Key Points
A key role for platelet PI3Kβ, but not α, and for GSK3 in thrombus stability at a high shear rate.
Risk of platelet emboli formation on PI3Kβ inhibition in vivo.
Abstract
Class IA phosphoinositide 3-kinase β (PI3Kβ) is considered a potential drug target in arterial thrombosis, which is a major cause of death worldwide. Here we show that a striking phenotype of mice with selective p110β deletion in the megakaryocyte lineage is thrombus instability at a high shear rate, which is an effect that is not detected in the absence of p110α in platelets. The high shear rate–dependent thrombus instability in the absence of p110β is observed both ex vivo and in vivo with the formation of platelet emboli. Moreover, PI3Kβ is required for the recruitment of new platelets to a growing thrombus when a pathological high shear is applied. Treatment of human blood with AZD6482, a selective PI3Kβ inhibitor, phenocopies p110β deletion in mouse platelets, which highlights the role of the kinase activity of p110β. Within the growing platelet thrombus, p110β inactivation impairs the activating phosphorylations of Akt and the inhibitory phosphorylation of GSK3. In accord with these data, pharmacologic inhibition of GSK3 restores thrombus stability. Thus, platelet PI3Kβ is not essential for thrombus growth and stability at normal arterial shear but has a specific and critical role in maintaining the integrity of the formed thrombus on elevation of shear rate, suggesting a potential risk of embolization on treatment with PI3Kβ inhibitors.
Introduction
Arterial thrombosis remains a major cause of death worldwide.1 In atherosclerotic disorders, excessive platelet accumulation can induce the formation of a partly or totally occlusive thrombus leading to ischemic complications. In such situations, the growing thrombus generates rheological disturbances and high shear-rate gradients as the protrusion into the vessel lumen increases. This will impact on platelet activation and recruitment into the growing thrombus and in turn on thrombus growth and stability. Because of their central role in myocardial infarction and stroke, targeting platelet receptors and downstream signaling mechanisms has become an important therapeutic strategy for the prevention of acute ischemic events.2
Phosphoinositides (PIs) are a family of lipids playing a pivotal role in the spatiotemporal organization of cell signaling, in membrane remodeling and trafficking, and in cytoskeleton organization.3 Following synthesis by specific kinases, they interact with specific domains4,5 to organize protein complexes at appropriate locations. Phosphoinositide 3-kinases (PI3Ks) phosphorylate the 3-OH position of the inositol ring of PIs. Class I PI3Ks have been extensively studied in various cell types and in pathologies such as cardiovascular diseases and cancer. Using either mouse models that present inactivation of PI3Kβ, or using selective inhibitors, several groups have shown that there is a contribution of PI3Kβ downstream of various platelet receptors and integrins.6-9 We have generated a mouse model in which PI3Kβ (p110β) is selectively deleted in the megakaryocyte lineage (Pf4-Cre/p110βlox/lox), allowing the study of the role of the platelet PI3Kβ in vivo and in vitro.10 Deletion of platelet PI3Kβ is sufficient to reduce the formation of arterial thrombus without inducing significant bleeding defects, by contrast to current antiplatelet agents that increase the bleeding risk. PI3Kβ-null platelets include a defect in PKB/Akt activation in response to various physiological platelet agonists. They also show a strong reduction in PLCγ2 and Rap1b activation and in aggregation following GPVI stimulation, particularly at low concentrations of agonists. These platelets exhibit a delay in fibrin clot retraction and a decrease in the interaction of platelets with fibrinogen under flow, suggesting that PI3Kβ is an important actor downstream of αIIbβ3.6,10,11 Because PI3Kβ inhibition prevents occlusive thrombus formation in mice, rats, and dogs with a limited increase in bleeding risk and acceptable safety in humans, this kinase has been proposed as a potential antithrombotic drug target.12,13 However, the role of platelet PI3Kβ in integrated in vivo or ex vivo models of thrombosis on high shear-rate condition remains incompletely documented.
In the current study we investigated the role of platelet PI3Kβ and downstream effectors in thrombus formation and stabilization specifically under high shear-rate conditions ex vivo, in a blood flow system, and in vivo following deep injury of the arterial vascular wall. To compare the role of PI3Kβ to that of the other major class I PI3K, PI3Kα, we created a mouse model in which p110α is selectively inactivated in the megakaryocyte lineage. We found that PI3Kβ is not essential for thrombus growth and stability under physiological arterial shear rate but is mandatory for thrombus stabilization under high shear rate in vivo and ex vivo. This effect is specific because PI3Kα is not involved. Overall, our data point to the PI3Kβ/Akt and GSK3 signaling modules, within the growing thrombus, as regulators of thrombus stability that prevent emboli shedding at high shear rate both in mice and in humans.
Methods
Reagents and antibodies
Collagen reagent HORM (equine) suspension was purchased from Takeda, and DIOC6 was from Life Technologies. Specific inhibitor of PI3Kβ (AZD6482) was obtained from Selleckchem, GSK3 inhibitor (CHIR99021) from Tocris, and Integrilin from Glaxo Group. Antibodies against p-Akt, p-GSK3 α/β, and GSK3 were purchased from Cell Signaling, and Akt and actin were obtained from Sigma-Aldrich.
Mice
All animal procedures were in accordance with the guidelines of the Midi-Pyrénées Ethics Committee on Animal Experimentation and with the French Ministry of Agriculture license (http://anexplo.genotoul.fr). PF4-cre/p110βflox/flox mice were generated as previously described.10 PF4-cre/p110αflox/flox mice (referred to in the following as p110α-null) were obtained by crossing a mouse line in which exons 18 and 19 of the kinase domain of p110α were flanked by loxP sites (p110αflox/flox) with transgenic animals expressing the Cre recombinase specifically in megakaryocytes under the control of the PF4 promoter (p110wt/wt PF4-cre).14 PF4-cre/p110αflox/flox were obtained in a Mendelian ratio and were healthy, with no growth abnormalities. These animals (C57Bl/6 genetic background) showed normal platelet size and platelet count.
Flow assays on collagen matrix
Biochips microcapillaries (Vena8Fluoro+, Cellix) were coated with a collagen fibril suspension (50 µg/mL), were incubated 1 hour at 37°C, and were saturated with a solution of 0.5% bovine serum albumin in phosphate-buffered saline without Ca2+/Mg2+. Mouse or human blood was drawn into heparin (10 IU/mL), and DIOC6 (2 µM) was used to label platelets in whole blood. Using a syringe pump (PHD-2000; Harvard Apparatus) to apply a negative pressure, labeled blood was then perfused through a microcapillary for indicated time at a wall shear rate of 500 seconds−1 or 1500 seconds−1, and then formed thrombi were exposed to a high shear rate of 4000 seconds−1. When indicated, blood was treated with the selective p110β inhibitor AZD6482 (5 µM) or the GSK3 inhibitor CHIR99021 (1 µM). Platelet adhesion and thrombus formation was visualized with a ×40 oil immersion objective for both fluorescent and transmitted light microscopy, light source was provided by Colibri (Zeiss) and was recorded in real time (1 frame every 5 seconds). Image sequences of the time-lapse recording and analysis of surface coverage were performed offline on a single frame by quantification of pixel surface after manual thresholding using ImageJ. Thrombi volumes are calculated by thresholding of surface covered by thrombi on slice of Z-stack images and addition of voxel (automatically converted into µm3 by ZenZeiss software).
For signaling analysis of thrombi formed under flow, whole blood from p110βflox/flox control (wild-type [WT]) or PF4-Cre/p110βflox/flox (referred to as p110βnull) mice was perfused through a collagen-coated microcapillary at a shear rate of 500 seconds−1 for 2 minutes. Microcapillaries were washed with D-PBS during 30 seconds and thrombi were lysed by perfusion of Laemmli buffer and analyzed by western blot.
For assay of incorporation of new platelets into an existing thrombus under high shear rate with mice blood, unlabeled whole blood from WT mice was perfused through a collagen-coated microcapillary at 500 seconds−1. After 2 minutes of flow, control blood was replaced by DIOC6-labeled whole blood from WT or p110βnull mice, and it was perfused for 1 minute at a high shear rate of 4000 seconds−1. The surface covered (%) by fluorescent platelets was then analyzed. For assay of incorporation of new platelets into an existing thrombus under high shear rate with human blood, unlabeled human whole blood was perfused through a collagen-coated microcapillary at 1500 seconds−1. Control blood was then replaced by DIOC6-labeled whole blood from human treated or not treated with the PI3Kβ inhibitor AZD6482 and perfused at a high shear rate (4000 seconds−1). The surface covered (%) by fluorescent platelets (2 minutes, 4000 seconds−1) was then analyzed.
Clot retraction assays
Platelet-rich plasma (PRP) was prepared from whole murine blood that was anticoagulated with sodium citrate (4%). After centrifugation for 4 minutes at 300g, the platelet count was adjusted to 5 × 108/mL with HEPES-Tyrodes buffer. Glass tubes were filled with 200 µL of HEPES-Tyrodes buffer containing CaCl2 (2 mM), fibrinogen (2 mg/mL), and 4 μL of erythrocytes for color contrast. Then 200 μL of PRP treated or not with 1 µM of CHIR99021 for 5 minutes were added, and this mix was placed at 30°C for 5 minutes. Thrombin (2.5 IU/mL) was added and clot retraction was allowed to proceed at 30°C for 3 hours. Images of retracting clots were recorded at appropriate time points and the clot was pulled out to measure remaining serum weight at different time points.
Laser-induced vessel wall injury
This technique is described in the supplemental Methods, available on the Blood Web site.
Statistical analysis
Data are means ± standard error of the mean (SEM). Significance of differences was determined using unpaired Student t test or 2-way analysis of variance (ANOVA). *P < .05, **P < .01, ***P < .001.
Results
p110β-null but not p110α-null platelets form unstable thrombi ex vivo at high shear rates
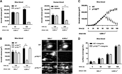
To investigate the role of platelet PI3Kβ in the regulation of thrombus growth and stability at physiological and pathological shear rates, we first used flow-based assays by perfusing heparinized whole blood from WT or p110β-null platelet mice over a collagen matrix. Thrombus growth and stability was monitored by video microscopy. Typical wall shear rates are in the range of 300 seconds−1 to 800 seconds−1 in large arteries, 500 to 1600 seconds−1 in arterioles, and can increase up to 10 000 seconds−1 in stenotic arteries.15 ,16 At physiological shear rates of 1500 seconds−1 or 500 seconds−1, p110β-null platelets and WT platelets formed comparably stable thrombi after 1 or 2 minutes of flow (Figure 1A left, 1B). Strikingly, when thrombi formed at a shear rate of 1500 seconds−1 or 500 seconds−1 and were exposed to an acceleration of blood flow to reach a pathological shear rate of 4000 seconds−1, p110β-null platelets rapidly detached, leaving a single platelet layer on the collagen surface with only some small aggregates remaining, whereas control thrombi were stable and even further grew at 4000 seconds−1 (Figure 1A-B; supplemental Video 1; see the supplemental Videos link at the top of the online article). This marked defect in shear resistance was reflected by a dramatic reduction of thrombi volume.
PI3Kβ, and not PI3Kα, is required for mouse and human thrombus stability ex vivo under high shear rate. (A) DIOC6-labeled platelets in whole blood from p110βflox/flox control (WT), PF4-Cre/p110βflox/flox (p110βnull) mice (left) or human preincubated with the PI3Kβ inhibitor (AZD6482) (right) were perfused through a collagen-coated microcapillary at a physiological arterial shear rate of 1500 seconds−1, followed by a high shear rate of 4000 seconds−1. Thrombi volumes (µm3) were analyzed using ImageJ software. Graphs represent the averages of 6 independent experiments and are mean ± SEM; Student t test ***P < .001. (B) Whole blood from p110βflox/flox control (WT), PF4-Cre/p110βflox/flox (p110βnull), or PF4-Cre/p110αflox/flox (p110αnull) mice were perfused through a collagen-coated microcapillary at a physiological shear rate of 500 seconds−1 and then at a high shear rate of 4000 seconds−1. Thrombi volumes (µm3) were analyzed using ImageJ software. Results shown are mean ± SEM of 4 to 5 independent experiments. Student t test, ***P < .001. Representative images of mouse thrombi formed after physiologic shear rate (500 seconds−1) (left) followed by high shear (4000 seconds−1) (right) are shown. Scale bar, 20 µm. (C) DIOC6-labeled platelets in whole blood from p110βflox/flox control (WT) or PF4-Cre/p110βflox/flox (p110βnull) mice were perfused through a collagen-coated microcapillary directly at a high shear rate of 4000 seconds−1 during 3 minutes. Fast Z stack recording was performed every 10 seconds and thrombi volumes (µm3) were analyzed for each time point using ImageJ software. Results shown are mean ± SEM of 4 independent experiments; Student t test *P < .05; $P < .001. (D) DIOC6-labeled whole blood from p110βflox/flox control (WT) or PF4-Cre/p110βflox/flox (p110βnull) mice were treated with the αIIbβ3 antagonist integrilin and were perfused through a collagen-coated microcapillary at a physiological shear rate of 500 seconds−1 and then at a high shear rate of 4000 seconds−1. Surface covered (%) was analyzed in both conditions. Results shown are mean ± SEM of 3 separate experiments.
PI3Kβ, and not PI3Kα, is required for mouse and human thrombus stability ex vivo under high shear rate. (A) DIOC6-labeled platelets in whole blood from p110βflox/flox control (WT), PF4-Cre/p110βflox/flox (p110βnull) mice (left) or human preincubated with the PI3Kβ inhibitor (AZD6482) (right) were perfused through a collagen-coated microcapillary at a physiological arterial shear rate of 1500 seconds−1, followed by a high shear rate of 4000 seconds−1. Thrombi volumes (µm3) were analyzed using ImageJ software. Graphs represent the averages of 6 independent experiments and are mean ± SEM; Student t test ***P < .001. (B) Whole blood from p110βflox/flox control (WT), PF4-Cre/p110βflox/flox (p110βnull), or PF4-Cre/p110αflox/flox (p110αnull) mice were perfused through a collagen-coated microcapillary at a physiological shear rate of 500 seconds−1 and then at a high shear rate of 4000 seconds−1. Thrombi volumes (µm3) were analyzed using ImageJ software. Results shown are mean ± SEM of 4 to 5 independent experiments. Student t test, ***P < .001. Representative images of mouse thrombi formed after physiologic shear rate (500 seconds−1) (left) followed by high shear (4000 seconds−1) (right) are shown. Scale bar, 20 µm. (C) DIOC6-labeled platelets in whole blood from p110βflox/flox control (WT) or PF4-Cre/p110βflox/flox (p110βnull) mice were perfused through a collagen-coated microcapillary directly at a high shear rate of 4000 seconds−1 during 3 minutes. Fast Z stack recording was performed every 10 seconds and thrombi volumes (µm3) were analyzed for each time point using ImageJ software. Results shown are mean ± SEM of 4 independent experiments; Student t test *P < .05; $P < .001. (D) DIOC6-labeled whole blood from p110βflox/flox control (WT) or PF4-Cre/p110βflox/flox (p110βnull) mice were treated with the αIIbβ3 antagonist integrilin and were perfused through a collagen-coated microcapillary at a physiological shear rate of 500 seconds−1 and then at a high shear rate of 4000 seconds−1. Surface covered (%) was analyzed in both conditions. Results shown are mean ± SEM of 3 separate experiments.
The specific role of PI3Kβ in the stabilization of thrombi at a high shear rate was further confirmed in experiments using human whole blood (Figure 1A right). Heparinized human blood was treated with the selective PI3Kβ inhibitor AZD648213 and was perfused over a collagen matrix at 1500 seconds−1 for 2 minutes followed by application of a pathological shear rate of 4000 seconds−1. Although thrombi from untreated blood remained stable and kept growing at pathological shear rate, inhibition of PI3Kβ led to thrombi instability (Figure 1A right).
We then tested thrombus formation and stability when blood was perfused directly at 4000 seconds−1 over immobilized collagen (Figure 1C; supplemental Video 2). Under these conditions, WT thrombi remained stable with time. In contrast, in the absence of platelet PI3Kβ, thrombi started to grow normally and they became unstable after 90 to 100 seconds of flow. At this time point an apparent thrombus relaxation was observed before dissociation (supplemental Video 2). Thus, even at a high shear rate, the absence of PI3Kβ spares the initial phase of adhesion and thrombus formation, but it induces thrombus instability.
To check whether this effect was specific to platelet PI3Kβ, we generated a mouse model in which p110α, the other ubiquitously expressed class I PI3K isoform, was selectively deficient in the megakaryocyte lineage (Pf4-Cre/p110αlox/lox). As shown in supplemental Figure 1, this deficiency was restricted to platelets and had no impact on the expression of the other class I PI3K isoforms (supplemental Figure 1A) and major platelet surface glycoproteins (supplemental Figure 1C). A weak residual PI3K activity was detected in p110α immunoprecipitates, and 50% of the lipid kinase activity was lost in p85α immunoprecipitates (supplemental Figure 1B). Overall, the characterization of this mouse model indicates that it is a conditional specific deletion of p110α in platelets. After 2 minutes of flow at 500 seconds−1 (Figure 1B), thrombi volumes and stability were comparable in WT and in p110α-null or p110β-null platelets. However, in contrast to p110β-null platelets, the absence of p110α produced no impact on thrombus stability at a pathological shear rate of 4000 seconds−1 (Figure 1B). Similar results were obtained when the thrombi were formed at 1500 seconds−1 followed by application of 4000 seconds−1 shear rate (not shown). Figure 1D further shows that this instability was not a result of the detachment of p110β-null platelets from the collagen matrix (ie, the basal part of the thrombus) given that a monolayer of platelets remained attached through time even when whole blood from p110β-null platelet mice treated with the αIIbβ3 antagonist integrilin was perfused at 500 seconds−1 and then at 4000 seconds−1.
To exclude a potential influence of circulating platelets or blood components in thrombus instability, thrombi formed at a shear rate of 500 seconds−1 with whole blood from either WT or p110β-null platelet mice were then submitted to a high shear rate of 4000 seconds−1 in PBS with Ca2+/Mg2+. Thrombus instability was still observed in the absence of platelet p110β, whereas control thrombi remained stable (supplemental Figure 2).
p110β-null platelets are unable to incorporate into an existing thrombus at a high shear rate
Thrombus formation is a dynamic process in which some platelets detach whereas new platelets become incorporated. We therefore tested whether PI3Kβ could regulate platelet incorporation into an existing thrombus submitted to a high shear rate (Figure 2A). Heparinized whole blood from WT mice was first perfused for 2 minutes over a collagen matrix at a normal arterial shear rate (500 seconds−1), and then the blood was replaced by labeled whole blood from either WT or p110β-null platelet mice, and a pathological shear rate (4000 seconds−1) was applied. The fluorescent surface covered, corresponding to the incorporation of new platelets in the preexisting thrombi, was analyzed after 1 minute of flow. In contrast to WT platelets, p110β-null platelets were unable to incorporate into existing thrombi under high shear-rate conditions (Figure 2A). Similar results were obtained with human blood treated by the p110β selective inhibitor AZD6482 (Figure 2B), highlighting the role of PI3Kβ activity in thrombus growth at a pathological shear rate.
PI3Kβ is required for incorporation of new platelets into an existing thrombus under high shear rate in mice and humans. (A) Unlabeled whole blood from p110βflox/flox control (WT) mice were perfused through a collagen-coated microcapillary at 500 seconds−1. Control blood was then replaced by DIOC6-labeled platelets in whole blood from p110βflox/flox control (WT) or PF4-Cre/p110βflox/flox (p110βnull) mice and was perfused at a high shear rate (4000 seconds−1). Surface covered (%) by fluorescent platelets (1 minute, 4000 seconds−1) was then analyzed using ImageJ software. Results shown are mean ± SEM of 5 experiments. Student t test, ***P < .001. Representative images at the end of the high shear rate are shown for both genotypes. Scale bar, 20 µm. (B) Unlabeled human platelets in whole blood were perfused through a collagen-coated microcapillary at 1500 seconds−1. Control blood was then replaced by DIOC6-labeled human whole blood treated or not with the PI3Kβ inhibitor AZD6482 and perfused at a high shear rate (4000 seconds−1). Surface covered (%) by fluorescent platelets (2 minutes, 4000 seconds−1) was then analyzed using ImageJ software. Results shown are mean ± SEM of 5 experiments. Student t test, ***P < .001. Representative images at the end of the high shear rate are shown for both conditions. Scale bar, 20 µm.
PI3Kβ is required for incorporation of new platelets into an existing thrombus under high shear rate in mice and humans. (A) Unlabeled whole blood from p110βflox/flox control (WT) mice were perfused through a collagen-coated microcapillary at 500 seconds−1. Control blood was then replaced by DIOC6-labeled platelets in whole blood from p110βflox/flox control (WT) or PF4-Cre/p110βflox/flox (p110βnull) mice and was perfused at a high shear rate (4000 seconds−1). Surface covered (%) by fluorescent platelets (1 minute, 4000 seconds−1) was then analyzed using ImageJ software. Results shown are mean ± SEM of 5 experiments. Student t test, ***P < .001. Representative images at the end of the high shear rate are shown for both genotypes. Scale bar, 20 µm. (B) Unlabeled human platelets in whole blood were perfused through a collagen-coated microcapillary at 1500 seconds−1. Control blood was then replaced by DIOC6-labeled human whole blood treated or not with the PI3Kβ inhibitor AZD6482 and perfused at a high shear rate (4000 seconds−1). Surface covered (%) by fluorescent platelets (2 minutes, 4000 seconds−1) was then analyzed using ImageJ software. Results shown are mean ± SEM of 5 experiments. Student t test, ***P < .001. Representative images at the end of the high shear rate are shown for both conditions. Scale bar, 20 µm.
GSK3 inhibition restores thrombus stability of p110β-null platelets
Although shear stress is known to influence platelet reactivity,17,18 the intracellular signaling mechanisms involved remain unclear. One of the critical downstream effectors of class I PI3K is the Ser/Thr kinase Akt/PKB,19 which can phosphorylate and inhibit the Ser/Thr kinase GSK3. GSK3 activity has an inhibitory effect on platelet functions and reduces αIIbβ3-mediated outside-in signaling.20,21 In WT platelets, Akt was activated (phosphorylation on Ser473 and Thr308) within the thrombi formed at a normal arterial shear rate (500 seconds−1). Conversely, in the absence of PI3Kβ, Akt phosphorylation was abolished and GSK3α and β were no longer phosphorylated on the inhibitory Ser21 and Ser9, respectively (Figure 3A). Interestingly, whereas inhibition of GSK3 by CHIR99021 had no impact on thrombus growth at physiological shear rate (500 seconds−1) in control or p110β-null platelet mice, it fully restored thrombus stability of p110β-null platelets under a pathological shear rate (Figure 3B top). Similarly, GSK3 inhibition restored the stability of thrombi formed from human blood treated with the PI3Kβ inhibitor (Figure 3B bottom).
Role of PI3Kβ and GSK3 in thrombus stability at a high shear rate. (A) p110βflox/flox control (WT) or PF4-Cre/p110βflox/flox (p110βnull) thrombi formed at a physiologic shear rate of 500 seconds−1 during 2 minutes were lysed, and phosphorylation of Akt (Ser473 and Thr308) and GSK3α and β were analyzed by western blot with indicated antibodies. Actin represents the control loading. Results shown are mean ± SEM of 7 independent experiments. Student t test ***P < .001. (B) Whole blood from p110βflox/flox control (WT) or PF4-Cre/p110βflox/flox (p110βnull) mice was preincubated with the GSK3 inhibitor (CHIR99021, 1 µM) and was perfused through a collagen-coated microcapillary at a physiological shear rate of 500 seconds−1 and then at a high shear of 4000 seconds−1 (top). Whole blood from humans was preincubated with the PI3Kβ inhibitor (AZD6482, 5 µM) and/or the GSK3 inhibitor (CHIR99021, 1 µM) as indicated and was perfused through a collagen-coated microcapillary at a physiological shear rate of 1500 seconds−1 and then at a high shear rate of 4000 seconds−1 (bottom). Thrombi volumes (µm3) were analyzed in both conditions using ImageJ software. Results shown are mean ± SEM of 3 to 5 experiments. Statistical analysis is 2-way ANOVA, **P < .01, ***P < .001. (C) PRP from p110βflox/flox control (WT) or PF4-Cre/p110βflox/flox (p110βnull) mice was preincubated or not with the GSK3 inhibitor (CHIR99021, 1 µM) as indicated and treated with thrombin. Representative time course of fibrin clot contraction (top) and average of the weight of serum extruded (mg) at each time point (bottom) are shown. Graphs represent the averages of 4 independent experiments and are mean ± SEM; 2-way ANOVA. *P < .05; **P < .01; ***P < .001.
Role of PI3Kβ and GSK3 in thrombus stability at a high shear rate. (A) p110βflox/flox control (WT) or PF4-Cre/p110βflox/flox (p110βnull) thrombi formed at a physiologic shear rate of 500 seconds−1 during 2 minutes were lysed, and phosphorylation of Akt (Ser473 and Thr308) and GSK3α and β were analyzed by western blot with indicated antibodies. Actin represents the control loading. Results shown are mean ± SEM of 7 independent experiments. Student t test ***P < .001. (B) Whole blood from p110βflox/flox control (WT) or PF4-Cre/p110βflox/flox (p110βnull) mice was preincubated with the GSK3 inhibitor (CHIR99021, 1 µM) and was perfused through a collagen-coated microcapillary at a physiological shear rate of 500 seconds−1 and then at a high shear of 4000 seconds−1 (top). Whole blood from humans was preincubated with the PI3Kβ inhibitor (AZD6482, 5 µM) and/or the GSK3 inhibitor (CHIR99021, 1 µM) as indicated and was perfused through a collagen-coated microcapillary at a physiological shear rate of 1500 seconds−1 and then at a high shear rate of 4000 seconds−1 (bottom). Thrombi volumes (µm3) were analyzed in both conditions using ImageJ software. Results shown are mean ± SEM of 3 to 5 experiments. Statistical analysis is 2-way ANOVA, **P < .01, ***P < .001. (C) PRP from p110βflox/flox control (WT) or PF4-Cre/p110βflox/flox (p110βnull) mice was preincubated or not with the GSK3 inhibitor (CHIR99021, 1 µM) as indicated and treated with thrombin. Representative time course of fibrin clot contraction (top) and average of the weight of serum extruded (mg) at each time point (bottom) are shown. Graphs represent the averages of 4 independent experiments and are mean ± SEM; 2-way ANOVA. *P < .05; **P < .01; ***P < .001.
These results show that inhibition of GSK3 can reverse the defect of thrombus stability caused by PI3Kβ deficiency both in mouse and human, suggesting that the PI3Kβ/Akt and GSK3 pathways play important roles in the control of thrombus stability at the pathological shear rate.
We have previously shown a major delay in fibrin clot retraction induced by p110β-null platelets suggesting a role of this PI3K in efficient αIIbβ3-mediated contractility.10 To ascertain whether GSK3 is involved in this process, citrated PRP from WT or p110β-null platelet mice were incubated with thrombin in the presence or absence of CHIR99021, and clot retraction was measured. GSK3 inhibition partially restored the velocity of clot retraction induced by p110β-null platelets, suggesting that GSK3 inhibition downstream of PI3Kβ contributes to αIIbβ3 outside-in signaling efficiency (Figure 3C).
Detachment of platelet emboli from the thrombus formed on deep arterial lesion in PI3Kβ-null platelet mice but not PI3Kα-null platelet mice
To analyze the role of platelet PI3Kβ in arterial thrombus stability in vivo, we performed a laser beam–induced local deep lesion of mesenteric arterioles22 and monitored platelet thrombus formation by intravital microscopy. WT platelets formed a thrombus at the site of injury (supplemental Video 3; Figure 4A) that was either massive (thrombus size >28 000 µm2) in 51.5% of the cases, strongly reducing the lumen of the vessel, or smaller (thrombus size <28 000 µm2) in 48.5% of the cases. A low percentage of thrombi presented embolization in WT mice (emboli were defined as a drop in the thrombi surface ≥5000 µm2), particularly when massive thrombi were formed leading to a strong increase of the local shear rate (Figure 4B). Interestingly, after a normal initial thrombus formation, which is consistent with an absence of bleeding phenotype of these mice, a higher percentage of massive thrombi (thrombus size >28 000 µm2) in p110β-null platelet mice presented detachments of large platelet emboli (supplemental Videos 3 and 4; Figure 4A). This thrombus instability was also illustrated by several cycles of thrombus reformation and emboli shedding (supplemental Video 4; Figure 4A). In contrast, the percentage of instability was comparable to control mice for thrombi with a smaller size (<28 000 µm2) (Figure 4B). This effect was specific to PI3Kβ inactivation because genetic deletion of PI3Kα in platelets did not affect thrombus stability after deep injury of mesenteric arteries (supplemental Videos 5 and 6). It is also noteworthy that the formation of massive thrombi was reduced in p110β-null platelet mice (33.3% in p110β-null vs 51.5% in WT), which is consistent with a reduced recruitment of platelets to growing thrombi under high shear stress in the absence of PI3Kβ.
PI3Kβ is required to prevent high shear-dependent emboli shedding in vivo. Deep laser injuries of mesenteric arterioles were performed in p110βflox/flox control (WT) (n = 28) or PF4-Cre/p110βflox/flox (p110βnull) (n = 17) mice. (A) Thrombus formation was monitored through time by fluorescence microscopy (supplemental Videos 3 and 4). Typical profiles are shown to illustrate the stability (WT) or instability (p110βnull) of the thrombus formed. (B) The thrombus surfaces (µm2) were analyzed and were represented as 2 groups: thrombus size <28 000 µm2 (small) or >28 000 µm2 (large). A histogram represents the percentage (%) of thrombus formed with (dark) or without (white) emboli shedding. Thrombus instability (emboli shedding) is defined as a decrease of the thrombus surface area ≥5000 µm2.
PI3Kβ is required to prevent high shear-dependent emboli shedding in vivo. Deep laser injuries of mesenteric arterioles were performed in p110βflox/flox control (WT) (n = 28) or PF4-Cre/p110βflox/flox (p110βnull) (n = 17) mice. (A) Thrombus formation was monitored through time by fluorescence microscopy (supplemental Videos 3 and 4). Typical profiles are shown to illustrate the stability (WT) or instability (p110βnull) of the thrombus formed. (B) The thrombus surfaces (µm2) were analyzed and were represented as 2 groups: thrombus size <28 000 µm2 (small) or >28 000 µm2 (large). A histogram represents the percentage (%) of thrombus formed with (dark) or without (white) emboli shedding. Thrombus instability (emboli shedding) is defined as a decrease of the thrombus surface area ≥5000 µm2.
Thus, in vivo, p110β-null platelets are as efficient as WT platelets to form a thrombus in response to deep arterial wall lesion but when the thrombus has reached a certain size, leading to local elevation of the shear rate, its instability increases with a high proportion of large emboli being generated. These in vivo data are consistent with the ex vivo data obtained from flow-based assays using either p110β-null platelet mice blood or human blood treated with AZD6482.
Discussion
The dynamics of thrombus formation and stabilization is an important aspect of atherothrombotic diseases and has received increasing attention throughout the last few years.23,24 The contribution of blood flow and rheological disturbances on platelet thrombus growth is well established, but the molecular basis of these processes remains ill defined. Using a combination of in vivo and ex vivo approaches, we show here for the first time that, although platelet PI3Kβ is not essential for thrombus growth and stability at a physiological arterial shear rate, it is mandatory for thrombus stability at a pathological shear rate, both in mice and in humans. This effect is specific to the kinase activity of this class I PI3K isoform given that it is reproduced with a selective inhibitor, and the deletion of PI3Kα, the other major class I PI3K in platelets, has no impact on thrombus stability at a high shear rate. We also demonstrate that PI3Kβ is required for platelet recruitment and stable interaction to the growing thrombus at a high shear rate.
Previous studies have shown that PI3Kβ inhibition strongly affects platelet aggregation induced by low concentrations of collagen or GPVI agonists in suspension.6,10 However, increasing the concentrations of collagen or collagen-related peptide can restore significant platelet aggregation. In flow experiments over collagen matrix, several receptors and integrins are implicated in addition to GPVI, and a mechanotransduction is involved that may reduce the requirement for PI3Kβ leading to nearly normal thrombus formation and stability at a physiological arterial shear rate. This is consistent with the fact that inhibition of PI3Kβ does not induce a bleeding phenotype.6,10,12,13
During thrombus growth there is a local restriction of the lumen of the vessel leading to an increase in shear rate and an elevation of the tensile forces on formed interplatelet bonds. Our in vivo experiments on mesenteric arterioles are consistent with the notion that a certain degree of instability is a normal feature of arterial thrombus formation, as nearly 30% of massive thrombi (>28 000 µm2) are subject to platelet emboli shedding.23,24 However, in the absence of platelet PI3Kβ, the shedding of large emboli was observed in 75% of the cases and was followed by several cycles of thrombus reformation. This high degree of instability in the absence of PI3Kβ at an elevated shear rate was also observed in ex vivo blood flow experiments. Video microscopy recording indicated that thrombi disappeared by detachment of platelet clusters, leaving only a monolayer of platelets with a few small aggregates. In vivo, a deep laser injury is known to generate thrombin leading to fibrin formation to which platelet αIIbβ3 integrins interact to generate strong interactions that can consolidate the thrombus and can allow contractile force establishment.25 We and others have previously shown a defect in fibrin clot retraction in the absence of PI3Kβ activity,10 suggesting less efficient interactions of platelets with fibrin, which could explain the formation of large platelet emboli. Data indicate that the core of the thrombus with tightly packed platelets corresponds to a low solute transport region with elevated concentration of molecules secreted by platelets and high thrombin activity.26,27 This thrombus consolidation is dependent on the efficiency of αIIbβ3 outside-in signaling as shown by mutations of the 2 tyrosine residues in the β3 tail.26,28 The ADP/P2Y12 signaling contributes to αIIbβ3 activation and its maintenance in a high affinity state for fibrinogen.7,29,30 ADP also regulates the size of the thrombus shell.26,30 Because PI3Kβ is an important effector downstream of P2Y12 and regulates αIIbβ3 activity, its inhibition may cause thrombus porosity and leakage of soluble agonists within the thrombus, leading to instability and embolization at a high shear rate. Although the molecular mechanisms involved in modulating αIIbβ3 affinity have not been completely defined as yet, the literature points to several signaling pathways controlling αIIbβ3 activation in a PI3Kβ-dependent way.11 Among them, Rap1b and the Ser/Thr kinase Akt have been implicated in αIIbβ3 inside-out and/or outside-in signaling in a PI3Kβ-dependent manner.6,19,31-37 Using PDK1-deficient mice, it was proposed that the PDK1/Akt axis modulates platelet aggregation and clot retraction.38 Although the β3 integrin can be phosphorylated on Thr753 by PDK1 and Akt in vitro39 , the exact regulatory mechanism involving these kinases remains to be established. We previously demonstrated that PI3Kβ is important for PI(3,4,5)P3 production and Akt activation in response to various physiological platelet agonists.10 To be active fully, Akt requires phosphorylation on Thr308 by PDK1 and on Ser473 by mTORC2 and possibly integrin-linked kinase. Here we show that under flow conditions, within the growing thrombus, Akt Thr308 and Ser473 are phosphorylated in large part in a PI3Kβ-dependent manner. One of the well-established effectors of Akt, the Ser/Thr kinase GSK3, is active in resting platelets and is inhibited by phosphorylation of an N-terminal serine residue (Ser21 and Ser9 in GSK3α and β, respectively) by Akt following platelet stimulation. GSK3β, the most abundant isoform,40 has been shown to regulate negatively platelet functions22 possibly by downregulating αIIbβ3 outside-in signaling, at least in vitro under ADP stimulation.33
Here we show that pharmacologic inhibition of GSK3 rescues thrombus stabilization of PI3Kβ-null platelet or AZD6482-treated human platelets under high shear rate. How GSK3 regulates thrombus stability at a high shear rate remains to be determined. GSK3 has been shown to phosphorylate the Focal Adhesion Kinase (FAK) on Ser722 leading to the inhibition of its kinase activity.41 As FAK is implicated in platelet outside-in signaling,42 it may be a good candidate to mediate the GSK3 effect. However, in our conditions we were unable to detect significant modifications of FAK activity (as assessed by western blotting; data not shown). Thus, identification of substrates of GSK3α and β in platelets remains an interesting challenge.
In conclusion, our results indicate that PI3Kβ and GSK3 are important regulators of thrombus stabilization at high shear stress. This effect is specific to PI3Kβ because the absence of PI3Kα in platelet has no impact on thrombus stability. GSK3 inhibition can overcome thrombus instability observed in the absence of PI3Kβ activity both in mice and in humans. Although the absence of platelet PI3Kβ activity decreases the recruitment of circulating platelets to a growing thrombus under a pathological shear rate, it increases the degree of emboli shedding that may be a harmful consequence of a treatment with PI3Kβ inhibitors. Indeed, the potential formation of platelets and fibrin-rich emboli may increase the risk of clinically symptomatic secondary ischemic events in the downstream microcirculation. Further in vivo studies will be necessary to evaluate the benefit-risk ratio of targeting PI3Kβ as a potential antithrombotic strategy.
The online version of this article contains a data supplement.
There is an Inside Blood Commentary on this article in this issue.
The publication costs of this article were defrayed in part by page charge payment. Therefore, and solely to indicate this fact, this article is hereby marked “advertisement” in accordance with 18 USC section 1734.
Acknowledgments
The authors thank the Zootechnie Core Facility UMS US006 / INSERM of anexplo-Genotoul, Sophie Allart, Astrid Canivet, and Romina D’Angelo for technical assistance at the cellular imaging facility of INSERM UMR 1043 and 1048, Toulouse, France. The authors thank Drs C. Racaud-Sultan and J. Guillermet-Guibert for helpful discussions and Stephanie Magnenat for expert technical assistance.
This work was supported by INSERM, by the Fondation pour la Recherche Médicale (grant number DPC20111122988) (M.-P.G.), and the Fondation de France (Cardiovasculaire, 2010). P.A.L. was supported by a grant from “Région Midi-Pyrénées,” and S.S. was supported by the Fondation de France and Fondation pour la Recherche Médicale (grant number DPC20111122988 to M.-P.G.). B.P. is a scholar of the Institut Universitaire de France.
Authorship
Contribution: P.-A.L. and S.S. designed and performed most experiments and analyzed data; B.V., P.-A.L., and M.-P.G. produced the mice; B.H. performed mesenteric artery thrombosis and analyzed data; and B.P. and M.-P.G. designed research, supervised the work, analyzed data, and wrote the article.
Conflict-of-interest disclosure: B.V. is a consultant to Karus Therapeutics (Oxford, United Kingdom) and Retroscreen (London, United Kingdom). The remaining authors declare no competing financial interests.
Correspondence: Marie-Pierre Gratacap, INSERM U1048, I2MC, 1 Ave Jean Poulhés, BP 84225, 31432 Toulouse Cedex 04, France; e-mail: marie-pierre.gratacap@inserm.fr; and Bernard Payrastre, INSERM U1048, I2MC, 1 Ave Jean Poulhés, BP 84225, 31432 Toulouse Cedex 04, France; e-mail: bernard.payrastre@inserm.fr.
References
Author notes
B.P. and M.-P.G. shared senior authorship of this study.




This feature is available to Subscribers Only
Sign In or Create an Account Close Modal