Key Points
Neutrophil progenitors inhibit osteoclast formation both in vivo and in vitro.
Reducing marrow neutrophil progenitors causes trabecular bone loss, and delays cortical bone maturation in the absence of inflammation.
Visual Abstract
In inflammation, circulating neutrophils indirectly damage the skeleton by inducing formation of bone-resorbing osteoclasts. However, neutrophil progenitors in marrow have no known physiological function. A bone-protective role for the neutrophil lineage was recently suggested when a profound defect in bone structure was observed in mice with neutropenia due to granulocyte colony-stimulating factor deletion coupled with STAT3 hyperactivation in bone cells. Here, we tested the existence of this protective effect by manipulating neutrophil progenitors in bone marrow using anti-Ly6G (αLy6G) treatment. Two protocols revealed an inverse relationship between marrow neutrophil progenitors and osteoclasts. Two weeks of αLy6G treatment increased marrow immature neutrophils by 25%, and halved osteoclast markers in cortical bone. In contrast, 6 weeks of αLy6G, combined with anti-rat immunoglobulin G2a to maintain antigenicity, reduced marrow preneutrophils by 50%. This latter treatment doubled trabecular osteoclast surface, halved trabecular bone mass, and significantly reduced high-density bone mass, both in control mice and in mice with bone-specific STAT3 hyperactivation. In culture, isolated preneutrophils dose-dependently inhibited osteoclastogenesis, independent of direct contact. We conclude that neutrophil progenitors directly inhibit osteoclast formation by releasing soluble factors. This identifies a novel action of hematopoietic cells in marrow to protect bone structure.
Introduction
Bone marrow supports maturation of multiple immune cell types before they migrate to the circulation to defend against infection. In pathologies like rheumatoid arthritis,1-3 periodontal disease,4 multiple myeloma,5 and bone metastasis,6 these activated circulating cells, such as T cells,1 natural killer cells,3 and B cells,7 stimulate local bone destruction by producing RANKL (receptor activator of NF-κB ligand), a cytokine that induces formation of bone-resorbing cells (osteoclasts). Activated neutrophils also promote bone destruction at peripheral sites in inflammatory conditions.8-10 They do not produce RANKL, but stimulate osteoclast formation indirectly by releasing cytokines such as oncostatin M,11 interleukin-1 (IL-1),12 IL-6,13 and tumor necrosis factor α14,15 to induce RANKL expression in other cells.
Immune cells and their progenitors in marrow are ideally placed to control the structure of both the highly porous trabecular bone intercalated with marrow and the dense outer (cortical) bone surrounding it, but whether they have such a role is controversial. Some data suggest that they are important: in ovariectomized mice, both trabecular and cortical bone loss are associated with marrow T-cell expansion and a subsequent rise in local cytokines16,17; and mice with genetic B-cell deficiency have low trabecular and cortical bone mass.18 In contrast, mice lacking both B and T cells are reported to have normal bone structure,19 and mice lacking B, T, and natural killer cells have only a mild trabecular bone deficiency, with normal cortical bone and osteoclast numbers.20
An osteo-protective role for neutrophils has been suggested by reports of low bone mass in children with severe congenital neutropenia21 and adults with chronic idiopathic neutropenia.22 However, this was only observed in ∼50% of patients studied, suggesting additional factors contribute. This is supported by our recent report that mice null for either granulocyte colony-stimulating factor (G-CSF) or G-CSF receptor (G-CSFR), each of which have profound neutropenia due to arrested neutrophil differentiation in marrow,23,24 have normal trabecular and cortical bone structure.25
Because IL-6 family cytokines stimulate bone formation and resorption by balancing STAT3 and STAT1 signaling in osteoblasts and osteocytes,26-28 we generated mice with lifelong STAT3 hyperactivation in those cells (Dmp1Cre.Socs3f/f). These mice exhibited delayed cortical bone development and high cortical porosity due to elevated bone resorption.29 However, when we crossed them with mice lacking the STAT3-dependent G-CSFR (Csf3r–/–), the phenotype was profoundly exaggerated: there was so much bone resorption that the mice lacked consolidated cortical bone, even in adulthood.25 Because Csf3r–/– mice have profound neutropenia, commencing in the marrow at the metamyelocyte stage,24 this implied a bone-protective effect of marrow-residing neutrophils or their progenitors.
Here, we compared marrow of Dmp1Cre.Socs3f/f mice with and without G-CSFR deletion. Because the main difference was reduced neutrophil progenitors, we manipulated these populations in the marrow to test whether they maintain bone structure. We found that a reduction in neutrophil progenitors is associated with bone loss, in both wild-type and Dmp1Cre.Socs3f/f mice, and that neutrophil progenitors directly inhibit osteoclast formation in vitro. This identifies a new function for neutrophil progenitors in marrow: an osteo-protective role that maintains trabecular structure and enables accumulation of high-density cortical bone.
Methods
Proteomics on G-CSFR–deficient Dmp1Cre.Socs3f/f marrow
Marrow was flushed from the femora and tibiae of 10 to 12-week-old male Dmp1Cre.Socs3f/f and Dmp1Cre.Socs3f/f.Csf3r–/– mice (4 mice per group); males were used because female Dmp1Cre.Socs3f/f.Csf3r–/– mice have poor survival.25 After extraction, peptides were separated and analyzed by mass spectrometry (supplemental Methods, available on the Blood website). Downregulated proteins were mapped onto single-cell RNA-sequencing (RNA-seq) data from marrow of wild-type adult mice30 (supplemental Methods).
αLy6G treatments
Anti-Ly6G (αLy6G) was administered for 2 weeks, as previously described,8 in 6-week-old male control (Dmp1Cre) and littermate SOCS3-deficient (Dmp1Cre.Socs3f/f) mice (supplemental Methods; Figure 2A).
For extended treatment, we maintained Ly6G antigenicity by adding anti–rat immunoglobulin G2A (IgG2A)31 in female C57BL/6, Socs3f/f (control), and Dmp1Cre.Socs3f/f mice (supplemental Methods; Figure 4A).
Flow cytometry of marrow and peripheral blood neutrophils
Peripheral blood and marrow were subjected to red blood cell lysis (3 × 5-minute rounds of 150 mM NH4Cl, 10 mM KHCO3, 0.1 mM Na2EDTA) at ambient temperature, maintained on ice in 2% fetal bovine serum (Bovogen)/phosphate-buffered saline, and stained for 30 minutes with CD11b-eFluor-450 (ThermoFisher) and Gr-1-FITC, CXCR2-PE, c-kit-BV605 (2-week treatment), CXCR4-BV711 (all BioLegend), and c-kit-SB600 PE-ef610 (clone 104D2, Invitrogen, for the 6-week treatment). After washing, staining was assessed by flow cytometry (LSRFortessa; BD Biosciences), and analyzed (FlowJo version 10) with dead cells and doublets excluded. Gr1+CD11b+CXCR2+ neutrophils were quantified in peripheral blood. Neutrophil progenitors were classified as previously described32: within Gr1+CD11b+ cells, c-kithiCXCR4hi were preneutrophils, whereas c-kitloCXCR4lo cells were further classified by CXCR2, with c-kitloCXCR4loCXCR2– classed as immature, and c-kitloCXCR4loCXCR2+ as mature neutrophils.
Bone analyses
Femora were scanned on a Skyscan 1276 microcomputed tomography instrument (Bruker),33,34 with nonparametric unsupervised 4 level Otsu thresholding35-38 (supplemental Methods). Tibiae were embedded in methylmethacrylate, sectioned, and stained with Toluidine blue for trabecular histomorphometry in the secondary spongiosa.39 Real-time quantitative polymerase chain reaction was performed on RNA from homogenized marrow-flushed femora40 (supplemental Methods).
Osteoclast/preneutrophil cocultures
RAW264.7 cells (American Type Culture Collection) were seeded at 1 × 104 or 2 × 104 cells per well into 48- or 24-well plates, respectively, cultured in α-minimal essential medium with 10% heat-inactivated fetal bovine serum stimulated with 100 ng/mL soluble RANKL (Oriental Yeast Company) on days 0 and 2. Cells without RANKL formed no osteoclasts. Preneutrophils were obtained from 8 to 10-week-old C57BL/6 mice by fluorescence-activated cell sorting (FACS), as previously described, and added to RAW cells at 3 and 6 × 104 cells per well in 48-well plates (time courses), or 1.5 and 3 × 104 cells per well in 24-well plates (Transwells) at the days indicated. On day 4, RAW cells were fixed, stained for tartrate-resistant acid phosphatase, and tartrate-resistant acid phosphatase–positive multinucleated cells (≥3 nuclei) counted. The ability of preneutrophils to proliferate in vitro has been reported previously,32 and we confirmed this over 3 days in α-minimal essential medium at the cell concentrations used here (data not shown). Osteoclast formation was not inhibited by Kusa 4b10 cells41 added at the same density in Transwells.
Statistics
Statistical tests (GraphPad Prism 9) are indicated in the figure legends. No outliers were excluded; P value <.05 was considered significant.
Results
Proteomic screening identifies a block in neutrophil differentiation at the preneutrophil stage in Dmp1Cre.Socs3f/f.Csf3r–/– mice
To identify marrow signals explaining the poor cortical bone development of Dmp1Cre.Socs3f/f mice when they were crossed with G-CSFR–null mice (Dmp1Cre.Socs3f/f.Csf3r–/–),25 we compared their marrows by proteomics (Figure 1A). There was no difference in the number of live cells obtained (mean ± standard deviation: Dmp1Cre.Socs3f/f, 1.51 × 106/mL ± 0.58 × 106/mL; and Dmp1Cre.Socs3f/f.Csf3r–/–, 1.43 × 106/mL ± 0.74 × 106/mL). Overall, 6362 proteins were quantified, and principal component analysis showed clear separation (Figure 1B). Two hundred fifty-six proteins were significantly regulated by ±1.5-fold (supplemental Table 1). There was a profound downregulation of neutrophil degranulation pathway proteins in Dmp1Cre.Socs3f/f.Csf3r–/– marrow (Figure 1C), but not in pathways specifically related to other immune cell types or stromal cells. At a lower level, there was also downregulation of Rho GTPases, and upregulation of proteins associated with mitochondrial translation, the tricarboxylic acid cycle, and the electron transport chain.
Proteomic screening identifies a block in neutrophil differentiation starting at the preneutrophil stage in G-CSFR-deficient Dmp1Cre.Socs3f/f mice. (A) Schematic of experiment. (B-C) Principal component analysis (B) and gene set enrichment analysis (C) of Dmp1Cre.Socs3f/f and Dmp1Cre.Socs3f/f.Csf3r–/– marrow proteomes, showing clear separation, and strong downregulation of neutrophil degranulation pathway proteins and Rho GTPases, with upregulation of mitochondrial transport, ETC and TCA cycle proteins. (D-E) UMAP (D) and heat map (E) showing transcript abundance of all proteins significantly downregulated (log2 [fold change] of >0.5) in Dmp1Cre.Socs3f/f.Csf3r–/– compared with Dmp1Cre.Socs3f/f marrow aligned with the cell subtypes present in endosteal bone and marrow compartments of wild-type mice by single-cell RNA-seq. UMAP scale bar on right indicates enrichment score of all neutrophil-related transcripts within each cell type. Heat map indicates abundance of each transcript in the indicated cell type relative to the average transcript level across all cell clusters. ETC, electron transport chain; LC-MS/MS, liquid chromatography-tandem mass spectrometry; TCA, tricarboxylic acid; UMAP, uniform manifold approximation and projection.
Proteomic screening identifies a block in neutrophil differentiation starting at the preneutrophil stage in G-CSFR-deficient Dmp1Cre.Socs3f/f mice. (A) Schematic of experiment. (B-C) Principal component analysis (B) and gene set enrichment analysis (C) of Dmp1Cre.Socs3f/f and Dmp1Cre.Socs3f/f.Csf3r–/– marrow proteomes, showing clear separation, and strong downregulation of neutrophil degranulation pathway proteins and Rho GTPases, with upregulation of mitochondrial transport, ETC and TCA cycle proteins. (D-E) UMAP (D) and heat map (E) showing transcript abundance of all proteins significantly downregulated (log2 [fold change] of >0.5) in Dmp1Cre.Socs3f/f.Csf3r–/– compared with Dmp1Cre.Socs3f/f marrow aligned with the cell subtypes present in endosteal bone and marrow compartments of wild-type mice by single-cell RNA-seq. UMAP scale bar on right indicates enrichment score of all neutrophil-related transcripts within each cell type. Heat map indicates abundance of each transcript in the indicated cell type relative to the average transcript level across all cell clusters. ETC, electron transport chain; LC-MS/MS, liquid chromatography-tandem mass spectrometry; TCA, tricarboxylic acid; UMAP, uniform manifold approximation and projection.
To identify modified cell types, all downregulated proteins were aligned with a single-cell RNA-seq data set from wild-type marrow.30 Downregulated proteins were most prominent in the neutrophil lineage from the preneutrophil stage (Figure 1D), a recently identified stage of neutrophil-committed progenitors, the last with proliferative capacity.32 Secreted proteins downregulated in Csf3r-null marrow (Figure 1E, left) that were highly expressed in neutrophil progenitors included cathelicidin antimicrobial peptide, haptoglobin (Hp), lactoferrin (LTF), lipocalin 2 (LCN2), and lysozyme 2. Highly expressed nonsecreted proteins downregulated in Csf3r-null marrow (Figure 1E, right) involved in neutrophil function included adenosine deaminase, caspase recruitment domain–containing protein 9, cytochrome b-245 beta chain, and G-protein signaling modulator 3. This indicates that neutropenia of Csf3r–/– mice24 commences at the preneutrophil stage, and supported our hypothesis that their deficiency of marrow-residing neutrophils or their progenitors provides a permissive environment for bone resorption, at least in Dmp1Cre.Socs3f/f mice. We tested this by manipulating marrow neutrophil populations in these and control mice.
αLy6G treatment for 2 weeks reduced osteoclast and osteoblast markers in Dmp1Cre.Socs3f/f mice
Anti-Ly6G (αLy6G) treatment is used experimentally to deplete circulating neutrophils while preserving Gr1+ monocytes,42 and this approach has defined neutrophil contributions to conditions like rheumatoid arthritis,8 viral and bacterial infections,43-46 skin inflammation,47 and lung metastases.48 We tested αLy6G effects on (1) osteoclast and osteoblast markers elevated when G-CSFR was deleted in Dmp1Cre.Socs3f/f mice,25 and (2) marrow-resident neutrophil subpopulations.32
αLy6G had no effect on transcript levels of pro-osteoclastogenic RANKL (Tnfsf11; Figure 2B), but lowered both the osteoclastogenesis inhibitor osteoprotegerin (Tnfrsf11b; Figure 2C) and the bone formation inhibitor sclerostin (Sost; Figure 2D) in both genotypes. This suggested that αLy6G might indeed stimulate osteoclast formation and bone formation. However, αLy6G affected the osteoclast markers Dcstamp and Acp5 differently between genotypes (significant “interaction” P value; Figure 2E-F): there was no effect of αLy6G in control mice who had low levels of these transcripts, possibly precluding detection of any further reduction. In contrast, in Dmp1Cre.Socs3f/f mice, with high levels of Dcstamp and Acp5,25 αLy6G lowered them to control levels (Figure 2E-F). Similarly, bone-forming cells (osteoblasts), indicated by Col1a1 messenger RNA (mRNA) levels, were only lowered by αLy6G in Dmp1Cre.Socs3f/f mice (Figure 2G). This reduction in osteoclasts and osteoblasts directly opposed our hypothesis.
Two-week anti-Ly6G (αLy6G) treatment suppressed osteoclast and osteoblast markers in Dmp1Cre.Socs3f/f mice. (A) 6-week-old mice were injected with anti-Ly6G (αLy6G/1A8) or control (IgG) 3 times weekly for 15 days, and tissues were collected 24 hours after the last injection for analysis. (B-G) mRNA levels of osteoclast and osteoblast markers in cortical bone from control (Dmp1Cre) and Dmp1Cre.Socs3f/f mice treated with αLy6G or IgG (negative control). Shown are Tnfsf11/RANKL (B), Tnfrsf11b/osteoprotegerin (C), Sost/sclerostin (D), Dcstamp (E), Acp5 (F), and Col1a1 (G); each shown relative to housekeeping (Hprt1). Data are mean ± standard error of the mean (SEM), with individual values for each animal shown; 2-way ANOVA results, including the interaction between both factors (genotype and treatment) are shown below each graph, with P values for αLy6G treatment effect determined by post hoc test shown above each genotype group. (H) Representative raw distal femur micro-CT images for each genotype and treatment group. Scale bar, 200 μm. ANOVA, analysis of variance; micro-CT, microcomputed tomography.
Two-week anti-Ly6G (αLy6G) treatment suppressed osteoclast and osteoblast markers in Dmp1Cre.Socs3f/f mice. (A) 6-week-old mice were injected with anti-Ly6G (αLy6G/1A8) or control (IgG) 3 times weekly for 15 days, and tissues were collected 24 hours after the last injection for analysis. (B-G) mRNA levels of osteoclast and osteoblast markers in cortical bone from control (Dmp1Cre) and Dmp1Cre.Socs3f/f mice treated with αLy6G or IgG (negative control). Shown are Tnfsf11/RANKL (B), Tnfrsf11b/osteoprotegerin (C), Sost/sclerostin (D), Dcstamp (E), Acp5 (F), and Col1a1 (G); each shown relative to housekeeping (Hprt1). Data are mean ± standard error of the mean (SEM), with individual values for each animal shown; 2-way ANOVA results, including the interaction between both factors (genotype and treatment) are shown below each graph, with P values for αLy6G treatment effect determined by post hoc test shown above each genotype group. (H) Representative raw distal femur micro-CT images for each genotype and treatment group. Scale bar, 200 μm. ANOVA, analysis of variance; micro-CT, microcomputed tomography.
Although vascular (Emcn, Tie1, and Vegfa), STAT3 (Bcl3), and STAT1 (Socs1) transcripts had been upregulated in Dmp1Cre.Socs3f/f.Csf3r–/– bone,25 αLy6G had no effect on these (Table 1). This suggests that the reduction in osteoclasts and osteoblasts was independent of these influences.
mRNA levels of vascular, STAT1/3, and bone-related genes in cortical bone from 6-week-old control (Dmp1Cre) and Dmp1Cre.Socs3f/f mice treated with IgG or αLy6G for 2 weeks
| . | Dmp1Cre . | Dmp1Cre.Socs3f/f . | ANOVA result . | ||
|---|---|---|---|---|---|
| IgG . | αLy6G . | IgG . | αLy6G . | ||
| Sample number | 8 | 8 | 8 | 8 | |
| Emcn (endomucin) | 0.175 ± 0.022 | 0.123 ± 0.013 | 0.214 ± 0.018∗ | 0.193 ± 0.032 | Genotype, .023; αLy6G, .112; interaction, .482 |
| Vegfa | 1.31 ± 0.30 | 1.61 ± 0.61 | 1.49 ± 0.21 | 3.73 ± 1.32 | Genotype, .136; αLy6G, .101; interaction, .206 |
| Tie1 | 0.018 ± 0.003 | 0.021 ± 0.002 | 0.028 ± 0.003∗ | 0.022 ± 0.002 | Genotype, .021; αLy6G, .559; interaction, .095 |
| Bcl3 | 0.047 ± 0.004 | 0.071 ± 0.013 | 0.066 ± 0.011 | 0.059 ± 0.008 | genotype, .723; αLy6G, .355; interaction, .095 |
| Socs1 | 0.012 ± 0.001 | 0.013 ± 0.001 | 0.019 ± 0.002∗∗∗ | 0.016 ± 0.001 | Genotype, .0002; αLy6G, .301; interaction, .164 |
| Bglap1 (osteocalcin) | 2.79 ± 0.36 | 1.83 ± 0.23 | 5.12 ± 0.67∗∗ | 4.00 ± 0.52 | Genotype, <.0001; αLy6G,: .036; interaction, .863 |
| Pdpln (podoplanin) | 0.072 ± 0.009 | 0.049 ± 0.006 | 0.118 ± 0.016 | 0.085 ± 0.017 | Genotype, .004; αLy6G, .040; interaction, .726 |
| . | Dmp1Cre . | Dmp1Cre.Socs3f/f . | ANOVA result . | ||
|---|---|---|---|---|---|
| IgG . | αLy6G . | IgG . | αLy6G . | ||
| Sample number | 8 | 8 | 8 | 8 | |
| Emcn (endomucin) | 0.175 ± 0.022 | 0.123 ± 0.013 | 0.214 ± 0.018∗ | 0.193 ± 0.032 | Genotype, .023; αLy6G, .112; interaction, .482 |
| Vegfa | 1.31 ± 0.30 | 1.61 ± 0.61 | 1.49 ± 0.21 | 3.73 ± 1.32 | Genotype, .136; αLy6G, .101; interaction, .206 |
| Tie1 | 0.018 ± 0.003 | 0.021 ± 0.002 | 0.028 ± 0.003∗ | 0.022 ± 0.002 | Genotype, .021; αLy6G, .559; interaction, .095 |
| Bcl3 | 0.047 ± 0.004 | 0.071 ± 0.013 | 0.066 ± 0.011 | 0.059 ± 0.008 | genotype, .723; αLy6G, .355; interaction, .095 |
| Socs1 | 0.012 ± 0.001 | 0.013 ± 0.001 | 0.019 ± 0.002∗∗∗ | 0.016 ± 0.001 | Genotype, .0002; αLy6G, .301; interaction, .164 |
| Bglap1 (osteocalcin) | 2.79 ± 0.36 | 1.83 ± 0.23 | 5.12 ± 0.67∗∗ | 4.00 ± 0.52 | Genotype, <.0001; αLy6G,: .036; interaction, .863 |
| Pdpln (podoplanin) | 0.072 ± 0.009 | 0.049 ± 0.006 | 0.118 ± 0.016 | 0.085 ± 0.017 | Genotype, .004; αLy6G, .040; interaction, .726 |
Effect of genotype: ∗P < .05; ∗∗P < .01; ∗∗∗P < .001 vs Dmp1Cre IgG, by 2-way ANOVA with Šidák multiple comparisons test. Bold type indicates a significant P value.
ANOVA, analysis of variance.
Despite normalizing osteoclast and osteoblast transcripts in Dmp1Cre.Socs3f/f mice, αLy6G had little effect on bone mass (Figure 2H; Table 2). The Dmp1Cre.Socs3f/f bone phenotype was evident, including high trabecular bone volume, thickness and number, high cortical porosity, and more low- and mid-density metaphyseal bone (Table 2).29 The only effect of αLy6G on bone structure was to increase trabecular separation in both control and Dmp1Cre.Socs3f/f mice (Table 2).
Microcomputed tomography analysis of trabecular and cortical bone in 6-week-old control (Dmp1Cre) and Dmp1Cre.Socs3f/f mice treated with IgG or αLy6G for 2 weeks
| . | Dmp1Cre . | Dmp1Cre.Socs3f/f . | ANOVA result . | ||
|---|---|---|---|---|---|
| IgG . | αLy6G . | IgG . | αLy6G . | ||
| Sample number | 8 | 8 | 7 | 8 | |
| Trabecular bone volume (BV/TV) (%) | 3.76 ± 0.77 | 2.19 ± 0.40 | 11.01 ± 2.17∗∗∗ | 9.25 ± 0.74 | Genotype, <.0001; αLy6G, .1547; interaction, .9343 |
| Trabecular thickness (μm) | 60.80 ± 3.00 | 55.47 ± 1.91 | 73.81 ± 3.51∗∗∗ | 77.24 ± 1.77 | Genotype, <.0001; αLy6G, .7163; interaction, .1024 |
| Trabecular number (mm) | 0.61 ± 0.12 | 0.38 ± 0.06 | 1.45 ± 0.25∗∗∗ | 1.19 ± 0.08 | Genotype, <.0001; αLy6G, .0947; interaction, .9092 |
| Trabecular separation (μm) | 643.8 ± 46.8 | 720.9 ± 20.3† | 463.8 ± 39.4∗∗∗ | 536.8 ± 8.4† | Genotype, <.0001; αLy6G, .0270; interaction, .9503 |
| Metaphyseal cross-sectional area (mm2) | 2.28 ± 0.04 | 2.38 ± 0.04 | 2.16 ± 0.04∗ | 2.16 ± 0.03 | Genotype, .0002; αLy6G, .2071; interaction, .1782 |
| Metaphyseal cortical porosity (%) | 3.16 ± 0.71 | 1.86 ± 0.27 | 12.18 ± 0.94∗∗∗ | 12.95 ± 0.89 | Genotype, <.0001; αLy6G, .7304; interaction, .1776 |
| Low-density metaphyseal BV/TV (%) | 10.89 ± 0.31 | 10.22 ± 0.26 | 15.26 ± 0.55∗∗∗ | 15.20 ± 0.68 | Genotype, <.0001; αLy6G, .4566; interaction, .5298 |
| Mid-density metaphyseal BV/TV (%) | 13.83 ± 1.01 | 13.52 ± 1.23 | 17.97 ± 1.04∗∗∗ | 17.69 ± 0.94 | Genotype, .0005; αLy6G, .7805; interaction, .9906 |
| High-density metaphyseal BV/TV (%) | 10.01 ± 1.97 | 11.32 ± 2.32 | 13.93 ± 2.12 | 13.36 ± 2.13 | Genotype, .6657; αLy6G, .8646; interaction, .1783 |
| Diaphyseal cortical porosity (%) | 0.59 ± 0.17 | 0.26 ± 0.11 | 1.06 ± 0.39∗ | 1.18 ± 0.29 | Genotype, .0133; αLy6G, .6995; interaction, .3884 |
| Low-density diaphyseal BV/TV (%) | 7.74 ± 0.33 | 7.60 ± 0.38 | 8.36 ± 0.38 | 8.32 ± 0.37 | Genotype, .0754; αLy6G, .8020; interaction, .8899 |
| Mid-density diaphyseal BV/TV (%) | 10.02 ± 1.19 | 10.14 ± 1.19 | 11.20 ± 1.38 | 11.13 ± 1.33 | Genotype, .4007; αLy6G, .9839; interaction, .9421 |
| High-density diaphyseal BV/TV (%) | 26.67 ± 1.62 | 26.73 ± 2.21 | 30.33 ± 2.20 | 29.40 ± 2.59 | Genotype, .1584; αLy6G, .8419; interaction, .8216 |
| . | Dmp1Cre . | Dmp1Cre.Socs3f/f . | ANOVA result . | ||
|---|---|---|---|---|---|
| IgG . | αLy6G . | IgG . | αLy6G . | ||
| Sample number | 8 | 8 | 7 | 8 | |
| Trabecular bone volume (BV/TV) (%) | 3.76 ± 0.77 | 2.19 ± 0.40 | 11.01 ± 2.17∗∗∗ | 9.25 ± 0.74 | Genotype, <.0001; αLy6G, .1547; interaction, .9343 |
| Trabecular thickness (μm) | 60.80 ± 3.00 | 55.47 ± 1.91 | 73.81 ± 3.51∗∗∗ | 77.24 ± 1.77 | Genotype, <.0001; αLy6G, .7163; interaction, .1024 |
| Trabecular number (mm) | 0.61 ± 0.12 | 0.38 ± 0.06 | 1.45 ± 0.25∗∗∗ | 1.19 ± 0.08 | Genotype, <.0001; αLy6G, .0947; interaction, .9092 |
| Trabecular separation (μm) | 643.8 ± 46.8 | 720.9 ± 20.3† | 463.8 ± 39.4∗∗∗ | 536.8 ± 8.4† | Genotype, <.0001; αLy6G, .0270; interaction, .9503 |
| Metaphyseal cross-sectional area (mm2) | 2.28 ± 0.04 | 2.38 ± 0.04 | 2.16 ± 0.04∗ | 2.16 ± 0.03 | Genotype, .0002; αLy6G, .2071; interaction, .1782 |
| Metaphyseal cortical porosity (%) | 3.16 ± 0.71 | 1.86 ± 0.27 | 12.18 ± 0.94∗∗∗ | 12.95 ± 0.89 | Genotype, <.0001; αLy6G, .7304; interaction, .1776 |
| Low-density metaphyseal BV/TV (%) | 10.89 ± 0.31 | 10.22 ± 0.26 | 15.26 ± 0.55∗∗∗ | 15.20 ± 0.68 | Genotype, <.0001; αLy6G, .4566; interaction, .5298 |
| Mid-density metaphyseal BV/TV (%) | 13.83 ± 1.01 | 13.52 ± 1.23 | 17.97 ± 1.04∗∗∗ | 17.69 ± 0.94 | Genotype, .0005; αLy6G, .7805; interaction, .9906 |
| High-density metaphyseal BV/TV (%) | 10.01 ± 1.97 | 11.32 ± 2.32 | 13.93 ± 2.12 | 13.36 ± 2.13 | Genotype, .6657; αLy6G, .8646; interaction, .1783 |
| Diaphyseal cortical porosity (%) | 0.59 ± 0.17 | 0.26 ± 0.11 | 1.06 ± 0.39∗ | 1.18 ± 0.29 | Genotype, .0133; αLy6G, .6995; interaction, .3884 |
| Low-density diaphyseal BV/TV (%) | 7.74 ± 0.33 | 7.60 ± 0.38 | 8.36 ± 0.38 | 8.32 ± 0.37 | Genotype, .0754; αLy6G, .8020; interaction, .8899 |
| Mid-density diaphyseal BV/TV (%) | 10.02 ± 1.19 | 10.14 ± 1.19 | 11.20 ± 1.38 | 11.13 ± 1.33 | Genotype, .4007; αLy6G, .9839; interaction, .9421 |
| High-density diaphyseal BV/TV (%) | 26.67 ± 1.62 | 26.73 ± 2.21 | 30.33 ± 2.20 | 29.40 ± 2.59 | Genotype, .1584; αLy6G, .8419; interaction, .8216 |
Effect of genotype: ∗P < .05; ∗∗P < .01; ∗∗∗P < .001 vs Dmp1Cre IgG. Bold type indicates a significant P value.
BV/TV, bone volume/total volume.
†Effect of treatment: P value <.05 vs αLy6G of the same genotype, by 2-way ANOVA with Šidák multiple comparisons test.
αLy6G treatment for 2 weeks increased immature neutrophils in marrow
While αLy6G is used to deplete neutrophils in the circulation,8,42 it is reportedly less effective in marrow,49 and effects on marrow neutrophil subpopulations have not been defined. We tested this using recently defined FACS-based markers (Figure 3A).32 Gr1 brightness was lower in marrow from αLy6G-treated mice (Figure 3B). This has been reported previously, but Ly6C staining and cytology has confirmed that neutrophils are still found in the Gr1low population.49 Indeed, we also observed neutrophil subpopulations by CXCR4 and CXCR2 staining (Figure 3B).
αLy6G treatment for 2 weeks increased immature neutrophils in BM. (A-B) Schematic of FACS approach showing gating in IgG (A) and anti-Ly6G (αLy6G)–treated (B) marrow after treatment for 2 weeks, as shown in Figure 2A. (C-E) BM neutrophil populations as a percentage of BM cells in control (Dmp1Cre) and Dmp1Cre.Socs3f/f mice treated with αLy6G or IgG for 2 weeks, as shown in Figure 2A; shown are preneutrophils (CD11b+Gr1+CXCR4hic-kitint) (C), immature neutrophils (CD11b+Gr1+CXCR4loc-kitloCXCR2−) (D), and mature neutrophils (CD11b+Gr1+CXCR4loc-kitloCXCR2+) (E). Data are mean ± SEM, with individual results for each animal shown; 2-way ANOVA results, including the interaction between both factors (genotype and treatment) are shown below each graph, with P values for αLy6G post hoc analyses shown above each pair of the same genotype. BM, bone marrow.
αLy6G treatment for 2 weeks increased immature neutrophils in BM. (A-B) Schematic of FACS approach showing gating in IgG (A) and anti-Ly6G (αLy6G)–treated (B) marrow after treatment for 2 weeks, as shown in Figure 2A. (C-E) BM neutrophil populations as a percentage of BM cells in control (Dmp1Cre) and Dmp1Cre.Socs3f/f mice treated with αLy6G or IgG for 2 weeks, as shown in Figure 2A; shown are preneutrophils (CD11b+Gr1+CXCR4hic-kitint) (C), immature neutrophils (CD11b+Gr1+CXCR4loc-kitloCXCR2−) (D), and mature neutrophils (CD11b+Gr1+CXCR4loc-kitloCXCR2+) (E). Data are mean ± SEM, with individual results for each animal shown; 2-way ANOVA results, including the interaction between both factors (genotype and treatment) are shown below each graph, with P values for αLy6G post hoc analyses shown above each pair of the same genotype. BM, bone marrow.
αLy6G treatment for 2 weeks did not modify marrow preneutrophil numbers (Figure 3C). However, αLy6G-treated mice had more immature neutrophils (Figure 3D) and less mature neutrophils in marrow than IgG controls (Figure 3E). The effect of αLy6G on marrow neutrophil-lineage cells did not differ between control and Dmp1Cre.Socs3f/f mice (all interaction P > .05).
Long-term αLy6G treatment lowers trabecular bone mass in C57BL/6 mice
Because αLy6G treatment for 2 weeks only mildly affected bone mass, we tested a longer treatment protocol, using a method recently shown to maintain longer-term Ly6G antigenicity by combining αLy6G with anti-rat IgG2a31 (Figure 4A).
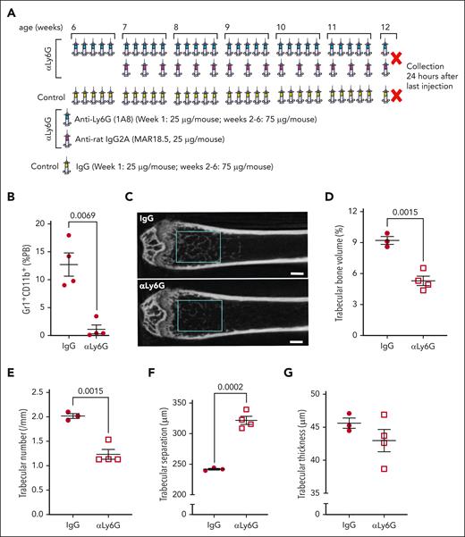
Long-term αLy6G treatment leads to low trabecular bone mass in C57BL/6 mice. (A) Treatment scheme: 6-week-old mice were treated with αLy6G (1A8) or IgG 5 times per week; after the first week, αLy6G-treated mice were supplemented with anti-rat IgG2a (MAR18.5) 3 times per week, until 12 weeks of age, when tissues were collected 24 hours after the final injection. (B) Quantitation of CD11b+Gr1+ cells, as a percentage of all cells in PB in mice treated with IgG or αLy6G, showing neutrophil depletion in blood. (C-G) Micro-CT analysis of trabecular bone showing representative images (C), trabecular bone volume (D), trabecular number (E), trabecular separation (F), and trabecular thickness (G). Scale bar, 200 μm. Data are mean ± SEM with individual results for each animal shown; results of Student t test are shown above each graph. PB, peripheral blood.
Long-term αLy6G treatment leads to low trabecular bone mass in C57BL/6 mice. (A) Treatment scheme: 6-week-old mice were treated with αLy6G (1A8) or IgG 5 times per week; after the first week, αLy6G-treated mice were supplemented with anti-rat IgG2a (MAR18.5) 3 times per week, until 12 weeks of age, when tissues were collected 24 hours after the final injection. (B) Quantitation of CD11b+Gr1+ cells, as a percentage of all cells in PB in mice treated with IgG or αLy6G, showing neutrophil depletion in blood. (C-G) Micro-CT analysis of trabecular bone showing representative images (C), trabecular bone volume (D), trabecular number (E), trabecular separation (F), and trabecular thickness (G). Scale bar, 200 μm. Data are mean ± SEM with individual results for each animal shown; results of Student t test are shown above each graph. PB, peripheral blood.
Given that this protocol has only been used previously for 18 days,31 we tested in C57BL/6 mice whether it would have the predicted effect on peripheral blood neutrophils over 6 weeks. Neutrophil depletion in peripheral blood was confirmed (Figure 4B). In addition, trabecular bone mass was lower (Figure 4C), with ∼50% lower trabecular bone volume (Figure 4D) and number (Figure 4E) in αLy6G-treated mice compared with IgG-treated mice. αLy6G-treated mice also had greater trabecular separation than controls, consistent with trabecular perforation due to resorption (Figure 4F), but there was no difference in trabecular thickness (Figure 4G). This suggests that αLy6G induced bone loss by stimulating bone resorption.
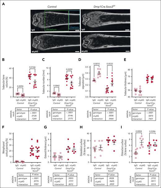
Long-term αLy6G reduced trabecular bone mass in control and Dmp1Cre.Socs3f/f mice by increasing bone resorption
We next tested long-term αLy6G treatment in Dmp1Cre.Socs3f/f and control (Socs3f/f) mice. Both control and Dmp1Cre.Socs3f/f mice treated with αLy6G had lower trabecular bone volume and trabecular number (Figure 5A-C), and greater trabecular separation (Figure 5D) than IgG-treated mice of the same genotype. Trabecular thickness, which is rarely changed, even with a long-term elevation in resorption,50 was not affected (Figure 5E).
Long-term αLy6G treatment reduced trabecular bone volume in control and Dmp1Cre.Socs3f/f mice by increasing bone resorption. Representative femoral micro-CT images (A) and trabecular bone volume (B), trabecular number (C), trabecular separation (D), trabecular thickness (E), and metaphyseal cortical porosity (F) from control (Socs3f/f) and Dmp1Cre.Socs3f/f mice treated with IgG or αLy6G, as outlined in Figure 4A. Scale bar, 200 μm. (G-I) Histomorphometry of osteoid surface (G), osteoblast surface (H), and osteoclast surface (I) in tibial trabecular bone of control (Socs3f/f) and Dmp1Cre.Socs3f/f mice treated with IgG or αLy6G; histological images are shown in supplemental Figure 1. Data are mean ± SEM, with individual results for each animal shown; results from 2-way ANOVA shown below each graph, including the interaction between both factors (genotype and treatment); numbers above each graph are P values from Šidák post hoc tests for the comparisons shown.
Long-term αLy6G treatment reduced trabecular bone volume in control and Dmp1Cre.Socs3f/f mice by increasing bone resorption. Representative femoral micro-CT images (A) and trabecular bone volume (B), trabecular number (C), trabecular separation (D), trabecular thickness (E), and metaphyseal cortical porosity (F) from control (Socs3f/f) and Dmp1Cre.Socs3f/f mice treated with IgG or αLy6G, as outlined in Figure 4A. Scale bar, 200 μm. (G-I) Histomorphometry of osteoid surface (G), osteoblast surface (H), and osteoclast surface (I) in tibial trabecular bone of control (Socs3f/f) and Dmp1Cre.Socs3f/f mice treated with IgG or αLy6G; histological images are shown in supplemental Figure 1. Data are mean ± SEM, with individual results for each animal shown; results from 2-way ANOVA shown below each graph, including the interaction between both factors (genotype and treatment); numbers above each graph are P values from Šidák post hoc tests for the comparisons shown.
Histomorphometry showed that the lower trabecular bone volume induced by αLy6G treatment for 6 weeks was not due to low bone formation: osteoid thickness (Figure 5G) and osteoblast surface (Figure 5H) were unchanged (supplemental Figure 1). In contrast, osteoclast surface was more than doubled, but only in control mice (Figure 5I). This confirmed that the αLy6G-induced bone loss, at least in control mice, was associated with increased bone resorption. In αLy6G-treated Dmp1Cre.Socs3f/f mice, a similar increase likely caused the reduction in trabecular bone mass, as their trabecular bone mass was lower than we previously reported in both 6- and 12-week-old Dmp1Cre.Socs3f/f mice,25,29,51 but may have been obscured by their very high osteoclast numbers (supplemental Figure 1).
Long-term αLy6G treatment delayed high-density bone accrual in control and Dmp1Cre.Socs3f/f mice
Cortical bone development involves 2 steps for it to consolidate: cortical pores are narrowed, and high-density bone content is increased; in the postnatal skeleton this is most prominent in the less mature metaphysis (near the growth plate).37 Long-term αLy6G treatment had no significant effect on cortical porosity (Figure 5F), with high cortical porosity observed in both αLy6G- and IgG-treated Dmp1Cre.Socs3f/f mice (Figure 5A). Although cortical porosity was not affected, both Dmp1Cre.Socs3f/f and control mice treated with 6 weeks of αLy6G had significantly less high-density bone in the metaphysis than IgG controls (Figure 6A). A similar, but milder, effect was observed in Dmp1Cre.Socs3f/f mice, in the more mature diaphysis (Figure 6B). This suggests that 6 weeks of αLy6G treatment delays cortical bone maturation.
Long-term αLy6G treatment delays high-density bone accrual in control and Dmp1Cre.Socs3f/f mice. (A-B) Bone volume as a percentage of total volume at low (red), mid (yellow), and high (blue) densities, in the femoral metaphysis (A) and diaphysis (B) in control and Dmp1Cre.Socs3f/f mice treated with IgG or αLy6G, as shown in Figure 4A. Shown above graphs are results of 2-way ANOVA for genotype and treatment, with significant differences of treatment shown above graphs, colored according to total bone mass (black), low (red), mid (yellow), and high (blue) densities. Data are mean + SEM (n = 7-11 mice per group). (C-H) Slice-by-slice analysis of low-density (C-D), mid-density (E-F), and high-density (G-H) bone in the femora moving from the distal end (left) to the diaphysis (right) in the same samples. Data are mean (solid line) ± SEM (dashed line), with P values (dashed black line) showing effect of treatment at each slice by 2-way ANOVA with Šidák post hoc test.
Long-term αLy6G treatment delays high-density bone accrual in control and Dmp1Cre.Socs3f/f mice. (A-B) Bone volume as a percentage of total volume at low (red), mid (yellow), and high (blue) densities, in the femoral metaphysis (A) and diaphysis (B) in control and Dmp1Cre.Socs3f/f mice treated with IgG or αLy6G, as shown in Figure 4A. Shown above graphs are results of 2-way ANOVA for genotype and treatment, with significant differences of treatment shown above graphs, colored according to total bone mass (black), low (red), mid (yellow), and high (blue) densities. Data are mean + SEM (n = 7-11 mice per group). (C-H) Slice-by-slice analysis of low-density (C-D), mid-density (E-F), and high-density (G-H) bone in the femora moving from the distal end (left) to the diaphysis (right) in the same samples. Data are mean (solid line) ± SEM (dashed line), with P values (dashed black line) showing effect of treatment at each slice by 2-way ANOVA with Šidák post hoc test.
Cortical bone maturation can be more directly quantified by measuring accrual of mid- and high-density bone content along the bone’s length, from the least mature bone near the growth plate to the most mature diaphysis.25,36 αLy6G treatment for 6 weeks did not change low-density bone content in control or Dmp1Cre.Socs3f/f mice (Figure 6C-D), or mid-density bone in control mice (Figure 6E). However, in the metaphysis, Dmp1Cre.Socs3f/f mice treated with αLy6G had less mid-density bone than IgG-treated controls (Figure 6F, dotted line indicates IgG vs αLy6G P value), indicating delayed maturation. In control mice, metaphyseal high-density bone content was lowered by αLy6G (Figure 6G). This was also observed in Dmp1Cre.Socs3f/f mice (Figure 6H), although in a region closer to the diaphysis than controls. This indicated that, in both genotypes, αLy6G treatment for 6 weeks delayed cortical bone maturation and reduced trabecular bone mass; both effects associated with elevated bone resorption.52
Long-term αLy6G treatment reduced marrow preneutrophils in control and Dmp1Cre.Socs3f/f mice
We next assessed the effects of long-term αLy6G treatment on marrow neutrophil populations (FACS gating shown in supplemental Figure 2). αLy6G-treated Dmp1Cre.Socs3f/f and control mice both had ∼50% less marrow preneutrophils than IgG-treated mice (Figure 7A). There were no significant differences in marrow immature neutrophils (Figure 7B) or mature neutrophils (Figure 7C). This differed profoundly from the 2-week protocol: the 2-week treatment lowered mature neutrophils and caused immature neutrophils to accumulate, whereas the 6-week treatment lowered preneutrophils with no effect on other marrow neutrophil subpopulations.
Long-term αLy6G treatment significantly lowers marrow PreNeus in both control and Dmp1Cre.Socs3f/f mice; PreNeus inhibit osteoclast formation in vitro; summary of findings and model of action. Shown are PreNeus (CD11b+Gr1+CXCR4hic-kitint) (A), immature neutrophils CD11b+Gr1+CXCR4loc-kitloCXCR2−) (B), and mature neutrophils (CD11b+Gr1+CXCR4loc-kitloCXCR2+) (C), each as a percentage of BM cells in control and Dmp1Cre.Socs3f/f mice treated with IgG or αLy6G treatment for 6 weeks, as shown in Figure 4A. Data are mean ± SEM, with individual data for each animal shown; 2-way ANOVA results are shown below each graph including the interaction between both factors (genotype and treatment), with P values from Šidák post hoc tests of treatment effect shown above each genotype group. (D) Schematic of in vitro experiments. PreNeus, purified by FACS, from C57BL/6 mice were added to RAW264.7 cells differentiated to osteoclasts by addition of recombinant RANKL, for 1, 2, or 3 days at 3 × 104 (+) or 6 × 104 (++) cells per well. (E) Osteoclast numbers (tartrate-resistant acid phosphatase–positive [TRAP+] multinucleated cells) from experiment outlined in panel A. Data are mean + standard deviation of quadruplicate wells from a representative experiment, repeated 3 times. (F-G) Osteoclast numbers (TRAP+ multinucleated cells) (F) and representative images (G) of RAW264.7 cells differentiated to osteoclasts with RANKL, with addition of PreNeus for 2 days, as outlined in panel A, with and without the introduction of a Transwell to prevent direct cell-to-cell contact. (H) Summary of results from this and previous work, showing stage-specific effects of interventions on marrow neutrophil progenitors and osteoclasts in the presence and absence of Socs3 deletion. (I) Proposed model of action. RANK-expressing osteoclast progenitors extravasate from the marrow vasculature to the bone microenvironment where they differentiate into osteoclasts upon interaction with RANKL-expressing cells, possibly including CXCR12+ Adipo-CAR and Osteo-CAR cells. PreNeus, which cluster in this environment, inhibit osteoclast differentiation by release of soluble factors, such as LCN2, LTF, inhibin A or Hp, that act on osteoclast progenitors following the initial RANK-RANKL interaction. PreNeu, preneutrophil. Adipo-CAR cells, adiponectin-expressing Cxcl12-abundant reticular cells; Osteo-CAR cells, osteogenic marker-expressing Cxcl12-abundant reticular cells.
Long-term αLy6G treatment significantly lowers marrow PreNeus in both control and Dmp1Cre.Socs3f/f mice; PreNeus inhibit osteoclast formation in vitro; summary of findings and model of action. Shown are PreNeus (CD11b+Gr1+CXCR4hic-kitint) (A), immature neutrophils CD11b+Gr1+CXCR4loc-kitloCXCR2−) (B), and mature neutrophils (CD11b+Gr1+CXCR4loc-kitloCXCR2+) (C), each as a percentage of BM cells in control and Dmp1Cre.Socs3f/f mice treated with IgG or αLy6G treatment for 6 weeks, as shown in Figure 4A. Data are mean ± SEM, with individual data for each animal shown; 2-way ANOVA results are shown below each graph including the interaction between both factors (genotype and treatment), with P values from Šidák post hoc tests of treatment effect shown above each genotype group. (D) Schematic of in vitro experiments. PreNeus, purified by FACS, from C57BL/6 mice were added to RAW264.7 cells differentiated to osteoclasts by addition of recombinant RANKL, for 1, 2, or 3 days at 3 × 104 (+) or 6 × 104 (++) cells per well. (E) Osteoclast numbers (tartrate-resistant acid phosphatase–positive [TRAP+] multinucleated cells) from experiment outlined in panel A. Data are mean + standard deviation of quadruplicate wells from a representative experiment, repeated 3 times. (F-G) Osteoclast numbers (TRAP+ multinucleated cells) (F) and representative images (G) of RAW264.7 cells differentiated to osteoclasts with RANKL, with addition of PreNeus for 2 days, as outlined in panel A, with and without the introduction of a Transwell to prevent direct cell-to-cell contact. (H) Summary of results from this and previous work, showing stage-specific effects of interventions on marrow neutrophil progenitors and osteoclasts in the presence and absence of Socs3 deletion. (I) Proposed model of action. RANK-expressing osteoclast progenitors extravasate from the marrow vasculature to the bone microenvironment where they differentiate into osteoclasts upon interaction with RANKL-expressing cells, possibly including CXCR12+ Adipo-CAR and Osteo-CAR cells. PreNeus, which cluster in this environment, inhibit osteoclast differentiation by release of soluble factors, such as LCN2, LTF, inhibin A or Hp, that act on osteoclast progenitors following the initial RANK-RANKL interaction. PreNeu, preneutrophil. Adipo-CAR cells, adiponectin-expressing Cxcl12-abundant reticular cells; Osteo-CAR cells, osteogenic marker-expressing Cxcl12-abundant reticular cells.
Preneutrophils directly inhibit osteoclast formation in vitro
Because the 2-week treatment caused immature neutrophil accumulation and lowered osteoclast markers, whereas long-term treatment lowered preneutrophils and increased osteoclast numbers, we hypothesized that neutrophil progenitors (immature neutrophils and preneutrophils) inhibit osteoclast formation. We tested whether this was direct or mediated by other cells in the marrow. Although marrow immature and mature neutrophils are postmitotic and do not survive in vitro, preneutrophils proliferate, including in cell culture in which they survive for at least 2 days, likely continuing to differentiate.32
When we added preneutrophils to RAW264.7 osteoclastogenic cells (Figure 7D), osteoclast formation was dose-dependently inhibited, but only if added before the last day, suggesting an effect on differentiation, not osteoclast survival (Figure 7E). To test whether this was mediated by a soluble factor, we introduced a Transwell membrane to separate the cell types; this did not modify the inhibition (Figure 7F-G). This indicates that preneutrophils directly suppress osteoclast formation by releasing soluble inhibitors.
Discussion
Here we report that bone marrow neutrophil progenitors inhibit osteoclast formation by releasing soluble factors that act directly on osteoclast progenitors. This effect is required to maintain trabecular bone mass and to establish high-density cortical bone. This is a new, noninflammatory function for the neutrophil lineage in the marrow that protects bone mass. This action of neutrophil progenitors is consistent with reports of low bone mass in patients with neutropenia,21 and low bone mass and high serum markers of osteoclast activity in patients with chronic idiopathic neutropenia,22 characterized by deficiency of both blood neutrophils and marrow neutrophil progenitors.53
We used 2 methods to manipulate neutrophil populations in marrow after normal skeletal structure was established. Although both approaches are reported to reduce mature neutrophils in the blood,8,31 they had differing effects on marrow neutrophil subtypes, with neither reproducing the effect of G-CSF deletion (Figure 7H). Treatment for 2 weeks with αLy6G alone increased marrow immature neutrophils. This is consistent with an earlier report that αLy6G treatment is poor at reducing total marrow neutrophils, and increases the number of proliferating marrow neutrophils.49 In contrast, combining αLy6G and α-rat IgG2A for 6 weeks lowered marrow neutrophil progenitors at the preneutrophil stage, the final stage in neutrophil differentiation that proliferates.32 This is consistent with the original report of this method, which reported less proliferating neutrophils in marrow.31 The reduction in preneutrophils, without a reduction at later stages, may reflect reduced time spent in the preneutrophil stage in order to replenish more mature stages.
The antibody protocols we used also had opposing effects on osteoclast numbers. Fewer preneutrophils (αLy6G and α-rat IgG2A for 6 weeks) corresponded with a high level of bone resorption, low trabecular bone volume, and delayed high-density cortical bone accumulation. Conversely, more immature neutrophils (αLy6G for 2 weeks) were associated with lower osteoclast transcripts in SOCS3-deficient mice, but the short treatment protocol was not sufficient to lead to major changes in bone mass. Both imply that neutrophil progenitors suppress osteoclast differentiation, and are consistent with the extreme lack of cortical consolidation in Dmp1Cre.Socs3f/f mice with lifelong neutrophil progenitor deficiency, due to genetic G-CSFR deletion.25
Marrow from Dmp1Cre.Socs3f/f mice with G-CSFR deletion had low levels of proteins abundant in neutrophils from the preneutrophil stage onwards. This suggests that G-CSF is required earlier in neutrophil differentiation than previously understood. The original G-CSFR–null mouse report showed reduced neutrophil marrow progenitors at the metamyelocyte stage,24 but preneutrophils were not yet known. Our data suggest that G-CSF is required for differentiation to the earlier preneutrophil stage which, unlike metamyelocytes, is proliferative.32 We suggest the delayed accumulation of high-density bone, both in G-CSFR–deficient Dmp1Cre.Socs3f/f mice25 and αLy6G- and α-rat IgG2A-treated mice, stems from loss of neutrophil progenitors (including preneutrophils) and the osteoclast inhibitors they release into the marrow.
Because there are many cell types in bone marrow, it was essential to test whether neutrophil progenitors act directly on osteoclast progenitors to inhibit differentiation. There were multiple reasons why a direct effect was likely. For example, with αLy6G treatment for 2 weeks, osteoclast markers in bone were lowered, but there was no difference in vascular markers or in STAT1 or STAT3-target genes, and there were higher levels of Tnfrsf11b (osteoprotegerin) mRNA, an osteoclast inhibitor. In addition, αLy6G treatment for 6 weeks increased osteoclast surface with no effect on osteoblasts, suggesting both a primary influence on osteoclasts as well as a reduction in the normal communication between osteoclasts and osteoblasts that balances these activities. A primary influence on osteoclasts also suggests that the reduction in Col1a1 mRNA observed after 2 weeks was secondary to the reduction in osteoclasts, possibly due to a subsequent reduction in osteoclast-derived coupling factors.54,55
The inhibitory effect of preneutrophils on osteoclast differentiation occurred in vitro without requiring any other cell types. This inhibitory function may be shared by immature neutrophils given the substantial overlap in their gene expression,32 and the increase in the latter cell type after 2 weeks of αLy6G treatment occurring with reduced osteoclast markers. However, because immature neutrophils are postmitotic cells32 and would not survive in culture, this could not be tested directly in vitro.
Preneutrophils are ideally located to modulate osteoclast differentiation because they form clusters in close proximity to blood vessels32 which supply osteoclast progenitors to the bone surface56 (Figure 7I). Preneutrophils near blood vessels are also located near CXCL12-abundant reticular (CAR) cells,32 which include 2 recently identified osteoblast progenitor subtypes: osteogenic marker-expressing-CAR (Osteo-CAR) and cells called either adiponectin-expressing-CAR (Adipo-CAR) or marrow adipocyte lineage precursor (MALP) cells. These both support osteoclastogenesis by producing RANKL.57,58 Our in vitro data indicate that preneutrophils would inhibit osteoclastogenesis downstream of this interaction, as follows. RANK-expressing osteoclast progenitors from the vasculature56,59 extravasate and enter the marrow. Here, their cell surface–expressed RANK binds RANKL on Osteo-CAR and Adipo-CAR/MALP cells, thereby stimulating their differentiation. Preneutrophils, near both vasculature and CAR cells, would limit osteoclast formation by producing paracrine soluble factors.
Preneutrophils are likely to inhibit osteoclast differentiation through multiple soluble inhibitors as indicated by our proteomics data and prior literature. Published proteomics and RNA-seq data of human and murine marrow32,60,61 show that neither neutrophil progenitors nor mature neutrophils express the most well-known soluble osteoclastogenesis inhibitor, osteoprotegerin (Tnfrsf11b). Our analysis of marrow from G-CSFR–deficient Dmp1Cre.Socs3f/f mice identified 4 known secreted osteoclast inhibitors that were lowered and map to preneutrophils: Hp,62 inhibin A,63 LCN2,64 and LTF.65-67 All are upregulated as granulocyte-monocyte progenitors differentiate into preneutrophils and remain high in immature neutrophils,32 and our data imply that, from this cellular source, they have an important role to inhibit osteoclast formation. Resolving the contribution of each inhibitor when secreted by neutrophil-lineage cells will require generation of cell-specific knockouts, as endogenous Hp, LCN2, and LTF are expressed by osteoclasts and their progenitors where they have a cell-intrinsic role to suppress osteoclastogenesis.62,64
Previous investigations into how neutrophils regulate osteoclast formation have focused on mature activated neutrophils at inflammatory sites, as in rheumatoid arthritis8 and periodontal disease,10 in which they stimulate RANKL expression and osteoclast formation. However, it is becoming apparent that mature neutrophils and their progenitors comprise heterogenous subtypes with multiple functions,32 and gene expression patterns that differ between sexes and change with aging.68 Our data suggest that neutrophil actions on bone are not limited to proresorptive actions of mature active neutrophils during inflammation: in normal conditions, immature neutrophils in marrow protect the skeleton by limiting osteoclast formation. However, given that low bone mass frequently occurs in chronic inflammatory conditions, the increase in neutrophil progenitor populations during inflammation32 does not provide sufficient protection for the skeleton in chronic inflammation when pro-osteoclastogenic cytokines are also elevated.
In conclusion, neutrophil progenitors in the bone marrow directly inhibit osteoclast formation without inflammation or any contribution from other cell types. This is a new physiological function for the neutrophil lineage.
Acknowledgments
The authors thank staff at the Bioresources Centre, St. Vincent’s Hospital, Melbourne, for animal care; Andrew Cook for early advice on Ly6G antibody use; Louise Purton for antibody provision for some fluorescence-activated cell sorter (FACS) analysis; and T. J. Martin, Jean Pierre Levesque, and Kylie Alexander for helpful discussions and advice. The authors also thank Nicholas Williamson, Ching-Seng Ang, Shuai Nie, Swati Varshney, and Michael Leeming for instrument support in the Bio21 Mass Spectrometry and Proteomics Facility, and Anthony DiCarluccio for support in the St. Vincent's Institute (SVI) FACS Facility. SVI acknowledges the support of the Victorian State Government Operational Infrastructure Scheme.
This study was supported by research funding from a National Health and Medical Research Council (NHMRC; Australia) Senior Research Fellowship and Leadership Award (N.A.S.); a Grant-in-Aid for Scientific Research from the Ministry of Education, Science, Sports, and Culture of Japan (21K07827 [T.I.]); and a University of Melbourne Driving Research Momentum Fellowship and NHMRC Emerging Leadership Award (B.L.P.).
Authorship
Contribution: T.I., B.C.-I., N.E.M., E.C.W., and N.A.S. designed and/or performed the experiments; T.I., B.C.-I., N.E.M., I.J.P., E.C.W., M.D., B.L.P., and N.A.S. acquired and/or analyzed the data; R.C.C. conducted computational analysis of the bioinformatics data; T.I., B.C.-I., N.E.M., and N.A.S. interpreted the data; N.A.S. and T.I. wrote the manuscript; and all authors revised the manuscript.
Conflict-of-interest disclosure: The authors declare no competing financial interests.
The current affiliation for T.I. is Department of Pediatrics, Toranomon Hospital, Tokyo, Japan.
Correspondence: Natalie A. Sims, St. Vincent’s Institute, 9 Princes St, Fitzroy, VIC 3065, Australia; email: nsims@svi.edu.au.
References
Author notes
Proteomics data have been deposited to the ProteomeXchange Consortium via the PRoteomics IDEntifications Database (PRIDE) partner repository (data set PXD057179). Other original data are available on request from the corresponding author, Natalie A. Sims (nsims@svi.edu.au).
The online version of this article contains a data supplement.
There is a Blood Commentary on this article in this issue.
The publication costs of this article were defrayed in part by page charge payment. Therefore, and solely to indicate this fact, this article is hereby marked “advertisement” in accordance with 18 USC section 1734.

![Proteomic screening identifies a block in neutrophil differentiation starting at the preneutrophil stage in G-CSFR-deficient Dmp1Cre.Socs3f/f mice. (A) Schematic of experiment. (B-C) Principal component analysis (B) and gene set enrichment analysis (C) of Dmp1Cre.Socs3f/f and Dmp1Cre.Socs3f/f.Csf3r–/– marrow proteomes, showing clear separation, and strong downregulation of neutrophil degranulation pathway proteins and Rho GTPases, with upregulation of mitochondrial transport, ETC and TCA cycle proteins. (D-E) UMAP (D) and heat map (E) showing transcript abundance of all proteins significantly downregulated (log2 [fold change] of >0.5) in Dmp1Cre.Socs3f/f.Csf3r–/– compared with Dmp1Cre.Socs3f/f marrow aligned with the cell subtypes present in endosteal bone and marrow compartments of wild-type mice by single-cell RNA-seq. UMAP scale bar on right indicates enrichment score of all neutrophil-related transcripts within each cell type. Heat map indicates abundance of each transcript in the indicated cell type relative to the average transcript level across all cell clusters. ETC, electron transport chain; LC-MS/MS, liquid chromatography-tandem mass spectrometry; TCA, tricarboxylic acid; UMAP, uniform manifold approximation and projection.](https://ash.silverchair-cdn.com/ash/content_public/journal/blood/146/11/10.1182_blood.2025028310/2/m_blood_bld-2025-028310-gr1.jpeg?Expires=1769907279&Signature=I4Uhl5ET3fpBjbaMsQ0vcpdqHMkbegNVBvLQr53JBAqPDA8Jf-nM2-aLehEcxoOrYPl0X-z2e2uOoPFDION9gwLNRRmM8wPhoc20L0q-3hVFC8iS0lcK9Deh74wuzv~-XlJbJHP2WdgOQ~ybRW1BxIVjIMC14QH~95gTO22d~p2WlU5v9ZBKwGgSHx0-23eW4cGVCHO1oXZx7QVJrQ98OnuIH-p-GLPOAb-s5VodILkPZxBOhJgpcMm0mBiFr0RwFmutTi6~9XzAp8aQS~hHFmXMs~gEYluNDk0bALPQl9ABvn5yqNMlyjDWh4Q2xXxT2d71Db2AW1IlmlcITvGH0Q__&Key-Pair-Id=APKAIE5G5CRDK6RD3PGA)





![Long-term αLy6G treatment significantly lowers marrow PreNeus in both control and Dmp1Cre.Socs3f/f mice; PreNeus inhibit osteoclast formation in vitro; summary of findings and model of action. Shown are PreNeus (CD11b+Gr1+CXCR4hic-kitint) (A), immature neutrophils CD11b+Gr1+CXCR4loc-kitloCXCR2−) (B), and mature neutrophils (CD11b+Gr1+CXCR4loc-kitloCXCR2+) (C), each as a percentage of BM cells in control and Dmp1Cre.Socs3f/f mice treated with IgG or αLy6G treatment for 6 weeks, as shown in Figure 4A. Data are mean ± SEM, with individual data for each animal shown; 2-way ANOVA results are shown below each graph including the interaction between both factors (genotype and treatment), with P values from Šidák post hoc tests of treatment effect shown above each genotype group. (D) Schematic of in vitro experiments. PreNeus, purified by FACS, from C57BL/6 mice were added to RAW264.7 cells differentiated to osteoclasts by addition of recombinant RANKL, for 1, 2, or 3 days at 3 × 104 (+) or 6 × 104 (++) cells per well. (E) Osteoclast numbers (tartrate-resistant acid phosphatase–positive [TRAP+] multinucleated cells) from experiment outlined in panel A. Data are mean + standard deviation of quadruplicate wells from a representative experiment, repeated 3 times. (F-G) Osteoclast numbers (TRAP+ multinucleated cells) (F) and representative images (G) of RAW264.7 cells differentiated to osteoclasts with RANKL, with addition of PreNeus for 2 days, as outlined in panel A, with and without the introduction of a Transwell to prevent direct cell-to-cell contact. (H) Summary of results from this and previous work, showing stage-specific effects of interventions on marrow neutrophil progenitors and osteoclasts in the presence and absence of Socs3 deletion. (I) Proposed model of action. RANK-expressing osteoclast progenitors extravasate from the marrow vasculature to the bone microenvironment where they differentiate into osteoclasts upon interaction with RANKL-expressing cells, possibly including CXCR12+ Adipo-CAR and Osteo-CAR cells. PreNeus, which cluster in this environment, inhibit osteoclast differentiation by release of soluble factors, such as LCN2, LTF, inhibin A or Hp, that act on osteoclast progenitors following the initial RANK-RANKL interaction. PreNeu, preneutrophil. Adipo-CAR cells, adiponectin-expressing Cxcl12-abundant reticular cells; Osteo-CAR cells, osteogenic marker-expressing Cxcl12-abundant reticular cells.](https://ash.silverchair-cdn.com/ash/content_public/journal/blood/146/11/10.1182_blood.2025028310/2/m_blood_bld-2025-028310-gr7.jpeg?Expires=1769907279&Signature=fDxC7zKQjdVd6UWiWHvhAaKvB3RZI2gIGgnJvYWzXLUdZdamfRuSp5WUQ8bslNyNYjykgfeNic52m2hyxm2w3nqBlnGofNlWvbsBHvQrLf1QVlDGwXOj1zZb3PYPvoggwZnc~GSpbabmGqkksAFXgx4SLG6asS~ZOH82x4NRW~CSQ~x-NyT~rX3UZqH~wletXnl9UhBQ5JQsolD2vS1EfNCPy-0rJQpLSbCMhaP1iGrQJr~KaM8EU9YR0C4FqjbZr7fyxOnottXmsrEl5~uPz4p68ovFqeEonVaMRA03N9RA5z2G6gmalAV9b2zWfvr~yMocydSi9pbQDUXdvkTulg__&Key-Pair-Id=APKAIE5G5CRDK6RD3PGA)
This feature is available to Subscribers Only
Sign In or Create an Account Close Modal