Key Points
Autosomal recessive mutations in the COPZ1 gene cause CN.
COPZ1 mutations lead to defective granulocytic differentiation, which can be rescued by the activation of HIF1α or COPZ2 transduction.
Visual Abstract
We have identified a new inherited bone marrow failure syndrome with severe congenital neutropenia (CN) caused by autosomal recessive mutations in the coatomer protein complex I (COPI) subunit zeta 1 (COPZ1) gene. A stop-codon COPZ1 mutation and a missense (MS) mutation were found in 3 patients from 2 unrelated families. Although 2 affected siblings with a stop-codon COPZ1 mutation suffered from CN that involves other hematologic lineages and nonhematologic tissues, the patient with a MS COPZ1 mutation had isolated neutropenia. Both COPZ1 mutations were localized to a highly evolutionarily conserved region. The resulting truncated (TR) COPZ1 protein was predicted to display diminished interaction with its COPI complex partner, COPG1. These findings were consistent with the observed block in retrograde protein transport from the Golgi apparatus to the endoplasmic reticulum (ER) in human fibroblasts carrying TR COPZ1. Human CD34+ cells with TR or MS COPZ1 had significantly impaired granulocytic differentiation, and in zebrafish embryos, TR Copz1 also resulted in defective myelopoiesis. Intracellularly, TR COPZ1 downregulated JAK/STAT/CEBPE/G-CSFR signaling and hypoxia-responsive pathways, while inducing STING, interferon-stimulated genes, stimulating oxidative phosphorylation activity, and increasing reactive oxygen species levels in hematopoietic cells. MS COPZ1 deregulated interferon and JAK/STAT signaling but less than the TR protein. Finally, treatment with the small molecule HIF1α stabilizer IOX2 or transduction of cells with COPZ2 restored defective granulopoiesis in COPZ1-mutated human CD34+ cells, offering potential therapeutic options.
Introduction
Severe congenital neutropenia (CN) represents complex heterogeneous syndromes with neutrophil differentiation defects of hematopoietic stem and progenitor cells (HSPCs), with or without the involvement of other blood cell lineages or nonhematologic tissues. Autosomal-dominant or -recessive mutations in over 25 genes have been described in patients with CN.1 Several CN-associated mutated genes are involved in endoplasmic reticulum (ER) homeostasis, suggesting abnormal intracellular protein transport as a possible cause of CN.1 For example, mutations in the ELANE gene, encoding neutrophil elastase, lead to ER stress and the unfolded protein response (UPR),2-5 whereas mutations in the SRP54 gene lead to dysregulation of protein transport and sorting.6-8 Members of the coat protein complex I (COPI), COPA and COPB2, have been identified as potential interaction partners of another CN-associated gene, jagunal homolog 1 (JAGN1).9 JAGN1 connects the Golgi apparatus with the nucleus and plays an essential role in protein maturation, sorting, and transport.9,10 The COPI complex is crucial for protein trafficking within the Golgi complex and from the Golgi back to the ER.11 CN-associated mutated proteins also cause dysregulation of signal transduction pathways essential for granulocytic differentiation, such as severely diminished expression of transcription factors, C/EBPα and LEF112,13; upregulation of PU.114; dysregulated levels of antiapoptotic factors9,15-17; elevated levels of nicotinamide phosphoribosyltransferase (NAMPT)/silent information regulator sirtuin (SIRT) triggered protein deacetylation18; hyperphosphorylation of signal transducer and activator of transcription 5A (STAT5A)19; defective hematopoietic cell-specific Lyn substrate (HCLS1) activation via Lyn and Syk20 and diminished levels of secretory leukocyte protease inhibitor (SLPI).21 Recently, Touw et al provided important evidence linking inflammatory pathways, increased reactive oxygen species (ROS) levels, and suppression of canonical granulocyte colony-stimulating factor (G-CSFR)/Janus kinase (JAK)/STAT signaling in the pathogenesis of CN downstream of ELANE and HAX1 mutations.22-24
In this study, we describe novel homozygous truncating and missense (MS) mutations in COPI subunit zeta 1 (COPZ1). We have demonstrated the essential role of COPZ1 in the myeloid differentiation of human and zebrafish HSPCs, elucidated the mechanism of neutropenia downstream of mutated COPZ1, and identified potential therapeutic substances capable of restoring granulopoiesis in patients with CN carrying COPZ1 mutations.
Material and methods
WES
Multisample analysis of affected children and their healthy parents was conducted using SureSelect Human All Exon V6 capture panel (Agilent Technologies), followed by sequencing on NovaSeq 6000 in 150 bp PE mode, resulting in a minimum of 12 Gb of raw data per sample. The raw data were analyzed using the megSAP pipeline developed by the Institute of Medical Genetics and Applied Genomics (Tübingen, Germany; https://github.com/imgag/megSAP/) and the reference genome build GRCh38. For comprehensive details on whole-exome sequencing (WES) analysis and variant prioritization, refer to the supplemental Information, available on the Blood website.
Statistical analysis
Statistical analysis was performed using GraphPad Prism (version 8.0.2). In cellular models, a paired, 2-tailed Student t test was used for single comparisons between related groups. Paired repeated measures one-way analysis of variance (ANOVA) with Dunnett test was used for comparing multiple groups against the control, and paired multiple t tests (with Holm-Sidak correction) were used for comparing multiple pairs of groups. A two-way ANOVA was used for the cholera toxin B subunit (CtxB) assay. The normal data distribution in zebrafish models was assessed with the Kolmogorov-Smirnov test. For normally distributed data, an unpaired Student t test was used for single comparisons between 2 groups and ANOVA for multiple comparisons.
Additional Materials and methods are available online.
The study was conducted according to the Declaration of Helsinki. Informed written consent was obtained from study participants. Study approval was obtained from the ethical review board of the Medical Faculty of the University of Tuebingen.
Results
Identification of COPZ1 mutations in 3 patients with CN
By WES of 2 unrelated families, including 3 affected patients and symptom-free family members, we identified 2 novel COPZ1 mutations. In family 1, affected siblings had a homozygous stop-codon mutation (COPZ1-TR), NM_016057:c.421C>T, NP_057141:p.Gln141Ter (Figure 1A). In the second family, the patient had a homozygous MS mutation (COPZ1-MS), NM_016057:c.394G>C, NP_057141:p.Gly132Arg (Figure 1B).
COPZ1 mutations in 3 patients with CN. (A-B) Family trees and corresponding Sanger sequencing traces showing the inheritance of the homozygous stop-codon mutation c.445C>T:p.Gln141Ter (A) or MS mutation c.394G>C, p.Gly132Arg. (B) in COPZ1 in patients (P1-P3) with CN. Red arrows indicate positions of mutations. (C-D) Bone marrow smears of patients P1 (×100 original magnification) and P3 (×50 original magnification). (E) Neighbor-joining phylogenetic tree of COPZ1 proteins, performed with 1000 bootstrap replications. (F) Schematic representation of the COPZ1 gene (top) and COPZ1 protein (bottom) sequences highlighting protein domains, and positions of mutations. (G) Representative western blot images of COPZ1 protein in lysates of WT or COPZ1-TR K562 cells. α-tubulin staining was used to control protein loading. (H-I) RMSF plots of free full-length COPZ1 (H) and COPZ1-TR (I) show structural destabilization of the C-terminal segmented COPZ1 upon truncation. Purple dots and green shades represent the Cɑ RMSF averages and standard deviations from 3 independent simulations. (J) Estimation of backbone entropy change across the 4 states of free, full-length COPZ1 (upper left), free COPZ1-TR (upper right), bound COPZ1 full length (lower left), and bound COPZ1-TR (lower right) indicate a higher entropic penalty on the COPZ1-TR upon binding to COPG1. Large putty cartoons show the average Cɑ RMSF in tube width and color (in ascending order, cyan, blue, magenta, and red). Small cartoons show the whole model, in which COPZ1 is cyan, COPG1 is yellow, and the last backbone atom in COPZ1 is shown as a purple dot. (K) Quantifying the COPZ1:COPG1 interaction energies shows no difference in COPG1 binding by either COPZ1 or COPZ2. Moreover, an apparent loss of interaction energy is observed for COPZ1-TR, which is on par with previously described interaction mutants (COPZ1 mut1 and mut4).25 (K-L) The COPZ1-MS mutation, however did not cause any difference in either binding interactions with COPG1 (K) or structural stability in the unbound form (L). Ca, Carassius auratus; Ce, Caenorhabditis elegans; Dr, Danio rerio; Hs, Homo sapiens; Mm, Mus musculus; Ol, Oryzias latipes; Pt, Pan troglodytes; RMSF, root mean square fluctuation.
COPZ1 mutations in 3 patients with CN. (A-B) Family trees and corresponding Sanger sequencing traces showing the inheritance of the homozygous stop-codon mutation c.445C>T:p.Gln141Ter (A) or MS mutation c.394G>C, p.Gly132Arg. (B) in COPZ1 in patients (P1-P3) with CN. Red arrows indicate positions of mutations. (C-D) Bone marrow smears of patients P1 (×100 original magnification) and P3 (×50 original magnification). (E) Neighbor-joining phylogenetic tree of COPZ1 proteins, performed with 1000 bootstrap replications. (F) Schematic representation of the COPZ1 gene (top) and COPZ1 protein (bottom) sequences highlighting protein domains, and positions of mutations. (G) Representative western blot images of COPZ1 protein in lysates of WT or COPZ1-TR K562 cells. α-tubulin staining was used to control protein loading. (H-I) RMSF plots of free full-length COPZ1 (H) and COPZ1-TR (I) show structural destabilization of the C-terminal segmented COPZ1 upon truncation. Purple dots and green shades represent the Cɑ RMSF averages and standard deviations from 3 independent simulations. (J) Estimation of backbone entropy change across the 4 states of free, full-length COPZ1 (upper left), free COPZ1-TR (upper right), bound COPZ1 full length (lower left), and bound COPZ1-TR (lower right) indicate a higher entropic penalty on the COPZ1-TR upon binding to COPG1. Large putty cartoons show the average Cɑ RMSF in tube width and color (in ascending order, cyan, blue, magenta, and red). Small cartoons show the whole model, in which COPZ1 is cyan, COPG1 is yellow, and the last backbone atom in COPZ1 is shown as a purple dot. (K) Quantifying the COPZ1:COPG1 interaction energies shows no difference in COPG1 binding by either COPZ1 or COPZ2. Moreover, an apparent loss of interaction energy is observed for COPZ1-TR, which is on par with previously described interaction mutants (COPZ1 mut1 and mut4).25 (K-L) The COPZ1-MS mutation, however did not cause any difference in either binding interactions with COPG1 (K) or structural stability in the unbound form (L). Ca, Carassius auratus; Ce, Caenorhabditis elegans; Dr, Danio rerio; Hs, Homo sapiens; Mm, Mus musculus; Ol, Oryzias latipes; Pt, Pan troglodytes; RMSF, root mean square fluctuation.
Clinical characteristics and blood/bone marrow counts for all patients are shown in Tables 1-4. Patients P1 and P2 are female siblings from nonconsanguineous White parents from Russia. Patient P1 (Figure 1A,C), 21 years old, suffered from severe infections from age 1 month. Her blood counts revealed severe persistent neutropenia, lymphopenia, 2 episodes of autoimmune hemolytic anemia, and thrombocytopenia. She required multiple transfusions and suffers from hepatosplenomegaly, atypical autism with mental retardation, dermatitis, severe scoliosis, and foot deformities. Ongoing therapy with recombinant human granulocyte colony-stimulating factor (rhG-CSF; 10 μg/kg per day), started at age 7 months, corrected her neutropenia.
Clinical and genetic characteristics of patients with COPZ1 mutations
| Patient . | DOB . | Sex . | Age at diagnosis . | Age at last follow-up (y) . | ANCs (per μL) before G-CSF therapy . | ANCs (per μL) on G-CSF therapy . | Severe bacterial infections . | Stomatitis gingivitis . | Maturation arrest of bone marrow (before rhG-CSF therapy) . | rhG-CSF therapy mean (or maximum) dose (μg/kg/d) . | Neurological symptoms . | Other extrahematological symptoms . | COPZ1 genotype cDNA and protein inheritance type . |
|---|---|---|---|---|---|---|---|---|---|---|---|---|---|
| 1 | 17 May 2003 | F | 1 mo of life | 17 | 440 | 2620 | Sepsis, purulent otitis, mucosal candidiasis, furuncle behind the ear, frequent acute respiratory infections, bronchitis, recurrent pneumonia, streptoderma, spleen microabscesses | Stomatitis, gingivitis | No | 10 | Atypical autism with intellectual disability | Atopic dermatitis, S-shaped scoliosis III-IV degree, varus deformity of both feet, chronic fibrous pulpitis | NM_016057: c.421C>T, NP_057141: p.Gln141Ter AR |
| 2 | 9 October 2011 | F | 9 d of life | 11 | 196 | 1320 | Pneumonia, sepsis of mixed etiology, acute enteritis, meningitis, herpes simplex infection, enterocolitis, osteomyelitis of the right iliac bone | Stomatitis, gingivitis | No | 30 | Atypical autism with intellectual disability | Atopic dermatitis, myopia, chronic right-sided sensorineural hearing loss, planovalgus deformity of both feet, chronic fibrous pulpitis, postthrombotic syndrome | NM_016057: c.421C>T, NP_057141: p.Gln141Ter AR |
| 3 | 4 November 2013 | F | 34 mo of life, reported neutropenia since 8 mo of life | 9 | 400 | 1700 | Otitis, cervical adenitis, laryngotracheitis, bacteriemia, Staphylococcus aureus facial cellulitis, EBV infection, gingivostomatitis, otitis, several upper respiratory and cutaneous infections | Stomatitis, 1 episode at young age | No | 4 (5) | None | Skin: equestrian cold panniculitis of the tights | NM_016057: c.394G>C, NP_057141: p.Gly132Arg AR |
| Patient . | DOB . | Sex . | Age at diagnosis . | Age at last follow-up (y) . | ANCs (per μL) before G-CSF therapy . | ANCs (per μL) on G-CSF therapy . | Severe bacterial infections . | Stomatitis gingivitis . | Maturation arrest of bone marrow (before rhG-CSF therapy) . | rhG-CSF therapy mean (or maximum) dose (μg/kg/d) . | Neurological symptoms . | Other extrahematological symptoms . | COPZ1 genotype cDNA and protein inheritance type . |
|---|---|---|---|---|---|---|---|---|---|---|---|---|---|
| 1 | 17 May 2003 | F | 1 mo of life | 17 | 440 | 2620 | Sepsis, purulent otitis, mucosal candidiasis, furuncle behind the ear, frequent acute respiratory infections, bronchitis, recurrent pneumonia, streptoderma, spleen microabscesses | Stomatitis, gingivitis | No | 10 | Atypical autism with intellectual disability | Atopic dermatitis, S-shaped scoliosis III-IV degree, varus deformity of both feet, chronic fibrous pulpitis | NM_016057: c.421C>T, NP_057141: p.Gln141Ter AR |
| 2 | 9 October 2011 | F | 9 d of life | 11 | 196 | 1320 | Pneumonia, sepsis of mixed etiology, acute enteritis, meningitis, herpes simplex infection, enterocolitis, osteomyelitis of the right iliac bone | Stomatitis, gingivitis | No | 30 | Atypical autism with intellectual disability | Atopic dermatitis, myopia, chronic right-sided sensorineural hearing loss, planovalgus deformity of both feet, chronic fibrous pulpitis, postthrombotic syndrome | NM_016057: c.421C>T, NP_057141: p.Gln141Ter AR |
| 3 | 4 November 2013 | F | 34 mo of life, reported neutropenia since 8 mo of life | 9 | 400 | 1700 | Otitis, cervical adenitis, laryngotracheitis, bacteriemia, Staphylococcus aureus facial cellulitis, EBV infection, gingivostomatitis, otitis, several upper respiratory and cutaneous infections | Stomatitis, 1 episode at young age | No | 4 (5) | None | Skin: equestrian cold panniculitis of the tights | NM_016057: c.394G>C, NP_057141: p.Gly132Arg AR |
ANC, absolute neutrophil count; AR, autosomal recessive; DOB, date of birth; EBV, Epstein-Barr virus; F, female.
Peripheral blood parameters at diagnosis
| Patient . | Leu, ×109/L . | Neu, ×109/L . | Mo, ×109/L . | Ly, ×109/L . | T cells, ×109/L . | B cells, ×109/L . | IgG, g/L . | IgA, g/L . | IgM, g/L . | IgE, UI/mL . | NK cells, ×109/L . | RBC, ×1012/L . | Hb, g/L . | MCV, fL . | MCH, pg . | Plt, ×1012/L . |
|---|---|---|---|---|---|---|---|---|---|---|---|---|---|---|---|---|
| 1 | 3.65 (6.05-9.85) | 0.99 (2-5.5) | 1.02 (0.09-0.6) | 1.46 (1.2-3) | 0.73 (1.4-2) | 0.5 (0.3-0.5) | 40.7 (8.7-11.7) | 6.45 (0.9-1.9) | 1.5 (0.8-1.9) | 4500 (<100) | 0.27 (0.257-0.619) | 3.55 (4.2-4.6) | 86 (115-138) | NA | NA | 147 (204-356) |
| 2 | 2.3 (6.05-9.85) | 0.27 (2.27-5.66) | 0.62 (0.24-0.89) | 1.058 (1.99-5.22) | 0.51 (2.28-6.45) | 0.33 (0.5-1.5) | 24.8 (3.2-12.8) | 4.04 (0.1-0.4) | 1.03 (0.4-0.8) | NA | 0.16 (0.381-0.971) | 2.6 (4.2-4.6) | 61 (115-138) | NA | NA | 38 (204-356) |
| 3 | 6.17 (5-15) | 0.3 (1.5-8.0) | 0.74 (0.2-1.0) | 4.73 (6-9) | 3.64 (NA) | 0.8 (NA) | 8.39 (4-12) | 0.74 (0.24-2.32) | 1.20 (0.41-2) | 24 (<100) | 0.1234 (NA) | 4.89 (4.0-5.2) | 115 (111-141) | 73.3 (75-87) | 23.6 (25-33) | NA |
| Patient . | Leu, ×109/L . | Neu, ×109/L . | Mo, ×109/L . | Ly, ×109/L . | T cells, ×109/L . | B cells, ×109/L . | IgG, g/L . | IgA, g/L . | IgM, g/L . | IgE, UI/mL . | NK cells, ×109/L . | RBC, ×1012/L . | Hb, g/L . | MCV, fL . | MCH, pg . | Plt, ×1012/L . |
|---|---|---|---|---|---|---|---|---|---|---|---|---|---|---|---|---|
| 1 | 3.65 (6.05-9.85) | 0.99 (2-5.5) | 1.02 (0.09-0.6) | 1.46 (1.2-3) | 0.73 (1.4-2) | 0.5 (0.3-0.5) | 40.7 (8.7-11.7) | 6.45 (0.9-1.9) | 1.5 (0.8-1.9) | 4500 (<100) | 0.27 (0.257-0.619) | 3.55 (4.2-4.6) | 86 (115-138) | NA | NA | 147 (204-356) |
| 2 | 2.3 (6.05-9.85) | 0.27 (2.27-5.66) | 0.62 (0.24-0.89) | 1.058 (1.99-5.22) | 0.51 (2.28-6.45) | 0.33 (0.5-1.5) | 24.8 (3.2-12.8) | 4.04 (0.1-0.4) | 1.03 (0.4-0.8) | NA | 0.16 (0.381-0.971) | 2.6 (4.2-4.6) | 61 (115-138) | NA | NA | 38 (204-356) |
| 3 | 6.17 (5-15) | 0.3 (1.5-8.0) | 0.74 (0.2-1.0) | 4.73 (6-9) | 3.64 (NA) | 0.8 (NA) | 8.39 (4-12) | 0.74 (0.24-2.32) | 1.20 (0.41-2) | 24 (<100) | 0.1234 (NA) | 4.89 (4.0-5.2) | 115 (111-141) | 73.3 (75-87) | 23.6 (25-33) | NA |
Blood parameter ranges related to patient age are given in parentheses.
Hb, hemoglobin; IgG, immunoglobulin G; Leu, leukocytes; Ly, lymphocytes; MCH, mean corpuscular hemoglobin; MCV, mean corpuscular volume of a red blood cell; Mo, monocytes; NA, not available; Neu, neutrophils; NK, natural killer cells; Plt, platelets; RBC, red blood cells.
Peripheral blood parameters under rhG-CSF therapy
| Patient . | Leu, ×109/L . | Neu, ×109/L . | Mo, ×109/L . | Ly, ×109/L . | T cells, ×109/L . | B cells, ×109/L . | IgG, g/L . | IgA, g/L . | IgM, g/L . | IgE, UI/mL . | NK cells, ×109/L . | RBC, ×1012/L . | Hb, g/L . | MCV, fL . | MCH, pg . | Plt, ×1012/L . |
|---|---|---|---|---|---|---|---|---|---|---|---|---|---|---|---|---|
| 1 | 4.52 (6.05-9.85) | 2.71 (1.5-8.5) | 0.66 (0.09-0.6) | 0.97 (1.5-7) | 0.51 (1.1-2.4) | 0.32 (0.1-0.4) | 42.2 (7-16) | 7.64 (1-2.3) | 1.33 (0.6-2.6) | 6440 (<100) | 0.09 (0.1-0.4) | 2.88 (4.2-4.6) | 85 (115-138) | NA | NA | 54 (204-356) |
| 2 | 4.44 (6.05-9.85) | 1.32 (2.27-5.66) | 1.8 (0.24-0.89) | 1.19 (1.99-5.22) | NA | NA | 18.0 (3.2-12.8) | 3.17 (0.1-0.4) | 0.84 (0.4-0.8) | NA | NA | 3.34 (4.2-4.6) | 100 (115-138) | NA | NA | 163 (204-356) |
| 3 | 4.8 (4.5-13.5) | 1.74 (1.5-8.0) | 0.71 (0.1-0.95) | 2.12 (1.5-6.8) | 1.52 (NA) | 0.58 (NA) | 14.85 (5.52-16.31) | 3.03 (0.21-2.82) | 1.95 (0.47-2.40) | 16 (<200) | NA | 4.8 (4.0-5.2) | 124 (115-155) | 77.3 (77-95) | 26.4 (25-33) | 289 (180-450) |
| Patient . | Leu, ×109/L . | Neu, ×109/L . | Mo, ×109/L . | Ly, ×109/L . | T cells, ×109/L . | B cells, ×109/L . | IgG, g/L . | IgA, g/L . | IgM, g/L . | IgE, UI/mL . | NK cells, ×109/L . | RBC, ×1012/L . | Hb, g/L . | MCV, fL . | MCH, pg . | Plt, ×1012/L . |
|---|---|---|---|---|---|---|---|---|---|---|---|---|---|---|---|---|
| 1 | 4.52 (6.05-9.85) | 2.71 (1.5-8.5) | 0.66 (0.09-0.6) | 0.97 (1.5-7) | 0.51 (1.1-2.4) | 0.32 (0.1-0.4) | 42.2 (7-16) | 7.64 (1-2.3) | 1.33 (0.6-2.6) | 6440 (<100) | 0.09 (0.1-0.4) | 2.88 (4.2-4.6) | 85 (115-138) | NA | NA | 54 (204-356) |
| 2 | 4.44 (6.05-9.85) | 1.32 (2.27-5.66) | 1.8 (0.24-0.89) | 1.19 (1.99-5.22) | NA | NA | 18.0 (3.2-12.8) | 3.17 (0.1-0.4) | 0.84 (0.4-0.8) | NA | NA | 3.34 (4.2-4.6) | 100 (115-138) | NA | NA | 163 (204-356) |
| 3 | 4.8 (4.5-13.5) | 1.74 (1.5-8.0) | 0.71 (0.1-0.95) | 2.12 (1.5-6.8) | 1.52 (NA) | 0.58 (NA) | 14.85 (5.52-16.31) | 3.03 (0.21-2.82) | 1.95 (0.47-2.40) | 16 (<200) | NA | 4.8 (4.0-5.2) | 124 (115-155) | 77.3 (77-95) | 26.4 (25-33) | 289 (180-450) |
Blood parameter ranges related to patient age are given in parentheses.
Abbreviations explained in Table 2.
Bone marrow parameters at diagnosis
| Patient . | Blasts, unclassified, % . | Myeloblasts, % . | Promyelocytes, % . | Myelocytes, % . | Metamyelocytes, % . | Band neutrophils, % . | Segmented neutrophils, % . |
|---|---|---|---|---|---|---|---|
| 1 | 0.8 (0.7-2.1) | 0 (0.8-1.8) | 3.2 (4.2-6.2) | 18 (8.1-12.3) | 11.6 (6.8-8.8) | 13.6 (20.0-25.2) | 23.2 (18.0-23.6) |
| 2 | 1.0 (0.7-2.1) | 0.5 (0.8-1.8) | 3.5 (4.2-6.2) | 36 (8.1-12.3) | 15.5 (6.8-8.8) | 16.5 (20.0-25.2) | 9.5 (18.0-23.6) |
| 3 | 4.5 (1.6-3.4) | 2.8 (1.6-3.0) | 12.5 (2.3-4.0) | 12 (7.2-11.3) | 17 (5.5-8.5) | 22 (14.8-22.4) | 21 (9.8-20.5) |
| Patient . | Blasts, unclassified, % . | Myeloblasts, % . | Promyelocytes, % . | Myelocytes, % . | Metamyelocytes, % . | Band neutrophils, % . | Segmented neutrophils, % . |
|---|---|---|---|---|---|---|---|
| 1 | 0.8 (0.7-2.1) | 0 (0.8-1.8) | 3.2 (4.2-6.2) | 18 (8.1-12.3) | 11.6 (6.8-8.8) | 13.6 (20.0-25.2) | 23.2 (18.0-23.6) |
| 2 | 1.0 (0.7-2.1) | 0.5 (0.8-1.8) | 3.5 (4.2-6.2) | 36 (8.1-12.3) | 15.5 (6.8-8.8) | 16.5 (20.0-25.2) | 9.5 (18.0-23.6) |
| 3 | 4.5 (1.6-3.4) | 2.8 (1.6-3.0) | 12.5 (2.3-4.0) | 12 (7.2-11.3) | 17 (5.5-8.5) | 22 (14.8-22.4) | 21 (9.8-20.5) |
Blood parameter ranges related to patient age are given in parentheses.
NA, not available.
Female patient P2, aged 13 years, exhibited neutropenia, lymphopenia, anemia, and episodic thrombocytopenia from the second day of life, alongside severe infections including pneumonia, sepsis, and osteomyelitis. At age 4 months, she began treatment with rhG-CSF (30 μg/kg per day) and IV immunoglobulin. Due to her severe condition, she underwent HSC transplantation at age 12 months from an unrelated HLA-compatible donor after T-cell receptor (TCR) α/β/CD19 lymphocyte depletion. Eleven years after HSC transplantation, she has full donor chimerism, complete immune reconstitution, and resolution of cytopenias but suffers from connective tissue dysplasia, neuromuscular syndrome, atopic dermatitis, chronic right-sided sensorineural hearing loss, clubfoot deformities, and severe autism with mental retardation.
Female patient P3 (Figure 1B,D), aged 11 years, from healthy, nonconsanguineous White parents from Portugal, with 2 healthy siblings, was diagnosed at age 3 years with isolated neutropenia (absolute neutrophil count 0.22 × 109/L - 1.04 x 109/L) and recurrent severe bacterial infections starting at age 4 months. At age 8 years, she developed cold-associated perniosis of the thighs. Treatment with rhG-CSF (5 μg/kg per day) yielded a good hematologic and clinical response. Before G-CSF therapy, a bone marrow evaluation showed low cellularity with trilinear hematopoietic representation, no excess blasts, and no fibrosis (Figure 1D).
Phylogenetic analysis revealed a strong similarity in the COPZ1 coding region between humans and other vertebrates (Figure 1E; supplemental Figure 1A), including the region with both identified mutations (Figure 1F). Introducing COPZ1 frameshift mutations near p.Gln141 using CRISPR/Cas9 gene editing, which led to the creation of 52% p.Gly150Ter, 29% p.His144Ter, and 3% p.Leu148Ter deletions in COPZ1 with a general knockout score of 84% (data not shown), in K562 cells resulted in truncated (TR) COPZ1 protein (Figure 1G). Most prediction algorithms confirmed the damaging effects of COPZ1 p.Gly132Arg MS mutation (supplemental Tables 1 and 2).
Molecular dynamics simulations reveal the structural impact of COPZ1 mutations on COPI complex formation
The 2 described COPZ1 mutations lie at the binding interface between COPZ1 and COPG1 proteins, which is essential for the formation and function of COP-coated vesicles.25-27 Therefore, we aimed to estimate the impact of the mutations on the COPZ1 structure and its binding to COPG1. We modeled the human COPZ1:COPG1 interaction structure using the available crystal structure of the bovine complex26 as a template, which is highly conserved with human proteins (99% and 97% sequence identity, respectively).
Our first observation was the significant structural instability of the free COPZ1-TR protein compared with the wild type, with increased fluctuations in the contiguous segment from residue 100 to 140 (Figure 1H-I). Although the full-length structure ends with an α-β hairpin-α motif (a4-b5-b6-a5), the last helix (a5, residues 136-147) is missing in the truncated variant. The a5 helix forms stable interactions with helices a4 and a2 in the full-length protein, and its absence in the truncated form abolishes the stapling of the termini of the b5-b6 hairpin (residues 125-133). The missing interactions result in larger dynamic fluctuations at the C-terminal segment spanning a2-a3-a4-b5-b6 (Figure 1H-I; supplemental Figure 1B-C). This increased C-terminal flexibility of COPZ1-TR is, however, conformationally restrained in the COPG1-bound form, in which the binding event imparts a higher entropic penalty on the truncated variant (Figure 1J; supplemental Figures 1B-J and 2A-H). By estimating the backbone entropy change () across these states, we obtain a binding free energy penalty () of 4.43 ± 3.27 kcal/mol as a result of COPZ1 truncation (Figure 1J; supplemental Figure 2E-H). We also observed higher interaction energies across the COPZ1:COPG1 complex of the truncated form, pointing to worse binding enthalpy (Figure 1K). We applied the same analysis to the COPZ2:COPG1 complex and COPG1 in complex with 4 previously described COPZ1 mutants (mut), mut1 through mut4, with successively weaker affinities25 (supplemental Figure 1F-J). COPZ1-TR interactions fell within the range of the binding mutants, that is, COPZ1-TR interactions with COPG1 were weaker than COPZ1 mut1 but stronger than COPZ mut2. Meanwhile, the magnitude of COPZ2 interactions with COPG1 was not different from full-length COPZ1 (Figure 1K).
Longer simulations of COPZ1:COPG1 and COPZ1-p.G132R:COPG1, as well as unbound COPZ1 and COPZ1-p.G132R, were conducted to evaluate the potential impact of the p.Gly132Arg MS mutation on free and bound forms of COPZ1. In these simulations, analysis of the Cα root mean square deviation (RMSD) and root mean square fluctuation (RMSF) showed no clear difference between wild-type and COPZ1-MS variant (Figure 1L; supplemental Figure 2I-L). Furthermore, the interaction energies of the bound form indicated no difference between the wild-type and COPZ1-MS proteins (Figure 1K).
Taken together, COPZ1-TR appears to be less stable and to possess reduced binding interactions with COPG1 and incur a larger entropic penalty upon COPG1 binding, compared with full-length COPZ1. However, our analysis of the COPZ1-MS mutant shows no apparent difference from the wild type, at least within a simulation time frame of 600 ns.
COPZ1 mutations impair myeloid differentiation of human iPSCs and primary HSPCs
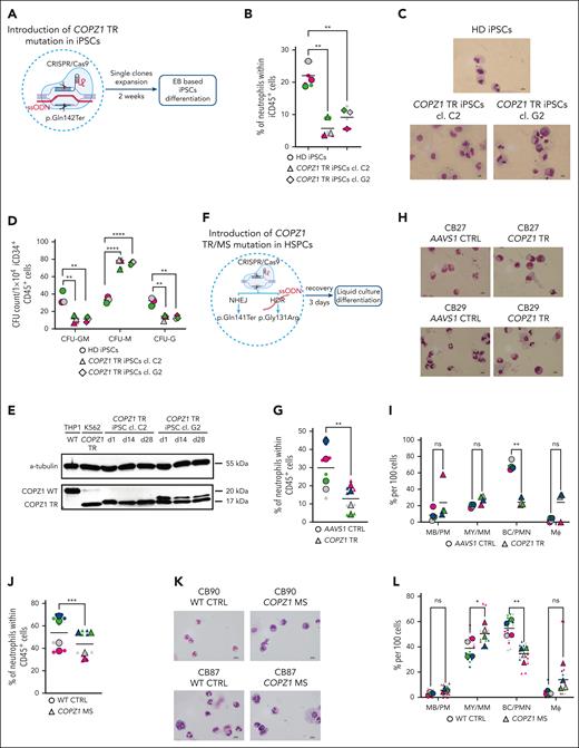
We next evaluated the impact of COPZ1-TR on neutrophilic differentiation. We first introduced COPZ1 truncating mutation in induced pluripotent stem cell (iPSC) lines from a healthy donor using CRISPR/Cas9 gene editing. We generated 2 single-cell–derived iPSC lines: 1 carrying the patient-specific homozygous mutation, p.Gln141Ter (COPZ1-TR cl. C2); and the other harboring compound heterozygous p.Glu151Ter and p.Arg149Ter mutations (COPZ1-TR cl. G2; supplemental Figure 3A-B), applying previously established methods.28,29 Using embryoid body–based myeloid differentiation (Figure 2A; supplemental Figure 3C),29 we observed no significant differences in HSPCs generation on day 14 of differentiation (supplemental Figure 3D) but detected a marked decrease in the percentage of CD15+CD16+CD45+ neutrophils on day 28 of culture in both COPZ1-TR iPSC lines compared with control iPSCs (Figure 2B-C). We also detected diminished numbers of colony-forming unit-granulocyte (CFU-G) and colony-forming unit granulocyte, macrophage (CFU-GM), but elevated colony-forming unit-macrophage (CFU-M) in the presence of COPZ1-TR compared with the control (Figure 2D). COPZ1-TR protein was expressed during all stages of myeloid differentiation (Figure 2E).
Mutated COPZ1 suppressed granulocytic differentiation of human HSPCs in vitro. (A) Schematic representation of the experimental protocol for gene editing and granulocytic differentiation of iPSCs. Created with BioRender.com. (B) Flow cytometry analysis at day 28 of iPSC myeloid differentiation. The percentage of iPSC-derived CD15+CD16+CD45+ neutrophils is shown. Means from 3 independent experiments (large symbols) performed in technical duplicates (small symbols) are plotted (pink, first experiment; gray, second experiment; green, third experiment). Statistical significance, ∗∗P < .01. (C) Representative cytospin images of iPSC-derived hematopoietic cells at day 28 of differentiation stained with May-Grünwald-Giemsa stain (×60 original magnification) for the indicated iPSC lines. (D) CFU assay of iPSC-derived CD34+CD45+ cells isolated at day 14 of iPSC differentiation. CFU counts are shown for the indicated iPSC lines. Data are represented as mean from 3 independent experiments (large symbols) performed in technical duplicates (small symbols). Pink represents the first experiment, gray is the second, and green is the third. CFU types included granulocytes, erythrocytes, monocytes, megakaryocytes (GEMM); granulocytes, monocytes (GM); granulocytes (G); monocytes (M). Statistical significance, ∗∗P < .01; ∗∗∗∗P < .0001. (E) Representative western blot images of lysates from iPSC clones C2 (lines 3 to 5) and G2 (lines 6 to 8) demonstrate a truncated (TR) COPZ1 protein at day 1, 14, and 28 of myeloid differentiation. The first lane on the left shows the control cell line THP1 (WT COPZ1) for comparison. (F) Schematic representation of gene editing and granulocytic differentiation of CD34+ CB-HSPCs after introducing TR- or MS COPZ1. Created with BioRender.com. (G) Percentage of neutrophilic CD45+CD15+CD66b+CD11b+CD16+ population at day 14 of LCD of COPZ1-TR or AAVS1 edited CD34+ CB-HSPCs from healthy donors. Data from 4 independent experiments are presented (pink, first experiment; gray, second experiment; green, third experiment; blue, fourth experiment). Large symbols represent the average value for each experiment, and small symbols represent technical replicates. Statistical significance, ∗∗P < .01. (H) Representative images of Wright-Giemsa–stained cytospin preparations of differentiated cells on day 14 of LCD of 2 healthy donors (×60 original magnification). (I) Percentage of different cell populations on cytospin slides. 100 cells are counted per slide. Data are plotted as means from 4 independent experiments (color coded per experiment). Statistical significance, ∗∗P < .01. (J) Percentage of CD45+CD15+CD66b+CD11b+CD16+ neutrophils at day 14 of LCD of COPZ1-MS and WT control-edited CD34+ CB-HSPCs from healthy donors. Data from 4 independent experiments are presented (pink, first experiment; gray, second experiment; green, third experiment; blue, fourth experiment). Large symbols represent the average value for each experiment, and small symbols represent technical replicates. Statistical significance: ∗∗∗P < .001. (K) Representative images of Wright-Giemsa–stained cytospin preparations of cells on day 14 of LCD of 2 healthy donors (×60 original magnification). (L) Percentage of different cell populations on cytospin slides of in COPZ1-MS group compared with WT control-edited cells. Data are plotted as means from 4 independent experiments (large symbols: pink, gray, green, and blue), performed in 2 to 4 technical replicates (small symbols). Statistical significance, ∗P < .05; ∗∗P < .01. BC, band cell; EB, embryoid based; Mϕ, macrophage; MB, myeloblast; MM, metamyelocyte; MY, myelocyte; ns, not significant; PM, promyelocyte; PMN, polymorphonuclear cell.
Mutated COPZ1 suppressed granulocytic differentiation of human HSPCs in vitro. (A) Schematic representation of the experimental protocol for gene editing and granulocytic differentiation of iPSCs. Created with BioRender.com. (B) Flow cytometry analysis at day 28 of iPSC myeloid differentiation. The percentage of iPSC-derived CD15+CD16+CD45+ neutrophils is shown. Means from 3 independent experiments (large symbols) performed in technical duplicates (small symbols) are plotted (pink, first experiment; gray, second experiment; green, third experiment). Statistical significance, ∗∗P < .01. (C) Representative cytospin images of iPSC-derived hematopoietic cells at day 28 of differentiation stained with May-Grünwald-Giemsa stain (×60 original magnification) for the indicated iPSC lines. (D) CFU assay of iPSC-derived CD34+CD45+ cells isolated at day 14 of iPSC differentiation. CFU counts are shown for the indicated iPSC lines. Data are represented as mean from 3 independent experiments (large symbols) performed in technical duplicates (small symbols). Pink represents the first experiment, gray is the second, and green is the third. CFU types included granulocytes, erythrocytes, monocytes, megakaryocytes (GEMM); granulocytes, monocytes (GM); granulocytes (G); monocytes (M). Statistical significance, ∗∗P < .01; ∗∗∗∗P < .0001. (E) Representative western blot images of lysates from iPSC clones C2 (lines 3 to 5) and G2 (lines 6 to 8) demonstrate a truncated (TR) COPZ1 protein at day 1, 14, and 28 of myeloid differentiation. The first lane on the left shows the control cell line THP1 (WT COPZ1) for comparison. (F) Schematic representation of gene editing and granulocytic differentiation of CD34+ CB-HSPCs after introducing TR- or MS COPZ1. Created with BioRender.com. (G) Percentage of neutrophilic CD45+CD15+CD66b+CD11b+CD16+ population at day 14 of LCD of COPZ1-TR or AAVS1 edited CD34+ CB-HSPCs from healthy donors. Data from 4 independent experiments are presented (pink, first experiment; gray, second experiment; green, third experiment; blue, fourth experiment). Large symbols represent the average value for each experiment, and small symbols represent technical replicates. Statistical significance, ∗∗P < .01. (H) Representative images of Wright-Giemsa–stained cytospin preparations of differentiated cells on day 14 of LCD of 2 healthy donors (×60 original magnification). (I) Percentage of different cell populations on cytospin slides. 100 cells are counted per slide. Data are plotted as means from 4 independent experiments (color coded per experiment). Statistical significance, ∗∗P < .01. (J) Percentage of CD45+CD15+CD66b+CD11b+CD16+ neutrophils at day 14 of LCD of COPZ1-MS and WT control-edited CD34+ CB-HSPCs from healthy donors. Data from 4 independent experiments are presented (pink, first experiment; gray, second experiment; green, third experiment; blue, fourth experiment). Large symbols represent the average value for each experiment, and small symbols represent technical replicates. Statistical significance: ∗∗∗P < .001. (K) Representative images of Wright-Giemsa–stained cytospin preparations of cells on day 14 of LCD of 2 healthy donors (×60 original magnification). (L) Percentage of different cell populations on cytospin slides of in COPZ1-MS group compared with WT control-edited cells. Data are plotted as means from 4 independent experiments (large symbols: pink, gray, green, and blue), performed in 2 to 4 technical replicates (small symbols). Statistical significance, ∗P < .05; ∗∗P < .01. BC, band cell; EB, embryoid based; Mϕ, macrophage; MB, myeloblast; MM, metamyelocyte; MY, myelocyte; ns, not significant; PM, promyelocyte; PMN, polymorphonuclear cell.
We further induced stop-codon mutations in COPZ1 in human CD34+ HSPCs at amino acid positions 137, 147, and 148, which are 4, 6, and 7 amino acids away from the patient-specific truncating mutation, using CRISPR/Cas9 system with the editing efficiency of approximately 80% (supplemental Figure 3E-F). As a control, the adeno-associated virus integration site 1 (AAVS1) gene locus was targeted with knockout (KO) scores ranging from 50% to 90% (supplemental Figure 3F). CRISPR/Cas9-edited HSPCs were differentiated into neutrophils using liquid culture differentiation (LCD) and CFU assay.30COPZ1-TR HSPCs showed a significant decrease in the total counts and percentage of neutrophils, as well as CFU-G, compared with AAVS1 control (Figures 2F-I and 6D,G; supplemental Figure 4A-B).
Truncated (TR) Copz1 inhibited myelopoiesis in zebrafish. (A) Comparison of human and zebrafish COPZ1 loci synteny, showing syntenic conservation. (B-D) Spatial copz1 expression in wild-type embryos stained using whole-mount in situ hybridization at 1 dpf (B), at 5 dpf lateral view (C), and 5 dpf top view (D). Arrows indicate the localization of the copz1 expression. (E) Representative images of lyz-expressing neutrophils in copz1 gene-edited zebrafish embryos compared with wild type. (F) Cell counts of lyz-expressing neutrophils, mpo:gfp–expressing neutrophils, and Sudan black (SB) B–stained neutrophils. (G-J) Effects of Copz1-TR on various hematopoietic cell lineages. The left panel show representative images of the whole-mount in situ hybridization for cmyb (HSCs) (G), sp1b (early myeloid progenitors) (H), hbae1.1 (erythrocytes) (I), and mpeg1.1 (macrophages) (J) in wild-type and copz1 gene-edited embryos at 1 dpf (I) and 2dpf (G-H,J). The right (G) and lower (I) panels show a quantitative analysis of the stained cells in the trunk region, displaying the percentage (%) of normal gene expression patterns or (H,J) numbers of stained cells. In panels F,H,J, each of the small dots represents the number of cells of an individual embryo. Each of the big dots represents the mean of 1 of 3 independent experiments (pink, first; gray, second; green, third). Statistical significance: ∗∗P < .01; ∗∗∗P ≤ .01; ∗∗∗∗P ≤ .001. Scale bars represent 100 μm. hbae1.1, hemoglobin, alpha embryonic 1.1; lyz, lysozyme C; mpo, myeloperoxidase; mpeg1.1, macrophage-expressed gene 1.1; ns, not significant.
Truncated (TR) Copz1 inhibited myelopoiesis in zebrafish. (A) Comparison of human and zebrafish COPZ1 loci synteny, showing syntenic conservation. (B-D) Spatial copz1 expression in wild-type embryos stained using whole-mount in situ hybridization at 1 dpf (B), at 5 dpf lateral view (C), and 5 dpf top view (D). Arrows indicate the localization of the copz1 expression. (E) Representative images of lyz-expressing neutrophils in copz1 gene-edited zebrafish embryos compared with wild type. (F) Cell counts of lyz-expressing neutrophils, mpo:gfp–expressing neutrophils, and Sudan black (SB) B–stained neutrophils. (G-J) Effects of Copz1-TR on various hematopoietic cell lineages. The left panel show representative images of the whole-mount in situ hybridization for cmyb (HSCs) (G), sp1b (early myeloid progenitors) (H), hbae1.1 (erythrocytes) (I), and mpeg1.1 (macrophages) (J) in wild-type and copz1 gene-edited embryos at 1 dpf (I) and 2dpf (G-H,J). The right (G) and lower (I) panels show a quantitative analysis of the stained cells in the trunk region, displaying the percentage (%) of normal gene expression patterns or (H,J) numbers of stained cells. In panels F,H,J, each of the small dots represents the number of cells of an individual embryo. Each of the big dots represents the mean of 1 of 3 independent experiments (pink, first; gray, second; green, third). Statistical significance: ∗∗P < .01; ∗∗∗P ≤ .01; ∗∗∗∗P ≤ .001. Scale bars represent 100 μm. hbae1.1, hemoglobin, alpha embryonic 1.1; lyz, lysozyme C; mpo, myeloperoxidase; mpeg1.1, macrophage-expressed gene 1.1; ns, not significant.
Deregulated signaling pathways downstream of COPZ1 mutations. (A) Volcano plot of negative log10 transformed adjusted (adj.) P values against log2 fold change (log2FC) values, showing DEGs between COPZ1-TR vs AAVS1 CTRL HSPCs. Red dots represent the DEGs with log2FC >1 or less than −1 and adj. P value <.05. Genes with −1 <log2FC <1 and adj. P value <.05 are shown in blue; genes with log2FC >1 or less than −1 and adj. P value >.05 are shown as green dots; gray dots are genes with −1 < log2FC <1 and adj. P value >.05. Horizontal dashed line marks gene expression with adj. P value of .05; vertical dashed lines represent log2FC of 1 (right line) and log2FC of −1 (left line). The names of the 20 top DEGs are displayed. (B-E) Supervised clustering of significantly upregulated or downregulated genes (adj. P < .05; |log2FC| > 1 [B,E] or adj. P < .05; |log2FC| > .5 [C-D]) from “Hallmark Interferon Alpha Response” (B), “JAK/STAT Signaling Pathway” (C), “Hallmark Hypoxia” (D), and “Hallmark Oxidative Phosphorylation” (E) gene sets of gene set enrichment analysis (GSEA). Gene expression heat maps were created using regularized logarithm transformation of read counts as an input. (F) mRNA expression of JAK/STAT signaling-related genes CSF3R, PIM1, and CEBPE. The data are normalized to ACTB and COPZ1-TR group is compared with AAVS1 control-edited group using the 2–ΔΔCt method. Data are plotted as means (large symbols) from 3 independent experiments (color coded per experiment) performed in technical triplicates (small symbols). Statistical significance: ∗∗P < .01. (G) Mean fluorescence intensity (MFI) of surface G-CSF3R expression in COPZ1-TR and AAVS1 control-edited cells, measured by flow cytometry at day 4 of LCD. Data are presented as the mean ± standard deviation (SD) from 3 independent experiments, with each experiment color coded accordingly. Statistical significance: ∗P < .05. (H) mRNA expression of PDK4 and the hypoxia-related genes ALDOC and BNIP3 in 2 COPZ1-TR HSPCs samples at day 4 of LCD. The data are normalized to ACTB and compared with the specific gene expression in AAVS1 control-edited cells using the 2–ΔΔCt method. (I) Supervised clustering of DEGs (|log2FC|>1 and adj. P < .05) in COPZ1-MS HSPCs compared with COPZ1-WT HSPCs. (J) Pathway analysis of COPZ1-MS vs COPZ1-WT RNA-seq data using GSEA (preranked fgsea) with gene sets from GO Biological Process in iDEP v96. The figure displays top upregulated and downregulated gene sets. Normalized enrichment score (NES) of the gene sets are plotted and bar colors represent adj. P values. GO, gene ontology.
Deregulated signaling pathways downstream of COPZ1 mutations. (A) Volcano plot of negative log10 transformed adjusted (adj.) P values against log2 fold change (log2FC) values, showing DEGs between COPZ1-TR vs AAVS1 CTRL HSPCs. Red dots represent the DEGs with log2FC >1 or less than −1 and adj. P value <.05. Genes with −1 <log2FC <1 and adj. P value <.05 are shown in blue; genes with log2FC >1 or less than −1 and adj. P value >.05 are shown as green dots; gray dots are genes with −1 < log2FC <1 and adj. P value >.05. Horizontal dashed line marks gene expression with adj. P value of .05; vertical dashed lines represent log2FC of 1 (right line) and log2FC of −1 (left line). The names of the 20 top DEGs are displayed. (B-E) Supervised clustering of significantly upregulated or downregulated genes (adj. P < .05; |log2FC| > 1 [B,E] or adj. P < .05; |log2FC| > .5 [C-D]) from “Hallmark Interferon Alpha Response” (B), “JAK/STAT Signaling Pathway” (C), “Hallmark Hypoxia” (D), and “Hallmark Oxidative Phosphorylation” (E) gene sets of gene set enrichment analysis (GSEA). Gene expression heat maps were created using regularized logarithm transformation of read counts as an input. (F) mRNA expression of JAK/STAT signaling-related genes CSF3R, PIM1, and CEBPE. The data are normalized to ACTB and COPZ1-TR group is compared with AAVS1 control-edited group using the 2–ΔΔCt method. Data are plotted as means (large symbols) from 3 independent experiments (color coded per experiment) performed in technical triplicates (small symbols). Statistical significance: ∗∗P < .01. (G) Mean fluorescence intensity (MFI) of surface G-CSF3R expression in COPZ1-TR and AAVS1 control-edited cells, measured by flow cytometry at day 4 of LCD. Data are presented as the mean ± standard deviation (SD) from 3 independent experiments, with each experiment color coded accordingly. Statistical significance: ∗P < .05. (H) mRNA expression of PDK4 and the hypoxia-related genes ALDOC and BNIP3 in 2 COPZ1-TR HSPCs samples at day 4 of LCD. The data are normalized to ACTB and compared with the specific gene expression in AAVS1 control-edited cells using the 2–ΔΔCt method. (I) Supervised clustering of DEGs (|log2FC|>1 and adj. P < .05) in COPZ1-MS HSPCs compared with COPZ1-WT HSPCs. (J) Pathway analysis of COPZ1-MS vs COPZ1-WT RNA-seq data using GSEA (preranked fgsea) with gene sets from GO Biological Process in iDEP v96. The figure displays top upregulated and downregulated gene sets. Normalized enrichment score (NES) of the gene sets are plotted and bar colors represent adj. P values. GO, gene ontology.
Mutant COPZ1 caused deregulated protein expression, phosphorylation, and retrograde Golgi-to-ER trafficking. (A-C) Protein expression levels in COPZ1 mutant samples relative to their corresponding AAVS1-edited controls, normalized to glyceraldehyde 3-phosphate dehydrogenase (GAPDH) protein loading control levels, as assessed by DigiWest assay. The green dotted line indicates the expression level in COPZ1 WT samples (n = 2). (D) Immunofluorescence images of the CtxB transport assay in AAVS1-edited control and COPZ1-TR adult human primary dermal fibroblasts (HDFa), costained for GM130 (Golgi marker, red), SERCA2 (endoplasmic reticulum calcium pump, green), and nucleus (DAPI, blue). CtxB (cholera toxin subunitB, purple) was analyzed at 2 hours (time 0) and 10 hours (time 8 hours) postexposure to assess intracellular trafficking. The analysis was conducted at 2 hours (time 0) and 10 hours (time 8 hours) after CtxB exposure. Scale bars represent 10 μm. (E) Graphs depict the quantifications of the degree of CtxB colocalization with the Golgi (left) and the ER (right). Data are presented as means ± SD from 3 independent experiments. Statistical significance, ∗P < .05; ∗∗P < .01; ER, endoplasmic reticulum; ns, not significant.
Mutant COPZ1 caused deregulated protein expression, phosphorylation, and retrograde Golgi-to-ER trafficking. (A-C) Protein expression levels in COPZ1 mutant samples relative to their corresponding AAVS1-edited controls, normalized to glyceraldehyde 3-phosphate dehydrogenase (GAPDH) protein loading control levels, as assessed by DigiWest assay. The green dotted line indicates the expression level in COPZ1 WT samples (n = 2). (D) Immunofluorescence images of the CtxB transport assay in AAVS1-edited control and COPZ1-TR adult human primary dermal fibroblasts (HDFa), costained for GM130 (Golgi marker, red), SERCA2 (endoplasmic reticulum calcium pump, green), and nucleus (DAPI, blue). CtxB (cholera toxin subunitB, purple) was analyzed at 2 hours (time 0) and 10 hours (time 8 hours) postexposure to assess intracellular trafficking. The analysis was conducted at 2 hours (time 0) and 10 hours (time 8 hours) after CtxB exposure. Scale bars represent 10 μm. (E) Graphs depict the quantifications of the degree of CtxB colocalization with the Golgi (left) and the ER (right). Data are presented as means ± SD from 3 independent experiments. Statistical significance, ∗P < .05; ∗∗P < .01; ER, endoplasmic reticulum; ns, not significant.
Restoration of defective granulopoiesis in COPZ1 mutated HSPCs by COPZ2 overexpression or HIF1α stabilizer IOX2. (A) Schematic of the in vitro COPZ2 rescue experiment in COPZ1-TR CD34+ cord blood (CB)-HSPCs. Created with BioRender.com. (B) Cell number for mature neutrophils (CD45+CD15+CD66b+CD11b+CD16+) derived from 5 healthy donors on day 14 of LCD, after introduction of COPZ1-TR or AAVS1 edited control, and overexpression of an RFP empty vector, COPZ1 WT, or COPZ2 WT, as assessed by flow cytometry. Data shown as means of total cell counts (large symbols) from 5 donors (color coded), with each donor's experiment performed in technical duplicates (small symbols). Statistical significance: ∗∗P < .01; ns, not significant. (C) Representative May-Grünwald-Giemsa–stained images of indicated samples on day 14 of LCD; magnification ×60. (D) CFU assay of COPZ1-TR and AAVS1 control-edited CD34+ CB-HSPCs, transduced with lentiviral particles containing an RFP empty vector, COPZ1 WTRFP, or COPZ2 WTRFP (n = 3; color coded), on day 14 of LCD. CFU types included granulocytes, erythrocytes, monocytes, megakaryocytes (GEMM); granulocytes, monocytes (GM); granulocytes (G); monocytes (M); and burst-forming unit erythroid (BFU-E). Data represent means (large symbols) from 3 independent experiments in duplicates (small symbols). Statistical significance ∗P < .05. (E) Cell counts of CD45+CD15+CD66b+CD11b+CD16+ neutrophils of COPZ1-TR and AAVS1 edited control CD34+ CB-HSPCs treated with 10 μM IOX2 or DMSO. Cell counts are derived from 3 donors on day 14 of LCD, as assessed by flow cytometry. Data show the mean counts from every experiment (large symbols), performed in technical duplicates (small symbols). Statistical significance, ∗∗P < .01; ∗∗∗P < .001. (F) Representative May-Grünwald-Giemsa–stained images of indicated samples on day 14 of LCD. Original magnification ×60. (G-H) CFU assay of HSPCs treated with DMSO or IOX2 (10 μM). (G) COPZ1-TR and AAVS1 control-edited CD34+ CB-HSPCs (n = 3, in technical duplicates). (H) COPZ1-MS and WT control CD34+ CB-HSPCs (n = 3, in technical duplicates). (I-J) Quantification of mpo:gfp+ neutrophils after treatment with DMSO (control) or 10 μM IOX2 in wild-type and Copz1-TR zebrafish embryos (I) and wild-type and hax1 morpholino-induced KD zebrafish embryos (J). Each of the small dots represents the number of cells of an individual embryo. Each big dot represents the mean of 1 of 3 independent experiments. (#) represents the number of stained cells. Statistical significance, ∗∗∗∗P < .0001.
Restoration of defective granulopoiesis in COPZ1 mutated HSPCs by COPZ2 overexpression or HIF1α stabilizer IOX2. (A) Schematic of the in vitro COPZ2 rescue experiment in COPZ1-TR CD34+ cord blood (CB)-HSPCs. Created with BioRender.com. (B) Cell number for mature neutrophils (CD45+CD15+CD66b+CD11b+CD16+) derived from 5 healthy donors on day 14 of LCD, after introduction of COPZ1-TR or AAVS1 edited control, and overexpression of an RFP empty vector, COPZ1 WT, or COPZ2 WT, as assessed by flow cytometry. Data shown as means of total cell counts (large symbols) from 5 donors (color coded), with each donor's experiment performed in technical duplicates (small symbols). Statistical significance: ∗∗P < .01; ns, not significant. (C) Representative May-Grünwald-Giemsa–stained images of indicated samples on day 14 of LCD; magnification ×60. (D) CFU assay of COPZ1-TR and AAVS1 control-edited CD34+ CB-HSPCs, transduced with lentiviral particles containing an RFP empty vector, COPZ1 WTRFP, or COPZ2 WTRFP (n = 3; color coded), on day 14 of LCD. CFU types included granulocytes, erythrocytes, monocytes, megakaryocytes (GEMM); granulocytes, monocytes (GM); granulocytes (G); monocytes (M); and burst-forming unit erythroid (BFU-E). Data represent means (large symbols) from 3 independent experiments in duplicates (small symbols). Statistical significance ∗P < .05. (E) Cell counts of CD45+CD15+CD66b+CD11b+CD16+ neutrophils of COPZ1-TR and AAVS1 edited control CD34+ CB-HSPCs treated with 10 μM IOX2 or DMSO. Cell counts are derived from 3 donors on day 14 of LCD, as assessed by flow cytometry. Data show the mean counts from every experiment (large symbols), performed in technical duplicates (small symbols). Statistical significance, ∗∗P < .01; ∗∗∗P < .001. (F) Representative May-Grünwald-Giemsa–stained images of indicated samples on day 14 of LCD. Original magnification ×60. (G-H) CFU assay of HSPCs treated with DMSO or IOX2 (10 μM). (G) COPZ1-TR and AAVS1 control-edited CD34+ CB-HSPCs (n = 3, in technical duplicates). (H) COPZ1-MS and WT control CD34+ CB-HSPCs (n = 3, in technical duplicates). (I-J) Quantification of mpo:gfp+ neutrophils after treatment with DMSO (control) or 10 μM IOX2 in wild-type and Copz1-TR zebrafish embryos (I) and wild-type and hax1 morpholino-induced KD zebrafish embryos (J). Each of the small dots represents the number of cells of an individual embryo. Each big dot represents the mean of 1 of 3 independent experiments. (#) represents the number of stained cells. Statistical significance, ∗∗∗∗P < .0001.
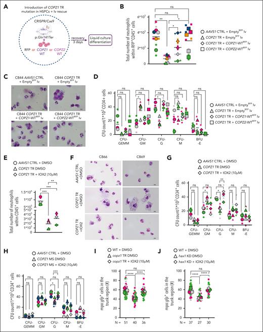
Next, we introduced the COPZ1-MS mutation (p.Gly132Arg) into human CD34+ HSPCs using CRISPR/Cas9 gene editing. A double-strand break was created at the mutation site with the single guide RNA (sgRNA) specific for COPZ1 p.G132R (supplemental Table 3), followed by a knockin (KI) with a single-stranded oligodeoxynucleotide (ssODN) donor template containing the c.394G>C change and 3 silent mutations to prevent recutting by CRISPR/Cas9 (supplemental Table 4; supplemental Figure 4C). KI efficiencies for COPZ1-MS edited HSPCs ranged from 63% to 95% (supplemental Figure 4D). As a control, the same sgRNA was used with an identical ssODN carrying only the silent mutations, preserving the wild type (WT) form of the gene, achieving KI efficiencies of 80% to 96% (supplemental Figure 4D). COPZ1-MS HSPCs showed a significant decrease in granulocytic differentiation, as compated to controls (Figures 2F,J-L and 6H; supplemental Figure 4A,E).
Essential role of Copz1 during zebrafish myelopoiesis
Genomic synteny analyses indicated that COPZ1 neighboring genes are highly conserved between human and zebrafish (Figure 3A). Therefore, we applied a zebrafish model to study the role of COPZ1 in granulopoiesis in vivo. We found that during early embryonic development (1 day post fertilization [dpf]), copz1 expression was restricted to hematopoietic tissue (Figure 3B), and at day 5 dpf, it was expressed in the eyes, thymus, gills, and the optic tectum of the brain (Figure 3C-D). We next generated zebrafish that endogenously expressed Copz1-TR at a similar position as patients’ specific mutation using the CRISPR/Cas9 approach in the transgenic reporter zebrafish line Tg (mpo:gfp), in which neutrophils express a green fluorescent protein (GFP). The resulting copz1 gene-edited zebrafish were raised to adulthood (supplemental Figure 4G), and their offspring with Copz1-TR (amino acid positions 163-167; supplemental Figure 4F,H-I) was used for further analysis. We found that neutrophil numbers were significantly reduced at 2 dpf in Copz1-TR zebrafish embryos compared with wild-type littermates, as assessed by whole-mount in situ hybridization (WISH) of the neutrophil marker, lysozyme C (lyz; Figure 3E-F), quantification of mpo:gfp+ cells (Figure 3F; supplemental Figure 4H), and Sudan black staining of neutrophils (Figure 3F). Primitive granulopoiesis was not affected (supplemental Figure 5A). To examine the effects of Copz1-TR on the development of HSCs and early myeloid progenitors, we analyzed the expression patterns of cmyb (marker of HSCs; Figure 3G) and spi1b (marker of myeloid progenitors; Figure 3H) in 2 dpf embryos using WISH. We found no significant differences in cmyb or spi1b expression patterns between Copz1-TR and wild-type controls (Figure 3G-H). We also analyzed the expression patterns of the erythrocyte- and macrophage cell–specific genes, hbae1.1 (hemoglobin, alpha embryonic 1.1) and mpeg1.1 (macrophage-expressed gene 1.1), respectively, and saw no significant alterations in hbae1.1 expression (Figure 3I) but a significant mpeg1.1 reduction in Copz1-TR embryos compared with in wild-type controls (Figure 3J).
Because COPZ1-TR patients have skeletal abnormalities, we next examined bone formation in Copz1-TR embryos by analyzing cartilage structures using Alcian blue staining. Analysis of the craniofacial cartilage skeleton showed no significant differences between the craniofacial structures of wild-type and Copz1-TR embryos at 4 dpf (supplemental Figure 5B-C). However, we observed malformation in the vertebral column in 3 of 3 adult (30 dpf) larvae examined (supplemental Figure 5D). We were not able to evaluate skeletal malformations in adult zebrafish, because skin pigmentation prevents clear visibility of the skeleton for microscopy.
Deregulated intracellular signaling downstream of COPZ1 mutations
Next, we evaluated the mechanism of diminished neutrophil differentiation downstream of COPZ1-TR. After 4 days of myeloid differentiation, RNA sequencing (RNA-seq) analysis was performed on COPZ1-TR and AAVS1 control-edited human HSPCs from 2 healthy donors. Editing efficiency averaged between 80% in COPZ1-TR cells and 77% in the AAVS1 control group (supplemental Figure 6A). A principal component analysis of COPZ1-TR HSPCs captured 65% of the variation in PC1 and confirmed the difference between COPZ1-TR and AAVS1 control cells (supplemental Figure 6B). Using the DeSeq2 package, we identified 1397 differentially expressed genes (DEGs; adjusted P < .05; Figure 4A; supplemental Table 5) between these groups. Gene set enrichment analysis (GSEA) demonstrated that, in line with known functions of the COPI complex in protein transport,31-33 the introduction of COPZ1-TR led to upregulation of pathways associated with vesicle transport, especially endosomal and lysosomal transport (supplemental Figure 6C), which might be a compensatory response to defective COPI complex function. Pathways associated with other known genetic disorders of COPI complex (coatopathy; COPA syndrome), including “Interferon regulatory factor complex,” “Hallmark Interferon Alpha Response,” and “STING complex,”34-37 were also enriched in COPZ1-TR HSPCs (Figure 4B; supplemental Figure 6D). GSEA using Kyoto encyclopedia of genes and genomes (KEGG) database further indicated that JAK/STAT signaling, a key pathway activated during G-CSFR–triggered myelopoiesis,24,38,39 as well as hypoxia-responsive genes, including the target genes of hypoxia-inducible factor 1α (HIF1α), PDK1, AK4, and ALDOC were downregulated in COPZ1-TR cells compared with the control group (Figure 4C-E; supplemental Figure 6E). Pathways related to energy metabolism, such as glycolysis and oxidative phosphorylation (OXPHOS), were also significantly deregulated upon the introduction of COPZ1-TR mutation (Figure 4E; supplemental Figure 6E).
RNA-seq observations were confirmed by quantitative real-time transcription PCR in an independent experiment (supplemental Figure 6F-G). We found elevated messenger RNA (mRNA) expression levels of the interferon-stimulated genes (ISGs) ISG15, IFIT1, IFNB1, TNF, USP18, and the interferon alfa (IFN-α) response gene MX135 (supplemental Figure 6G) in COPZ1-TR HSPCs compared with the AAVS1 control. The mRNA expression levels of CCAAT-enhancer binding protein ε (CEBPE), its target gene CSF3R (encoding G-CSFR), and the STAT5 target gene PIM1 (encoding an oncogene serine/threonine kinase) were downregulated in COPZ1-TR HSPCs but not in control cells (Figure 4F). Reduced surface expression of G-CSFR in COPZ1-TR cells but not in COPZ1-MS was further confirmed by flow cytometry (Figure 4G; supplemental Figure 6H-I). mRNA expression of PDK4, the gatekeeper of the TCA cycle in OXPHOS,40,41 was markedly increased in COPZ1-TR HSPCs compared with control cells (Figure 4H; supplemental Figure 6J). At the same time, the HIF1α targets, ALDOC and BNIP3,42-44 were downregulated in COPZ1-TR HSPCs compared with controls (Figure 4H). Knowing that upregulation of ISGs45 and elevated OXPHOS lead to increased ROS levels,46-49 we investigated whether COPZ1-TR induces ROS. Indeed, we detected markedly elevated ROS levels in NB4 and HL-60 cell lines expressing COPZ1-TR compared with control cells (supplemental Figure 7A-B). Interestingly and unexpectedly, we observed no UPR deregulation downstream of COPZ1-TR (data not shown).
We also performed RNA-seq analysis of HSPCs genetically engineered to express COPZ1-MS and collected on day 4 of myeloid differentiation. The editing efficiency of cells was on average 80% for MS and 85% for control edited cells (supplemental Figure 4D). The distinct clustering and separation between COPZ1-MS and COPZ1 WT groups were seen along PC3, which captured 11.4% of the variation (supplemental Figure 7C). Among DEGs (adjusted P < .05) were genes associated with immune response and its regulation (MX1, IFIT1, IFIT2, IFIT3, IFI44, ARG1, and OASL) and myeloid cell functions (CEACAMs, FCN1, and NCF1; Figure 4I; supplemental Figure 7D; supplemental Table 6). Pathway analysis using gene set enrichment analysis (preranked fgsea) and gene ontology gene sets in iDEP50 showed downregulation of gene sets that play a role in neutrophil activation, degranulation, and neutrophil-mediated immunity and upregulation of type I interferon signaling pathway (Figure 4J). Although markedly fewer DEGs were detected in the COPZ1-MS group (supplemental Table 6), most DEGs (26/35 genes) were shared between COPZ1-MS and COPZ1-TR groups. This is consistent with clinical observations in which a patient with the COPZ1-MS mutation has a less severe disease course than those with the COPZ1-TR mutation.
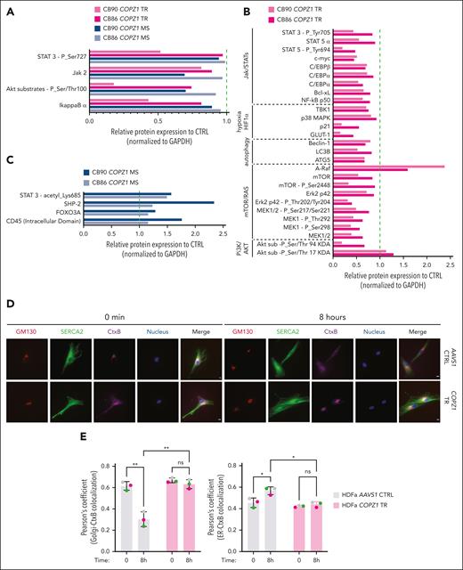
We next evaluated the expression and phosphorylation of signaling proteins in primary HSPCs genetically modified to express either COPZ1-TR or COPZ1-MS protein. The cells were starved overnight and then incubated with or without 1 ng/mL of G-CSF for 30 minutes. The editing efficiency was 91.8% for donor cord blood (CB) 86 and 96% for donor CB90 in the COPZ1-TR group and 62.9% and 79.1% for CB86 and CB90, respectively, in the COPZ1-MS group. We observed diminished G-CSF–triggered expression of Jak2, phospho-STAT3, phospho-Akt, and IκBα in both groups, with more severe defects in COPZ1-TR cells (Figure 5A). Additionally, introduction of COPZ1-TR led to severe defects in the G-CSF–mediated phosphorylation of STAT5, Erk2, p38 MAPK, MEK1/2, and mTOR. The levels of transcription factors C/EBPα, C/EBPβ, and c-myc, autophagy-related proteins LC3B, Beclin-1, and ATG5, hypoxia-related protein GLUT-1, NF-κB p50 subunit, and Bcl-xL were also reduced in the COPZ1-TR group (Figure 5B). Conversely, COPZ1-MS mutations resulted in elevated expression of SHP-2, FOXO3A, CD45, and acetylated STAT3 (Figure 5C). The milder signaling deregulation in COPZ1-MS than in COPZ1-TR can be attributed to the residual function of the COPZ1-MS protein, which is consistent with milder clinical phenotype in a patient carrying COPZ1-MS mutation. In addition, the lower gene editing efficiency of COPZ1-MS HSPCs, in comparison to COPZ1-TR group, may also partially explain the lower impact of COPZ1-MS on protein regulation.
Disruption of retrograde trafficking from Golgi to ER downstream of mutated COPZ1
Given that mutations in genes encoding other subunits of the COPI complex, such as those observed in COPA syndrome, lead to defective retrograde transport and subsequently trigger stress responses and inflammation,37 we evaluated the retrograde transport of CtxB from the Golgi to the ER in human dermal fibroblasts after COPZ1-TR introduction using CRISPR/Cas9 gene editing (supplemental Figure 7E; Figure 5D). COPZ1-TR fibroblasts showed no differences in the amount of CtxB accumulated in the Golgi or ER at time 0 (supplemental Figure 7F). However, COPZ1-TR fibroblasts exhibited a block in Golgi-to-ER trafficking, with elevated levels of CtxB remaining in the Golgi for up to 8 hours, compared with AAVS1-edited fibroblasts, which exhibited a decrease in CtxB in the Golgi, concomitantly to an accumulation in the ER (Figure 5E; supplemental Figure 7G). The retention of CtxB in the Golgi of COPZ1-TR fibroblasts strongly indicates a disruption in retrograde COPI-dependent Golgi-to-ER transport, demonstrating clear evidence of COPI dysfunction. We were unable to generate COPZ1 MS fibroblasts due to technical issues. Attempts to introduce the mutation via gene knock in failed due to a generally low homologous recombination rate in fibroblasts.51 Fibroblasts also did not tolerate knock out of COPZ1 followed by transgene COPZ1-MS expression.
Given established role of JAGN1 in protein trafficking, G-CSF receptor–mediated signaling, differentiation, and survival of neutrophils,9 as well as its interaction with COPI proteins COPA and COPB2, we investigated the potential interaction between COPZ1 and JAGN1 proteins. We conducted a coimmunoprecipitation experiment by overexpressing FLAG-JAGN1 and Myc-COPZ1 in HEK293T cells and detected no interaction between these proteins (supplemental Figure 7H).
Ectopic COPZ2 expression in COPZ1-deficient HSPCs rescues defective granulopoiesis in vitro
We next asked why patients’ most severe symptoms are associated with hematopoietic and neuronal tissues. COPZ1, a ubiquitously expressed and evolutionarily conserved protein, has a paralog, COPZ2, that is highly similar, especially at the distal part of the protein, where both identified mutations are located52,53 (supplemental Figure 8A). COPZ2 is expressed at low levels in hematological and neurological tissues (supplemental Figure 8B). We hypothesized that COPZ2 overexpression could rescue the functions of COPZ1-TR protein in HSPCs and transduced COPZ1-TR HSPCs of 4 healthy donors with lentiviral vectors expressing red fluorescent protein (RFP)–tagged COPZ1, COPZ2, or with control vector (Figure 6A; supplemental Figure 8C). Gene-editing efficiency averaged between 80% for COPZ1-TR and 65% for AAVS1 (supplemental Figure 8D), and transduction efficiencies ranged between 58% and 98% (supplemental Figure 8E). Indeed, we found an increase in mature neutrophil numbers upon transgene expression of COPZ1 or COPZ2, compared with control RFP-transduced COPZ1-TR cells (Figure 6B-D; supplemental Figure 8F-G).
The HIF1α stabilizer IOX2 induces granulocytic differentiation of COPZ1-mutated HSPCs
To identify new treatment options for patients with COPZ1-CN, we applied the connectivity map tool, which enables comparisons of gene expression profiles induced by various drug and small molecule treatments,54,55 with the transcriptomic profiles of COPZ1-TR and AAVS1 control HSPCs. Among the top, significantly enriched compounds was the HIF1α stabilizer, IOX2 (supplemental Figure 9A), which was in line with deregulated hypoxia pathway in HSPCs expressing COPZ1-TR mutant. Therefore, we evaluated the therapeutic potential of IOX2 in modulating myeloid differentiation of HSPCs carrying COPZ1 mutations. We first tested the toxicity of IOX2 on healthy donor HSPCs and wild-type zebrafish embryos and found that IOX2 was not toxic at a concentration of 10 μM (supplemental Figure 9B and data not shown). We then treated COPZ1-TR and COPZ1-MS HSPCs (supplemental Figures 4D and 9C) with 10 μM of IOX2 or dimethyl sulfoxide (DMSO; vehicle control) and evaluated granulocytic differentiation in vitro. We found that IOX2 treatment activated granulopoiesis in COPZ1-TR HSPCs (Figure 6E-F; supplemental Figure 9C-D), albeit at levels lower than those observed in control-edited DMSO-treated samples. At the same time, IOX2 treatment restored the CFU-G–forming capacity in COPZ1-TR and COPZ1-MS HSPCs to the level of control cells (Figure 6G-H). As proof of principle, we treated CD34+ bone marrow HSPCs from a patient with a COPZ1-MS mutation with IOX2 and detected a doubling of CFU-G numbers compared with DMSO-treated control (supplemental Figure 9F). Furthermore, treatment of copz1 mutated zebrafish embryos with 10 μM IOX2 for 2 days revealed complete restoration of mpo:gfp+ neutrophils in copz1 mutated embryos compared with the DMSO-treated group (Figure 6I). Similarly, treatment of hax1 morpholino-induced knockdown (KD) zebrafish embryos with 10 μM IOX2 for 2 days also showed a complete restoration of mpo:gfp+neutrophils (Figure 6J).
Discussion
In this study, we identified homozygous truncating and MS mutations in COPZ1 in 3 patients with CN from 2 unrelated families. COPZ1-TR mutation led to more severe phenotypes than the COPZ1-MS, affecting multiple hematological/immune cell lineages and nonhematological tissues. This aligns with previous studies showing that mutations in COPI complex components can disrupt cellular homeostasis31,56 and trigger inflammatory responses.57 Different clinical manifestations of the disease in patients carrying TR or MS COPZ1 mutations are consistent with observations that the symptoms of patients with coatopathies vary according to the mutated COP protein57,58 and the location of the mutation, depending on whether the mutation causes reduced COPI activity or affects cargo recognition sequences.56,57
The 2 identified mutations are located close to each other in a highly evolutionary conserved region of COPZ1 protein. The functional domains of human COPZ1 are still poorly defined. We studied the impacts of COPZ1 mutations on COPI complex formation by modeling the human complexes between COPZ1 and COPG1 proteins. Our simulation results indicate a structurally destabilizing effect of the truncation that leads to weaker interaction between COPZ1-TR and COPG1 than WT COPZ1. However, no impact on COPG1 binding was observed for COPZ1-MS in the applied simulation settings, which might not be optimal for detecting the effects of the relatively “mild” COPZ1-MS on COPG1 interaction. Alternatively, COPZ1-MS mutation may have no impact on the COPG1 binding. Functional validation of the effects of COPZ1 mutations on the stability of the COPI complex in HSPCs should be performed in future studies. Defective retrograde Golgi-to-ER trafficking in COPZ1-TR cells strongly supports its effect on the destabilization of the COPI complex.
Our study provides new insights into the role of COPZ1 protein in G-CSF–triggered granulopoiesis. RNA-seq and DigiWest analyses revealed suppressed JAK2-STAT3/5, Akt, MAPK, MEK1/2 signaling in COPZ1-TR HSPCs, a finding in line with diminished expression levels of PIM1, C/EBPE, C/EBPA, C/EBPB, and G-CSFR, downstream targets of JAK2/STAT3,5.59-63 PIM1 regulates HSC expansion64 and is a target of C/EBPε.65 It would be interesting to investigate the role of PIM1 in granulopoiesis. It also remains unclear how mutant COPZ1 suppresses signaling proteins. It seems that COPZ1-MS has a much milder effect on signaling and disease severity than the truncated form. However, we also detected several proteins regulated by either TR- or MS COPZ1 mutants, supporting the possibility of mutation-specific effects on granulopoiesis. Boztug et al described aberrant glycosylation of G-CSFR in neutrophils of patients with JAGN1-CN and diminished STAT3 phosphorylation in the presence of JAGN1 mutations in HeLa cells.9 Given that JAGN1 interacts with COPA and COPB2 proteins,9 we investigated whether JAGN1 also interacts with COPZ1 and whether this interaction is affected by mutated COPZ1. We did not find any interaction between COPZ1 and JAGN1. It is still to be investigated whether JAGN1 interacts with the COPG1 protein and whether COPZ1, as a binding partner of COPG1, influences the JAGN1:COPG1 interaction. Knowing the key role of UPR activation in the pathogenesis of CN,2-5 we examined the UPR in COPZ1-TR cells, but the UPR was not activated.
Pathways associated with vesicle transport, especially endosomal and lysosomal transport, were upregulated in COPZ1-TR cells, most likely as a compensatory response to deregulated retrograde Golgi-to-ER protein trafficking. Most disturbed pathways and cell functions in the case of COPZ1-MS were attributed to immune response, granulocyte activation, and secretory granules, whereas COPZ1-TR induced a much severe negative effect on cell pathways judged by dysregulation of the IFN-α regulatory pathway, STING complex, and NF-κB pathway. In both COPZ1-TR and COPZ1-MS cells, we observed increased expression of ISGs and related pathways. This aligns with findings in ELANE-CN, in which a proinflammatory state characterized by elevated IFN responses exists before the acquisition of CSF3R and RUNX1 mutations.23 Similarly, a proinflammatory state has been described in cells with CSF3R and RUNXI mutations.66 These observations are consistent with the outcomes of COPZ1 silencing in the human papillary thyroid carcinoma cell line TPC-1.67
The COPI complex regulates STING transport, mediating its retrieval from the Golgi to the ER and, importantly, keeping STING in its dormant state.36,68 It is known that COPA mutations lead to a STING-dependent increase in the expression of ISGs.34,68COPZ1-mutant cells may also accumulate STING in the Golgi and activate ISGs, ultimately leading to reduced granulopoiesis. Several lines of evidence link STING/ISGs-triggered inflammation to diminished hematopoiesis and granulopoiesis. For example, NF-κB activation reduces the number and repopulation capacity of HSPCs by inhibiting glycolysis and increasing ROS production.69,70 IFN-α inhibits myeloid colony-forming capacity,71 and treatment with IFN-α induces neutropenia in patients with hepatitis C.72,73 These observations highlight a possible connection between COPZ1 and STING/ISGs/IFN-α signaling in regulating granulopoiesis that warrants further investigation. Interestingly, JAK/STAT signaling activates ISGs through STAT1 and STAT2.74 In the context of COPZ1-disrupted granulopoiesis, the downregulation of STAT3 and STAT5 signaling may be a consequence of activated STING due to COPZ1 mutations rather than the cause.
OXPHOS was also upregulated in COPZ1-TR cells, and neutrophil maturation is known to be OXPHOS driven.75 However, OXPHOS can also simultaneously increase ROS, which can damage HSPCs.47-49 We also observed downregulation of the hypoxia-responsive genes ALDOC, PDK1, and BNIP3.42-44 In this case, HSPCs could not adequately counteract the increase in ROS levels, further enhancing susceptibility to oxidative stress.76,77 Similarly, oxidative stress has been observed in certain experimental models of ELANE-CN and HAX1-CN.22,23,78 Elevated ROS is also seen in iPSC models for reticular dysgenesis, characterized by myeloid maturation arrest at the promyelocyte stage due to AK2 mutations.79 This further demonstrates how CN-related mutations can cause excessive oxidative stress in HSPCs and neutropenia. Consistent with these observations, there is a clear link between neutropenia-causing gene mutations, increased ROS, and hypoxia. The HIF1α signaling pathway has also been linked to G-CSF signaling. Thus, Liu et al showed that G-CSF stimulates HIF1α expression in human umbilical vein endothelial cells,80 and Jia et al reported that HIF1α directly activates C/EBPA and synergizes with G-CSF to mobilize HSCs.81 Additionally, the interaction between STAT3 and HIF1α is essential for HIF1α activity in both mouse embryonic stem cells and tumor-associated myeloid cells,82 and STAT3 and HIF1α also cooperatively regulate genes involved in immune functions and developmental processes under oxidative stress.83 Consequently, disruption of the G-CSFR signaling by COPZ1 mutations may attenuate the HIF1α pathway, thereby linking COPZ1, the G-CSFR pathway, and HIF1α signaling in the common signaling cascade that regulates granulopoiesis. In line with this, we found that treatment of COPZ1-TR and COPZ1-MS HSPCs with IOX2 rescued the neutropenia phenotype. Thus, our data suggest the possible therapeutic potential of HIF1α stabilizers for treating patients with COPZ1-CN. Building on these findings and published data, we treated hax1-KD zebrafish embryos, recapitulating human HAX1-CN84 with IOX2 to assess its generalizable potential therapeutic effects. Indeed, IOX2 treatment promoted granulocytic differentiation in hax1-KD zebrafish, suggesting a common pathomechanism of CN involving elevated ROS and disrupted hypoxia regulation.
Finally, our findings also reveal the compensatory role of COPZ2, particularly in hematopoietic and neuronal tissues in which its expression is low.85COPZ2 induction could be a potential therapeutic strategy for mitigating the effects of COPZ1 mutations. The feasibility of this approach for potential gene therapy may be the subject of future investigation.
Acknowledgments
The authors thank Olga Klimenkova, Regine Bernhard, and the Flow Cytometry Core Facility–Berg of the University Hospital Tuebingen for the excellent assistance. For the next-generation sequencing data storage and analysis, the authors used the service provided by the German Network for Bioinformatics Infrastructure (de.NBI), which is funded by the Federal Ministry of Education and Research of Germany. The simulations were performed on the High Performance Computing system Raven at the Max Planck Computing and Data Facility.
This work was supported by the Junior Research Group grant (Nr. 2627-0-0) of the Faculty of Medicine, University of Tuebingen; the German Federal Ministry of Education and Research (BMBF) funded consortium MyPred; the German Research Foundation (Deutsche Forschungsgemeinschaft [DFG]); M. Schickedanz Stiftung; the National Institutes of Health, National Institute of Allergy and Infectious Diseases grant (number 5 R24 AI162637-03); and the European Network for Innovative Diagnosis and Treatment of Chronic Neutropenias (EuNet-INNOCHRON, CA18233) action.
Authorship
Contribution: E.D., A.S., and J.A. identified patients; J.S. coordinated patients recruitment to the European branch of the Severe Chronic Neutropenia International Registry (SCNIR); M. Klimiankou, V.Z., and M.S. performed next-generation sequencing data analysis and made initial observations; J.S. and M. Klimiankou designed most experiments and supervised experimentation; N.B.B. performed most experiments and analyzed the data; A.I., S.D., M.L., N.B.B., A.-S.H., J.D., I.M., and R.F. performed endoplasmic reticulum−Golgi protein trafficking experiments; M. Kolodziej and M.T. conducted Digital Western Blot (DigiWest) assay; M. Klimiankou and S.K. conducted RNA-sequencing data analysis; M.E. performed molecular dynamics simulations; B.D., S.B., and B.F. performed experiments with induced pluripotent stem cells; B.H.A. performed immunoprecipitation of COPZ1 and JAGN1 proteins; L.D. conducted experimentation with zebrafish; J.S., N.B.B., and M. Klimiankou wrote the manuscript with assistance from L.D. and B.D.; K.W., C.Z., and C.L. provided patients’ and healthy donors’ material; and K.W., C.Z, A.S., M.R., O.R., and C.L. gave insightful comments.
Conflict-of-interest disclosure: The authors declare no competing financial interests.
Correspondence: Julia Skokowa, Department of Oncology, Hematology, Clinical Immunology, and Rheumatology, University Hospital Tuebingen, Otfried-Mueller Str 10, Tuebingen 72076, Germany; email: julia.skokowa@med.uni-tuebingen.de; and Maksim Klimiankou, Department of Oncology, Hematology, Clinical Immunology, and Rheumatology, University Hospital Tuebingen, Otfried-Mueller Str 10, Tuebingen 72076, Germany; email: maksim.klimiankou@med.uni-tuebingen.de.
References
Author notes
E.D., L.D., M.E., B.D., and J.A. contributed equally as second authors to this study.
M. Klimiankou and J.S. contributed equally as senior authors to this study.
Presented in abstract form at the 66th annual meeting of the American Society of Hematology, San Diego, CA, 8 December 2024.
Original data are available on request from the corresponding authors, Julia Skokowa (julia.skokowa@med.uni-tuebingen.de) and Maksim Klimiankou (maksim.klimiankou@med.uni-tuebingen.de).
The online version of this article contains a data supplement.
There is a Blood Commentary on this article in this issue.
The publication costs of this article were defrayed in part by page charge payment. Therefore, and solely to indicate this fact, this article is hereby marked “advertisement” in accordance with 18 USC section 1734.





![Deregulated signaling pathways downstream of COPZ1 mutations. (A) Volcano plot of negative log10 transformed adjusted (adj.) P values against log2 fold change (log2FC) values, showing DEGs between COPZ1-TR vs AAVS1 CTRL HSPCs. Red dots represent the DEGs with log2FC >1 or less than −1 and adj. P value <.05. Genes with −1 <log2FC <1 and adj. P value <.05 are shown in blue; genes with log2FC >1 or less than −1 and adj. P value >.05 are shown as green dots; gray dots are genes with −1 < log2FC <1 and adj. P value >.05. Horizontal dashed line marks gene expression with adj. P value of .05; vertical dashed lines represent log2FC of 1 (right line) and log2FC of −1 (left line). The names of the 20 top DEGs are displayed. (B-E) Supervised clustering of significantly upregulated or downregulated genes (adj. P < .05; |log2FC| > 1 [B,E] or adj. P < .05; |log2FC| > .5 [C-D]) from “Hallmark Interferon Alpha Response” (B), “JAK/STAT Signaling Pathway” (C), “Hallmark Hypoxia” (D), and “Hallmark Oxidative Phosphorylation” (E) gene sets of gene set enrichment analysis (GSEA). Gene expression heat maps were created using regularized logarithm transformation of read counts as an input. (F) mRNA expression of JAK/STAT signaling-related genes CSF3R, PIM1, and CEBPE. The data are normalized to ACTB and COPZ1-TR group is compared with AAVS1 control-edited group using the 2–ΔΔCt method. Data are plotted as means (large symbols) from 3 independent experiments (color coded per experiment) performed in technical triplicates (small symbols). Statistical significance: ∗∗P < .01. (G) Mean fluorescence intensity (MFI) of surface G-CSF3R expression in COPZ1-TR and AAVS1 control-edited cells, measured by flow cytometry at day 4 of LCD. Data are presented as the mean ± standard deviation (SD) from 3 independent experiments, with each experiment color coded accordingly. Statistical significance: ∗P < .05. (H) mRNA expression of PDK4 and the hypoxia-related genes ALDOC and BNIP3 in 2 COPZ1-TR HSPCs samples at day 4 of LCD. The data are normalized to ACTB and compared with the specific gene expression in AAVS1 control-edited cells using the 2–ΔΔCt method. (I) Supervised clustering of DEGs (|log2FC|>1 and adj. P < .05) in COPZ1-MS HSPCs compared with COPZ1-WT HSPCs. (J) Pathway analysis of COPZ1-MS vs COPZ1-WT RNA-seq data using GSEA (preranked fgsea) with gene sets from GO Biological Process in iDEP v96. The figure displays top upregulated and downregulated gene sets. Normalized enrichment score (NES) of the gene sets are plotted and bar colors represent adj. P values. GO, gene ontology.](https://ash.silverchair-cdn.com/ash/content_public/journal/blood/145/20/10.1182_blood.2023022576/2/m_blood_bld-2023-022576-gr4.jpeg?Expires=1769096035&Signature=ecxAW3BOpcmXxP2ifjmSvIIe6s7~bAjOehh-Mr2seyapPfWCh2yo63WD9IJDE7mVZ3KALBfb2xydBcKXV6beTT2kDS9FA-MLxhmJb4Q3NtxmaSepMdAI2SWSMutWiQETI5urQ057ctWmzJrZ1gPr5kxkLA9yc3rD1tYr2gi6KVwmS3~qaTTTadVq3RwacccprdPJ~u204RL6v1MmB4sxKgNxLBBro4QCqPsb1vTR0FMJ14bH9BWO8n7aebqA07~fslBjOOUZgbHCvnsxMa33NYakGeLO0ZW9Tvq2GKVDX5y~bI4ioy9ztteXJuFhvk3r~4fW82OthgkpSdXTYRpm1w__&Key-Pair-Id=APKAIE5G5CRDK6RD3PGA)


This feature is available to Subscribers Only
Sign In or Create an Account Close Modal