The levels of CD200 expressed by aberrant plasma cells in MM are sufficient to inhibit the activity of CAR T cells.
Compared with CD200R-knockout and dominant-negative approaches, a CD200R-CD28 switch optimally enhances CAR T-cell function.
Visual Abstract
Patients with multiple myeloma (MM) treated with B-cell maturation antigen (BCMA)-specific chimeric antigen receptor (CAR) T cells usually relapse with BCMA+ disease, indicative of CAR T-cell suppression. CD200 is an immune checkpoint that is overexpressed on aberrant plasma cells (aPCs) in MM and is an independent negative prognostic factor for survival. However, CD200 is not present on MM cell lines, a potential limitation of current preclinical models. We engineered MM cell lines to express CD200 at levels equivalent to those found on aPCs in MM and show that these are sufficient to suppress clinical-stage CAR T-cells targeting BCMA or the Tn glycoform of mucin 1 (TnMUC1), costimulated by 4-1BB and CD2, respectively. To prevent CD200-mediated suppression of CAR T cells, we compared CRISPR-Cas9–mediated knockout of the CD200 receptor (CD200RKO), to coexpression of versions of the CD200 receptor that were nonsignaling, that is, dominant negative (CD200RDN), or that leveraged the CD200 signal to provide CD28 costimulation (CD200R-CD28 switch). We found that the CD200R-CD28 switch potently enhanced the polyfunctionality of CAR T cells, and improved cytotoxicity, proliferative capacity, CAR T-cell metabolism, and performance in a chronic antigen exposure assay. CD200RDN provided modest benefits, but surprisingly, the CD200RKO was detrimental to CAR T-cell activity, adversely affecting CAR T-cell metabolism. These patterns held up in murine xenograft models of plasmacytoma, and disseminated bone marrow predominant disease. Our findings underscore the importance of CD200-mediated immune suppression in CAR T-cell therapy of MM, and highlight a promising approach to enhance such therapies by leveraging CD200 expression on aPCs to provide costimulation via a CD200R-CD28 switch.
Introduction
The approval of B-cell maturation antigen (BCMA)–specific chimeric antigen receptor (CAR) T-cell therapies is changing the treatment landscape for multiple myeloma (MM),1,2 however, patients who relapse usually have BCMA+ disease,3 suggesting that CAR T-cell exhaustion is a limiting factor. Cells in the tumor microenvironment in MM including aberrant plasma cells (aPCs) express immune checkpoints including CD200, which can drive CAR T-cell exhaustion.4-6 CD200 acts via its receptor (CD200R) to activate Dok-1 and -2, RasGAP, and SHIP,7 suppressing the activity of CD200R+ cells including T and natural killer cells.8 Tumors from a variety of solid9-13 and hematological malignancies,14,15 including MM,6,10,16-21 co-opt the CD200-CD200R pathway to limit antitumoral immune responses. Moreover, CD200 is expressed on regulatory T,22 B,23 and dendritic24 cells and is a marker for cancer stem cells in both hematological and solid cancers in which it functions as a tolerogenic factor.25,26 Recently, analysis of genetic data from millions of individuals led to the identification of CD200-CD200R pathway components as part of a genetic signature predicting predisposition to cancer,27 providing a rationale for clinical studies of a CD200R antagonist monoclonal antibody.27,28 In MM, studies have shown that CD200 is a negative prognostic factor for event-free, progression-free, or overall survival.6,17,19-21 CD200 expression is greatest on aPCs in patients with newly diagnosed or relapsed/refractory disease,18,21 implying that patients receiving CAR T-cell therapy are likely to be enriched for CD200+ status. We therefore set out to explore the impact of CD200 expression on CAR T-cell function, and to compare intervention via genetic ablation of CD200R, or coexpression of dominant-negative or CD28 switch29 versions of the CD200R. Our studies used model CARs relevant to MM therapy: a CAR targeting BCMA using 4-1BB for costimulation (NCT02546167),30 and a CAR targeting Tn glycoform of mucin 1 (TnMUC1)31,32 using CD2 for costimulation (NCT04025216).
Methods
Primary cells and cell lines
Cell lines were purchased from the American Type Culture Collection, with identity verified by short tandem repeat profiling, and confirmed negative for mycoplasma (Cambrex MycoAlert) and maintained in R10 medium (RPMI 1640 medium with 10% fetal bovine serum, penicillin, streptomycin, 1× GlutaMAX and 1× N-2-hydroxyethylpiperazine-N′-2-ethanesulfonic acid). The MM cell lines RPMI-8226 (BCMAHiTnMUCMedCD200−) and MM.1S (BCMAMedTnMUC1−CD200−) were selected based upon their widespread use in xenograft models. To obtain MM cell lines with graded expression levels of CD200, we electroporated RPMI-8226 cells with ascending doses of CD200 messenger RNA (mRNA) with and without N1-methylpseudouridine.33 Bone marrow aspirates from patients with primary MM and healthy donor peripheral blood mononuclear cells were obtained after written informed consent under university institutional review board–approved protocols had been received from patients receiving bone marrow biopsies for clinical management, and from healthy adult donors. CAR T cells were produced as previously described.34
CAR and CD200R-CD28 constructs
CARs specific for BCMA and TnMuc1 were kindly provided by the Milone & Posey laboratories at the University of Pennsylvania. The CD200R-CD28 switch was constructed by fusing a truncated extracellular CD200R (AA1-155) derived from CD200R complementary DNA (OriGene) with the cytoplasmic and/or transmembrane domains of CD28 (AA141-220) (supplemental Figure 1C, available on the Blood website). We also generated a CD200 receptor that was nonsignaling, that is, dominant negative (CD200RDN), lacking the CD28 cytoplasmic domain. The CD200R-CD28 switch was subcloned into viral vectors upstream of a T2A/F2A sequence that followed the CAR (supplemental Figure 1).
CRISPR knockout of CD200 and CD200R in CAR T cells
Guide RNAs to CD200 and CD200R as per the human CRISPR Brunello lentiviral library (Addgene) were synthesized by Integrated DNA Technologies, with knockouts performed as previously described.34
CAR T-cell functional studies
For cytokine enzyme-linked immunosorbent assays (ELISAs), 100 μL of target cells were added in triplicate to a 96-well round-bottom plate (Corning), after which 100 μL of CAR T cells were combined with the target cells in the indicated wells for an effector-to-target (E:T) ratio of 1:1. The plates were incubated at 37°C for 18 to 24 hours. After the incubation, the supernatant was harvested and assayed in cytokine ELISAs per the manufacturer’s instructions (R&D Systems). For single-cell secretome analysis, the CAR T cells were stained with membrane-CD4 and anti-CD4 stains, washed and incubated with target cells at an E:T ratio of 1:1 for 36 hours before being loaded onto human adaptive immune 32-plex single-cell secretome chips and assayed. Data analysis was performed using IsoSpeak software (version 2.9.0). For cytotoxicity, CAR T cells were incubated with target cells at different ratios at 37°C for 1 to 3 days, before 100 μL of the mixture was transferred to a 96-well luminometer plate, 50 μL of substrate added, and the luminescence determined. The chronic antigen exposure (CAE) assay was performed as previously described34 except with an initial E:T ratio of 1:3 and use of RPMI-8226 vector control, RPMI-8226-PGK100-CD200, and RPMI-8226-EF1α-CD200 cells as targets. To assess metabolic function, SeaHorse analyses35 and glucose consumption and lactate production analyses36 were performed as described previously. For quantification of d-glucose and l-lactate metabolites, supernatants were analyzed by hydrophilic interaction chromatography coupled with negative-mode electrospray-ionization high-resolution mass spectrometry on a stand-alone quadrupole time-of-flight mass spectrometer (6546Q-TOF, Agilent, Santa Clara, CA). Data were analyzed using MassHunter Profinder version 10.0 software (Agilent).
Flow cytometry
The following monoclonal antibodies and reagents were used with the appropriate isotype controls and were obtained from BD Biosciences unless otherwise stated. Human immunoglobulin κ light chain allophycocyanin (APC) (catalog no. 561323), CD45 AlexaFluor 700 (catalog no. 56056), CD19 APC-Cy7 (Biolegend, catalog no. 348794), human immunoglobulin λ light chain AlexaFluor 488 (Biolegend, catalog no. 316612), CD138 PerCP-Cy5.5 (catalog no. 564605), CD38 BV421 (catalog no. 562444), LIVE/DEAD Fixable Aqua Dead Cell Stain Kit (Life Technologies, catalog no. L34957), CD14 V500 (catalog no. 561391), CD56 BV605 (catalog no. 562780), CD20 BV650 (catalog no. 563780), CD3 BV711 (Biolegend, catalog no. 317328), BCMA PE (Biolegend, catalog no. 357504), CD200 PE-Cy7 (Biolegend, catalog no. 329212), CD200 PE (Biolegend, catalog no. 329306), CD200R PE-Cy7 (Biolegend, catalog no. 329312), CD200R APC (Biolegend, catalog no. 329307), CD200R PE (Biolegend), CD3 BV421 (catalog no. 562427), CD4 BV785 (Biolegend, catalog no. 317442), CD8 APC-Cy7 (catalog no. 557834), CD197(CCR7) FITC (catalog no. 561271), CD45RO PE-Cy7(Biolegend, catalog no. 304230), and CD274(PD-L1) APC (catalog no. 563741). The data were acquired with BD Fortessa and analyzed with FlowJo (version 10).
Immunohistochemistry
Serial 5-μm sections of decalcified, zinc formalin-fixed paraffin-embedded bone marrow core biopsies taken from 8 patients with newly diagnosed MM were stained using hematoxylin and eosin or antibodies against CD138 (clone MI15, Dako M7228) or CD200 (clone 333, Novus NBP2-89696) using a Leica Bond-IIITM instrument and the Bond Polymer Refine Detection System (Leica Microsystems DS9800). Heat-induced epitope retrieval was performed for 20 minutes with ER2 solution (Leica Microsystems AR9640). Staining was assessed by a board-certified pathologist.
Mouse xenograft studies
All studies were performed under an approved Institutional Animal Care and Use Committee protocol at our institution, as described previously.34 The RPMI-8226 flank plasmacytoma-like and MM.1S disseminated bone marrow–predominant disease models in 6- to 10-week-old NOD/SCID γ (NSG) mice have been previously described.37,38 In each model a dose of 3 × 106 tumor cells was injected at day 0 and CAR T cells were injected at day 14. BCMA and TnMUC1 CAR T cells were dosed at 3 × 105 and 2 × 106 cells per mouse, respectively, based on pilot studies. Peripheral blood and spleen T cells were enumerated by Trucount beads (BD Biosciences), and phenotyped by flow cytometry.
Statistical analyses
All statistical analyses were performed in GraphPad Prism (version 9.4.1) (GraphPad Software LLC), as detailed in the figure legends.
Results
CD200 is expressed on aPCs in MM at levels that inhibit CAR T-cell activity
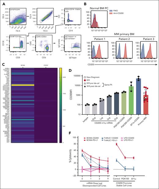
Although CD200 expression on aPCs in MM has been widely reported,6,16-21,39 we generated quantitative data in order to test MM cell lines expressing comparable amounts of CD200 for their suppressive activity on CAR T cells. After gating on PCs (Figure 1A), we found little expression of CD200 on PCs from a healthy individual, but aPCs from 15 of 15 patients with MM were CD200+ (Figure 1B,D). We further studied CD200 expression in bone marrow aspirates from an additional 8 patients with MM by immunohistochemistry and found that 75% (6/8) had membranous staining for CD200 in aPCs (supplemental Figure 1A). Having established CD200 expression levels on aPCs in MM we sought MM cell lines with equivalent CD200 levels by examining CD200 transcript data in public databases. We found that 0 of 61 MM cell lines in the Keats laboratory database40 had moderate or high levels of CD200 transcript (Figure 1C), and only 1 (KMS-18) of 61 lines had low levels of CD200 transcript,41 but this line is not commercially available and has not been widely used in xenograft models unlike MM.1S and RPMI-8226. We confirmed that these 2 lines, and 3 others in use in our laboratory are BCMA+ but CD200− (supplemental Figure 1B). Next, we compared the CD200 levels on aPCs with that on RPMI-8226 cells electroporated with ascending doses of CD200 mRNA, or stably overexpressing CD200 by lentiviral transduction using vectors with different strength promoters. We found the geometric mean fluorescence intensity for CD200 in aPCs from patients with MM varied by 32-fold from the sample with the lowest value (203) to the sample with the highest value (6445) (Figure 1D). This range corresponded to the levels of CD200 achieved after electroporation with 1 μg CD200 mRNA per 5 × 106 cells up to the levels seen in cells stably transduced with CD200 under the PGK300 promoter (Figure 1D). The levels of CD200 achieved with 9 μg CD200 mRNA per 5 × 106 cells were similar to those seen with CD200 under the control of the PGK100 promoter, and these fell within the third quartile of those seen in patients with MM (Figure 1D). We also assayed the expression of the cognate receptor for CD200, CD200R, on T-cell subsets from healthy donors and patients with MM, and found that CD200R was expressed on resting and activated CD4+ and CD8+ cells across different subsets (Figure 1E). Having established the expression of CD200 on MM cells and CD200R on T cells, we examined the suppression of cytotoxicity across the CD200 dose ranges on CAR T-cells targeting BCMA and TnMUC1, using 4-1BB or CD2 for costimulation, respectively (Figure 1F; supplemental Figure 1C). We found that even the lowest CD200 mRNA dose tested, 1 μg per 5 × 106 cells, completely reduced the cytotoxicity of TnMUC1-specific CAR T cells, whereas for BCMA CAR T cells, there was a dose effect reaching maximal suppression, a 50% reduction in cytotoxicity at 9 μg CD200 mRNA per 5 × 106 cells (Figure 1F, left panel). These results were confirmed in the cell lines stably expressing CD200 in which TnMUC1 CAR T cells were completely suppressed by CD200 expression driven by the PGK100 or EF1α promoters, whereas the cytotoxicity of BCMA CAR T cells was reduced by 50% against both cell lines (Figure 1F, right panel). There was no effect of CD200 expression on BCMA or TnMUC1 expression levels (supplemental Figure 2A). We included electroporation with PD-L1 mRNA in these experiments to put CD200-mediated suppression into context (supplemental Figure 2B). PD-L1 was more suppressive for BCMA CAR T cells but less suppressive for TnMUC1 CAR T cells than CD200 at the same dose of mRNA (Figure 1F, left panel), although such comparisons must be treated with caution because we cannot control for innate differences in the efficiency of translation and half-lives of PD-L1 vs CD200, or for differences in the abundance of, or affinities for, their cognate receptors and the differential downstream signaling. We also included a third generation version of the BCMA CAR with dual CD28 and BCMA costimulation (supplemental Figure 1C) and found that the BCMA-28BB-CD3ζ CAR T cells had reduced potency compared with the second-generation BCMA-BB-CD3ζ version, and was equally susceptible to CD200-mediated suppression (supplemental Figure 2C), demonstrating that CD200-induced inhibition cannot be countered by provision of dual costimulation. Together, these data support the potential importance of the CD200 checkpoint in suppressing CAR T cells in MM.
CD200 is expressed on aPCs in MM at levels that inhibit CAR T-cell activity. (A) Gating strategy used to identify MM aPCs in patient bone marrow biopsies for the purposes of measuring CD200 expression. (B) Expression of CD200 on normal PCs vs aPCs from 3 separate patients with MM in relation to matched fluorescence-minus-1 (FMO) control. (C) Differential expression of BCMA and CD200 in MM cell lines calculated based on published RNA sequencing data.40 (D) Comparison of the expression level of CD200 on aPCs from MM specimens to levels achieved on the CD200− MM cell line RPMI-8226 that were either electroporated with different doses of CD200 mRNA, or stably transduced with CD200 lentiviruses. Key (inset) indicates disease stage of patients, whether treated with idecabtagene vicleucel (ide-cel), and 2 matched samples from 1 patient before and after ide-cel treatment. (E) The expression of CD200R was examined on different T-cell subsets, including TN (naïve T cells), TCM (central memory T cells), TEM (effector memory T cells), and TEMRA (effector memory CD45RA T cells), derived from both healthy donors (n = 2) and patients with MM (n = 2). The figures presented display representative histogram plots from 1 healthy donor and 1 patient with MM. (F) BCMA CAR T or TnMUC1 CAR T cells were cocultured with RPMI-8226 cells that had been electroporated with different doses of CD200 or PD-L1 mRNA. For the CD200 mRNA experiments, the cocultures were established at an E:T ratio of 0.3. Similarly, an E:T ratio of 0.3 was used for the RMPI-8226 CD200 stable cell line experiments. To assess the cytotoxicity, a luciferase assay was conducted. The error bars displayed in the figures represent the standard deviation derived from 3 independent experiments.
CD200 is expressed on aPCs in MM at levels that inhibit CAR T-cell activity. (A) Gating strategy used to identify MM aPCs in patient bone marrow biopsies for the purposes of measuring CD200 expression. (B) Expression of CD200 on normal PCs vs aPCs from 3 separate patients with MM in relation to matched fluorescence-minus-1 (FMO) control. (C) Differential expression of BCMA and CD200 in MM cell lines calculated based on published RNA sequencing data.40 (D) Comparison of the expression level of CD200 on aPCs from MM specimens to levels achieved on the CD200− MM cell line RPMI-8226 that were either electroporated with different doses of CD200 mRNA, or stably transduced with CD200 lentiviruses. Key (inset) indicates disease stage of patients, whether treated with idecabtagene vicleucel (ide-cel), and 2 matched samples from 1 patient before and after ide-cel treatment. (E) The expression of CD200R was examined on different T-cell subsets, including TN (naïve T cells), TCM (central memory T cells), TEM (effector memory T cells), and TEMRA (effector memory CD45RA T cells), derived from both healthy donors (n = 2) and patients with MM (n = 2). The figures presented display representative histogram plots from 1 healthy donor and 1 patient with MM. (F) BCMA CAR T or TnMUC1 CAR T cells were cocultured with RPMI-8226 cells that had been electroporated with different doses of CD200 or PD-L1 mRNA. For the CD200 mRNA experiments, the cocultures were established at an E:T ratio of 0.3. Similarly, an E:T ratio of 0.3 was used for the RMPI-8226 CD200 stable cell line experiments. To assess the cytotoxicity, a luciferase assay was conducted. The error bars displayed in the figures represent the standard deviation derived from 3 independent experiments.
Selection and function of a CD200R-CD28 switch
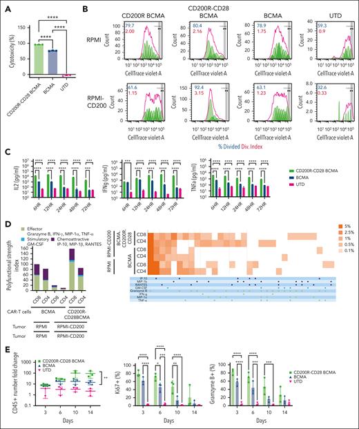
We cloned and tested a number of CD200R-CD28 switch and nonsignaling (dominant negative) constructs (supplemental Figure 3A-D). As part of these construct selection and validation studies, we demonstrated that the preferred CD200R-CD28 switch activates CD28-signaling pathways upon CD200 ligation (supplemental Figure 3B-F) at the physiological levels of CD200 observed on aPCs in MM (Figure 1C; supplemental Figure 3G-J). We also demonstrated minimal activation of the switch by CD200 on the CAR T cells themselves, which, like other coinhibitory markers, is upregulated by T-cell activation (supplemental Figure 4). Having selected a CD200R-CD28 switch construct, we profiled the functions of BCMA and TnMUC1 CAR T cells with and without the CD200R-CD28 switch. BCMA CAR T cells armed with the CD200R-CD28 switch had increased cytotoxicity against CD200+ MM cells in vitro at a low E:T ratio (Figure 2A). In a proliferation assay we observed that the CD200R-CD28 switch–armed BCMA CAR T cells proliferated to a greater extent than T cells expressing the BCMA CAR alone when exposed to CD200+ target cells (Figure 2B). There were no apparent differences when the various CAR T cells were exposed to CD200− target cells. When BCMA CAR T cells armed with the CD200R-CD28 switch were incubated with CD200+ target cells in a 72-hour time course, the production of interleukin-2 (IL-2) and tumor necrosis factor α was significantly elevated by an order of magnitude by 6 hours and remained elevated by ≥10-fold over the entire time course compared with the BCMA CAR T cells alone, and notably IL-2 was not detectable from BCMA CAR T cells beyond 24 hours of coincubation with CD200+ target cells (Figure 2C). For interferon-γ (IFN-γ), a difference of ≥10-fold emerged by 24 hours and increased over the remainder of the time course (Figure 2C). Next, we profiled the single-cell secretome of the BCMA- and CD200R-CD28 switch BCMA CAR T cells (Figure 2D). We discovered that BCMA CAR T cells, when exposed to CD200− MM cells, had polyfunctional strength indices (PSIs) of 100 and 80 in the CD4 and CD8 compartments respectively. The most abundant of the polyfunctional cell–secreted effector molecules, including granzyme B, IFN-γ, macrophage inflammatory protein 1α (MIP-1α), and tumor necrosis factor α. A significant portion of these cells were also found to secrete chemoattractive factors, specifically interferon gamma-induced protein (IP-10), MIP-1β, and regulated on activation, normal T cell expressed and secreted (RANTES). When BCMA CAR T cells were exposed to isogenic CD200+ MM target cells there was a profound loss of PSI, especially in the CD4 compartment (Figure 2D). Conversely, when CD200R-CD28 switch BCMA CAR T cells were incubated with CD200+ MM cells the PSI was ∼60% greater for the CD8 compartment, and equal for the CD4 compartment compared with BCMA CAR T cells reacting to isogenic CD200− cells, and eightfold higher than the diminished response of the CD4+ and CD8+ compartments of BCMA CAR T cells reacting to the same CD200+ targets, indicating that the CD200R-CD28 switch converts an immunosuppressive CD200 signal into a source of CD28 costimulation that enhances CAR T-cell polyfunctionality (Figure 2D). An alternative visualization of these data, the polyfunctional heat map, enables comparison of polyfunctional subpopulations secreting ≥1 dominant factors (Figure 2D). Overall, the CD200R-CD28 switch–armed BCMA CAR T cells had 26 unique polyfunctional subpopulations when exposed to CD200+ target cells, whereas BCMA CAR T cells had only 10 under the same conditions, and 17 when exposed to CD200− targets (Figure 2D). In a CAE assay, the CD200R-CD28–armed BCMA CAR T cells expanded almost 10-fold more than BCMA CAR T cells and showed significantly greater expression of the proliferation marker Ki67 and cytotoxicity marker granzyme B up to day 10 (Figure 2E). Next, we extended our observations with the CD200R-CD28 switch to the setting of TnMUC1-CD2z CAR-T cells (Figure 2F-H). We found that the CD200R-CD28 switch–armed TnMUC1 CAR T cells had modestly greater cytotoxicity (Figure 2F). Cytokine ELISA data (Figure 2G) showed significant 10-fold greater production of IL-2 and IFN-γ for the CD200R-CD28 switch–armed TnMUC1 CAR-T cells vs the TnMUC1 CAR T cells, and the latter failed to produce IL-2 above the level seen spontaneously with untransduced T cells (Figure 2G). Finally, in a CAE assay, only the CD200R-CD28 switch–armed CAR T cells showed any expansion, or expression of Ki67 and granzyme B when exposed to CD200+ targets (Figure 2H). Collectively, these data indicate that in the face of CD200+ expression on target cells under stress test conditions, the CD200R-CD28 switch enables cells to proliferate more robustly and demonstrate greater effector function over an extended period.
CD200R-CD28 switch receptor enhances the in vitro functions of CAR T cells targeting CD200+ MM cell lines in short- and long-term assays. (A) BCMA CAR T cells and BCMA-CD200R-CD28 CAR T cells were tested for their cytotoxicity at indicated E:T ratio of 0.3 for 3 days. The results shown are the averages of 3 independent experiments. (B) BCMA CAR T cells, CD200R-CD28 BCMA CAR T cells, and CD200R BCMA CAR T cells were stained with cell trace violet (CTV) before stimulation with RPMI-8226 and RPMI-8226-CD200 cells, and flow cytometry proliferation assays were performed at day 8. (C) BCMA CAR T cells and CD200R-CD28 BCMA CAR T cells were cocultured with RPMI-8226-CD200 cell at E:T ratio of 1:1, and supernatants were collected at indicated time point while fresh media were added to the cell culture. ELISA cytokine secretion measurements were performed with the culture supernatants. Bar graphs show results from a representative experiment (values represent the average ± standard error [SE] of triplicates) for IL-2 (left), IFN-γ (middle), and tumor necrosis factor α (TNF-α; right). (D) IsoPlexis single-cell 32-plex human adaptive immune secretome analysis of BCMA CAR T cells and CD200R-CD28 BCMA CAR T cells cocultured with CD200+ or CD200− tumor cells. Left panel: PSI, defined as the percentage of polyfunctional cells (secreting ≥2 cytokines or chemokines) in each sample multiplied by the average signal intensity for each secreted factor. Stacked bars represent contributions to the total PSI by subpopulations, with secretomes characterized by distinct dominant factors (refer to key inset). Right panel: polyfunctional heat map visualizes the subsets of polyfunctional cells that are secreting cytokines in various combinations, with abundance as indicated (see key inset). (E) CAE assay for BCMA CAR T cells and CD200R-CD28 BCMA CAR T cells. CAR T cells were cocultured with RPMI-CD200 cells for 2 weeks at an E:T ratio of 1:3, replacing the target cells every 3 to 4 days with fresh targets. Flow cytometry cell counting for CD45+ T cells were performed at indicated time point (left); Ki67 (middle) and granzyme B (right) levels were also detected by flow cytometry at indicated time point. The results shown are representative of three independent experiments with CAR-T cells made using different healthy donors. (F) TnMUC1- and CD200R-CD28 TnMUC1 CAR-T cells were tested for their cytotoxicity at E:T ratio of 10 for 24 hours. The results shown are representative of three independent experiments. (G) TnMUC1- and CD200R-CD28 TnMUC1 CAR-T cells were cocultured with RPMI-CD200 cells for 24 hours for ELISA cytokine secretion measurement in culture supernatants. Bar graphs show results from a representative experiment for IL-2 (left), IFN-γ (right). (H) CAE assay for TnMUC1- and CD200R-CD28 TnMUC1 CAR-T cells. CAR-T cells were cocultured with RPMI-CD200 cells for 2 weeks at an E:T ratio of 3, replacing the target cells every 3 to 4 days with fresh targets. Flow cytometry-based cell counting were performed at indicated time points (left), Ki67 (middle) and granzyme B (right) levels were also detected by flow cytometry at indicated time points. The results shown are representative of 3 independent experiments with samples from different healthy donors. Data are shown as mean ± standard deviation, ∗P < .05, ∗P < .01, ∗P < .001, and ∗∗∗∗P < .0001, by 1-way analysis of variance (ANOVA) and Tukey multiple comparison test.
CD200R-CD28 switch receptor enhances the in vitro functions of CAR T cells targeting CD200+ MM cell lines in short- and long-term assays. (A) BCMA CAR T cells and BCMA-CD200R-CD28 CAR T cells were tested for their cytotoxicity at indicated E:T ratio of 0.3 for 3 days. The results shown are the averages of 3 independent experiments. (B) BCMA CAR T cells, CD200R-CD28 BCMA CAR T cells, and CD200R BCMA CAR T cells were stained with cell trace violet (CTV) before stimulation with RPMI-8226 and RPMI-8226-CD200 cells, and flow cytometry proliferation assays were performed at day 8. (C) BCMA CAR T cells and CD200R-CD28 BCMA CAR T cells were cocultured with RPMI-8226-CD200 cell at E:T ratio of 1:1, and supernatants were collected at indicated time point while fresh media were added to the cell culture. ELISA cytokine secretion measurements were performed with the culture supernatants. Bar graphs show results from a representative experiment (values represent the average ± standard error [SE] of triplicates) for IL-2 (left), IFN-γ (middle), and tumor necrosis factor α (TNF-α; right). (D) IsoPlexis single-cell 32-plex human adaptive immune secretome analysis of BCMA CAR T cells and CD200R-CD28 BCMA CAR T cells cocultured with CD200+ or CD200− tumor cells. Left panel: PSI, defined as the percentage of polyfunctional cells (secreting ≥2 cytokines or chemokines) in each sample multiplied by the average signal intensity for each secreted factor. Stacked bars represent contributions to the total PSI by subpopulations, with secretomes characterized by distinct dominant factors (refer to key inset). Right panel: polyfunctional heat map visualizes the subsets of polyfunctional cells that are secreting cytokines in various combinations, with abundance as indicated (see key inset). (E) CAE assay for BCMA CAR T cells and CD200R-CD28 BCMA CAR T cells. CAR T cells were cocultured with RPMI-CD200 cells for 2 weeks at an E:T ratio of 1:3, replacing the target cells every 3 to 4 days with fresh targets. Flow cytometry cell counting for CD45+ T cells were performed at indicated time point (left); Ki67 (middle) and granzyme B (right) levels were also detected by flow cytometry at indicated time point. The results shown are representative of three independent experiments with CAR-T cells made using different healthy donors. (F) TnMUC1- and CD200R-CD28 TnMUC1 CAR-T cells were tested for their cytotoxicity at E:T ratio of 10 for 24 hours. The results shown are representative of three independent experiments. (G) TnMUC1- and CD200R-CD28 TnMUC1 CAR-T cells were cocultured with RPMI-CD200 cells for 24 hours for ELISA cytokine secretion measurement in culture supernatants. Bar graphs show results from a representative experiment for IL-2 (left), IFN-γ (right). (H) CAE assay for TnMUC1- and CD200R-CD28 TnMUC1 CAR-T cells. CAR-T cells were cocultured with RPMI-CD200 cells for 2 weeks at an E:T ratio of 3, replacing the target cells every 3 to 4 days with fresh targets. Flow cytometry-based cell counting were performed at indicated time points (left), Ki67 (middle) and granzyme B (right) levels were also detected by flow cytometry at indicated time points. The results shown are representative of 3 independent experiments with samples from different healthy donors. Data are shown as mean ± standard deviation, ∗P < .05, ∗P < .01, ∗P < .001, and ∗∗∗∗P < .0001, by 1-way analysis of variance (ANOVA) and Tukey multiple comparison test.
The CD200R-CD28 switch shows improved benefit compared with CD200RDN or CD200RKO approaches
We compared the CD200R-CD28 switch with 2 commonly used approaches; CD200RDN and CRISPR-Cas9–associated protein 9–mediated knockout of the CD200 receptor (CD200RKO). We achieved a 90% reduction in the proportion of CAR T cells staining positive for CD200R after CRISPR-Cas9 gene editing (Figure 3A). Surprisingly, we found that the cytotoxicity of the CD200RKO BCMA CAR T cells was reduced compared with the mock-knockout BCMA CAR T cells against CD200+ target cells, whereas the cytotoxicity of the CD200RDN BCMA CAR T cells was indistinguishable from the parent CAR T cells (Figure 3B). CD200R-CD28 switch BCMA CAR T cells showed a modest improvement in cytotoxicity compared with the BCMA CAR T cells (Figure 3B). Next, we examined the performance of these approaches in a CAE assay (Figure 3C), during which supernatants were harvested for 32-plex secretome analysis (Figure 3D). In the CAE assay we found no differences between the BCMA CAR T cells, and either the CD200RDN or CD200RKO versions, however, the CD200R-CD28 switch accumulated 10-fold more CAR T cells (Figure 3C). These data are supported by the secretome analysis, which showed ∼10-fold increased cytokine production only from the CD200R-CD28 switch armed CAR T cells over multiple days compared with other CAR T-cell groups (Figure 3D). In metabolic analysis, CD200R-CD28 switch and CD200RDN CAR T cells had superior energetic fitness. Mitochondrial function, as assessed by the basal and peak spare respiratory capacity and oxygen consumption rate as well as glycolytic function as assessed by extracellular acidification rate were increased for CD200R-CD28 and CD200RDN compared with BCMA CAR alone (Figure 3E), with a similar but nonsignificant trend in adenosine triphosphate production rate (Figure 3F). Moreover, CD200RDN-armed BCMA CAR T cells were highly glycolytic, showing near stoichiometric conversion of glucose to lactate (Figure 3G), and, as expected, accentuating CD28 signaling (CD200R-CD28 switch) drove high rates of glucose consumption and lactate formation (Figure 3G). In each comparison, CD200R-CD28 switch CAR T cells showed a nonsignificant trend to further enhancement compared with CD200RDN. These features of aerobic glycolysis together with CD28 signaling in the CD200R-CD28 switch CAR T cells likely support high rates of cytokine production because glycolysis regulates acetyl coenzyme A synthesis and IFN-γ production. Interestingly, coexpression of CD200RDN enhanced, whereas CD200RKO reduced, metabolic fitness (Figure 3E). Furthermore, we showed that CD200RKO cells are highly oxidative, showing high rates of glucose consumption with low levels of lactate production (Figure 3G). Our findings possibly indicate an unappreciated role for the CD200R ectodomain in T-cell metabolism, which would be enhanced in CD200R ectodomain–overexpressing T cells (CD200R-CD28 switch and CD200RDN groups) but lost in CD200RKO cells. Together our data highlight that the CD200R-CD28 switch effectively enhances the effector functions and metabolic profile of BCMA CAR T cells whereas the CD200RDN approach showed limited benefits but the CD200RKO approach was unexpectedly detrimental to CAR T-cell function.
The CD200R-CD28 switch receptor shows improved benefit compared with CD200RDN or CD200R knockout approaches. (A) CD200R knockout was measured by flow cytometry on day 3. The results shown are the averages of 3 independent experiments on samples from different healthy donors. (B) BCMA CAR T cell groups as indicated were tested for their cytotoxicity at an E:T ratio of 0.3 for 3 days. The results shown are from a representative experiment (values represent the average ± SD of triplicates). (C) CAE for CAR T-cell groups as indicated were cocultured with RPMI-CD200 cells for 10 days at an E:T ratio of 0.3. Flow cytometry cell counting for CD45+ T cells was performed at indicated time points. The results show a representative experiment of repeats with CAR T cells made using samples from 2 different healthy donors. (D) Supernatants collected from the CAE shown in panel C at the indicated time points were assayed in the IsoPlexis CodePlex 32-plex chip and all cytokines and chemokines elevated above background in at least 1 group were plotted. (E) CAR T cells from the CAE shown in panel C were assayed using the SeaHorse platform at baseline and after the first target cell incubation on day 4, to measure the oxygen consumption rate and extracellular acidification rate (ECAR) in order to assess facets of T-cell metabolism. Data are shown as mean ± SD, ∗∗P < .01, ∗∗∗P < .001, and ∗∗∗∗P < .0001, by either Student t test with Welch correction (A), unpaired t test with Welch correction and multicomparison correction by false discovery rate (FDR) (B), and 1-way ANOVA with Šidák multiple comparison test (E).
The CD200R-CD28 switch receptor shows improved benefit compared with CD200RDN or CD200R knockout approaches. (A) CD200R knockout was measured by flow cytometry on day 3. The results shown are the averages of 3 independent experiments on samples from different healthy donors. (B) BCMA CAR T cell groups as indicated were tested for their cytotoxicity at an E:T ratio of 0.3 for 3 days. The results shown are from a representative experiment (values represent the average ± SD of triplicates). (C) CAE for CAR T-cell groups as indicated were cocultured with RPMI-CD200 cells for 10 days at an E:T ratio of 0.3. Flow cytometry cell counting for CD45+ T cells was performed at indicated time points. The results show a representative experiment of repeats with CAR T cells made using samples from 2 different healthy donors. (D) Supernatants collected from the CAE shown in panel C at the indicated time points were assayed in the IsoPlexis CodePlex 32-plex chip and all cytokines and chemokines elevated above background in at least 1 group were plotted. (E) CAR T cells from the CAE shown in panel C were assayed using the SeaHorse platform at baseline and after the first target cell incubation on day 4, to measure the oxygen consumption rate and extracellular acidification rate (ECAR) in order to assess facets of T-cell metabolism. Data are shown as mean ± SD, ∗∗P < .01, ∗∗∗P < .001, and ∗∗∗∗P < .0001, by either Student t test with Welch correction (A), unpaired t test with Welch correction and multicomparison correction by false discovery rate (FDR) (B), and 1-way ANOVA with Šidák multiple comparison test (E).
The CD200R-CD28 switch enhances the efficacy of BCMA and TnMUC1-specific CAR T cells in murine xenograft models of MM
Next, we examined the in vivo activity of the enhanced CAR T-cell constructs in 2 MM xenograft models, the RPMI-8226 extramedullary (flank) plasmacytoma model, and the MM.1S disseminated bone marrow disease model. In the flank model, CD200R-CD28 switch–armed BCMA CAR T cells (Figure 4A) or TnMUC1 CAR T cells (Figure 4B) outperformed the matched CAR T cells alone in mediating tumor control as measured by bioluminescence (left panel), or tumor volume (middle panel left). The CD200R-CD28 switch–armed CAR T cells also showed enhanced survival (Figure 4A-B, middle panel, right) and greater accumulation of CAR T cells in the blood (right panel). For the BCMA CAR T-cell experiment we included a CD200RDN group and found a nonsignificant trend to slower tumor volume growth (Figure 4A, middle panel, left), and improved survival (Figure 4A, middle panel, right) but no effect on tumor bioluminescence (Figure 4A, left panel), or CAR T-cell counts in the blood (Figure 4A, right panel). We then tested the CD200R-CD28 switch vs CD200RDN, CD200RKO, and control BCMA CAR T cell in the MM.1S model (Figure 4C), which lacks TnMUC1 expression. We found that differences between the CAR-treated groups started to emerge 20 days after CAR T-cell administration, and that the CD200R-CD28 switch–armed BCMA CAR T cells achieved a ∼4log10 reduced bioluminescence reading at day 49 compared with the other groups, which did no differ from untransduced T cells (Figure 4C, left panel). The weights of mice treated with CD200RDN, CD200RKO, or BCMA CAR T cells started to fall only 1 to 2 weeks later than mice receiving untransduced T cells, whereas the weights of mice treated with the CD200R-CD28 switch–armed BCMA CAR T cells was maintained throughout the study (Figure 4C, middle panel). At the end of the study, 80% of the mice receiving switch-armed BCMA CAR T cells survived compared with 0% for all other groups (Figure 4C, right panel). In a repeat study, to study CAR T cells resident in the spleen, mice were euthanized before reaching the humane end points. We found that CD200R-CD28 switch and to a lesser extent the CD200RDN BCMA CAR T cells were enriched for effector memory T cells and had reduced effector memory CD45RA T cells compared with BCMA CAR T cells (Figure 4D). Moreover, we found significantly greater numbers of CD200R-CD28 switch–armed T cells vs BCMA CAR T cells alone, and a trend to an increase with the CD200RDN BCMA CAR T cells (Figure 4E). We included T cells transduced with the CD200R-CD28 switch alone in this model and found that these cells did not accumulate more than untransduced (UTD) T cells, supporting our earlier findings that CD200R-CD28 switch activation likely requires an immune synapse driven by an antigen receptor such a CAR or T-cell receptor29 (Figure 4E).
The CD200R-CD28 switch receptor potently enhances the in vivo efficacy of BCMA- and TnMUC1-specific CAR T cells. (A) RPMI-CD200-CBG extramedullary (flank) plasmacytoma model was performed for BCMA CAR T cells. NSG mice received implantation with RPMI-CD200-CBG tumor cells on the right flank on day 0. The mice were treated with indicated BCMA CAR T cells (IV) at day 14 after tumor inoculation. At indicated time points, flank tumors were measured by calipers (left), and animals were imaged (middle left). The percentage survival per group was determined on a daily basis and is represented in a Kaplan-Meier survival curve (middle right). Two weeks after T-cell treatment, Trucount assays (BD Biosciences) were performed for the T cells in the blood. (B) RPMI-CD200-CBG extramedullary plasmacytoma model was performed for TnMUC1 CAR T cells. (C) NSG mice received implantation with MM.1S-CD200-CBG tumor cells via the tail vein on day 0. The mice were treated with indicated BCMA CAR T cells (IV) at day 21 after tumor inoculation. At indicated time points, animals were imaged (left) and body-weight change was recorded (right). The percentage survival per group was determined on a daily basis and is represented in a Kaplan-Meier survival curve (middle). (D) Flow cytometry analysis of memory T-cell phenotype population in the blood after 2 weeks of T-cell treatment. (E) Flow cytometry counting for T cells resident in the spleen at 3 weeks of T-cell treatment. Data are shown as mean ± SD, ∗P < .05, ∗∗P < .01, ∗∗∗P < .001, and ∗∗∗∗P < .0001; differences in survival are determined by log-rank sum test (panels A-C); differences in tumor growth are determined by 2-way ANOVA and Tukey multiple comparison test; differences in the blood (panels A-B) and the spleen (panel E) T-cell number are determined by 1-way ANOVA and Tukey multiple comparison test.
The CD200R-CD28 switch receptor potently enhances the in vivo efficacy of BCMA- and TnMUC1-specific CAR T cells. (A) RPMI-CD200-CBG extramedullary (flank) plasmacytoma model was performed for BCMA CAR T cells. NSG mice received implantation with RPMI-CD200-CBG tumor cells on the right flank on day 0. The mice were treated with indicated BCMA CAR T cells (IV) at day 14 after tumor inoculation. At indicated time points, flank tumors were measured by calipers (left), and animals were imaged (middle left). The percentage survival per group was determined on a daily basis and is represented in a Kaplan-Meier survival curve (middle right). Two weeks after T-cell treatment, Trucount assays (BD Biosciences) were performed for the T cells in the blood. (B) RPMI-CD200-CBG extramedullary plasmacytoma model was performed for TnMUC1 CAR T cells. (C) NSG mice received implantation with MM.1S-CD200-CBG tumor cells via the tail vein on day 0. The mice were treated with indicated BCMA CAR T cells (IV) at day 21 after tumor inoculation. At indicated time points, animals were imaged (left) and body-weight change was recorded (right). The percentage survival per group was determined on a daily basis and is represented in a Kaplan-Meier survival curve (middle). (D) Flow cytometry analysis of memory T-cell phenotype population in the blood after 2 weeks of T-cell treatment. (E) Flow cytometry counting for T cells resident in the spleen at 3 weeks of T-cell treatment. Data are shown as mean ± SD, ∗P < .05, ∗∗P < .01, ∗∗∗P < .001, and ∗∗∗∗P < .0001; differences in survival are determined by log-rank sum test (panels A-C); differences in tumor growth are determined by 2-way ANOVA and Tukey multiple comparison test; differences in the blood (panels A-B) and the spleen (panel E) T-cell number are determined by 1-way ANOVA and Tukey multiple comparison test.
Discussion
In this study we have shown that 100% (15/15) of patient biopsies studied, representing 3 initial diagnostic specimens and 12 patients with relapsed or refractory disease after multiple prior lines of therapy, were CD200+ by flow cytometry, and 75% (6/8) of bone marrow aspirates from newly diagnosed MM cases had membranous CD200 staining detectable by immunohistochemistry. CD200 levels equivalent to those observed in these cases were sufficient to trigger suppression of the effector functions of CAR T cells targeting distinct antigens and using distinct second- or third-generation costimulatory domains. These findings may be relevant to the optimization of CAR T-cell therapy for MM. Even low levels of CD200 expression moderately suppressed CAR T-cell cytotoxicity, whereas higher levels reduced antigen-specific cytokine production and proliferation. Together these findings support a role for the CD200-CD200R checkpoint pathway in mediating resistance to CAR T-cell therapy in MM, and support further studies on the CD200 checkpoint in other cancers. The lack of CD200 expression on MM cell lines41 highlights an additional dimension to the known limitation of using MM cell lines as models for aPCs because of transcriptomic divergence.42
Of the potential approaches to engineer cell therapies for checkpoint resistance, we opted to compare CD200RKO to coexpression of a CD200RDN, or the CD200R-CD28 switch. The CD200RDN approach showed mixed results in vitro and a positive trend in vivo. The CD200RKO unexpectedly reduced cytotoxicity and an impaired metabolism whereas coexpression of either the CD200RDN or CD200R-CD28 switch receptors enhanced cellular metabolism. These findings suggest that the CD200R ectodomain might have an unappreciated role in T-cell metabolism. It is also plausible that the CD200–CD200R interaction might affect the dynamics of immunological synapse, and/or that CD200R-mediated signaling can support T-cell activity in specific contexts. In this regard it was recently reported that type 1 interferons reprogram CD200R signaling toward increased TLR7/8 agonist–induced IFN-γ production.43 Our results for CD200RKO are not the first to show how checkpoint receptor knockouts have led to deleterious consequences because of beneficial roles of checkpoints in certain settings.44,45
In our studies, the CD200R-CD28 switch could be activated at physiological levels of CD200 on target cells in the context of a CAR but was not activated by CD200 expressed on CAR T cells themselves or in the absence of a CAR, findings that may support clinical translation. Coexpression of the CD200R-CD28 switch with distinct CARs profoundly enhanced IL-2 and granzyme B expression, proliferation and Ki67 expression, performance under conditions of CAE, as well as modestly enhancing cytotoxicity. The CD200R-CD28 switch enhanced the PSI of BCMA CAR T cells reacting to CD200+ MM cells, whereas matched BCMA CAR T cells saw dramatic reductions in PSI under the same conditions. Furthermore, the CD200R-CD28 switch enhanced the metabolism of BCMA CAR T cells, reprograming CAR T cells for enhanced contingent energy production. Finally, the CD200R-CD28 switch also enhanced tumor control in xenograft models by preserving both higher numbers of T cells and a greater proportion of effector memory T cells in the spleen. Although combination therapy with a CD200R antagonist monoclonal antibody27,28 represents an alternative strategy, prior studies have found that checkpoint receptor switch approaches are more potent and selective.46 Our findings provide rationale for the translation of a CD200R-CD28–armed CAR T cell into the clinic to treat MM and for the exploration of the benefit of the CD200R-CD28 switch in other indications.
Acknowledgments
The authors thank Avery D. Posey Jr for providing anti-TnMUC1 (5E5) antibody.
This work was supported by the following funding sources: private research funds (University of Pennsylvania) (Y.T., W.L., S.K., Z.S.H., L.-P.W., N.S., C.H.J., and N.C.S.); LLS Scholar in Clinical Research Award (A.L.G.); National Institutes of Health, National Cancer Institute grants R01 CA226983 and CA282330-01 (C.H.J., A.S., and R.S.O.) and R37 CA262362-02 (M.R.); Ludwig Institute for Cancer Research (Princeton branch) (R.S.O.); Leukemia and Lymphoma Society (M.R.); Gilead Research Scholar Award in Hematology (M.R.); The Emerson Collective (M.R.); Laffey McHugh Foundation (M.R.); Parker Institute for Cancer Immunotherapy (M.R.); and Berman and Maguire Funds for Lymphoma Research at Penn (M.R.).
Authorship
Contribution: N.C.S., Y.T., W.L., A.L.G., Z.S.H., R.S.O., C.H.J., and M.R. conceptualized the study; Y.T., W.L., S.K., O.J., A.K., A.S., L.-P.W., N.S., Z.S.H., E.G., M.H., and R.P. performed experimentations; C.H.J., Z.S.H., and M.R. acquired funding; N.C.S., D.A., C.H.J., and M.R. supervised the study; and N.C.S., Y.T., Z.S.H., S.K., E.G., O.J., A.L.G., D.A., D.T.V., A.C., and C.H.J. wrote and edited the manuscript.
Conflict-of-interest disclosure: E.G. and M.H. are employees of IsoPlexis. A.L.G. has received research funding from Janssen, Novartis, CRISPR Therapeutics, and Tmunity Therapeutics and is a scientific advisor for Janssen, GlaxoSmithKline (GSK), and Amgen. R.S.O. holds equity in Nucleus Biologics, has a research grant from NeoTx, and receives royalties from Novartis. A.C. is a scientific advisor for Janssen and Bristol Myers Squibb (BMS) and has received research support and royalties from Novartis. D.T.V. has received research funding from Takeda and Active Biotech and has received consulting fees from Takeda, Karyopharm, GSK, Genentech, and Sanofi. N.C.S. holds equity in Tmunity Therapeutics. M.R. holds multiple patents related to CAR T immunotherapy, including CD5 knockout, that are managed by the University of Pennsylvania; has served as a consultant for nanoString, BMS, GSK, Bayer, and AbClon; receives research funding from AbClon, Beckman Coulter, and Oxford Nano Imaging; and is the scientific founder of viTToria Biotherapeutics. C.H.J. has received grant support from Novartis; holds patents related to CAR-therapy with royalties paid from Novartis to the University of Pennsylvania; is a scientific cofounder and holds equity in Capstan Therapeutics and Tmunity Therapeutics; serves on the board of AC Immune; and is a scientific advisor for Alaunos, BlueSphere Bio, Cabaletta Bio, Carisma, Cartography, Cellares, CellCarta, Celldex, Danaher, Decheng, ImmuneSensor, Poseida, Verismo, Viracta, and the Western Institutional Review Board (WIRB)-Copernicus group. The remaining authors declare no competing financial interests.
Correspondence: Neil C. Sheppard, Center for Cellular Immunotherapies, SCTR 8-115, 3400 Civic Center Blvd, Philadelphia, PA, 19104; email: neil.sheppard@pennmedicine.upenn.edu.
References
Author notes
∗Y.T. and W.L. contributed equally to this study.
Original data and detailed protocols are available upon reasonable request from the corresponding author, Neil C. Sheppard (neil.sheppard@pennmedicine.upenn.edu).
The online version of this article contains a data supplement.
The publication costs of this article were defrayed in part by page charge payment. Therefore, and solely to indicate this fact, this article is hereby marked “advertisement” in accordance with 18 USC section 1734.




![CD200R-CD28 switch receptor enhances the in vitro functions of CAR T cells targeting CD200+ MM cell lines in short- and long-term assays. (A) BCMA CAR T cells and BCMA-CD200R-CD28 CAR T cells were tested for their cytotoxicity at indicated E:T ratio of 0.3 for 3 days. The results shown are the averages of 3 independent experiments. (B) BCMA CAR T cells, CD200R-CD28 BCMA CAR T cells, and CD200R BCMA CAR T cells were stained with cell trace violet (CTV) before stimulation with RPMI-8226 and RPMI-8226-CD200 cells, and flow cytometry proliferation assays were performed at day 8. (C) BCMA CAR T cells and CD200R-CD28 BCMA CAR T cells were cocultured with RPMI-8226-CD200 cell at E:T ratio of 1:1, and supernatants were collected at indicated time point while fresh media were added to the cell culture. ELISA cytokine secretion measurements were performed with the culture supernatants. Bar graphs show results from a representative experiment (values represent the average ± standard error [SE] of triplicates) for IL-2 (left), IFN-γ (middle), and tumor necrosis factor α (TNF-α; right). (D) IsoPlexis single-cell 32-plex human adaptive immune secretome analysis of BCMA CAR T cells and CD200R-CD28 BCMA CAR T cells cocultured with CD200+ or CD200− tumor cells. Left panel: PSI, defined as the percentage of polyfunctional cells (secreting ≥2 cytokines or chemokines) in each sample multiplied by the average signal intensity for each secreted factor. Stacked bars represent contributions to the total PSI by subpopulations, with secretomes characterized by distinct dominant factors (refer to key inset). Right panel: polyfunctional heat map visualizes the subsets of polyfunctional cells that are secreting cytokines in various combinations, with abundance as indicated (see key inset). (E) CAE assay for BCMA CAR T cells and CD200R-CD28 BCMA CAR T cells. CAR T cells were cocultured with RPMI-CD200 cells for 2 weeks at an E:T ratio of 1:3, replacing the target cells every 3 to 4 days with fresh targets. Flow cytometry cell counting for CD45+ T cells were performed at indicated time point (left); Ki67 (middle) and granzyme B (right) levels were also detected by flow cytometry at indicated time point. The results shown are representative of three independent experiments with CAR-T cells made using different healthy donors. (F) TnMUC1- and CD200R-CD28 TnMUC1 CAR-T cells were tested for their cytotoxicity at E:T ratio of 10 for 24 hours. The results shown are representative of three independent experiments. (G) TnMUC1- and CD200R-CD28 TnMUC1 CAR-T cells were cocultured with RPMI-CD200 cells for 24 hours for ELISA cytokine secretion measurement in culture supernatants. Bar graphs show results from a representative experiment for IL-2 (left), IFN-γ (right). (H) CAE assay for TnMUC1- and CD200R-CD28 TnMUC1 CAR-T cells. CAR-T cells were cocultured with RPMI-CD200 cells for 2 weeks at an E:T ratio of 3, replacing the target cells every 3 to 4 days with fresh targets. Flow cytometry-based cell counting were performed at indicated time points (left), Ki67 (middle) and granzyme B (right) levels were also detected by flow cytometry at indicated time points. The results shown are representative of 3 independent experiments with samples from different healthy donors. Data are shown as mean ± standard deviation, ∗P < .05, ∗P < .01, ∗P < .001, and ∗∗∗∗P < .0001, by 1-way analysis of variance (ANOVA) and Tukey multiple comparison test.](https://ash.silverchair-cdn.com/ash/content_public/journal/blood/143/2/10.1182_blood.2022018658/2/m_blood_bld-2022-018658-gr2b.jpeg?Expires=1769091765&Signature=uGieGMeJHkjQb4wzkCw50u0WXEHL24l4ih9L9n5zHcGRuZe2LGmp0H1nhbNZxmqaogkzYo0Ih7jRst5RkmhLJ4i55dGXRxyn22I7x19arw9xoxa3pQJhfWF9HKEklcRNPrGunD6UXXCzXe~LTs~vfMdTO84ZIw7AmNTXwklZpZVNumgnK89SzXa7NQp4tzEnPs7uffLL7ZJKqsMHMPLsJykXAUN51YbsBboWWpcZISFhH7VSWKmHiuEHYFRFt8hlliShlFxVQu7QIee6M0drkhD1N7gFfTRNp-u9zHmaOK~MHvJQjtcHcEdRrM1cdLbfNyhjnWMbJ4-Ornvk4-yIuA__&Key-Pair-Id=APKAIE5G5CRDK6RD3PGA)


This feature is available to Subscribers Only
Sign In or Create an Account Close Modal