Introduction: The thymus is a specialized hematopoietic organ, which is responsible for the generation of T cells. The central thymic cell type controlling T cell development are thymic epithelial cells (TECs). Based on their specific function and anatomic location TECs are separated into cortical and medullary subsets (cTECs and mTECs). cTECs express pivotal NOTCH-ligands such as DLL4 controlling T cell lineage commitment while mTECs play a central role in negative selection of developing T cells. Acquisition of NOTCH1 gain-of-function mutations play a central role in acute T cell lymphoblastic leukemia (T-ALL) development. During T-ALL leukemogenesis aberrant expression of transcription factors such as SCL/TAL1 and LMO1 block T cell differentiation and increase self-renewal while NOTCH1 mutations promote survival and proliferation. Since most acquired NOTCH1 mutations still require ligand binding to exert augmented signaling we propose DLL4-expressing TECs playing a critical role during T-ALL leukemogenesis.
Methods: In the present study, we used a Scl/Lmo1 T-ALL transgenic mouse model, murine ANV and TE71 TEC cell lines and human T-ALL cell lines (Jurkat, ALL-SIL, DND-41, and HPB-ALL) to investigate TEC dynamics and function in the T-ALL context.
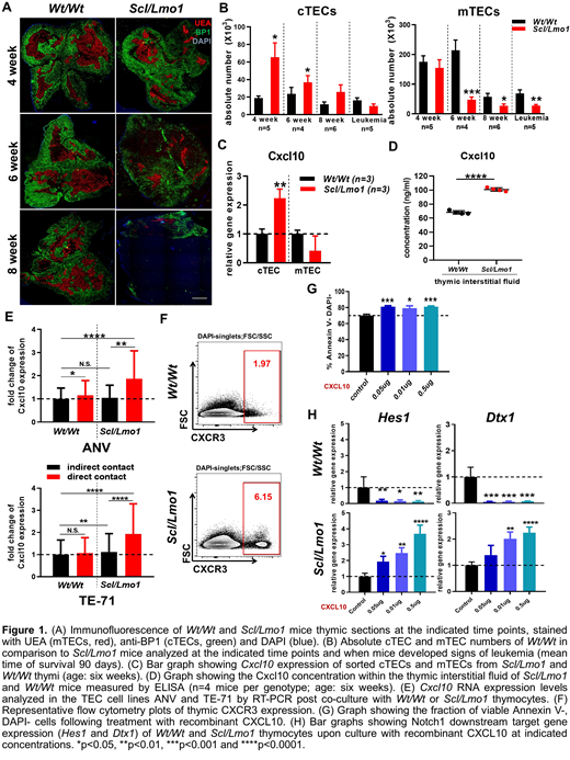
Results: First, we demonstrated T-ALL supporting potential of TEC cell lines in vitro, which was comparable to the mesenchymal cell line OP9. Next, we showed in the Scl/Lmo1 T-ALL mouse model which had a mean survival rate of 90 days that preleukemic thymocytes displayed a striking upregulation of Notch1 target genes. Interestingly, fluorescence microscopy revealed a relative expansion of cortical and a relative reduction of the medullary thymic areas in Scl/Lmo1 thymi (Fig. 1A). Correspondingly, absolute numbers of cTECs expanded while mTEC numbers declined (Fig. 1B). Gene expression profiling of sorted preleukemic Scl/Lmo1 cTECs revealed upregulation of the chemokine CXCL10 (Fig. 1C). Moreover, increased CXCL10 chemokine concentrations were detected in Scl/Lmo1 thymic interstitial fluid (Fig.1D). Strikingly, we demonstrated T-ALL dependence of TEC Cxcl10 upregulation. We showed that Cxcl10 upregulation in TEC cell lines was only induced by direct cellular contact with Scl/Lmo1 thymocytes while wild-type control thymocytes did not alter TEC cell line Cxcl10 expression (Fig. 1E). Next, a high proportion of the CXCL10 receptor CXCR3 expressing cells was revealed in Scl/Lmo1 thymi (Fig. 1F) and by human T-ALL cell lines. Finally, we demonstrated a CXCL10 dependent pro-survival effect within cultured SCL/LMO1 thymocytes (Fig. 1G), which was associated with the activation of NOTCH1 signaling (Fig. 1H).
Conclusions: In summary, the data support a novel T-ALL-promoting regulatory circuit in which emerging T-ALL lymphoblasts induce CXCL10 in expanding TECs which positively feeds back to T-ALL cells via the CXCL10 receptor CXCR3.
Dührsen:Celgene: Research Funding; Takeda: Consultancy, Honoraria; AbbVie: Consultancy, Honoraria; Gilead: Consultancy, Honoraria; Amgen: Consultancy, Honoraria, Research Funding; Teva: Honoraria; Novartis: Consultancy, Honoraria; Alexion: Honoraria; Roche: Honoraria, Research Funding; CPT: Consultancy, Honoraria; Janssen: Honoraria. Göthert:Proteros Biostructures: Consultancy; Novartis: Consultancy, Honoraria, Other: Travel support; Pfizer: Consultancy, Honoraria; Incyte: Consultancy, Honoraria, Other: Travel support; Bristol-Myers Squibb: Consultancy, Honoraria, Other: Travel support; AOP Orphan Pharmaceuticals: Honoraria, Other: Travel support.
Author notes
Asterisk with author names denotes non-ASH members.

This feature is available to Subscribers Only
Sign In or Create an Account Close Modal