Abstract
Most patients with multiple myeloma (MM) would finally relapse. Current chemotherapy regimens have limited effect on relapse MM patients. As a new histone deacetylase inhibitor, chidamide has been used in malignancy treatment such as peripheral T-cell lymphoma. However, it is still unknown if chidamide can be used in MM.
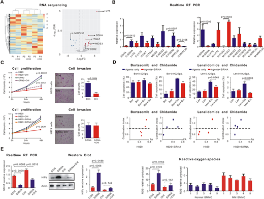
To determine the target gene of chidamide in MM patients, we performed RNA-Seq analysis using 3 MM patients' bone marrow mononuclear cells. Their BMMCs were cultured with 6μM chidamide or not, and six of the most significantly changed coding genes were selected. Realtime RT-PCR showed that compared with DMSO-treated cells, after adding 6μM chidamide, the expression of SDHA and FCER2 was increased and MRPL30 decreased. The expression of SDHA was upregulated and ITGA7 was downregulated in MM patients. Based on the data above, SDHA was considered as the most valuable target gene of chidamide in MM. Realtime RT PCR also showed that SDHA expression in normal volunteers was the highest and followed by patients with MGUS and initial MM. Patients with relapse MM had the lowest SDHA expression.
To assess the effects of chidamide on MM cells, we next performed cell proliferation and invasion assay. Chidamide dramatically inhibited proliferation of myeloma cell lines (H929 and OPM-2). However, when SDHA was knocked down by siRNA, this inhibition effect was not dramatically as before in H929 cells. Similarly, chidamide-treated H929 cells achieved a notably lower percentage of cell invasion than those treated with DMSO. Thus, when SDHA was knocked down, this invasive ability was not significantly changed whether chidamide was added or not.
CCK8 assay was used to determine dose-response curves of chemotherapeutic agents and synergistic effect of chidamide combined with other agents. he combination index (CI) of lenalidomide and low concentration of bortezomib yielded many of the data points to the area <1 when combined with chidamide treatment, denoting synergistic interactions in MM cell line. Interestingly, when SDHA was knocked down, cells apoptosis induced by bortezomib and lenalidomide combined with chidamide greatly decreased, especially by lenalidomide, which indicated the synergistic effect between chidamide and other agents was induced by SDHA. When SDHA was knocked down by siRNA, most of CI between chidamide and bortezomib or lenalidomide also raised above 1, which indicated the synergistic effect tended to disappear.
In order to gain further mechanism of chidamide-SDHA-MM axis, Western Blot was used. As a result, it showed that when SDHA was knocked down in H929 cells by siRNA, expression of HIFα protein was increased. HIFα decreased after adding 6μM chidamide. However, when SDHA was knocked down, chidamide did not regulate the expression of HIFα any longer. ROS in MM patients were much higher than that in normal people, which caused by higher HIFα expression in large extent. Chidamide inhibited ROS production, and similar to HIFα, the ROS production was not sensitive to chidamide any more when SDHA was knocked down. Our findings clatify the mechanism of chidamide treatment in MM through SDHA and reveal a novel therapeutic strategy of MM treatment.
No relevant conflicts of interest to declare.
Author notes
Asterisk with author names denotes non-ASH members.

This feature is available to Subscribers Only
Sign In or Create an Account Close Modal