Abstract
Hairy cell leukemia (HCL) comprises the clonal malignancies classical and variant hairy cell leukemia (vHCL). Classical HCL (cHCL) is characterized by a near 100% frequency of the BRAFV600E mutations while ~50% of vHCL have MAP2K1 mutations. However, recurrent genetic alterations cooperating with BRAFV600E or MAP2K1 mutations in HCL, as well as those in MAP2K1 - wild type vHCL are not well defined. Therefore, we performed deep targeted mutational and copy number (CN) analysis of cHCL (n=53) and vHCL (n=8) to gain additional insights into the pathogenesis and mechanisms of therapeutic resistance in HCL.
Diagnostic bone marrow (BM) or peripheral blood (PB) mononuclear cells (MNCs) were obtained from 53 cHCL and 8 vHCL patients from multiple centers. Mutational and CN analysis of MNCs (and FACS-purified HCL cells for some cases) was performed using a targeted next-generation sequencing assay, which sequences all coding regions of 585 genes recurrently mutated in leukemias, lymphomas, and solid tumors.
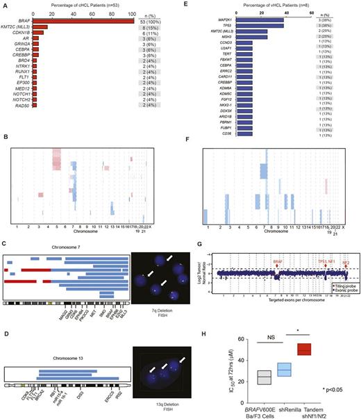
Of the 53 cHCL patients, 100% were marked by BRAFV600E mutations, and the next most commonly mutated genes were the histone methyltransferase KMT2C (MLL3) and CDKN1B occurring in 15% (8/53) and 11% (6/53) of patients, respectively. Other recurrent mutations in cHCL affected genes involved in transcriptional regulation (BRD4, CEBPA, CREBBP, RUNX1, EP300, and MED12), Notch signaling (NOTCH1 and NOTCH2), and DNA repair (RAD50) (Fig. A). The most recurrent copy alterations in cHCL were deletions of chromosome 7q and 13q and gains of chromosome 5. Chromosome 7q and 13q deletions were confirmed by FISH. While recurrent 7q deletions have previously been reported in cHCL, genes in the minimally deleted region of 7q were not known and identified here to include SMO (7q32) and BRAF (7q34). Recurrent 13q deletions in cHCL include the tumor suppressor RB1 and the miR-15a and miR-16-1 microRNA cluster at 13q14.3 (Fig. B-D).
Sequencing across 8 additional vHCL patients identified change-of-function mutations in both CCND3 and U2AF1, each in 13% (1/8) of vHCL patients and hotspot mutations in TP53 (38%; 3/8) (Fig. E). The CCND3 and U2AF1 mutations were absent in cHCL suggesting additional genetic differences between cHCL and vHCL. These findings may have therapeutic relevance as CCND3 mutations are thought to confer sensitivity to CDK4/CDK6 inhibitors while those in U2AF1 confer sensitivity to spliceosome inhibitors. Other mutations affecting genes involved in transcriptional regulation (CEBPA, CREBBP, DDX3X, and PBRM1) and chromatin remodeling (KMT2C, KDM6A, and KDM5C) were also identified (Fig. E). As with cHCL, chromosome 7q deletions were also present in vHCL and always included BRAF (7q34). Additionally, we identified recurrent 3p deletions in vHCL, which include a critical tumor suppressor locus encoding VHL, SETD2, BAP1, and PBRM1 (Fig. F).
Prior studies have identified acquired KRAS mutations as driving vemurafenib resistance in HCL. Here we identified an activating mutation in NRAS in a treatment naïve cHCL patient. In addition, genomic analysis of the pre-treatment sample from a patient that developed de novo vemurafenib resistance uncovered a clonal hemizygous BRAFV600E mutation, as well as heterozygous deletions of BRAF, NF1, NF2, and TP53 (Fig. G). Consistent with the heterozygous deletion of NF1 and NF2, the de novo vemurafenib-resistant patient showed decreased expression of both NF1 and NF2 while vemurafenib-sensitive patients without NF1 or NF2 copy loss did not demonstrate decreased expression of NF1/NF2 by qRT-PCR. To understand the functional role of Nf1 and Nf2 loss and the potential contribution to RAF inhibitor resistance in the hematological system, we performed shRNA-mediated downregulation of Nf1 or Nf2 in Ba/F3 cells stably expressing BRAFV600E. Silencing of either Nf1 or Nf2 alone or concomitant downregulation of Nf1 and Nf2 simultaneously conferred vemurafenib resistance in vitro (Fig. H).
Combined, these data identify several novel drivers of HCL. While activating MAPK mutations are critical for both cHCL and vHCL, our data suggest additional shared cooperating alterations, as well as disease-specific alterations targeting BRAF, KMT2C, and CDKN1B in cHCL and MAP2K1, CCND3, U2AF1, TP53, and KMT2C in vHCL. Finally, these data nominate several novel potential therapeutic approaches for vHCL and identify a novel mechanism of vemurafenib resistance seen clinically.
Haferlach: MLL Munich Leukemia Laboratory: Employment, Equity Ownership.
Author notes
Asterisk with author names denotes non-ASH members.

This feature is available to Subscribers Only
Sign In or Create an Account Close Modal