Key Points
Localized vascular injury with thrombin microinjection produces a fibrin network that undergoes myosin IIa–dependent retraction in vivo.
Using this model, we demonstrate that endogenous fibrinolysis promotes fibrin clot retraction.
Abstract
Clot retraction refers to the process whereby activated platelets transduce contractile forces onto the fibrin network of a thrombus, which over time increases clot density and decreases clot size. This process is considered important for promoting clot stability and maintaining blood vessel patency. Insights into the mechanisms regulating clot retraction at sites of vascular injury have been hampered by a paucity of in vivo experimental models. By pairing localized vascular injury with thrombin microinjection in the mesenteric circulation of mice, we have demonstrated that the fibrin network of thrombi progressively compacts over a 2-hour period. This was a genuine retraction process, as treating thrombi with blebbistatin to inhibit myosin IIa–mediated platelet contractility prevented shrinkage of the fibrin network. Real-time confocal analysis of fibrinolysis after recombinant tissue-type plasminogen activator (tPA) administration revealed that incomplete proteolysis of fibrin polymers markedly facilitated clot retraction. Similarly, inhibiting endogenous fibrinolysis with tranexamic acid reduced retraction of fibrin polymers in vivo. In vitro clot retraction experiments indicated that subthreshold doses of tPA facilitated clot retraction through a plasmin-dependent mechanism. These effects correlated with changes in the elastic modulus of fibrin clots. These findings define the endogenous fibrinolytic system as an important regulator of clot retraction, and show that promoting clot retraction is a novel and complementary means by which fibrinolytic enzymes can reduce thrombus size.
Introduction
Platelets, like myocytes, generate strong contractile forces upon activation.1 Nonmuscle myosin IIa, however, is the sole source of platelet contractility as it is the only heavy-chain myosin expressed by platelets.2 Platelet contractility is important for hemostasis, as myosin IIa deficiency causes a bleeding diathesis in both humans3-5 and mice.6 During thrombus formation, contractile forces generated by myosin are transmitted through the actin cytoskeleton of activated platelets. As actin is coupled to integrin αIIbβ3, the main fibrin(ogen) receptor of platelets, these contractile forces are relayed to the extracellular matrix of a thrombus. Thus, transduction of contractile forces through a myosin→actin→integrin αIIbβ3→fibrin(ogen) complex allows platelets to increase the internal density of a thrombus over time.
The platelet contractile machinery affects thrombus packing in 2 distinct ways: “thrombus contraction,” where contractile forces are transduced through a network of fibrinogen/von Willebrand factor–bound platelets,7-9 and “clot retraction,” where contractile forces are transmitted through a network of fibrin-bound platelets. Thrombus contraction is a fibrin-independent process that occurs during the early stages of platelet aggregation and thrombus formation7,8 and is an important means of facilitating primary hemostatic plug formation.7 The distinction between thrombus contraction and clot retraction is salient, as fibrinogen, von Willebrand factor, and fibrin are structurally and functionally distinct molecules that undergo different regulatory processes. Moreover, these processes are likely to differ temporally, as thrombus contraction occurs rapidly after vascular injury, prior to the development of a substantial fibrin network. The role of fibrin clot retraction in vivo remains incompletely understood, and although the phenomenon has been recognized for >100 years (Pickering and Hewitt10 and references therein), there are currently no useful experimental models to investigate the mechanisms regulating clot retraction in vivo.11
A key outstanding issue relates to the relationship between fibrin polymer retraction and fibrinolysis because it is quite likely that both processes occur concurrently in vivo. Intravascular fibrinolysis primarily relies upon the generation of plasmin, which then hydrolyses fibrin into soluble fibrin-degradation products.12 Tissue-type plasminogen activator (tPA) is the main circulating enzyme that generates plasmin from its precursor, plasminogen.12 However, tPA circulates at very low levels in plasma (∼75 pM) and systemic plasmin activation does not normally occur under basal conditions. Instead, a default antifibrinolytic state is maintained by multiple circulating inhibitors and by the presence of platelets (which can further inhibit fibrinolysis) within thrombi. Extensive proteolysis of fibrin polymers is primarily dependent on the localized release of tPA from the activated endothelium. Sufficiently high quantities of tPA and plasminogen can then form a ternary complex with fibrin that protects tPA/plasminogen from inhibition and allows overt fibrinolysis to proceed.12
The endogenous fibrinolytic system is exploited therapeutically to manage common human diseases, including acute ischemic stroke, acute myocardial infarction, and pulmonary embolism.13,14 Infusion of supraphysiological amounts of recombinant tPA (rtPA), or another profibrinolytic drug, generates large amounts of active plasmin that produces a systemic profibrinolytic state that promotes clot degradation. It has long been thought that clot retraction can impair the efficacy of thrombolytic therapy, possibly by reducing the penetration of fibrinolytic drugs into thrombi.15 This theory is largely based on in vitro data, but is still thought to partially explain why early thrombolytic therapy (ie, <1 hour of thrombosis) is more effective than later therapy (ie, >3 hours of thrombosis) in promoting vessel recanalization in acute ischemic stroke patients.16,17 Here, we show that clot retraction is a key feature of thrombus formation, and that retracting clots are less sensitive to rtPA-mediated thrombolysis. Surprisingly, we find that clot retraction and fibrinolysis are mechanistically coupled events, as inhibitors of endogenous tPA or plasmin also reduce clot retraction. Our study also uncovers a novel mechanism by which fibrinolytic enzymes can reduce thrombus volume.
Methods
Materials
Antibodies.
The mouse anti-fibrin antibody was purified from murine hybridoma HB-8545 (American Type Culture Collection, generously provided by Zaverio Ruggeri, The Scripps Research Institute [TSRI], La Jolla, CA), and labeled with Alexa Fluor 546 as per the manufacturer’s instructions (Life Technologies). Note that this anti-fibrin antibody specifically stains human/mouse fibrin, does not recognize fibrinogen (supplemental Figure 2, available on the Blood Web site), and does not inhibit clot retraction (supplemental Figure 6A). The mouse anti-human tPA monoclonal antibody (tPA-blocking antibody 1) was generously provided by Roger Lijnen (Katholieke Universiteit [KU] Leuven, Leuven, Belgium), and specifically blocks the active site of human tPA (2G6D10; a subclone of the 2G6 clone described in Holvoet et al18 ), without affecting urokinase-type plasminogen activator–mediated plasmin formation (supplemental Figure 5). A second mouse anti-human tPA monoclonal antibody (tPA-blocking antibody 2, clone HD-tPA 4.1; Sekisui Diagnostics) blocks single-chain and 2-chain tPA-mediated plasminogen activation as per the manufacturer’s description. DyLight 488– and 649–conjugated anti-mouse GP1bβ antibodies (X488, X649) were obtained from Emfret Analytics. Alexa Fluor 405–conjugated anti-P-selectin antibody (clone Psel.KO.2.7) was obtained from Novus Biologicals. Fluorescein isothiocyanate (FITC)-conjugated mouse anti-human PAC-1 antibody was obtained from BD Biosciences.
Recombinant/purified proteins.
FITC-labeled human plasminogen, ATA-FPR-CMK (INFPRCK), and human high-molecular-weight urokinase-type plasminogen activator were obtained from Molecular Innovations. Human α2-antiplasmin and thrombin-activated fibrinolysis inhibitor (TAFI) were obtained from Haematologic Technologies, Incorporated. Recombinant human tPA (Actilyse) was obtained from Boehringer Ingelheim, and was dialyzed prior to use, as previously described.19 The fluorogenic substrates used to quantify recombinant human tPA activity after dialysis were tPA SpectroFluor 444FL substrate from American Diagnostica (ADF Biomedical) and Boc-L-(p-F) FPR-ANSN-H-C2H5 from US Biological Life Sciences. CRYOcheck Normal Reference Plasma was used for clot lysis assays and was sourced from Precision BioLogic, Inc.
Inhibitors.
Tranexamic acid (TXA) was obtained from Sigma. Recombinant hirudin was obtained from Celgene. InSolution blebbistatin was obtained from Calbiochem (Merck). Azidoblebbistatin was obtained from Optopharma Ltd. Factor XIIIa (FXIIIa) inhibitor (A108) was obtained from Zedira GmbH. Integrilin (eptifibatide) was obtained from Schering Corporation.
Platelet agonists.
Collagen-related peptide was purchased from Richard Farndale (University of Cambridge, Cambridge, United Kingdom). Human thrombin was obtained from Siemen’s Healthcare. Protease-activated receptor 1 (PAR1)- and PAR4-activating peptides were synthesized by Auspep.
Miscellaneous.
Siliconized glass vials were obtained from Helena Laboratories.
Animals
C57BL/6J (C57BL/6JAusb) male mice (15-25 g) were purchased from Australian BioResource. Animal experiments were conducted in accordance with the guidelines of the University of Sydney Office for Research Integrity, Animal Ethics Committee (Protocol 2014/620).
Inactivation and fluorescent labeling of rtPA
Dialyzed tPA was inactivated by incubation with ATA-FPR-CMK (1.2:1 molar ratio) for 2 hours at room temperature, then dialyzed against N-2-hydroxyethylpiperazine-N′-2-ethanesulfonic acid (HEPES)–KOH (0.3 M, pH 8.2) overnight at 4°C, using a Slide-a-Lyzer 10-kDa molecular weight cutoff cassette (ThermoFisher Scientific). Inactivated tPA was then labeled with Alexa Fluor 488 according to the manufacturer’s instructions (Life Technologies) and re-dialyzed against HEPES-KOH (0.35 M, pH 7.4).
Blood collection and preparation of PRP
All procedures involving collection of human blood were conducted in accordance with the guidelines of the University of Sydney Office for Research Integrity, Human Ethics Committee (project number 2014/244). Whole blood was collected from consenting healthy volunteers in 0.38% (weight-to-volume ratio) trisodium citrate buffer and centrifuged for 10 minutes at 200g at 37°C to isolate the platelet-rich plasma (PRP). Citrated whole blood was centrifuged for 15 minutes at 2500g to isolate the platelet-poor plasma (PPP) for oscillation rheometry assays. Isolated PRP and PPP were kept at 37°C and used for experiments within 5 hours of blood collection.
In vitro clot retraction
Clot retraction in citrated human PRP was performed as described,7 with minor modifications. Clot formation was initiated by addition of 300 μL of PRP to siliconized vials containing thrombin (1 U/mL final) and CaCl2 (20 mM final), as well as other reagents where indicated (10 mM TXA, 50 µM blebbistatin, 50 µM FXIIIa inhibitor, 1 mg/L tPA-blocking antibody 1, 1 mg/L tPA-blocking antibody 2, 1 mg/L Alexa Fluor 546–conjugated anti-fibrin antibody, 0.016 mg/mL TAFI, 0.09 mg/mL α2-antiplasmin). Reaction tubes were gently mixed (5 seconds), and incubated at room temperature for 45 minutes. Retraction was quantified by measuring the volume of serum remaining after clot removal, with maximal retraction defined as the total reaction volume, and minimal retraction volume set using blebbistatin-treated samples. Results were expressed as a percentage of these parameters.
PAC-1 binding to activated platelets
Citrated human PRP was diluted 1:5 in Tyrode’s buffer, and preincubated at 37°C with the indicated reagents (10 mM TXA, 1 nM rtPA, 50 µM blebbistatin, 50 µM FXIIIa inhibitor, or 4 mg/L Integrilin) or their respective vehicles (blebbistatin/FXIIIa inhibitor vehicle [dimethyl sulfoxide (DMSO)]; TXA/Integrilin vehicle [saline]; rtPA vehicle [0.35 M HEPES-KOH, pH 7.4]). PRP was then incubated at 37°C for 10 minutes in the presence of 625 µg/L PAC-1–FITC antibody, in the absence or presence of PAR1- and PAR4-activating peptides (10 µM and 250 µM, respectively). Flow cytometry (BD Accuri C6 Plus flow cytometer) was performed to quantify PAC-1 binding to the whole population of platelets and analyzed offline using FlowJo v10.1r5 software.
Needle-injury model of in vivo clot retraction
Ketamine (150 mg/kg)- and xylazine (15 mg/kg)-anesthetized oxygen-supplemented C57BL/6J male mice (15-25 g) were subjected to an intravital needle-injury model, as we have previously described,20 with modifications described in this section. Stable platelet and fibrin-rich thrombi were established in mesenteric veins (∼120-180 μm in diameter) via initial mechanical injury of the endothelium (10 punctures using an Eppendorf micromanipulator microinjector needle tip; 2-4 µm diameter), followed by microinjection of thrombin (100 U/mL) onto the developing thrombus (∼1-nL boluses, 5 cycles, 20-30 μm upstream of thrombus using an Eppendorf FemtoJet Microinjector). Thrombi formed using the needle-injury model are further described and characterized in supplemental Figure 1.
To generate stable platelet-rich fibrin-free thrombi, 50 mg/kg hirudin-pretreated mice were subjected to the same needle-injury, followed by microinjection of a mixture of collagen-related peptide (1 mg/mL) and PAR4-activating peptide (50 mM) (∼1-nL boluses, 5 cycles, 20-30 μm upstream of thrombus). Thrombi were monitored over a 2- to 3-hour period via confocal fluorescence microscopy (Nikon A1R-si; objective: Apo LWD, ×40 magnification, 1.15 numerical aperture, water immersion; sequential excitation: 405-, 488-, 561-, and 638-nm lasers; emission: 450/50-, 525/50-, 595/50-, and 700/75-nm filters; using NIS Elements Advanced Research acquisition software). Images were processed using ImageJ v1.50-1 software (National Institutes of Health). The microscope stage and objective were maintained at 37°C throughout the experiment via a Peltier heater (OkoLab). In some experiments, prior to needle injury, the Alexa Fluor 546 anti-fibrin antibody (5 mg/kg), DyLight 649/488 anti-GP1bβ antibody (0.1mg/kg), FITC-plasminogen (0.5 mg/kg), or TXA (1.26 mmol/kg, with saline as vehicle) were injected as a maximal volume of 100 μL into the inferior vena cava. In other experiments: (1) 5 minutes after needle injury, either DMSO or blebbistatin (50 mM) was microinjected onto the developing thrombus (∼1-nL boluses, 5 cycles, 20-30 μm, as described earlier in this section); (2) 40 μM active rtPA was similarly microinjected onto the developing thrombus (∼1-nL boluses, 5 cycles, 20-30 μm); or (3) 0.1 mg/kg inactive Alexa Fluor 488–conjugated rtPA (diluted in 100 μL of saline) was injected into the inferior vena cava prior to thrombus formation, and binding was quantified via confocal microscopy.
Quantification of thrombus volume, fibrin amount, P-selectin exposure, and fibrin core size in the needle-injury model
For relative changes in thrombus volume over time.
A threshold was applied to the DyLight 649–conjugated anti-mouse GP1bβ antibody signal for each xyz stack in a time series. The volume for each time point was then quantified and expressed relative to the volume at an arbitrary time point (as stipulated in the respective figure legend).
For relative change in fibrin amount and P-selectin exposure over time.
The signal obtained from DyLight 649–conjugated anti-mouse GP1bβ antibody for each xyz stack in a time series was thresholded to create a mask. The total signal from the Alexa Fluor 546–conjugated anti-fibrin antibody within this mask (ie, the fibrin signal within the thrombus) for each time point was then quantified using the “integrated density” tool in ImageJ and expressed relative to total fibrin amount at an arbitrary time point (as stipulated in the respective figure legend). The same method was applied to the signal from the Alexa Fluor 405–conjugated anti-P-selectin antibody to determine relative changes in P-selectin exposure over time.
For relative changes in fibrin core size over time.
A maximum-intensity projection of the signal from the Alexa Fluor 546–conjugated anti-fibrin antibody for each xyz stack in a time series was obtained. The outer perimeter of the fibrin network at each time point was then traced using an ImageJ selection tool. The area of the fibrin core was then measured for each time point and expressed relative to the area at an arbitrary time point (as stipulated in the respective figure legend).
Oscillation rheometry
PRP or PPP clot formation was initiated as per the method above-described in “In vitro clot retraction.” A total of 165 μL of the clotting reaction was immediately loaded onto the rheometer (Malvern Kinexus Ultra+ Rheometer; ATA Australia) and a parallel plate geometry was created by lowering the 20-mm diameter top plate onto the developing clot to achieve a 0.5-mm gap. Low oscillatory strain (1 Hz, 0.1% shear strain) was then applied and the elastic modulus was measured for 20 minutes. During the measurement period, clots were kept under humidified conditions at 37°C with an Active Hood Peltier Plate Cartridge (Malvern).
PPP clot lysis
PPP clot lysis was performed as previously described21 with minor modifications. A total of 80 μL of citrated PPP was added to a 20-μL solution containing all other reagents in a 96-well plate to achieve a final concentration of 1 U/mL thrombin and 20 mM CaCl2. Changes in clot turbidity were monitored over a 120-minute period at λ = 405 nm, using a CLARIOstar plate reader (BMG Labtech).
Statistics
The number of independent experiments and the statistical test used for each cohort is stated in the respective figure legend. The analyses were performed with GraphPad Prism 7 with P < .05 considered as statistically significant.
Results
In vivo visualization of fibrin clot retraction
Ultrastructural22 and medical-imaging studies23 suggest that fibrin clot retraction occurs during thrombus formation in humans in vivo. However, no time-resolved methods to directly measure fibrin clot retraction in vivo have been developed. We have previously used microinjector needles to induce localized vascular injury in the mesenteric circulation of mice.20,24,25 For this, a microneedle tip is used to injure the endothelium of a mouse mesenteric vein, producing an initial hemostatic response that is amplified by the subsequent microinjection of thrombin onto the nascent thrombus.20,24,25 This model produces a nonocclusive thrombus, consisting of a stable platelet-rich core (P-selectin+ platelets) that is bordered by a ring-shaped fibrin network (Figure 1A; supplemental Video 1; supplemental Figure 1). The thrombus also consists of a dynamic outer shell of weakly activated platelets (P-selectin−) that surrounds the fibrin ring. An important feature of this model is that the deposition of fibrin into a discrete ring-like shape allows for accurate measurement of fibrin-remodeling events including fibrin polymer contraction and lysis (as described in the next section). Under control conditions, the fibrin network initially occupies half of the total thrombus size. However, over the ensuing 2 hours of thrombus lifetime, both the thrombus and its underlying fibrin network progressively decrease in size by ∼60% and 50%, respectively (Figure 1B-C). This shrinkage of the fibrin network is likely due to fibrin clot retraction, rather than overt fibrinolysis because no decrease in fibrin amount was observed over the same time frame (Figure 1B-C). A similar compaction of the fibrin network was also evident when the incorporation of fluorescent plasminogen, which preferentially binds to fibrin within the thrombus, was measured over time (supplemental Figure 2; Figure 1D). Notably, the thrombus size decreased to a greater extent than the underlying fibrin network, suggesting that compaction of the fibrin network over time is important, but not solely responsible, for reducing overall thrombus size in the needle-injury model (Figure 1B).
In vivo fibrin clot retraction occurs in the needle-injury model. (A) Images depict a 3-dimensional (3D) surface rendering of a representative thrombus, forming as a result of the needle-injury model in vivo. The surface of the platelet thrombus is in red (Dylight 649 anti-mouse GP1ba antibody), the surface of the fibrin network is in white (Alexa Fluor 546 anti-fibrin antibody), and the surface of collagen in the basement membrane is in green (autofluorescence). Supplemental Video 1 provides an animated perspective of this same thrombus and orthogonally cuts through the thrombus to highlight the underlying ring-shaped fibrin network, which is the key feature of the needle-injury model. (B) The thrombus size (red; left y-axis) and the area occupied by the fibrin network (green; left y-axis) were quantified (as described in “Methods”) and expressed as a percentage of thrombus size at 5 minutes. The total fibrin amount (blue; right y-axis) was also quantified (as described in “Methods”) and expressed as a percentage of the total fibrin amount at 5 minutes. The graph depicts the mean ± standard error of the mean (SEM). (n = 8); ***P < .001; ****P < .0001 by 2-way analysis of variance (ANOVA) relative to value at 5 minutes. (C) Confocal maximum-intensity projection of the ring-shaped fibrin network (detected via Alexa Fluor 546 anti-fibrin antibody), which reduces in size over the first 2 hours of thrombus lifetime. The superimposed yellow line outlines the fibrin network perimeter at 5 minutes. (D) A confocal maximum-intensity projection of a representative thrombus with platelets (Dylight 649 anti-mouse GP1bα antibody) and the plasminogenFITC-bound fibrin network both reducing in size over the first 2 hours of thrombus lifetime. The superimposed yellow lines show the periphery of the thrombus and its underlying fibrin network at 5 minutes. (A-B,D) The direction of blood flow (arrow) and scale bars (10 μm) are shown.
In vivo fibrin clot retraction occurs in the needle-injury model. (A) Images depict a 3-dimensional (3D) surface rendering of a representative thrombus, forming as a result of the needle-injury model in vivo. The surface of the platelet thrombus is in red (Dylight 649 anti-mouse GP1ba antibody), the surface of the fibrin network is in white (Alexa Fluor 546 anti-fibrin antibody), and the surface of collagen in the basement membrane is in green (autofluorescence). Supplemental Video 1 provides an animated perspective of this same thrombus and orthogonally cuts through the thrombus to highlight the underlying ring-shaped fibrin network, which is the key feature of the needle-injury model. (B) The thrombus size (red; left y-axis) and the area occupied by the fibrin network (green; left y-axis) were quantified (as described in “Methods”) and expressed as a percentage of thrombus size at 5 minutes. The total fibrin amount (blue; right y-axis) was also quantified (as described in “Methods”) and expressed as a percentage of the total fibrin amount at 5 minutes. The graph depicts the mean ± standard error of the mean (SEM). (n = 8); ***P < .001; ****P < .0001 by 2-way analysis of variance (ANOVA) relative to value at 5 minutes. (C) Confocal maximum-intensity projection of the ring-shaped fibrin network (detected via Alexa Fluor 546 anti-fibrin antibody), which reduces in size over the first 2 hours of thrombus lifetime. The superimposed yellow line outlines the fibrin network perimeter at 5 minutes. (D) A confocal maximum-intensity projection of a representative thrombus with platelets (Dylight 649 anti-mouse GP1bα antibody) and the plasminogenFITC-bound fibrin network both reducing in size over the first 2 hours of thrombus lifetime. The superimposed yellow lines show the periphery of the thrombus and its underlying fibrin network at 5 minutes. (A-B,D) The direction of blood flow (arrow) and scale bars (10 μm) are shown.
To confirm that the progressive decrease in fibrin network size over time was indeed due to platelet contractility, we superfused blebbistatin onto nascent thrombi (ie, 5 minutes after vessel injury when a stable fibrin core had been established). Blebbistatin selectively inhibits nonmuscle myosin II and blocks platelet contractility,26 and in control studies, we confirmed that blebbistatin was primarily incorporated in forming thrombi following microinjection in vivo (supplemental Figure 3). As shown in Figure 2, the fibrin network of blebbistatin-treated thrombi did not significantly reduce in size over the first 2 hours of thrombus lifetime, confirming that this process was a genuine fibrin clot retraction event.
Inhibition of actomyosin-driven contractility inhibits fibrin clot retraction in vivo. Fibrin-dependent clot retraction was visualized over 120 minutes in vivo, as described in “Methods.” (A) Confocal maximum-intensity projection of platelets (Dylight 649 anti-mouse GP1ba antibody; red) and fibrin (Alexa Fluor 546 anti-fibrin antibody; white) within the same thrombus after 20 minutes (left column) or 120 minutes (middle column) in the absence/presence of the myosin II inhibitor blebbistatin. The right column depicts the size of the fibrin network after 20 and 120 minutes. The direction of blood flow (arrow) and scale bars (20 μm) are shown. (B) Quantification of the decrease in fibrin network size (red bars; left y-axis) and increase in fibrin amount (blue bars; right y-axis) over 120 minutes of thrombus maturation was performed, and data expressed as a percentage change from the fibrin size/amount at 5 minutes. Results depict the mean ± SEM (DMSO, n = 9; blebbistatin, n = 7); **P < .01 by unpaired 2-tailed Student t test.
Inhibition of actomyosin-driven contractility inhibits fibrin clot retraction in vivo. Fibrin-dependent clot retraction was visualized over 120 minutes in vivo, as described in “Methods.” (A) Confocal maximum-intensity projection of platelets (Dylight 649 anti-mouse GP1ba antibody; red) and fibrin (Alexa Fluor 546 anti-fibrin antibody; white) within the same thrombus after 20 minutes (left column) or 120 minutes (middle column) in the absence/presence of the myosin II inhibitor blebbistatin. The right column depicts the size of the fibrin network after 20 and 120 minutes. The direction of blood flow (arrow) and scale bars (20 μm) are shown. (B) Quantification of the decrease in fibrin network size (red bars; left y-axis) and increase in fibrin amount (blue bars; right y-axis) over 120 minutes of thrombus maturation was performed, and data expressed as a percentage change from the fibrin size/amount at 5 minutes. Results depict the mean ± SEM (DMSO, n = 9; blebbistatin, n = 7); **P < .01 by unpaired 2-tailed Student t test.
Clot retraction is facilitated by limited fibrinolysis
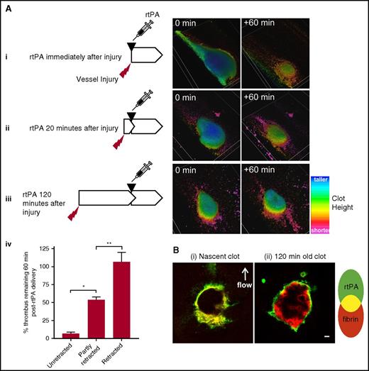
It is well established that the efficacy of thrombolytic therapy inversely correlates with thrombus age,15-17 partly as a consequence of clot retraction. We therefore examined whether the age of thrombi influenced the thrombolytic potential of rtPA. As shown in Figure 3A, whereas rtPA efficiently lysed nascent unretracted thrombi, it only partially lysed retracting thrombi and failed to lyse fully retracted thrombi (Figure 3A). This acquired resistance to rtPA-mediated thrombolysis was accompanied by decreased clot permeability, wherein proteolytically inactive rtPA (which retains fibrin-binding specificity; supplemental Figure 4A-C) penetrated to a greater extent into unretracted nascent thrombi (Figure 3Bi) than into 2-hour-old fully retracted thrombi (Figure 3Bii). These observations add support to the notion that clot retraction can impair the efficacy of thrombolytic therapy by reducing the penetration of fibrinolytic drugs into thrombi.
Clot retraction coincides with reduced rtPA-mediated lysis and penetration. (A) rtPA was administered during different stages of clot retraction onto: (i) nascent unretracted thrombi, (ii) partly retracted thrombi that were 20 minutes old, and (iii) retracted thrombi that were 2 hours old. Schematics summarize the experimental design (left column). 3D surface-rendered micrographs (right columns) show representative thrombi just before rtPA delivery (0 min) and 60 minutes (+60 min) after rtPA delivery. (iv) Collated quantification of thrombus size 60 minutes after rtPA delivery. Results depict mean + SEM where data are expressed as a percentage of thrombus size just before rtPA delivery. (i) n = 4, (ii) n = 8, and (iii) n = 8 mice. *P < .05 and **P < .01 by 1-way ANOVA with Tukey correction. (B) Inactive rtPA488 was administered onto (i) nascent thrombi or (ii) 2-hour-old retracted thrombi and the binding/penetration of inactive rtPA488 to fibrin (detected via Alexa Fluor 546 anti-fibrin antibody) was imaged via confocal micrograph 20 minutes later. Micrographs depict confocal sections through representative thrombi. The direction of blood flow (arrow) and scale bars (10 μm) are shown.
Clot retraction coincides with reduced rtPA-mediated lysis and penetration. (A) rtPA was administered during different stages of clot retraction onto: (i) nascent unretracted thrombi, (ii) partly retracted thrombi that were 20 minutes old, and (iii) retracted thrombi that were 2 hours old. Schematics summarize the experimental design (left column). 3D surface-rendered micrographs (right columns) show representative thrombi just before rtPA delivery (0 min) and 60 minutes (+60 min) after rtPA delivery. (iv) Collated quantification of thrombus size 60 minutes after rtPA delivery. Results depict mean + SEM where data are expressed as a percentage of thrombus size just before rtPA delivery. (i) n = 4, (ii) n = 8, and (iii) n = 8 mice. *P < .05 and **P < .01 by 1-way ANOVA with Tukey correction. (B) Inactive rtPA488 was administered onto (i) nascent thrombi or (ii) 2-hour-old retracted thrombi and the binding/penetration of inactive rtPA488 to fibrin (detected via Alexa Fluor 546 anti-fibrin antibody) was imaged via confocal micrograph 20 minutes later. Micrographs depict confocal sections through representative thrombi. The direction of blood flow (arrow) and scale bars (10 μm) are shown.
During the course of examining fibrinolysis, we noted that the fibrin ring underwent marked contraction throughout the thrombolytic process (Figure 4; supplemental Video 2). Overt fibrinolysis occurred within the first 30 minutes of rtPA administration, where both the thrombus volume and fibrin amount decreased concomitantly (Figure 4A). Interestingly, thrombus volume continued to decrease progressively beyond 30 minutes despite no further reductions in the fibrin amount, and this reduction in thrombus volume coincided with ongoing contraction of the fibrin ring (Figure 4). These observations were surprising and raised the possibility that incomplete fibrinolysis may paradoxically promote clot retraction. To investigate this possibility, we pretreated mice with TXA to inhibit the binding of plasminogen to fibrin and thus block endogenous fibrinolysis (supplemental Figure 2). Akin to the effects of blebbistatin, TXA prevented shrinkage of the fibrin network over the first 2 hours of thrombus lifetime (Figure 5; supplemental Video 3). Interestingly, preventing compaction of the fibrin network with TXA or blebbistatin increased fibrin deposition over time (Figures 5B and 2B).
Limited fibrinolysis promotes clot retraction. (A) rtPA was administered onto partly retracted thrombi that were 20 minutes old. Changes to the thrombus size and fibrin amount were quantified over the next 60 minutes and data expressed as a percentage of values at t = 5 minutes. Results depict the mean ± SEM (n = 8), where *P < .05 and **P < .01 by 1-way ANOVA with Tukey correction. (B-C) Confocal maximum intensity projection of platelets (B; Dylight 649 anti-mouse GP1bα antibody; blue), fibrin (Alexa Fluor 546 anti-fibrin antibody; red), and plasminogen–fluorescein isothiocyanate (FITC) (green) (B,Ci) within the same thrombus before rtPA administration (t = 0 min), after a period of overt fibrinolysis (t = +30 min) and after subsequent retraction of the unlyzed remaining fibrin network (t= +60 min). (Cii) Schematic depicts the size of the fibrin network at t = 0, 30, and 60 minutes after rtPA delivery. The direction of blood flow (B, arrow) and scale bars (B, 10 μm; Ci, 20 μm) are shown.
Limited fibrinolysis promotes clot retraction. (A) rtPA was administered onto partly retracted thrombi that were 20 minutes old. Changes to the thrombus size and fibrin amount were quantified over the next 60 minutes and data expressed as a percentage of values at t = 5 minutes. Results depict the mean ± SEM (n = 8), where *P < .05 and **P < .01 by 1-way ANOVA with Tukey correction. (B-C) Confocal maximum intensity projection of platelets (B; Dylight 649 anti-mouse GP1bα antibody; blue), fibrin (Alexa Fluor 546 anti-fibrin antibody; red), and plasminogen–fluorescein isothiocyanate (FITC) (green) (B,Ci) within the same thrombus before rtPA administration (t = 0 min), after a period of overt fibrinolysis (t = +30 min) and after subsequent retraction of the unlyzed remaining fibrin network (t= +60 min). (Cii) Schematic depicts the size of the fibrin network at t = 0, 30, and 60 minutes after rtPA delivery. The direction of blood flow (B, arrow) and scale bars (B, 10 μm; Ci, 20 μm) are shown.
Inhibition of fibrinolysis with TXA attenuates fibrin clot retraction in vivo. Fibrin-dependent clot retraction was visualized over 120 minutes in vivo, in the absence or presence of TXA, as described in “Methods.” (A) Confocal maximum-intensity projection of platelets (Dylight 649 anti-mouse GP1bα antibody; red) and fibrin (Alexa Fluor 546 anti-fibrin antibody; white) within the same thrombus after 20 minutes (left column) or 120 minutes (middle column) in the absence/presence of TXA. The right column depicts the size of the fibrin network after 20 and 120 minutes. The direction of blood flow (arrow) and a scale bar (20 μm) are shown. (B) Collated quantification of the decrease in fibrin network size (red bars; left y-axis) and increase in fibrin amount (blue bars; right y-axis) over 120 minutes of thrombus maturation, with data expressed as a percentage change from the fibrin size/amount at 5 minutes. Results depict the mean ± SEM (saline control, n = 7; TXA, n = 4), where **P < .01 by the unpaired 2-tailed Student t test.
Inhibition of fibrinolysis with TXA attenuates fibrin clot retraction in vivo. Fibrin-dependent clot retraction was visualized over 120 minutes in vivo, in the absence or presence of TXA, as described in “Methods.” (A) Confocal maximum-intensity projection of platelets (Dylight 649 anti-mouse GP1bα antibody; red) and fibrin (Alexa Fluor 546 anti-fibrin antibody; white) within the same thrombus after 20 minutes (left column) or 120 minutes (middle column) in the absence/presence of TXA. The right column depicts the size of the fibrin network after 20 and 120 minutes. The direction of blood flow (arrow) and a scale bar (20 μm) are shown. (B) Collated quantification of the decrease in fibrin network size (red bars; left y-axis) and increase in fibrin amount (blue bars; right y-axis) over 120 minutes of thrombus maturation, with data expressed as a percentage change from the fibrin size/amount at 5 minutes. Results depict the mean ± SEM (saline control, n = 7; TXA, n = 4), where **P < .01 by the unpaired 2-tailed Student t test.
To corroborate the finding that endogenous fibrinolysis may promote clot retraction, we assessed whether antifibrinolytic agents could inhibit retraction of human PRP fibrin clots formed in vitro. As shown in Figure 6A, addition of either TXA, TAFI, or α2-antiplasmin significantly reduced retraction of human PRP clots. Similarly, 2 independent monoclonal antibodies which specifically block the active site of tPA (supplemental Figure 5) also decreased the retraction of human PRP clots (Figure 6A), confirming an important role for the endogenous fibrinolytic system in regulating clot retraction. Mechanistically, inhibiting endogenous fibrinolysis reduced the elastic modulus of retracting clots, similar in extent to that observed with a FXIIIa inhibitor (Figure 6B-C; supplemental Figure 6A), raising the possibility that the endogenous fibrinolytic system may regulate clot retraction by altering the stiffness of fibrin polymers.26 Clot retraction is critically dependent on the adhesive function of platelet integrin αIIbβ3 and, in control studies, we confirmed that neither TXA, rtPA nor FXIIIa inhibition altered αIIbβ3 activation induced by platelet agonists (supplemental Figure 6B).
Fibrinolysis regulates the retraction and elastic modulus of fibrin clots formed in human PRP in vitro. (A) Fibrin clot retraction in vitro was examined using human PRP, as described in “Methods.” The various inhibitors were preincubated with PRP prior to clot formation. Clot retraction was quantified by measuring the volume of extruded serum 45 minutes after clot initiation and data expressed as a percentage (see “Methods”). Results depict the mean ± SEM (saline control, n = 17; TXA, n = 7; TAFI, n = 4; anti-plasmin, n = 3; anti-tPA immunoglobulin G [IgG] 1, n = 6; anti-tPA IgG 2, n = 3; FXIIIa inhibitor groups, n = 5); **P < .05, ***P < .001, and ****P < .0001 by 1-way ANOVA with Dunnett correction relative to “saline control” group. (Insets) Representative photographs after 45 minutes of incubation. (B-C) Oscillation rheometry was used to measure the change in PRP clot elastic modulus following initiation of clot formation (as described in “Methods”), in the absence or presence of the indicated inhibitors, prior to clot initiation. (B) The histogram depicts relative maximal PRP elastic modulus, with data expressed as a percentage as described in “Methods.” Results represent the mean ± SEM (control, n = 8; TXA, n = 5; tPA-blocking IgG 1, n = 5; tPA-blocking IgG 2, n = 4; FXIIIa inhibitor, n = 7); ****P < .0001 by 1-way ANOVA with Dunnett correction relative to “control” group. (C) The line graphs depict nonnormalized data from the experiments presented in panel B. A normalized summary of this same data is presented in supplemental Figure 6A. Results are depicted as elastic modulus (Pa) vs time (mean ± SEM). (D) The effect of different concentrations of exogenous rtPA on fibrin clot retraction in vitro was examined using human PRP, as described in panel A and “Methods.” Clot retraction was quantified by measuring the volume of extruded serum 45 minutes after clot initiation and data expressed as a percentage (see “Methods”). Results depict the mean + SEM (0.5 nM rtPA, n = 8; 5 nM rtPA, n = 4). ****P < .0001 by 1-way ANOVA with Dunnett correction relative to “saline control” group. Insets, Representative photographs after 45 minutes of incubation. α2-AP, α2-antiplasmin; N/A, not applicable.
Fibrinolysis regulates the retraction and elastic modulus of fibrin clots formed in human PRP in vitro. (A) Fibrin clot retraction in vitro was examined using human PRP, as described in “Methods.” The various inhibitors were preincubated with PRP prior to clot formation. Clot retraction was quantified by measuring the volume of extruded serum 45 minutes after clot initiation and data expressed as a percentage (see “Methods”). Results depict the mean ± SEM (saline control, n = 17; TXA, n = 7; TAFI, n = 4; anti-plasmin, n = 3; anti-tPA immunoglobulin G [IgG] 1, n = 6; anti-tPA IgG 2, n = 3; FXIIIa inhibitor groups, n = 5); **P < .05, ***P < .001, and ****P < .0001 by 1-way ANOVA with Dunnett correction relative to “saline control” group. (Insets) Representative photographs after 45 minutes of incubation. (B-C) Oscillation rheometry was used to measure the change in PRP clot elastic modulus following initiation of clot formation (as described in “Methods”), in the absence or presence of the indicated inhibitors, prior to clot initiation. (B) The histogram depicts relative maximal PRP elastic modulus, with data expressed as a percentage as described in “Methods.” Results represent the mean ± SEM (control, n = 8; TXA, n = 5; tPA-blocking IgG 1, n = 5; tPA-blocking IgG 2, n = 4; FXIIIa inhibitor, n = 7); ****P < .0001 by 1-way ANOVA with Dunnett correction relative to “control” group. (C) The line graphs depict nonnormalized data from the experiments presented in panel B. A normalized summary of this same data is presented in supplemental Figure 6A. Results are depicted as elastic modulus (Pa) vs time (mean ± SEM). (D) The effect of different concentrations of exogenous rtPA on fibrin clot retraction in vitro was examined using human PRP, as described in panel A and “Methods.” Clot retraction was quantified by measuring the volume of extruded serum 45 minutes after clot initiation and data expressed as a percentage (see “Methods”). Results depict the mean + SEM (0.5 nM rtPA, n = 8; 5 nM rtPA, n = 4). ****P < .0001 by 1-way ANOVA with Dunnett correction relative to “saline control” group. Insets, Representative photographs after 45 minutes of incubation. α2-AP, α2-antiplasmin; N/A, not applicable.
To confirm that low-dose tPA (subthreshold for overt fibrinolysis) could enhance clot retraction, we performed in vitro clot retraction and clot lysis assays in the presence of increasing concentrations of rtPA. These studies demonstrated that rtPA at lower concentrations (≤500 pM) promoted clot retraction, whereas higher concentrations of rtPA (≥5 nM) were needed to overtly lyse clots (Figure 6D; supplemental Figure 5). These findings are consistent with the possibility that low concentrations of tPA-mediated plasmin formation trigger limited fibrinolysis, which in turn makes the fibrin network more amenable to compaction by platelet contractile forces (Figure 7).
A proposed model of enhanced clot retraction in the presence of limited fibrinolysis. The studies presented here are consistent with the hypothesis that low concentrations of tPA-mediated plasmin formation trigger limited fibrinolysis, which in turn makes the fibrin network more amenable to compaction by platelet contractile forces. During blood clot development, platelets interact with fibrin polymers (red), with contractile force generated internally within the platelet transmitted to the external fibrin clot, resulting in retraction and fibrin clot shrinkage (A→B). The level of platelet-mediated clot shrinkage is balanced by the rigidity of the 3D fibrin network, which opposes platelet-mediated contractile forces (blue arrows). In the presence of limited tPA-mediated fibrinolysis, clot rigidity is reduced in a localized fashion (right), releasing forces opposing platelet contractility, resulting in increased fibrin clot retraction, via localized release of tension (B).
A proposed model of enhanced clot retraction in the presence of limited fibrinolysis. The studies presented here are consistent with the hypothesis that low concentrations of tPA-mediated plasmin formation trigger limited fibrinolysis, which in turn makes the fibrin network more amenable to compaction by platelet contractile forces. During blood clot development, platelets interact with fibrin polymers (red), with contractile force generated internally within the platelet transmitted to the external fibrin clot, resulting in retraction and fibrin clot shrinkage (A→B). The level of platelet-mediated clot shrinkage is balanced by the rigidity of the 3D fibrin network, which opposes platelet-mediated contractile forces (blue arrows). In the presence of limited tPA-mediated fibrinolysis, clot rigidity is reduced in a localized fashion (right), releasing forces opposing platelet contractility, resulting in increased fibrin clot retraction, via localized release of tension (B).
Discussion
Despite being the most widely recognized consequence of platelet contractility, and being extensively studied in vitro, the mechanisms regulating fibrin clot retraction in vivo remain poorly defined. To our knowledge, this is the first study definitively demonstrating retraction of the fibrin network at sites of vascular injury. This conclusion is based on 2 key aspects of our study: first, after initial fibrin deposition in the “needle injury” model, both the thrombus and its underlying fibrin network progressively decrease in size, whereas the total amount of fibrin within the thrombus remains unchanged (Figure 1B). Second, we tracked changes to thrombus architecture over a 2- to 3-hour period, whereas most intravital studies typically examine thrombus lifetime for <30 minutes. This is an important consideration, as even under idealized in vitro conditions, fibrin clot retraction typically takes up to 60 minutes to reach completion.26 Moreover, fibrin-independent thrombus contraction7 is a prominent event that confounds the detection of clot retraction within the early stages of thrombus development. Thus, by devising an in vivo model that overcomes these caveats, this study defines clot retraction as an inherent and time-dependent phenomenon that is mechanistically coupled to fibrinolysis.
The most striking observation from this study was that endogenous fibrinolysis promotes clot retraction in vitro and in vivo. Our data suggest that low levels of tPA-mediated plasmin formation trigger limited fibrinolysis, rendering the fibrin network more amenable to compaction by platelet contractile forces. This may represent an additional mechanism by which fibrinolytic enzymes can reduce thrombus volume. The bidirectional interplay between clot retraction and fibrinolysis is likely governed by the amount, location, and timing of tPA-mediated plasmin formation. It is possible that, under certain circumstances, the actions of endogenous tPA may be at cross-purposes with rtPA, where inconspicuous levels of endogenous fibrinolysis promote retraction, which then confers resistance to subsequent thrombolytic therapy. Future studies using this in vivo model of clot retraction should help address this important issue.
The needle-injury model we have described here was performed in the mesenteric venous circulation, where localized vascular injury and concurrent thrombin injection is readily achieved. Notwithstanding the fact that activated platelets innately transduce strong contractile forces onto fibrin, it remains to be seen whether the features of clot retraction in our murine model of nonocclusive venous thrombus formation are relevant to other instances of thrombus formation, particularly in arteries where platelets and high shear flow dominate the thrombotic process. Nonetheless, that stroke-causing thrombi also become resistant to thrombolytic therapy within the few hours of clot maturation16,17 suggests that the mechanisms of clot retraction in the needle-injury model are more broadly applicable.
Indeed, the needle-injury model provides in vivo support for the long-standing notion that retracting clots are more resistant to rtPA-mediated thrombolysis than nascent thrombi. These findings are consistent with the prior demonstration that platelet contractility reduces clot permeability in vivo.27 Collectively, these observations suggest that pharmacologically attenuating fibrin clot retraction may improve the efficacy of thrombolytic therapy by increasing the penetration of rtPA into clots. Moreover, as fibrin compaction can proceed for >2 hours in vivo (Figure 1), the therapeutic time window for targeting clot retraction may overlap with that of thrombolytic therapy. Future studies with this model should address this possibility.
The online version of this article contains a data supplement.
The publication costs of this article were defrayed in part by page charge payment. Therefore, and solely to indicate this fact, this article is hereby marked “advertisement” in accordance with 18 USC section 1734.
Acknowledgments
The authors thank Roger Lijnen for kindly providing the anti-tPA–blocking antibody.
This work was supported by the Australian National Health and Medical Research Council (NHMRC) Project grant APP1044214 (S.M.S. and S.P.J.), and a University of Sydney kickstarter grant (A.L.S.). S.P.J. is the recipient of an NHMRC Senior Principal Research Fellowship.
Authorship
Contribution: A.L.S. helped conceive, design, and conduct experiments, analyzed data, and drafted the manuscript; I.A. and J.A.A.M. designed and conducted experiments and analyzed data; P.P. and B.H. helped in the establishment and design of oscillation rheometry experiments; and S.M.S. and S.P.J. helped conceive and design experiments and drafted the manuscript.
Conflict-of-interest disclosure: The authors declare no competing financial interests.
Correspondence: Shaun P. Jackson, Heart Research Institute, and Charles Perkins Centre, Level 3, D17, University of Sydney, Camperdown, NSW 2006, Australia; e-mail: shaun.jackson@sydney.edu.au.
References
Author notes
S.M.S. and S.P.J. are joint senior authors.





![Figure 6. Fibrinolysis regulates the retraction and elastic modulus of fibrin clots formed in human PRP in vitro. (A) Fibrin clot retraction in vitro was examined using human PRP, as described in “Methods.” The various inhibitors were preincubated with PRP prior to clot formation. Clot retraction was quantified by measuring the volume of extruded serum 45 minutes after clot initiation and data expressed as a percentage (see “Methods”). Results depict the mean ± SEM (saline control, n = 17; TXA, n = 7; TAFI, n = 4; anti-plasmin, n = 3; anti-tPA immunoglobulin G [IgG] 1, n = 6; anti-tPA IgG 2, n = 3; FXIIIa inhibitor groups, n = 5); **P < .05, ***P < .001, and ****P < .0001 by 1-way ANOVA with Dunnett correction relative to “saline control” group. (Insets) Representative photographs after 45 minutes of incubation. (B-C) Oscillation rheometry was used to measure the change in PRP clot elastic modulus following initiation of clot formation (as described in “Methods”), in the absence or presence of the indicated inhibitors, prior to clot initiation. (B) The histogram depicts relative maximal PRP elastic modulus, with data expressed as a percentage as described in “Methods.” Results represent the mean ± SEM (control, n = 8; TXA, n = 5; tPA-blocking IgG 1, n = 5; tPA-blocking IgG 2, n = 4; FXIIIa inhibitor, n = 7); ****P < .0001 by 1-way ANOVA with Dunnett correction relative to “control” group. (C) The line graphs depict nonnormalized data from the experiments presented in panel B. A normalized summary of this same data is presented in supplemental Figure 6A. Results are depicted as elastic modulus (Pa) vs time (mean ± SEM). (D) The effect of different concentrations of exogenous rtPA on fibrin clot retraction in vitro was examined using human PRP, as described in panel A and “Methods.” Clot retraction was quantified by measuring the volume of extruded serum 45 minutes after clot initiation and data expressed as a percentage (see “Methods”). Results depict the mean + SEM (0.5 nM rtPA, n = 8; 5 nM rtPA, n = 4). ****P < .0001 by 1-way ANOVA with Dunnett correction relative to “saline control” group. Insets, Representative photographs after 45 minutes of incubation. α2-AP, α2-antiplasmin; N/A, not applicable.](https://ash.silverchair-cdn.com/ash/content_public/journal/blood/130/23/10.1182_blood-2017-06-789032/4/m_blood789032f6.jpeg?Expires=1767709142&Signature=mZJrFe4RizzivVpO-8my0HIoIKD~Uee4I~B8127VLK7SSOp~45g5-9bB6Wql7weuA72xgCQuY1-cGnL4cs1YWdEp6SXWNPy91xQnLm-qXnXZRag5vk5TNNJRMURumejgOH784unQ2qOvBzS3avoz4cdr-rzLuQ91ClG5p21RMOv1y20vngCxpTCosPwkE6Mjvi8S~c580Ju63I61fxiaCiX6jh1gIdXDAy~tMtCUNDNCE0vrdpExEGaUMuyw6VafdUl1AByEdxCX0t5d8TmfxM3XMUW1wm0VKeGyn72wXm9G6BSR2h-5Gvyn5yi28Fumq2zMEMDj6Wta12pusRtCIA__&Key-Pair-Id=APKAIE5G5CRDK6RD3PGA)

This feature is available to Subscribers Only
Sign In or Create an Account Close Modal