Key Points
Oncogenic tyrosine kinase NPM-ALK binds to and phosphorylates STAT1, thereby promoting its proteasome-/STAT3-dependent degradation.
STAT1 tumor suppressor effects in ALK+ ALCL include creating a STAT1/interferon-γ loop and interfering with STAT3 transcriptional activities.
Abstract
The tumorigenicity of most cases of ALK-positive anaplastic large-cell lymphoma (ALK+ ALCL) is driven by the oncogenic fusion protein NPM-ALK in a STAT3-dependent manner. Because it has been shown that STAT3 can be inhibited by STAT1 in some experimental models, we hypothesized that the STAT1 signaling pathway is defective in ALK+ ALCL, thereby leaving the STAT3 signaling unchecked. Compared with normal T cells, ALK+ ALCL tumors consistently expressed a low level of STAT1. Inhibition of the ubiquitin-proteasome pathway appreciably increased STAT1 expression in ALK+ ALCL cells. Furthermore, we found evidence that NPM-ALK binds to and phosphorylates STAT1, thereby promoting its proteasomal degradation in a STAT3-dependent manner. If restored, STAT1 is functionally intact in ALK+ ALCL cells, because it effectively upregulated interferon-γ, induced apoptosis/cell-cycle arrest, potentiated the inhibitory effects of doxorubicin, and suppressed tumor growth in vivo. STAT1 interfered with the STAT3 signaling by decreasing STAT3 transcriptional activity/DNA binding and its homodimerization. The importance of the STAT1/STAT3 functional interaction was further highlighted by the observation that short interfering RNA knockdown of STAT1 significantly decreased apoptosis induced by STAT3 inhibition. Thus, STAT1 is a tumor suppressor in ALK+ ALCL. Phosphorylation and downregulation of STAT1 by NPM-ALK represent other mechanisms by which this oncogenic tyrosine kinase promotes tumorigenesis.
Introduction
Signal transducer and activator of transcription 1 (STAT1), a member of the STAT family of transcription factors and a major mediator of interferon-γ (IFN-γ), is known to carry tumor suppressor functions.1-3 In comparison, STAT3, another STAT family member, is oncogenic when inappropriately activated.4,5 Correlating with their opposing roles, STAT1 and STAT3 are known to have functional interactions. For instance, STAT1 and STAT3 can form heterodimers,4,6-8 and the expression of gene targets regulated by STAT1 and STAT3 is dependent on the relative proportions of STAT1 homodimers, STAT3 homodimers, and the STAT1/STAT3 heterodimers.9,10 This concept is exemplified by the observation that treatment of multiple myeloma cell lines with interferon-α triggers a shift from STAT3 homodimers to STAT1 homodimers and STAT3/STAT1 heterodimers, and this biochemical change correlates with a switch from cell proliferation to apoptosis.10 Several other studies have also shown that STAT1 and STAT3 can directly antagonize each other functionally.11-15 It has been reported that activated STAT3 suppresses the DNA binding of STAT1 homodimers in myeloid cells, although it does not affect STAT1 tyrosine phosphorylation or its nuclear translocation.11 Conversely, IFN-γ is reported to selectively inhibit STAT3-dependent interleukin-6 signaling in human endothelial cells by increasing the expression of suppressor of cytokine signaling 3 (SOCS3), which inhibits STAT3 signaling.14
ALK-positive anaplastic large-cell lymphoma (ALK+ ALCL) is a specific type of non-Hodgkin lymphoma of mature T-cell lineage.16 The characteristic chromosomal translocation t(2;5)(p23;q35) is observed in 80% of ALK+ ALCL tumors, and this aberrancy results in the generation of the oncogenic fusion protein NPM-ALK.16,17 NPM-ALK interacts with and activates a host of cellular signaling proteins such as JAK, STAT3, and PI3K, thereby deregulating these pathways and leading to increased cell proliferation and survival.16,17 The pivotal role of STAT3 signaling in mediating the oncogenic effects of NPM-ALK has specifically been highlighted.16 Because STAT1 can inhibit STAT3, as discussed above, we hypothesize that the STAT1 expression and/or signaling is defective in ALK+ ALCL, leaving the STAT3 activation unchecked. The expression and functional status of STAT1 in ALK+ ALCL have never been examined.
In this study, we evaluated the expression and the functional status of STAT1 in ALK+ ALCL cells. We found that NPM-ALK directly contributes to the relatively low expression of STAT1 in ALK+ ALCL tumors, and this process is proteasomal- and STAT3-dependent. We have also demonstrated that STAT1, if restored to a higher expression level, exerts tumor suppressor functions.
Materials and methods
Primary tumors, cell lines, and treatments
All primary tumors were diagnosed at the Cross Cancer Institute (Edmonton, Alberta, Canada), and the diagnostic criteria were based on those described in the World Health Organization Classification Scheme. The use of these tissues has been approved by our Institutional Ethics Committee. Three ALK+ ALCL cell lines, SupM2, Karpas 299, and SU-DHL1, were all grown and expanded in RPMI 1640 (Invitrogen, Life Technologies, Grand Island, NY) supplemented with 10% fetal bovine serum (Invitrogen) in a 5% CO2 atmosphere at 37°C. MG132, cycloheximide, IFN-γ, crizotinib, Stattic, U0126, and 5-aza-2′-deoxycytidine were all purchased from Sigma Aldrich (St. Louis, MO). All of the treatments were performed following the manufacturer’s instructions.
Immunohistochemistry
Immunohistochemistry was performed by using standard techniques as previously described.18 The STAT1 antibody for immunohistochemistry assay was purchased from Cell Signaling Inc. (Danvers, MA).
Short interfering RNA and transfections
Short interfering RNA (siRNA; SMART pool) for STAT1, STAT3, and scrambled siRNA (SMART pool) were purchased from Dharmacon (Lafayette, CO). Transfection of GP293 cells with siRNAs was performed by using lipofectamine 2000 reagents (Invitrogen) following the manufacturer’s suggested protocol. Transient transfections of ALK+ ALCL cells with siRNAs were performed by using the Electro square electroporator BTX ECM 800 (225 V, 8.5 ms, 3 pulses). siRNA 200 pmol was used per 5 million ALK+ ALCL cells.19 The efficiency of target gene inhibition was assessed by using western blotting.
SCID mouse xenograft studies
Eight CB-17 strain SCID mice purchased from Taconic (Hudson, NY) were kept under sterile conditions. The procedures of the xenograft studies were described previously.20 Briefly, 5 × 106 Tet on-SupM2-STAT1C or Tet on-SupM2-empty vector (EV) cells growing exponentially were injected into the left or right flank of 4-week-old male mice. Two days later, the 8 mice were split into two groups (4 mice each) and fed with water containing 1 mg/mL sucrose and either 2 or 5 mg/mL doxycycline. These animals were euthanized when a tumor of >10 mm in the greatest dimension became palpable. Tumor cells from the harvested mouse xenografts were isolated by using the Macs tumor dissociation kit (Miltenyi Biotec, Auburn, CA) per the manufacturer’s protocol.
Statistical analysis
Data are expressed as mean ± standard deviation. Half maximal inhibitory concentration (IC50) was calculated by using Graphpad Prism (La Jolla, CA). Significance was determined by using Student t test. Statistical significance is denoted as *P < .05 and **P < .01. For additional methods, see supplemental Data available at the Blood Web site.
Results
STAT1 is expressed at a low level in ALK+ ALCL tumors and cell lines
We used western blots to evaluate the expression level of STAT1 in ALK+ ALCL cells. Compared with peripheral blood T cells from healthy donors, the total STAT1 levels in all 3 frozen tumors were low (Figure 1A). When the same western blot was probed with an antibody that was reactive with the phosphorylated STAT1Y701 (or pSTAT1), 2 of 3 cases showed a relatively low level of pSTAT1. On the right panel of Figure 1A, all three ALK+ ALCL cell lines expressed a relatively low level of total STAT1. Again, 2 of 3 cell lines showed a low pSTAT1 expression level.
Expression of STAT1 in ALK+ ALCL cell lines and patient samples. (A) Western blot studies revealed a relatively low expression level of STAT1 in 3 ALK+ ALCL tumors and 3 cell lines compared with that of normal peripheral blood T cells. Densitometry values shown were normalized to the β-actin bands. Most cases also had a low expression level of pSTAT1. (B) Immunohistochemical study results showed the expression of STAT1 in paraffin-embedded tissues derived from a representative benign tonsil (left, ×100 magnification), a representative ALK+ ALCL tumor (middle, ×400 magnification), and a representative ALK− ALCL tumor (right, ×200 magnification). In benign tonsils, the interfollicular T cells (white arrow) were strongly STAT1-positive, whereas the germinal center B cells (black arrow) were STAT1-weak. In the ALK+ ALCL tumor, the infiltrating T cells were strongly positive for STAT1, whereas the large lymphoma cells (red arrow) were virtually negative for STAT1. In the ALK− ALCL tumor, the large lymphoma cells (blue arrow) were strongly positive for STAT1.
Expression of STAT1 in ALK+ ALCL cell lines and patient samples. (A) Western blot studies revealed a relatively low expression level of STAT1 in 3 ALK+ ALCL tumors and 3 cell lines compared with that of normal peripheral blood T cells. Densitometry values shown were normalized to the β-actin bands. Most cases also had a low expression level of pSTAT1. (B) Immunohistochemical study results showed the expression of STAT1 in paraffin-embedded tissues derived from a representative benign tonsil (left, ×100 magnification), a representative ALK+ ALCL tumor (middle, ×400 magnification), and a representative ALK− ALCL tumor (right, ×200 magnification). In benign tonsils, the interfollicular T cells (white arrow) were strongly STAT1-positive, whereas the germinal center B cells (black arrow) were STAT1-weak. In the ALK+ ALCL tumor, the infiltrating T cells were strongly positive for STAT1, whereas the large lymphoma cells (red arrow) were virtually negative for STAT1. In the ALK− ALCL tumor, the large lymphoma cells (blue arrow) were strongly positive for STAT1.
We then used immunohistochemistry to evaluate the expression of STAT1 in formalin-fixed paraffin-embedded tissues. As shown in Figure 1B, STAT1 was strongly expressed by the tonsillar interfollicular T cells (left panel, white arrow) but only weakly expressed by germinal center B cells (left panel, black arrow). All ALK+ ALCL tumors examined (n = 7) consistently showed no or weak STAT1 expression relative to the surrounding benign lymphocytes and macrophages (middle panel). In contrast, all 5 ALK− ALCL tumors showed a relatively high level of STAT1 expression (right panel). This difference in STAT1 expression between ALK+ ALCL and ALK− ALCL tumors was statistically significant (P = .0013, Fisher’s exact test).
The ubiquitin-proteasome pathway is involved in the downregulation of STAT1 in ALK+ ALCL cells
We surveyed the literature and identified several possible mechanisms of STAT1 downregulation. First, the STAT1 gene promoter has been reported to be methylated and silenced in head and neck squamous carcinoma.21 Thus, we subjected SupM2 and Karpas 299 cells to 5-aza-2′-deoxycytidine for up to 7 days; however, no restoration of STAT1 was found. Second, the MEK signaling pathway can downregulate STAT1 in mouse embryonic fibroblasts22 ; however, the addition of an MEK inhibitor (U0126) to SupM2 and Karpas 299 also did not appreciably change the STAT1 level detected by western blots. Third, it was found that both STAT1 and pSTAT1 are degraded via the ubiquitin-proteasome pathway after oxidative stress in mouse embryonic fibroblasts.22 Thus, we subjected SupM2 and Karpas 299 cells to MG132, a proteasome inhibitor. As shown in Figure 2A-B, both STAT1 and pSTAT1 levels increased in a dose- and time-dependent manner. Furthermore, the amount of ubiquitinated STAT1 increased with MG132 treatment in the same time frame (Figure 2C-D). As shown in Figure 2E, in the presence of cycloheximide, MG132 treatment was found to dramatically prolong the half-life of STAT1 in SupM2 cells. Karpas 299 cells showed similar findings; the results from both cell lines are illustrated in Figure 2F.
The ubiquitin-proteasome pathway is involved in the downregulation of STAT1 in ALK+ ALCL cells. (A) SupM2 and Karpas 299 cells were treated with various doses of MG132 for 5 hours. pSTAT1 and STAT1 were upregulated in response to MG132 in a dose-dependent manner. (B) A time course experiment in which SupM2 and Karpas 299 cells were treated with 5 μM MG132 was performed; pSTAT1 and STAT1 were upregulated in a time-dependent manner. (C) Co-immunoprecipitation (IP) experiment using anti-STAT1 for the pull-down showed that ubiquitinated STAT1 in SupM2 cells treated with MG132 increased in a time-dependent manner (left panel). The input for this experiment is shown in the right panel. (D) SupM2 cells were transfected with the pRK5-HA(hemagglutinin)-ubiquitin (Ub) wild-type plasmid. Reciprocal pull-down experiment using anti-HA was performed, and the results also suggested that the amount of ubiquitinated STAT1 increased with MG132 treatment in a time-dependent manner. (E) SupM2 cells were treated with or without MG132 in the presence of cycloheximide (CHX). (F) Similar results were obtained with Karpas 299, and the results from both cell lines are graphically illustrated. The half-lives of STAT1 in SupM2 and Karpas 299 are 1.5 hours and 3 hours, respectively. MG132 potently extended the half-life of STAT1 in the 2 cell lines. Image J software was used to analyze the densitometry value of western blots bands.
The ubiquitin-proteasome pathway is involved in the downregulation of STAT1 in ALK+ ALCL cells. (A) SupM2 and Karpas 299 cells were treated with various doses of MG132 for 5 hours. pSTAT1 and STAT1 were upregulated in response to MG132 in a dose-dependent manner. (B) A time course experiment in which SupM2 and Karpas 299 cells were treated with 5 μM MG132 was performed; pSTAT1 and STAT1 were upregulated in a time-dependent manner. (C) Co-immunoprecipitation (IP) experiment using anti-STAT1 for the pull-down showed that ubiquitinated STAT1 in SupM2 cells treated with MG132 increased in a time-dependent manner (left panel). The input for this experiment is shown in the right panel. (D) SupM2 cells were transfected with the pRK5-HA(hemagglutinin)-ubiquitin (Ub) wild-type plasmid. Reciprocal pull-down experiment using anti-HA was performed, and the results also suggested that the amount of ubiquitinated STAT1 increased with MG132 treatment in a time-dependent manner. (E) SupM2 cells were treated with or without MG132 in the presence of cycloheximide (CHX). (F) Similar results were obtained with Karpas 299, and the results from both cell lines are graphically illustrated. The half-lives of STAT1 in SupM2 and Karpas 299 are 1.5 hours and 3 hours, respectively. MG132 potently extended the half-life of STAT1 in the 2 cell lines. Image J software was used to analyze the densitometry value of western blots bands.
NPM-ALK phosphorylates STAT1 at Y701 and promotes its downregulation
The NPM-ALK/STAT3 axis is a critical oncogenic driver in ALK+ ALCL.16 Thus, we questioned whether this axis contributes to the low expression of STAT1. As shown in Figure 3A, with crizotinib-induced ALK inhibition, pSTAT1 decreased while total STAT1 increased dramatically in a dose-dependent manner in both cell lines. As shown in Figure 3B, crizotinib also induced time-dependent changes in pSTAT1 and total STAT1; importantly, the levels of pSTAT1 decreased at the same time as phosphorylated ALKY1604 (pALK) decreased and before the total STAT1 levels increased.
NPM-ALK phosphorylates STAT1 at Y701 and promotes its downregulation. (A) SupM2 cells were treated with different doses of the ALK inhibitor crizotinib for 5 hours. The decrease in pALK supports the effectiveness of the inhibitor. In the same experiment, pSTAT1 decreased, whereas the total STAT1 level gradually increased in a dose-dependent manner. (B) Time course experiment showed that pSTAT1 decreased along with pALK almost simultaneously. Furthermore, total STAT1 increased after the downregulation of pALK. (C) Transfection of NPM-ALK in GP293 cells led to a marked increase in STAT1 phosphorylation, which correlated with a dramatic decrease in the total STAT1 level. Importantly, treatment of 5 μM MG132 for 6 hours largely abrogated the downregulation of STAT1 by NPM-ALK, even though the pSTAT1 level increased dramatically. (D) Compared with the co-transfection of NPM-ALK and wild-type STAT1, co-transfection of NPM-ALK and mutant STAT1Y701F resulted in a higher total STAT1 level, indicating that the phosphorylation of Y701 is crucial for the downregulation of STAT1 by NPM-ALK. (E) With the siRNA knockdown of STAT3, the NPM-ALK–mediated downregulation of STAT1 was largely abrogated. Correlating with this finding, IRF-1 (a STAT1 downstream target) was higher when STAT3 was silenced in the presence of NPM-ALK. (F) Time course experiment with siRNA knockdown of STAT3 in the two ALK+ ALCL cell lines correlated with the reciprocal increase in the total STAT1 level. EV, empty vector.
NPM-ALK phosphorylates STAT1 at Y701 and promotes its downregulation. (A) SupM2 cells were treated with different doses of the ALK inhibitor crizotinib for 5 hours. The decrease in pALK supports the effectiveness of the inhibitor. In the same experiment, pSTAT1 decreased, whereas the total STAT1 level gradually increased in a dose-dependent manner. (B) Time course experiment showed that pSTAT1 decreased along with pALK almost simultaneously. Furthermore, total STAT1 increased after the downregulation of pALK. (C) Transfection of NPM-ALK in GP293 cells led to a marked increase in STAT1 phosphorylation, which correlated with a dramatic decrease in the total STAT1 level. Importantly, treatment of 5 μM MG132 for 6 hours largely abrogated the downregulation of STAT1 by NPM-ALK, even though the pSTAT1 level increased dramatically. (D) Compared with the co-transfection of NPM-ALK and wild-type STAT1, co-transfection of NPM-ALK and mutant STAT1Y701F resulted in a higher total STAT1 level, indicating that the phosphorylation of Y701 is crucial for the downregulation of STAT1 by NPM-ALK. (E) With the siRNA knockdown of STAT3, the NPM-ALK–mediated downregulation of STAT1 was largely abrogated. Correlating with this finding, IRF-1 (a STAT1 downstream target) was higher when STAT3 was silenced in the presence of NPM-ALK. (F) Time course experiment with siRNA knockdown of STAT3 in the two ALK+ ALCL cell lines correlated with the reciprocal increase in the total STAT1 level. EV, empty vector.
Our observations suggest that NPM-ALK may promote tyrosine phosphorylation of STAT1, thereby increasing its degradation. In support of this hypothesis, we found that NPM-ALK binds to STAT1, and this interaction dramatically decreased after crizotinib treatment (supplemental Figure 1A). Furthermore, transient transfection of NPM-ALK into GP293 cells resulted in a dramatic increase in pSTAT1, and this change was accompanied by a reciprocal decrease in total STAT1 (supplemental Figure 1B). As shown in Figure 3C, the effect on total STAT1 as a result of enforced NPM-ALK expression in GP293 cells was dependent on the proteasomal degradation pathway, because MG132 almost completely abrogated this effect.
We then questioned whether the phosphorylation of STAT1 at its tyrosine residue 701 is necessary for its downregulation. Thus, we co-transfected NPM-ALK with wild-type STAT1 or mutant STAT1Y701F into GP293 cells. As shown in Figure 3D, NPM-ALK effectively phosphorylated STAT1 when cells were co-transfected with wild-type STAT1. There was only a relatively small increase in pSTAT1 in cells co-transfected with STAT1Y701F, suggesting the tyrosine residue 701 is the predominant tyrosine phosphorylation site of STAT1 for NPM-ALK. After 24 hours of gene transfection, cells transfected with wild-type STAT1 expressed only a small amount of total STAT1 compared with that in cells transfected with STAT1Y701F. Taken together, our data suggested that NPM-ALK phosphorylates STAT1 at predominantly the Y701 residue, and by doing so, promotes its degradation.
STAT3 is necessary for the downregulation of STAT1 mediated by NPM-ALK
Because STAT3 is a crucial mediator of the oncogenic effects of NPM-ALK, we asked whether STAT3 is also involved in the NPM-ALK–mediated downregulation of STAT1. In GP293 cells transfected with both NPM-ALK and STAT1, we found that siRNA knockdown of STAT3 in these cells resulted in a dramatic inhibition of the NPM-ALK–mediated downregulation of STAT1 (Figure 3E). Accordingly, interferon regulatory factor 1 (IRF-1), one of the known IFN/STAT1 downstream targets,23 was substantially upregulated in response to STAT3 knockdown. To confirm our notion that NPM-ALK downregulates STAT1 expression in a STAT3-dependent manner in ALK+ ALCL, we knocked down STAT3 by using siRNA in SupM2 and Karpas 299 cells, and we found a readily detectable upregulation of STAT1 in both cell lines (Figure 3F).
STAT1 signaling is functionally intact in ALK+ ALCL
We then asked whether the STAT1 signaling pathway in ALK+ ALCL is functionally intact. As shown in Figure 4A, STAT1 was rapidly phosphorylated in ALK+ ALCL cells in response to IFN-γ. The protein level of IRF-1 was expectedly upregulated. Furthermore, at 24 hours, both cell lines showed evidence of apoptosis, as evidenced by the expression of cleaved poly (ADP-ribose) polymerase detectable by western blots and the significant increase in the sub G0→G1 fraction detectable by flow cytometry (Figure 4B and supplemental Figure 2A-B). As shown in Figure 4C-D, we found that IFN-γ significantly suppressed cell growth and synergized with crizotinib in inhibiting the growth of both cell lines.
STAT1 signaling is functionally intact in ALK+ ALCL. (A) IFN-γ triggered STAT1 phosphorylation and increased the expression of IRF-1 (a STAT1 downstream target) in SupM2 and Karpas 299 cells. STAT1 was not changed in this time frame. (B) Western blots showed that STAT1 was activated and phosphorylated in response to IFN-γ stimulation in a dose-dependent manner for 24 hours. The downstream target IRF-1 also increased with IFN-γ stimulation. The cleaved poly (ADP-ribose) polymerase (PARP) was blotted, and it increased in a dose-dependent manner in response to IFN-γ at 24 hours. (C) Using trypan blue exclusion assay, we found that IFN-γ significantly decreased cell growth in both ALK+ ALCL cell lines in a dose-dependent manner. (D) By using 3-(4,5-dimethylthiazol-2-yl)-5-(3-carboxymethoxyphenyl)-2-(4-sulfophenyl)-2H tetrazolium, or MTS assay, we found that IFN-γ synergized with crizotinib in suppressing cell growth in both ALK+ ALCL cell lines. (E-F) Karpas 299 cells transfected with STAT1C-flag showed a significant accumulation of the sub G0→G1 fraction. Statistical significance was calculated by Student t test. *P < .05; **P < .01.
STAT1 signaling is functionally intact in ALK+ ALCL. (A) IFN-γ triggered STAT1 phosphorylation and increased the expression of IRF-1 (a STAT1 downstream target) in SupM2 and Karpas 299 cells. STAT1 was not changed in this time frame. (B) Western blots showed that STAT1 was activated and phosphorylated in response to IFN-γ stimulation in a dose-dependent manner for 24 hours. The downstream target IRF-1 also increased with IFN-γ stimulation. The cleaved poly (ADP-ribose) polymerase (PARP) was blotted, and it increased in a dose-dependent manner in response to IFN-γ at 24 hours. (C) Using trypan blue exclusion assay, we found that IFN-γ significantly decreased cell growth in both ALK+ ALCL cell lines in a dose-dependent manner. (D) By using 3-(4,5-dimethylthiazol-2-yl)-5-(3-carboxymethoxyphenyl)-2-(4-sulfophenyl)-2H tetrazolium, or MTS assay, we found that IFN-γ synergized with crizotinib in suppressing cell growth in both ALK+ ALCL cell lines. (E-F) Karpas 299 cells transfected with STAT1C-flag showed a significant accumulation of the sub G0→G1 fraction. Statistical significance was calculated by Student t test. *P < .05; **P < .01.
To further evaluate the functionality of STAT1, we transfected Karpas 299 cells with the constitutively active STAT1 construct (ie, STAT1C). Western blot studies showed the efficiency of STAT1C transfection (Figure 4E). As shown in Figure 4F, cell-cycle analysis showed that STAT1C induced a significant increase in the sub G0→G1 fraction and a significant decrease in the S phase in Karpas 299 cells.
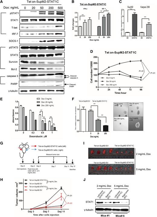
To further examine the biological significance of STAT1 in ALK+ ALCL, we established two conditional STAT1C stably transfected ALK+ ALCL cell lines in which the expression of STAT1C can be induced in a dose-dependent manner with the addition of doxycycline-labeled Tet on-SupM2-STAT1C and Tet on-Karpas 299-STAT1C. The doxycycline dose-dependent expression of STAT1C in these two cell lines was confirmed by western blots (Figure 5A and supplemental Figure 3A). By using Tet on-SupM2-STAT1C cells, we found a positive correlation between STAT1 and IRF-7 and T-bet, two STAT1 downstream targets. Suppressor of cytokine signaling 1 (SOCS1), a negative regulator of the STAT1 signaling pathway, was also upregulated. In contrast, the protein levels of STAT3 and phosphorylated STAT3Y705 (pSTAT3) did not change appreciably. Interestingly, two STAT3 downstream targets, Bcl-2 and Survivin, were downregulated in a dose-dependent manner (Figure 5A). As shown in supplemental Figure 3B, the induced expression of STAT1C led to apoptosis in Tet on-SupM2-STAT1C cells. Again, the occurrence of apoptosis was supported by cell-cycle analysis, as well as the expression of cleaved poly (ADP-ribose) polymerase and cleaved caspase 3, detectable by western blots (Figure 5A).
STAT1 provides tumor suppressor function in ALK+ ALCL. (A) Tet on-SupM2-STAT1C expressed an increased level of pSTAT1 and STAT1 in a doxycycline dose-dependent manner. STAT1 downstream targets IRF-7, T-bet, and SOCS-1 were all upregulated. In contrast, Survivin and BCL-2, two known STAT3 downstream targets, were downregulated in a dose-dependent manner. Cleaved caspase 3 and cleaved PARP were expressed, indicating the occurrence of apoptosis. (B) Quantitative reverse transcription-polymerase chain reaction (qRT-PCR) studies that used Tet on-SupM2-STAT1C cells showed increased messenger RNA (mRNA) expression of IFN-γ and IRF-1 in a STAT1C dose-dependent manner. (C) When SupM2 and Karpas 299 cells were transiently transfected with STAT1C-flag for 24 hours, the increase of IFN-γ mRNA was also detected by using qRT-PCR. (D) By using Tet on-SupM2-STAT1C cells, we found a significant decrease in the number of viable cells with increasing doxycycline. (E) By using Tet on-SupM2-STAT1C cells, we found that STAT1C sensitizes cells to doxorubicin-induced apoptosis at 0.5 and 1.0 µM doxorubicin. (F) Colony formation significantly decreased with increasing doses of doxycycline and STAT1C expression. The right panel illustrates the morphology of the colonies (×40, ×100 magnification, respectively). (G-I) SCID mouse xenograft studies showed that the expression of STAT1C significantly decreased the tumorigenicity of Tet on-SupM2 STAT1C cells. Tet on-SupM2 EV cells were used as the negative controls. The xenografts and STAT1 expression levels in the harvested xenografts are also illustrated. Statistical significance was determined by using Student t test. *P < .05; **P < .01.
STAT1 provides tumor suppressor function in ALK+ ALCL. (A) Tet on-SupM2-STAT1C expressed an increased level of pSTAT1 and STAT1 in a doxycycline dose-dependent manner. STAT1 downstream targets IRF-7, T-bet, and SOCS-1 were all upregulated. In contrast, Survivin and BCL-2, two known STAT3 downstream targets, were downregulated in a dose-dependent manner. Cleaved caspase 3 and cleaved PARP were expressed, indicating the occurrence of apoptosis. (B) Quantitative reverse transcription-polymerase chain reaction (qRT-PCR) studies that used Tet on-SupM2-STAT1C cells showed increased messenger RNA (mRNA) expression of IFN-γ and IRF-1 in a STAT1C dose-dependent manner. (C) When SupM2 and Karpas 299 cells were transiently transfected with STAT1C-flag for 24 hours, the increase of IFN-γ mRNA was also detected by using qRT-PCR. (D) By using Tet on-SupM2-STAT1C cells, we found a significant decrease in the number of viable cells with increasing doxycycline. (E) By using Tet on-SupM2-STAT1C cells, we found that STAT1C sensitizes cells to doxorubicin-induced apoptosis at 0.5 and 1.0 µM doxorubicin. (F) Colony formation significantly decreased with increasing doses of doxycycline and STAT1C expression. The right panel illustrates the morphology of the colonies (×40, ×100 magnification, respectively). (G-I) SCID mouse xenograft studies showed that the expression of STAT1C significantly decreased the tumorigenicity of Tet on-SupM2 STAT1C cells. Tet on-SupM2 EV cells were used as the negative controls. The xenografts and STAT1 expression levels in the harvested xenografts are also illustrated. Statistical significance was determined by using Student t test. *P < .05; **P < .01.
The STAT1-IFN-γ positive feedback loop
IFN-γ, a major stimulator of STAT1, can be induced by T-bet, which is one of the STAT1 downstream targets in CD4+ T cells.24,25 Thus, STAT1 and IFN-γ form a positive feedback loop in normal T cells. We hypothesized that this loop may exist in ALK+ ALCL cells. To test this hypothesis, we used the Tet on-SupM2-STAT1C cells. As shown in Figure 5A, the expression of STAT1C increased the expression of T-bet in a dose-dependent manner. Correlating with these observations, the expression of STAT1C increased the production of IFN-γ in a dose-dependent manner detectable by quantitative reverse transcription-polymerase chain reaction; IRF-1 was used as a positive control (Figure 5B). Consistent results were obtained with both ALK+ ALCL cell lines transiently transfected with STAT1C for 24 hours (Figure 5C). To further support the existence of the STAT1-IFN-γ positive feedback loop in ALK+ ALCL, we found that the cell culture media harvested from Karpas 299 cells transiently transfected with STAT1C effectively induced STAT1 activation in parental Karpas 299 cells (supplemental Figure 3C). In contrast, the culture media of Karpas 299 cells transfected with an empty vector (EV) did not have this effect.
STAT1C is a tumor suppressor in ALK+ ALCL in vitro and in vivo
We then asked whether STAT1C inhibits growth in ALK+ ALCL cells. We found that STAT1C significantly suppressed cell growth in a doxycycline dose-dependent manner (P < .01 and P < .01, respectively) (Figure 5D). We also found that STAT1C sensitized ALK+ ALCL cells to doxorubicin (Figure 5E). Specifically, with 0.5 µM and 1 µM doxorubicin, the expression of STAT1C (at doxycycline 20 ng/mL and 200 ng/mL) resulted in a significant decrease in the number of viable cells. Of note, at the high dose of doxorubicin (≥0.5 µM), the use of 200 ng/mL of doxycycline (ie, a relatively high level of STAT1C) did not result in any substantial further decrease in the number of viable cells compared with the use of doxycycline 20 ng/mL. These observations suggested that a relatively small increase in STAT1C is sufficient to facilitate doxorubicin-induced apoptosis. By using a methylcellulose colony formation assay, we also found that the expression of STAT1C resulted in a significant decrease in the tumorigenic potential of ALK+ ALCL cells (Figure 5F). Finally, to assess the tumor suppressor functions of STAT1C in vivo, we transplanted Tet on-SupM2-EV and Tet on-SupM2-STAT1C cells in the right or left flank of mice. We added 2 or 5 mg/mL of doxycycline to the drinking water to induce STAT1C expression (Figure 5G). Tet on-SupM2-STAT1C cells showed significantly smaller tumor sizes than the EV group (Figure 5H; P < .01 for both). The tumors of the two groups are illustrated in Figure 5I, and the STAT1 protein levels in 4 representative tumors from mouse #1 and mouse #6 were analyzed by using western blots, as shown in Figure 5J.
STAT1C significantly decreases STAT3 transcriptional activity
As shown in Figure 5A, STAT1C downregulated several STAT3 target genes (eg, Bcl-2) without appreciably affecting the expression of STAT3/pSTAT3. These findings raise the possibility that STAT1C may interfere with the STAT3 transcriptional activity in ALK+ ALCL cells. As shown in Figure 6A, increasing levels of STAT1C in the Tet on-SupM2-STAT1C cells resulted in a dose-dependent decrease in STAT3 transcriptional activity, as measured by dual luciferase assay. By using the same cell line, we found that STAT1C inhibited STAT3 binding to its consensus DNA sequence in a dose-dependent manner (Figure 6B). In addition, by using a co-immunoprecipitation assay and the Tet on-SupM2-STAT1C cells, we found that expression of STAT1C increased the formation of STAT1/STAT3 heterodimers, presumably at the expense of STAT3 homodimers, because the total STAT3 protein level did not change appreciably in this experiment (Figure 6C).
STAT1C significantly decreases STAT3 transcriptional activity. (A) STAT3 luciferase reporter assay showed that STAT1C significantly decreased STAT3 transcriptional activity in a doxycycline dose-dependent manner. Treatment of doxycycline (200 ng/mL) in Tet on-SupM2 EV cells showed that low-dose doxycycline has no appreciable effects on STAT3 transcriptional activity. (B) STAT3 consensus DNA probe binding assay showed that STAT1C sequestered STAT3 DNA binding ability in a doxycycline dose-dependent manner, and the western blots in the right panel showed the input of cell nuclear lysates. Histone deacetylase 1 (HDAC-1) was used as loading control for nuclear lysates. (C) Co-immunoprecipitation assay showed that STAT1C induced more STAT1/STAT3 heterodimer formations in a doxycycline dose-dependent manner at the expense of STAT3 homodimers. The right panel shows the input. Statistical significance was calculated by Student t test. *P < .05; **P < .01. IB, immunoblotting.
STAT1C significantly decreases STAT3 transcriptional activity. (A) STAT3 luciferase reporter assay showed that STAT1C significantly decreased STAT3 transcriptional activity in a doxycycline dose-dependent manner. Treatment of doxycycline (200 ng/mL) in Tet on-SupM2 EV cells showed that low-dose doxycycline has no appreciable effects on STAT3 transcriptional activity. (B) STAT3 consensus DNA probe binding assay showed that STAT1C sequestered STAT3 DNA binding ability in a doxycycline dose-dependent manner, and the western blots in the right panel showed the input of cell nuclear lysates. Histone deacetylase 1 (HDAC-1) was used as loading control for nuclear lysates. (C) Co-immunoprecipitation assay showed that STAT1C induced more STAT1/STAT3 heterodimer formations in a doxycycline dose-dependent manner at the expense of STAT3 homodimers. The right panel shows the input. Statistical significance was calculated by Student t test. *P < .05; **P < .01. IB, immunoblotting.
siRNA knockdown of STAT1 confers resistance to STAT3 inhibition-induced cell death
We investigated whether STAT1 plays a role in STAT3 inhibition-induced apoptosis in ALK+ ALCL, a well-published phenomenon.26 As shown in Figure 7A, treatment of SupM2 with Stattic, a widely used STAT3 inhibitor,27 dramatically decreased pSTAT3 level. Transfection of STAT1 siRNA significantly decreased the inhibitory effect of Stattic, and the IC50 increased significantly compared with SupM2 cells transfected with scrambled siRNA (Figure 7B). These findings suggest that STAT3 inhibition-induced apoptosis is partly STAT1 dependent. In parallel with these findings, co-transfection of STAT1 siRNA and STAT3 siRNA in SupM2 cells led to decreased cell killing compared with transfection of STAT3 siRNA alone (Figure 7C). Western blots shown in Figure 7C also showed the efficiency of siRNA knockdown in SupM2 cells. Of note, transfection of STAT3 siRNA substantially increased the STAT1 total protein level, and this result was consistent with that shown in Figure 3F.
siRNA knockdown of STAT1 confers resistance to STAT3 inhibition-induced cell death. (A) SupM2 cells were exposed to various doses of Stattic for 4 hours, and western blots showed the decrease of pSTAT3 in a dose-dependent manner. (B) SupM2 cells transfected with two species of STAT1 siRNA showed significantly higher half maximal inhibitory concentration (IC50) to Stattic compared with cells transfected with scrambled siRNA. Western blot studies showed the siRNA knockdown efficiency, which was higher with species 1 compared with species 2. The densitometry values shown were normalized to the band of γ-tubulin. (C) Transfection of STAT1 siRNA significantly reduced the suppression of cell growth induced by STAT3 siRNA in SupM2 cells. The western blots results showed the efficiency of siRNA knockdowns. Image J software was used to analyze the densitometry value of western blots bands. Statistical significance was calculated by Student t test. *P < .05; **P < .01.
siRNA knockdown of STAT1 confers resistance to STAT3 inhibition-induced cell death. (A) SupM2 cells were exposed to various doses of Stattic for 4 hours, and western blots showed the decrease of pSTAT3 in a dose-dependent manner. (B) SupM2 cells transfected with two species of STAT1 siRNA showed significantly higher half maximal inhibitory concentration (IC50) to Stattic compared with cells transfected with scrambled siRNA. Western blot studies showed the siRNA knockdown efficiency, which was higher with species 1 compared with species 2. The densitometry values shown were normalized to the band of γ-tubulin. (C) Transfection of STAT1 siRNA significantly reduced the suppression of cell growth induced by STAT3 siRNA in SupM2 cells. The western blots results showed the efficiency of siRNA knockdowns. Image J software was used to analyze the densitometry value of western blots bands. Statistical significance was calculated by Student t test. *P < .05; **P < .01.
Discussion
A key finding of this study is that STAT1 is consistently downregulated in ALK+ ALCL cell lines and tumors. Regarding the western blot results (Figure 1A), we believe that the STAT1 signals detected in the ALK+ ALCL tumors were likely an overestimation of STAT1 expression in the neoplastic cells, because some of the STAT1 signal detected was likely derived from the benign intratumoral T cells and macrophages. In support of this concept, by immunohistochemistry, intratumoral T cells and macrophages were STAT1-strong whereas the ALK+ ALCL cells were consistently weak or negative. Downregulation of STAT1 is not unique to ALK+ ALCL cells, because this abnormality has been reported in breast cancer,28 oral squamous cell carcinoma,29 melanoma,30-33 gastric adenocarcinoma, and cutaneous T-cell lymphoma.34,35 In contrast with the total STAT1 levels, the pSTAT1 levels found in ALK+ ALCL cell lines and tumors were more variable, being relatively high in 1 of the 3 patient samples and 1 of the 3 cell lines. We do not have an explanation for this, but we have considered the following possibilities. First, NPM-ALK is more efficient in phosphorylating STAT1 in these cases, possibly because of better subcellular colocalization of the two proteins and/or a difference in the activation status of NPM-ALK. Second, the lack of the expression and/or activity of specific tyrosine phosphatase(s) may have contributed to this difference. Third, the proteasomal degradation machinery in these cells may be relatively inefficient; in support of this concept, ALK+ ALCL cells (patient #1 and SupM2) that showed high pSTAT1 also expressed a high level of total STAT1.
The mechanisms underlying the downregulation of STAT1 in cancer cells have not been extensively studied. Our data indicate that the ubiquitin-proteasome pathway contributes to the low expression level of STAT1 in ALK+ ALCL. This study has also revealed a novel phenomenon in which NPM-ALK plays a key role in promoting the proteasomal degradation of STAT1. Specifically, we found that NPM-ALK binds to and phosphorylates STAT1 at Y701 and promotes its degradation. To highlight the importance of NPM-ALK in this process, transfection of the mutant STAT1Y701F dramatically increased total STAT1 expression. To the best of our knowledge, this is the first report describing the phosphorylation of STAT1 by an oncogenic tyrosine kinase being important in its degradation, and it will be of interest to determine whether other oncogenic tyrosine kinases exert the same effect on STAT1. Another important observation we made is that STAT3 is critical to the NPM-ALK–mediated downregulation of STAT1, because siRNA knockdown of STAT3 largely abrogated this effect. Although the underlying mechanism requires further study, in a recent publication, STAT3 was found to promote proteasomal degradation of p53 by upregulating MDM2, an E3 ubiquitin ligase.36 Thus, it is possible that NPM-ALK–mediated downregulation of STAT1 is dependent on specific E3 ubiquitin ligase(s), which are regulated by STAT3.
The tumor suppressor function of STAT1 has been demonstrated in many cancer cell types including breast cancer, oral squamous cell carcinoma, and melanoma.28-32 It is believed that STAT1 exerts its tumor suppressor effects by modulating the transcription of a host of proapoptotic and antiproliferative genes,1,37 such as IRF-1,23 caspases,37,38 members of the death receptor family (iNOS, Fas/FasL) and tumor necrosis factor–related apoptosis ligand (TRAIL),39-42 Bcl-xL, and Bcl-2.43,44 Nonetheless, there is evidence suggesting that STAT1 may be oncogenic in specific experimental models and/or cell types, as highlighted in a recent review article.4 For instance, it was found that STAT1-deficient mice are protected from developing leukemia.45 STAT1 was found to be important for the expansion of leukemia-initiating cells.46 STAT1 was also shown to be critical for cell survival in T-cell acute lymphoblastic leukemia.47 Thus, the biologic function of STAT1 is dependent on the cellular context.48 With this background, we examined whether STAT1 functions as a tumor suppressor in ALK+ ALCL if its expression is restored. We found that gene transfection of STAT1C into ALK+ ALCL cells triggered effective apoptosis and cell-cycle arrest and sensitized cells to doxorubicin-induced apoptosis. The functionality of STAT1 is further supported by the observation that enforced expression of STAT1C led to an increase in T-bet and IRF-7, two known STAT1 downstream targets.2,24 Because STAT1 typically works closely with IFN-γ, we asked whether the IFN-STAT1 signaling pathway is functional in ALK+ ALCL. Our findings strongly suggest that this signaling pathway is intact, because IFN-γ can effectively induce STAT1 phosphorylation. This is in contrast to some cancer cells that are known to have defects in the IFN-STAT1 signaling pathway.30-35,49 On the basis of our data, IFN-γ is an effective activator of STAT1 signaling in ALK+ ALCL and effectively synergizes with crizotinib in vitro, which provides some insight into the therapeutic strategy in the clinic. Importantly, we also found that STAT1C can effectively induce IFN-γ expression, which in turn induces further STAT1 activation, thus creating a positive feedback loop in ALK+ ALCL. Taken together, our findings support the concept that suppression of STAT1, which can function as an effective tumor suppressor in conjunction with IFN-γ, is important to the pathogenesis of ALK+ ALCL, and this biochemical defect represents an important mediator of the oncogenic effect of NPM-ALK.
Our study has shed some light on the functional interaction between STAT1 and STAT3, a process that has mostly been studied in cell lines. Although we did not find appreciable changes of the STAT3 protein level after STAT1C transfection into ALK+ ALCL cells, we found that STAT1C can significantly downregulate STAT3 transcriptional activity. Our results led us to believe that enforced expression of STAT1C changes the ratios among STAT1 homodimers, STAT3 homodimers, and STAT1/STAT3 heterodimers. Thus, STAT1C expression increased the STAT1/STAT3 heterodimers at the expense of STAT3 homodimers. Because it is generally accepted that the STAT1/STAT3 heterodimers have less ability to bind DNA and regulate gene expression than STAT3 homodimers do,11 our results correlate well with the observation that gene transfection of STAT1C resulted in decreased DNA binding of STAT3. The functional interference of STAT3 by STAT1 may have contributed to the tumor suppressor function of STAT1, particularly in tumors with a high level of STAT3 activation, as in ALK+ ALCL.
It has been well documented that inhibition of STAT3 is an effective way to kill cancer cells that express constitutively activated STAT3,50 including ALK+ ALCL cells.26 On the basis of the results we present here, one may speculate that apoptosis induced by STAT3 inhibition in ALK+ ALCL may be dependent on STAT1. Specifically, a relatively high level of STAT1 expression in ALK+ ALCL will lower the threshold of apoptosis because of STAT3 inhibition, whereas siRNA knockdown of STAT1 will provide resistance to apoptosis induced by STAT3 inhibition. In keeping with this concept, we found that siRNA knockdown of STAT1 in ALK+ ALCL indeed led to increased resistance to Stattic, a well-studied STAT3 inhibitor.27 These findings also further highlight the biologic importance of the functional interactions between STAT1 and STAT3 in dictating the fate of cancer cells.
To conclude, we report that STAT1 is consistently downregulated in ALK+ ALCL. In view of the observations that STAT1 signaling is intact and STAT1 (if sufficiently expressed) exerts a potent tumor suppressor effect, we conclude that the downregulation of STAT1 by NPM-ALK represents a novel mechanism by which this oncogenic tyrosine kinase promotes tumorigenesis. Our results have also shed some light on the functional interaction between STAT1 and STAT3 in cancer cells, and the biological significance of this interaction in dictating cell fate. We believe that enhancing the STAT1 signaling might be an attractive therapeutic strategy in treating cancer, especially when STAT3 is constitutively active.
The online version of this article contains a data supplement.
The publication costs of this article were defrayed in part by page charge payment. Therefore, and solely to indicate this fact, this article is hereby marked “advertisement” in accordance with 18 USC section 1734.
Acknowledgments
The authors thank Dr Toru Ouchi for the gift of the STAT1C vector.
This work was supported by an operating research grant from the Canadian Institute of Health Research and China Scholarship Council scholarship (C.W.).
Authorship
Contribution: C.W., O.M., and R.L. designed the experiments; C.W. and O.M. performed most of the experiments and participated in data interpretation; C.W. and R.L. wrote the manuscript; H.Z., N.G., A.A., K.M.B., K.G., and F.W. performed portions of the experiments and provided technical support; and N.G., J.T.L., D.N.D., and N.M.K. were responsible for the design and execution of the SCID mouse xenograft studies.
Conflict-of-interest disclosure: The authors declare no competing financial interests.
Correspondence: Raymond Lai, Cross Cancer Institute, University of Alberta, 11560 University Ave, Room 2342, Edmonton, AB, Canada T6G1Z2; e-mail: rlai@ualberta.ca.







This feature is available to Subscribers Only
Sign In or Create an Account Close Modal