Abstract
Polyclonal anti-human T-lymphocyte immunoglobulin(ATG) have been recently shown, in two randomized studies, to significantly reduce the incidence of graft versus host disease (GVHD) post allogeneic stem cell transplantation (HSCT) from both sibling and unrelated donors. Induction of regulatory T cells is suggested as one of the possible mechanisms involved. The aim of our current study was to further characterize the T cell populations induced by ATG treatment and to delineate the mechanisms involved in ATG-induced tolerance in patients receiving intravenous ATG (ATG-Fresenius ® S, Neovii Biotech) as part of their pre HSCT conditioning.
Phenotypic characterization of regulatory cells markers revealedthattwo days culture of peripheral blood mononuclear cells (PBMCs) with ATG-F (30-120 µg/ml) resulted in significant increase in CD25 expression on CD4+ T cells. The percentages of cells expressing CTLA4, GITR, CD95 and FoxP3 was also significantly elevated on CD4+ cells compared to rabbit IgG-treated PBMCs. In addition, expression of CD127 and VLA-4 molecules was significantly decreased on CD4+CD25+ cells upon ATG-F treatment (p<0.01).
Next, tolerance ability of ATG-F-induced cells was examined. Addition of ATG-F-treated cells to autologous PBMCs stimulated with antiCD3/antiCD28 antibodies resulted in significant (50-75%) inhibition of cell proliferation (p<0.001), measured by CFSE and Ki67 staining. Moreover, CD69 cell expression and interferon-γ (IFNγ) proinflammatory cytokine secretion were reduced by 50-60% and 65-90%, respectively, in the presence of ATG-F-activated Treg cells (p<0.01).
Importantly, addition of cyclosporine A to the induction culture with ATG-F interfered with the ATG-induced regulatory phenotype acquisition, suggesting the involvement of interleukin-2 in ATG-mediated activity.
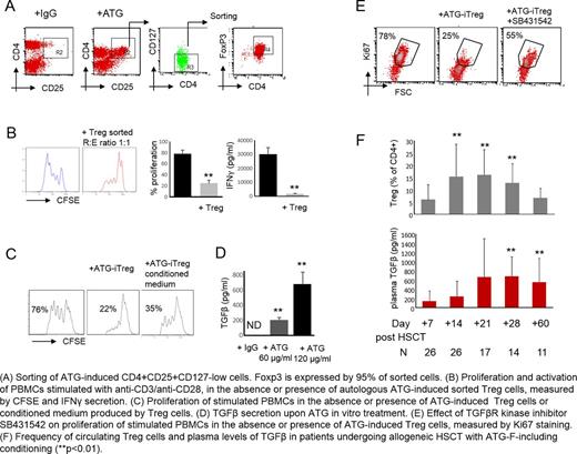
In order to purify the tolerizing population, sorting of CD4+CD25+CD127-low cells (considered as viable regulatory T cells) from ATG-F-treated culture was performed. Sorted cells demonstrated greater suppressive potency than bulked pre-sorted cell population when added to autologous stimulated PBMCs. Of note, Treg-depleted fraction was still able to suppress the proliferation, albeit less efficiently then sorted Treg cells, suggesting that ATG-F is capable to induce multiple immune suppressive cell populations that should be further defined.
To explore the possible involvement of soluble factor(s)-mediated mechanisms, in addition to the involvement of cell to cell contact mechanism, conditioned medium (CM) produced by ATG-F-primed cells was applied on stimulated autologous PBMCs. Addition of CM produced by ATG-F-treated cells, but not IgG-treated cells, resulted in significant suppression (30-65%, p<0.01) of T cell proliferation and activation, indicating the presence of soluble factors secreted by ATG-F-primed suppressive cells. Indeed, significant dose- and time-dependent induction of TGFβ secretion was observed in ATG-treated cells. To this end, addition of TGFβ receptor kinase inhibitor SB-431542 interfered with suppressive activity of ATG-F-primed cells, enabling partial rescue of proliferation and IFNγ secretion in response to antiCD3/antiCD28 activation. Similar results were obtained with anti-TGFβ neutralizing antibodies.
Finally, characterization of phenotype and frequencies of regulatory immune populations in peripheral blood of 26 patients undergoing allogeneic transplantation with conditioning regimen including ATG-F (15mg/kg) was performed. Consistent with our ex vivo results, transient increase in percent of circulating CD4+CD25+CD127-low cells was detected in the ATG-F treated patients on days 14, 21 and 28 after HSCT. Furthermore, elevated levels of TGFβ were detected in the patients' plasma at day 28 and remaining high at day 60 post HSCT.
Our results demonstratethat in vitro treatment with ATG-F is capableto induce functional Treg cells. Suppressive ability of ATG-F-induced cells was both contact and soluble-factors dependent and was partially promoted by TGFβ. Patients undergoing allogeneic HSCT with ATG-F-including conditioning demonstrated increased frequencies of circulating Treg cells and elevated plasma levels of TGFβ. Altogether, our data further support the use of ATG-F, a potent inducer of Treg cells, for prevention of GVHD post HSCT and potentially other therapeutic applications.
No relevant conflicts of interest to declare.
Author notes
Asterisk with author names denotes non-ASH members.

This feature is available to Subscribers Only
Sign In or Create an Account Close Modal