Key Points
Low-volume, high-throughput whole blood aggregometry will facilitate future mouse platelet function research.
Application of this approach identifies ICAM-1 as a novel mediator of platelet-monocyte interaction through fibrinogen binding.
Abstract
Testing of platelet function is central to the cardiovascular phenotyping of genetically modified mice. Traditional platelet function tests have been developed primarily for testing human samples and the volumes required make them highly unsuitable for the testing of mouse platelets. This limits research in this area. To address this problem, we have developed a miniaturized whole blood aggregometry assay, based on a readily accessible 96-well plate format coupled with quantification of single platelet depletion by flow cytometric analysis. Using this approach, we observed a concentration-dependent loss of single platelets in blood exposed to arachidonic acid, collagen, U46619 or protease activated receptor 4 activating peptide. This loss was sensitive to well-established antiplatelet agents and genetic manipulation of platelet activation pathways. Observations were more deeply analyzed by flow cytometric imaging, confocal imaging, and measurement of platelet releasates. Phenotypic analysis of the reactivity of platelets taken from mice lacking intercellular adhesion molecule (ICAM)-1 identified a marked decrease in fibrinogen-dependent platelet-monocyte interactions, especially under inflammatory conditions. Such findings exemplify the value of screening platelet phenotypes of genetically modified mice and shed further light upon the roles and interactions of platelets in inflammation.
Introduction
Platelets are key mediators of hemostasis. They have crucial roles in certain bleeding disorders and are the targets of antithrombotic therapies, notably aspirin and P2Y12 receptor blockers such as clopidogrel.1-3 Numerous assays have been developed to investigate platelet responses with an understandable focus on analyzing human clinical samples.4,5 These assays require relatively large volumes of blood, with the majority requiring a sample volume in excess of 200 µL per test.6
Mouse models are widely used in cardiovascular research, particularly for phenotyping of genetic modifications and testing novel therapeutic agents. However, platelet function testing in mice remains difficult because a complete and terminal blood collection provides at most 1 mL of blood. Further, commonly used strategies for extending the volume available such as dilution or platelet washing can introduce artifactual changes in platelet responses and thus does not permit study of platelet interactions with other blood cells and constituents. As a result, both the number and type of platelet tests that can be performed in samples from mice are severely limited, diminishing the experimental value of each mouse and making detailed study of mouse platelets impractical. There is therefore a clear and pressing experimental demand for murine-focused and optimized functional assays.
We previously developed the Optimul assay for measuring platelet aggregation in low volumes (40 µL) of platelet-rich plasma (PRP)7,8 and have very recently reported its utility in the testing of platelet function patients with bleeding disorders.9 However, the Optimul system relies on optical measurement of sample turbidity to assess platelet aggregation, making it unsuitable for analysis of platelet function in whole blood. Several studies have demonstrated platelet counting to be a viable alternative method for monitoring platelet aggregation because single platelets are “consumed” into larger aggregates upon activation.10-12 Similarly, it has also previously been demonstrated that flow cytometry can be used to determine platelet counts in ∼5 µL of blood by reference to known amounts of enumeration beads.13 With flow cytometry now widely available, such an approach provides an attractive and viable solution for determining platelet aggregation in low volumes of blood.
By combining ex vivo stimulation of platelets in small volumes of whole blood in 96-well plates with flow cytometric counting of single platelets, we have developed a novel and accessible experimental approach for ex vivo platelet function testing in mice. Here, we confirm the sensitivity and specificity of this assay by demonstrating its ability to detect pharmacological and genetic interruption of well-established and clinically relevant platelet activation pathways involving the P2Y12 receptor and cyclooxygenase (COX)-1.
Moreover, given that platelet reactivity is studied in a whole blood setting, we applied this novel assay to examine the platelet response phenotype in whole blood of mice lacking adhesion receptors. Crucially, we identified intracellular adhesion molecule (ICAM)-1, through fibrinogen binding, as a previously unreported mediator of platelet-monocyte interactions.
Materials and methods
Mouse strains
COX-1 knockout (KO) and ICAM-1 mice were previously generated on a C57Bl/6J background and identified by genomic polymerase chain reaction as described previously.14,15 C57Bl/6 wild-type (WT) mice were purchased from Charles River UK. All mice were aged between 8 and 12 weeks (20-25 g) and housed for a minimum of 7 days before commencement of experiments. They were housed on a 12-hour light-dark cycle, at a temperature of 22 to 24°C with access to water and food ad libitum. Animal procedures were conducted in accordance with Home Office legislation under “The Animals (Scientific Procedures) Act 1986” and were subject to local approval from Queen Mary University of London and Imperial College London Ethical Review Panels.
Collection of blood and preparation of PRP
Blood was collected from the inferior vena cava into either lepirudin (Refludan, 25 μg/mL; Celgene, Windsor, UK), sodium citrate (0.32%; Sigma, Poole, UK), or heparin (10 U/mL; Wockhardt, Wrexham, UK) from mice anesthetized with ketamine (Narketan, 100 mg/kg; Vetoquinol, UK) and xylazine (Rompun, 10 mg/kg; Bayer, Kiel, Germany). PRP was isolated as previously published by Woulfe et al.16 Briefly, whole blood was diluted 1:1 with N-2-hydroxyethylpiperazine-N′-2-ethanesulfonic acid–Tyrode’s buffer (37 mM NaCl, 20 mM N-2-hydroxyethylpiperazine-N′-2-ethanesulfonic acid, 5.6 mM glucose, 1 g/L bovine serum albumin [BSA], 1 mM MgCl2, 2.7 mM KCl, and 3.3 mM NaH2PO4) before centrifugation (100g, 8 minutes, room temperature).
Platelet or whole blood stimulation
Half-area 96-well microtiter plates (Greiner Bio-One, Stonehouse, UK) were precoated with hydrogenated gelatin (0.75% wt/vol; Sigma, UK) in phosphate-buffered saline to block nonspecific activation of blood. A total of 4 μL of vehicle or agonist solution was then added to each well: arachidonic acid (AA; 0.05-0.5 mM; Sigma), Horm collagen (0.1-10 μg/mL; Nycomed, Linz, Austria), the PAR-4 activating peptide AYPGKF amide (PAR4-amide, 50-100 μM; Bachem, Bubendorf, Switzerland), and the stable thromboxane (Tx) A2 mimetic U46619 (0.1-10 μM; Cayman Chemical Company, Ann Arbor, MI). These platelet agonists are most widely used in in vitro platelet testing.17
To each well, 35 μL of PRP or whole blood was added and the plate was then placed onto a heated plate shaker (Bioshake IQ, Q Instruments, Jena, Germany) at 37°C for 5 minutes mixing at 1200 rpm. Where appropriate, light transmission of each well was determined using a 96-well plate reader (Sunrise, Tecan, Mannedorf, Switzerland) at 595 nm. Following mixing, 5 μL was removed from each well and diluted 1:10 into an acid citrate dextrose solution (5 mM glucose, 6.8 mM trisodium citrate, 3.8 mM citric acid; Figure 1). In some experiments, blood was pretreated with the P2Y12 receptor blocker prasugrel-active metabolite (PAM; 30 μM) or its vehicle (0.5% dimethylsulfoxide [DMSO]) for 30 minutes at 37°C. Alternatively, blood was preincubated with prostacyclin (PGI2, epoprostenol, 2 μg/mL; Tocris Bioscience, Abingdon, UK) for 1 minute immediately before agonist stimulation. In ICAM-1 KO experiments, whole blood was preincubated with murine tumor necrosis factor-α (TNF-α; 20 ng/mL; Life Technologies, Paisley, UK), eptifibatide (10 μg/mL), or fibrinogen γ-chain 117-133 (20 μM; Bachem for the latter 2 products).
Schematic diagram of methodology. Whole blood is removed from the vena cava of an anesthetized mouse and aliquoted into an agonist containing 96-well plate before mixing at 37°C for 5 minutes. Subsequently, blood is sampled from each well, diluted, and stained using specific antiplatelet antibodies. Quantitative beads are then added before single platelet counts are acquired.
Schematic diagram of methodology. Whole blood is removed from the vena cava of an anesthetized mouse and aliquoted into an agonist containing 96-well plate before mixing at 37°C for 5 minutes. Subsequently, blood is sampled from each well, diluted, and stained using specific antiplatelet antibodies. Quantitative beads are then added before single platelet counts are acquired.
Flow cytometry
Individual platelet counts of each well were determined according to Alugupalli et al.13 Briefly, platelets were labeled with fluorescein isothiocyanate or allophycocyanin (APC) conjugated anti-CD41 (clone eBioMWReg30) or anti-CD42d-phycoerythrin (PE) (clone 1C2) monoclonal antibodies (eBioscience, Hatfield, UK) for 30 minutes. Samples were then diluted 1:50 in phosphate-buffered saline containing 0.1% formalin (Sigma, UK), 0.1% dextrose, and 0.2% BSA before addition of 104 CountBright absolute counting beads (Life Technologies). Labeled, diluted blood was then analyzed using a FACSCalibur flow cytometer (BD Biosciences, Oxford, UK).
For more in-depth analysis of cell interactions, an ImageStreamX Mark II imaging flow cytometer was used because this combines the quantitative power of flow cytometry with high content image analysis by acquiring up to 12 images simultaneously of each cell or object including brightfield, scatter, and multiple fluorescent images. Images were analyzed using IDEAS software (Amnis, Seattle, WA). To prepare samples, whole blood samples were stained with anti-CD41-fluorescein isothiocyanate (platelets), anti-CD45-PE (leukocytes, clone 30F11), and anti-Ter119-APC (erythrocytes clone Ter-119; all Miltenyi Biotec, Bisley, UK) then fixed and diluted in a formalin/phosphate-buffered saline solution containing dextrose and BSA. To study platelet-monocyte interactions, whole blood samples were fixed and erythrocytes removed using Lyse/Fix (BD Bioscience) before staining with anti-CD42d-PE, anti-mouseLy6C-APC (clone HK1.4, eBioscience) for monocytes or anti-mouseCD54 (clone YN1/1.7.4) for ICAM-1.
Confocal microscopy
Blood was stimulated as described previously. Platelets were stained using a rat anti-mouse CD42c-DyLight488 antibody (Emfret, Eibstadt, Germany). Cells were fixed and red blood cells were lysed using commercially available 1-step Fix/Lyse (eBioscience). Neutrophils were then stained for intracellular MRP-14 (S100A9), using a goat anti-MRP-14 polyclonal antibody conjugated to Alexa Fluor 555 (R&D Systems, Abingdon, UK). Immunofluorescent-labeled cells were imaged using a Zeiss LSM 5 PASCAL confocal laser-scanning microscope incorporating a ×63 oil-dipping objective (numerical aperture 1.4). Z-stack images were acquired using the multiple-track scanning mode at a resolution of 1024 × 1024 pixels in the x × y plane and 0.4-µm steps in the z direction. Resulting 3-dimensional confocal images were then analyzed using the image processing software IMARIS (Bitplane, Zurich, Switzerland).
Analysis of thromboxane A2 production
Following stimulation of whole blood samples, COX activity was halted by the addition of 1 mM diclofenac (Sigma) and the samples were centrifuged at 1300g for 10 minutes at 5°C. Plasma supernatants were then removed and stored at −80°C. TxB2 levels in the supernatant, as a measure of TxA2 formations, were determined by selective enzyme-linked immunosorbent assay (Cayman Chemical Company).
Statistics and data analysis
Data presented as mean ± standard error of the mean (SEM), and analyzed using FlowJo v7.4 (Tree Star, Ashland, OR) and Prism 5.01 (GraphPad software, La Jolla, CA). For analysis, the “single platelet” population was gated based on forward scatter and antiplatelet immunoreactivity (fluorescence intensity). Statistical significance was determined by 2-way analysis of variance (ANOVA) with Dunnett’s post-hoc test unless otherwise stated, and data sets considered different if P < .05. Each n value represents a data point from a separate animal.
Results and discussion
Detection of single platelets and agonist-induced platelet aggregation
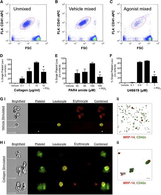
To establish a viable platelet aggregation assay based on the platelet counting technique, it was first necessary to demonstrate the robust detection of single platelets in whole blood and determine their fate upon stimulation with platelet activating substances. By flow cytometry analysis, a population of subcellular-sized particles immunoreactive to the platelet marker CD41 (glycoprotein IIb [GPIIb]) was clearly detected in unstimulated blood (Figure 2A).13 Mixing of blood in a 96-well plate as described previously had no effect on this single platelet population (Figure 2B), which is consistent with data from traditional ex vivo aggregation assays where mixing alone does not cause platelet activation. Conversely, in the presence of classical platelet activating agonists such as collagen, the thrombin receptor (PAR4)-activating peptide, PAR4-amide, or the TxA2-mimetic, U46619, there were marked depletions of the single platelet population (Figure 2C). Such losses of single platelets have been previously reported as measures of platelet aggregation.10-12 By using enumeration beads to quantify the single platelet count per volume, it was possible to accurately quantify depletion and make comparisons between samples. Using this approach, we recorded concentration-dependent losses of the single platelet population (Figure 2D-F). In response to 10 μg/mL collagen stimulation, 13 ± 4% of single platelets remained (ie, a maximal reduction of 87 ± 4% with a coefficient of variance [CV] of 16.1% [n = 11]). PAR4-amide stimulation led to a maximal loss of 79 ± 5% (7.8% CV, n = 9) and U46619 of 89 ± 3% (7.4% CV, n = 10). These agonists produced single platelet loss at concentrations that were similar to those previously found to cause aggregation of mouse platelets in traditional assays.15,16 To validate our observations, we used a separate and distinct platelet marker, CD42d (GPV) and observed near-identical platelet counts when we analyzed separately for each marker over a range of activation conditions (r2 = 0.998 by linear regression analysis; see supplemental Figure 1 on the Blood Web site).
Concentration-dependent loss of single platelets following agonist stimulation resulting from formation of platelet-platelet and platelet-leukocyte aggregates. Representative dot plots of platelet populations and quantitative gating, as identified by anti-CD41 APC antibody staining, in (A) unmixed blood and (B) vehicle-mixed samples remains stable. (C) Platelet population was depleted in agonist (collagen 1 μg/mL) mixed samples. Platelet loss occurred in a concentration-dependent manner following treatment with increasing concentrations of the common agonists (D) collagen, (E) PAR4-amide AYPGKF, and (F) U46619. Loss was significantly reduced by inclusion of prostacyclin (epoprostenol, 2 μg/mL). Analysis of (Gi) vehicle- and (Hi) collagen-stimulated whole blood acquired using an ImageStreamX Mark II incorporating a ×60 objective lens. Scale bars represent 7 μm and identified platelet-platelet and platelet-leukocyte aggregates. Platelets identified by anti-CD41 (green), leukocytes by anti-CD45 (yellow), and erythrocytes by anti-Ter119 (red). Confocal imaging of (Gii) vehicle-treated and (Hii) collagen-stimulated samples, with subsequent erythrocyte-lysis, confirmed respective absence and presence of stimulated platelet (CD42c, green)-platelet and platelet-neutrophil (MRP-14, red) aggregates. Images were acquired in 3 dimensions by confocal microscopy using a Zeiss LSM 5 PASCAL confocal laser-scanning microscope incorporating a ×63 oil-dipping objective lens (numerical aperture 1.4) and the image acquisition software IMARIS. Scale bars represent 20 μm. Data reported as mean ± SEM (n = 3-11), *P < .05 by paired t test. FSC, forward scatter.
Concentration-dependent loss of single platelets following agonist stimulation resulting from formation of platelet-platelet and platelet-leukocyte aggregates. Representative dot plots of platelet populations and quantitative gating, as identified by anti-CD41 APC antibody staining, in (A) unmixed blood and (B) vehicle-mixed samples remains stable. (C) Platelet population was depleted in agonist (collagen 1 μg/mL) mixed samples. Platelet loss occurred in a concentration-dependent manner following treatment with increasing concentrations of the common agonists (D) collagen, (E) PAR4-amide AYPGKF, and (F) U46619. Loss was significantly reduced by inclusion of prostacyclin (epoprostenol, 2 μg/mL). Analysis of (Gi) vehicle- and (Hi) collagen-stimulated whole blood acquired using an ImageStreamX Mark II incorporating a ×60 objective lens. Scale bars represent 7 μm and identified platelet-platelet and platelet-leukocyte aggregates. Platelets identified by anti-CD41 (green), leukocytes by anti-CD45 (yellow), and erythrocytes by anti-Ter119 (red). Confocal imaging of (Gii) vehicle-treated and (Hii) collagen-stimulated samples, with subsequent erythrocyte-lysis, confirmed respective absence and presence of stimulated platelet (CD42c, green)-platelet and platelet-neutrophil (MRP-14, red) aggregates. Images were acquired in 3 dimensions by confocal microscopy using a Zeiss LSM 5 PASCAL confocal laser-scanning microscope incorporating a ×63 oil-dipping objective lens (numerical aperture 1.4) and the image acquisition software IMARIS. Scale bars represent 20 μm. Data reported as mean ± SEM (n = 3-11), *P < .05 by paired t test. FSC, forward scatter.
We next went on to confirm if single platelet loss in stimulated whole blood is an active, inhibitable process. To do this, we preincubated blood with the powerful platelet inhibitor PGI2 and found significant reductions in the single platelet depletion induced by maximal tested concentrations of all agonists: collagen, 87 ± 4% of single platelet loss vs 47 ± 10% with PGI2; PAR4-amide, 79 ± 5% vs 25 ± 9%; and U46619, 89 ± 2% vs 26 ± 7% (Figure 2D-F). These data demonstrate that the observed agonist-stimulated depletion of the single platelet population in this assay is an active process and not a result of chemical disruption or agglutination. It also demonstrates that the assay can detect the effect of inhibitory substances acting through platelet intracellular signaling pathways. Importantly, because each test condition requires only 35 μL of blood, this panel of 3 agonists, each at 4 concentrations, was testable using ∼0.5 mL of blood, half the total accessible blood volume of a mouse. Indeed, because a large sample volume remains after platelet counting for additional analyses, we also measured the formations of TxA2 in response to collagen and separately to AA by immunoassay (supplemental Figure 2A-B) and found a clear association between the potencies of agonists as stimulants of TxA2 formation and single platelet loss.
To explore the cause of agonist-induced loss of single platelets, we examined unstimulated and collagen-stimulated mouse blood by confocal microscopy and imaging flow cytometry after immunofluorescent staining of platelets, leukocytes, and erythrocytes. Vehicle-treated blood showed an abundance of single platelets and neutrophils with little interaction between cell types (Figure 2Gi-ii). After stimulation with collagen, however, blood showed a depletion of single platelets together with the appearance of multiple large groups comprising platelet-platelet and platelet-leukocyte aggregates (Figure 2Hi-ii) consistent with the associated single platelet depletion.
Having established a platelet counting–based activation assay in whole blood, we explored the applicability of the approach to studies in PRP. This preparation, although less physiological, can be valuable for platelet-focused studies in which other blood cells/components may confound the interpretation of results. Using the same assay conditions and measurement technique, mouse PRP behaved similarly to whole blood, showing concentration-dependent single platelet depletion in response to collagen, U46619, and PAR4-amide (supplemental Figure 3). The potency of these agonists and sensitivity of detection as determined by platelet counting was similar to that recorded when aggregation was measured by the more conventional light transmission approach (supplemental Figure 3).8 Finally, to confirm the suitability of this mouse whole blood assay to blood collected into different, more conventional anticoagulants, we measured AA-, collagen-, PAR4-amide–, and U46619-induced single platelet depletion responses in blood collected into sodium citrate or heparin. In both cases, we observed similar agonist-induced single platelet depletion responses as those described previously for lepirudin anticoagulated blood (supplemental Figure 4).
Detection of the antiplatelet effect of P2Y12 receptor blockade and COX1 deficiency
After defining this assay, we wanted to consider its sensitivity to loss of known platelet signaling pathways. We examined the COX-1/TxA2 and ADP-P2Y12 receptor pathways because, in contrast to PGI2, their interruption produces a more modest and selective alteration in platelet responsiveness—and both directly translate to existing therapeutics in clinical use.
Prasugrel, like clopidogrel, is a blocker of the ADP-receptor P2Y12.18-20 It is well-established that P2Y12 blockade has significant effects upon platelet responsiveness to collagen, U46619, and PAR4 agonists consistent with its antithrombotic effect in man.21-23 We found that the P2Y12 receptor blocker PAM (3 μM) markedly prevented agonist-induced single platelet loss as compared with vehicle (0.5% DMSO). This inhibition persisted even at the highest concentrations tested of collagen (72 ± 10% vs 58 ± 11%), PAR4-amide (80 ± 4% vs 11 ± 6%), and U46619 (50 ± 15% vs 1 ± 1%) (Figure 3A-C).
Sensitivity of assay to P2Y12 inhibition. Pretreatment of whole blood with the P2Y12 receptor blocker PAM (3 μM) inhibited the platelet response to (A) 1 μg/mL collagen, (B) PAR4-AP, or (C) U46619. Data reported as mean ± SEM (n = 6). *P < .05 by 2-way ANOVA vs vehicle (0.5% DMSO).
Sensitivity of assay to P2Y12 inhibition. Pretreatment of whole blood with the P2Y12 receptor blocker PAM (3 μM) inhibited the platelet response to (A) 1 μg/mL collagen, (B) PAR4-AP, or (C) U46619. Data reported as mean ± SEM (n = 6). *P < .05 by 2-way ANOVA vs vehicle (0.5% DMSO).
COX-1, the therapeutic target of aspirin, converts AA into prostaglandin H2, a catalytic step required for the generation of TxA2 by activated platelets. Using our assay, we observed that platelets in blood from COX-1–deficient mice demonstrated a complete absence of the response to 0.1 mM AA, whereas WT mice demonstrated a strong response (WT, 71 ± 7%; KO, 1 ± 2%). Platelet responses to collagen were also blunted in blood from COX-1–deficient mice, even at maximal concentrations (WT, 71 ± 5%; KO, 34 ± 13%; Figure 4A). In contrast, COX-1 deficiency had little effect on responses to PAR4-amide or U46619 (Figure 4B-C). Again, this is consistent with the established role of COX-1–derived TxA2 in the response to collagen, but not to thrombin receptor stimulation by PAR4-amide or exogenous thromboxane (U46619).24-27
Phenotype of COX-1 KO mice. Responses of platelets in blood from COX-1 KO mice, compared with WT mice, were significantly inhibited for (A) collagen and for lower concentrations of (B) PAR4 amide or (C) U46619. Data reported as mean ± SEM (n = 6). *P < .05 by 2-way ANOVA.
Phenotype of COX-1 KO mice. Responses of platelets in blood from COX-1 KO mice, compared with WT mice, were significantly inhibited for (A) collagen and for lower concentrations of (B) PAR4 amide or (C) U46619. Data reported as mean ± SEM (n = 6). *P < .05 by 2-way ANOVA.
The ability of the assay described here to detect reproducibly the antithrombotic effects of P2Y12 receptor blockade and COX-1 gene deletion demonstrates its suitability for detecting specific defects in platelet signaling. Data from COX-1–deficient mice are particularly relevant because screening and initial phenotyping of platelet function in genetically modified mice could be an important application of this assay. These data also highlight the importance of testing a range of platelet responses in parallel because COX-1 deletion selectively modifies responses to AA and collagen without affecting those to PAR4-amide and U46619. This is possible in the assay presented here because the blood volumes required for each test are very low, allowing study of multiple pathways in parallel to generate a broad response profile for each mouse tested.
Altered platelet phenotypes in mice lacking ICAM-1
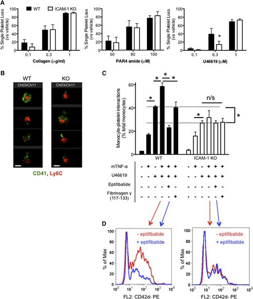
Having developed a robust mouse platelet function assay, we next wanted to apply the technique to a novel biological question. Because a particular benefit of this assay is the ability to monitor platelet-leukocyte interactions in activated whole blood, we sought to screen mice deficient in specific leukocyte adhesion molecules to determine whether these adhesion molecules contribute to platelet-leukocyte and platelet-platelet interactions. Through this approach we found that deletion of ICAM-1 attenuates single platelet loss (WT, 39 ± 14%; ICAM-1 KO, 14 ± 8%; Figure 5A) in response to submaximal concentration of U46619. However, when platelet function was studied in PRP, no such differences were observed (supplemental Figure 5), demonstrating that the effect of ICAM-1 is dependent on blood cells/constituents other than platelets. ICAM-1, expressed on lymphocytes, neutrophils, monocytes, and endothelial cells but not on platelets is known to play a key role in leukocyte transmigration through the endothelial cell layer.28,29 Given that we have established that platelet-leukocyte interactions play a role in the observed single platelet depletion and that we only observed an effect of ICAM-1 deletion on the response to the TXA2 mimetic U46619, which unlike collagen and PAR4-amide activates leukocytes as well as platelets, we reasoned ICAM-1 may be a mediator of platelet-monocyte binding. To confirm this, we examined U46619-stimulated samples by flow cytometric imaging (Figure 5B). Upon quantification, significantly fewer platelet-monocyte interactions were present in ICAM-1 KO mice compared with WT (WT, 41 ± 1%; ICAM-1 KO, 27 ± 2%; Figure 5C), suggesting that ICAM-1 may particularly drive platelet-monocyte interactions.
Phenotypic analysis of ICAM-1 KO mice and role in platelet-monocyte interaction. Platelet reactivity in blood from ICAM-1 KO, compared with WT mice, were no different following (A) collagen or PAR4 amide stimulation, but were significantly inhibited in response to 0.3 μM U46619 (n = 6 for all). (B) Flow cytometric imaging (×60 objective) of samples stimulated by U46619 (0.3 μM) revealed a potential difference in platelet (green) monocyte (red) interactions. Scale bars represent 7 μm. (C) Quantitation of these interactions identified significantly more platelet-monocyte interactions upon U46619 stimulation in WT mice compared with ICAM-1 KO mice. In WT mice, this interaction was exaggerated when blood was prestimulated with mTNF-α but reversed when performed in the additional presence of eptifibatide or the fibrinogen peptide γ-117-133. The level of interaction in ICAM-1 KO mice remained constant through all conditions (n = 3 for all). (D) Corresponding representative histograms of platelet (CD42d-PE) binding of the Ly6C (monocyte)-positive population in WT (left) and KO (right) mice in absence (red) and presence (blue) of eptifibatide. Data presented as mean ± SEM, *P < .05 by 2-way ANOVA.
Phenotypic analysis of ICAM-1 KO mice and role in platelet-monocyte interaction. Platelet reactivity in blood from ICAM-1 KO, compared with WT mice, were no different following (A) collagen or PAR4 amide stimulation, but were significantly inhibited in response to 0.3 μM U46619 (n = 6 for all). (B) Flow cytometric imaging (×60 objective) of samples stimulated by U46619 (0.3 μM) revealed a potential difference in platelet (green) monocyte (red) interactions. Scale bars represent 7 μm. (C) Quantitation of these interactions identified significantly more platelet-monocyte interactions upon U46619 stimulation in WT mice compared with ICAM-1 KO mice. In WT mice, this interaction was exaggerated when blood was prestimulated with mTNF-α but reversed when performed in the additional presence of eptifibatide or the fibrinogen peptide γ-117-133. The level of interaction in ICAM-1 KO mice remained constant through all conditions (n = 3 for all). (D) Corresponding representative histograms of platelet (CD42d-PE) binding of the Ly6C (monocyte)-positive population in WT (left) and KO (right) mice in absence (red) and presence (blue) of eptifibatide. Data presented as mean ± SEM, *P < .05 by 2-way ANOVA.
Basal monocyte ICAM-1 expression is relatively low, but is greatly increased during inflammation.30 We therefore sought to stimulate monocyte ICAM-1 induction by incubating whole blood with murine TNF-α, which led to a time-dependent increase in monocyte ICAM-1 immunoreactivity (supplemental Figure 6). Mouse TNF-α (mTNF-α) treatment also increased “basal” platelet-monocyte interactions in both WT and ICAM-1 KO mouse blood. In blood primed with mTNF-α, U46619-induced platelet-monocyte adhesion in WT mouse blood was significantly increased from 41 ± 1% to 58 ± 3%. However, in blood from ICAM-1 KO mice, the ability of mTNF-α to potentiate U46619-induced platelet-monocyte interactions was abolished (27 ± 2% no mTNF-α vs 32 ± 6% with mTNF-α; Figure 5C-D), indicating that the potentiation of U46619-induced platelet-monocyte association produced by mTNF-α is ICAM-1–dependent.
Last, we wanted to examine the mechanism of interaction between monocyte ICAM-1 and platelets. ICAM-1 is known to mediate leukocyte-leukocyte interactions primarily by binding to lymphocyte function-associated antigen-1. Although lymphocyte function-associated antigen-1 has been described on the mouse platelet surface, it is present only at a low level.31 ICAM-1 can also directly bind fibrinogen to mediate indirect leukocyte adhesion.32 Given that activated platelets avidly bind fibrinogen by the GPIIb/IIIa complex, we hypothesized this may also serve as a mechanism for ICAM-1–mediated platelet-leukocyte interactions. To test this, we repeated previous experiments using U46619 and murine TNF-α with the addition of eptifibatide, a competitive inhibitor of fibrinogen binding to the platelet.2 Under these conditions, we found that the observed increases in platelet-monocyte interactions were reversed in WT blood (23 ± 2%) to the levels observed in blood from ICAM-1 KO mice (27 ± 2%; Figure 5C-D). Because eptifibatide inhibits only platelet fibrinogen binding, we also performed experiments in the presence of an excess of the fibrinogen γ-117-133 peptide sequence. This mimics the ICAM-1–binding sequence within fibrinogen33,34 and thus actively competes with native fibrinogen35 for monocyte ICAM-1 binding. We observed that in the presence of this excess peptide, platelet-monocyte interactions induced by U44619 and TNF-α were significantly decreased from 59 ± 3% to 40 ± 5% in WT mice, whereas there was no change in interactions observed in ICAM-1 KO mice (32 ± 6% to 28 ± 3%; Figure 5C). This supports the conclusion that fibrinogen acts as a ligand for ICAM-1–dependent platelet-monocyte binding.
These data identify a novel role of ICAM-1 in mediating platelet-monocyte interaction, particularly under conditions of inflammation (ie, as modeled by addition of TNF-α). This raises questions as to whether ICAM-1 may also mediate platelet binding to other cell types such as neutrophils and endothelial cells and whether this mechanism may contribute to the role of platelets in vascular inflammation.36 For example, platelet-leukocyte aggregates have been identified as key contributors to the pathogenesis of atherosclerosis,37 sepsis,38 and, more recently, venous thrombosis.39
Summary and conclusions
Here we have described and validated a low-volume, 96-well plate–based whole blood mouse platelet aggregation assay that has significant advantages over currently established assays. First, by requiring only 35 μL of blood per replicate, it permits a higher number of simultaneous tests to be conducted without the need for excessive platelet handling that can introduce artifacts. Second, this assay can readily be used for particular platelet-focused studies. Consequently, a detailed platelet phenotype informed by use of activators and inhibitors that signal through multiple intracellular signaling pathways can be revealed with the minimal use of animals. This not only provides a thorough understanding of platelet thrombotic pathways, but may also be of value in identifying potential signaling defects that may reflect physiology in other cell types that are less accessible for testing. Here, our application of this assay to phenotype responses from ICAM-1–deficient mice and subsequent identification of ICAM-1, through binding fibrinogen, as being a novel mediator of platelet-monocyte interaction is demonstration of its utility. Moreover, this approach may be of particular use in prospective phenotyping of novel genetically modified mice such as those generated by KO mouse consortia.40,41 In conclusion, the refined, robust, and readily accessible assay we present here addresses an important scientific need by improving current experimental methodology for murine platelet testing.
This article contains a data supplement.
The publication costs of this article were defrayed in part by page charge payment. Therefore, and solely to indicate this fact, this article is hereby marked “advertisement” in accordance with 18 USC section 1734.
Acknowledgments
This work was generously supported by the British Heart Foundation (PG/12/68/29779 and PG/14/48/30916) and the Wellcome Trust (101604/Z/13/Z) (S.N., T.D.W.), (098291/Z/12/Z) (S.N.).
Authorship
Contribution: P.C.J.A. designed the research, performed the assays and collected data, analyzed and interpreted data, performed statistical analysis, and wrote the manuscript; N.S.K. and M.V.C. collected data, analyzed and interpreted data, and revised the manuscript; M.F. collected data; N.H. and S.N. contributed vital reagents and revised the manuscript; and T.D.W. designed the research, analyzed and interpreted data, and revised the manuscript.
Conflict-of-interest disclosure: The authors declare no competing financial interests.
Correspondence: Paul Armstrong, William Harvey Research Institute, Barts & the London School of Medicine & Dentistry, Charterhouse Square, London EC1M 6BQ, United Kingdom; e-mail, p.c.armstrong@qmul.ac.uk.




