Key Points
Activation of TACI on B cells leads to proliferation, isotype switch, and B-cell survival.
Human TACI is produced in 2 isoforms; only the short form is a potent inducer of plasma-cell differentiation.
Abstract
Subjects with common variable immune deficiency may have mutations in transmembrane activator calcium modulator and cyclophilin ligand interactor (TACI). Unlike the murine gene, human TACI undergoes alternative messenger (m)RNA splicing to produce isoforms with 1 or 2 ligand-binding domains. Because both isoforms are found in human B cells, we compared their functions in transduced murine B and human pre-B cells. Although murine cells and pre-B cells transduced with the long TACI isoform retained surface CD19 and immunoglobulin G, cells transduced with the short TACI isoform completely lost these B-cell characteristics. Expression of the short TACI isoform produced intense nuclear factor κB activation, nuclear p65 translocation, and colocalization with myeloid differentiation factor 88 and calcium-modulating cyclophilin ligand. The short TACI–transduced cells became larger and CD138 positive, demonstrated upregulated BLIMP1 and XBP1 mRNA, and acquired the morphology of plasma cells. In contrast, cells bearing the long isoform had significantly less BLIMP1 and XBP1 mRNA and, for human pre-B cells, remained CD138 negative. Although human B cells express both isoforms, the short isoform predominates in CD27+ B cells, toll-like receptor 9–activated peripheral B cells, and splenic marginal zone B cells. Although the transcriptional controls for alternative splicing of isoforms remain unknown, differential signals via isoforms may control plasma-cell generation in humans.
Introduction
Transmembrane activator calcium modulator and cyclophilin ligand interactor (TACI) is a surface receptor expressed on B cells, especially marginal zone B cells, CD27+ memory B cells, and plasma cells.1,2 Activation of TACI by its ligands, a proliferation-inducing ligand (APRIL) and B cell–activating factor (BAFF), leads to B-cell differentiation, upregulation of activation-induced cytidine deaminase (AICDA) mRNA, isotype switch, and maturation to T cell–independent antibody production.2,3 Although the unique role of TACI as a B-cell activator has been demonstrated in murine models, the role of TACI in human B-cell biology became particularly focused by the observation that about 8% of subjects with common variable immune deficiency (CVID) have mutations in this receptor, leading to defects in B-cell activation.2,4 Although first-degree relatives of CVID subjects who have the same mutations are not commonly hypogammaglobulinemic,5 activation of the mutant TACI on their B cells still fails to upregulate AICDA mRNA, revealing selective immune defects in these subjects.6,7
Although TACI activation leads to B-cell activation, it also exerts selected inhibitory functions on B-cell expansion, best studied in mouse models. TACI−/− mice are deficient in antibody production to polysaccharide antigens but commonly develop severe lymphoproliferation, with increased numbers of B cells, enlarged spleens, and expanded peripheral B-cell populations leading to autoimmunity1,8 and, in aging mice, lymphocytic infiltration of organs, membranoproliferative glomerulonephritis, and lymphoma.9 Autoimmunity and lymphoid hyperplasia were not found in TACI−/− mice with transgenic C76R or A144E mutations, analogous to the cysteine rich domain (CRD)2 (C104R) and transmembrane (A181E) mutations found in patients with CVID.10,11 On the other hand, the C76R knock-in mouse developed both splenomegaly and marginal zone B-cell expansion.12 These functional aspects of TACI are potentially relevant to patients with CVID, because patients with mutations are likely to have both lymphoid hyperplasia and autoimmunity and appear to have defects in tolerance checkpoints.5,7,13
Although the unique functions of TACI have been greatly elucidated by work in murine models, the human TACI gene has an additional 5′ exon, which by alternative mRNA splicing permitting skipping of exon 2, leads to the production of 2 TACI isoforms that are not found in mice. One human isoform contains 2 ligand-binding domains (CRD1 and CRD2) (TACI long), whereas the other contains only the membrane proximal CRD2 domain (TACI short)14 (see supplemental Figure 1 on the Blood Web site). Examining the human isoforms in transfectants, Hymowitz et al showed that although both isoforms activated nuclear factor (NF)-κB, the short isoform expressed a higher binding affinity for APRIL and BAFF compared to the longer isoform.14 Because human B cells bearing different TACI isoforms may be functionally distinct, we compared the expression and biological functions of these receptors in 2 systems (murine B lymphoblastoid cells and a human pre-B cell line), neither bearing TACI. Here we show that although transduction of both human TACI isoforms activates NF-κB, the short TACI human isoform is a much more potent inducer of plasma-cell generation, suggesting that the differential expression of these isoforms is likely to exert controls on B-cell maturation in humans.
Materials and methods
Expression of TACI isoforms in human B cells
Peripheral blood mononuclear cells from healthy volunteers were isolated from heparinized peripheral blood by Ficoll-Hypaque (Pharmacia, Uppsala, Sweden; B cells >99.0% CD19+). Immunoglobulin (Ig)D+ naïve B cells and CD27+ B cells were isolated by selection using MicroBeads (Miltenyi Biotec) from healthy volunteers. Spleen samples were obtained from subjects undergoing splenectomy for trauma. B-cell subsets from spleen were isolated as described previously.15 In brief, single-cell suspensions of spleen samples were sorted by flow cytometry with a BD FACSAria II cell sorter (BD Biosciences) as follows: IgDhighCD19+CD27− follicular B cells and CD19+IgDlowCD27+ marginal zone B cells. For B-cell activation, cells were cultured with or without oligodeoxynucleotide (ODN) 2006 (300 ng/mL), or interleukin-21 (100 ng/mL; PeproTech) plus CD40L (500 ng/mL; PeproTech) for 3 days, as described previously.15 These studies were approved by the Institutional Review Board of Mount Sinai School of Medicine. Total RNA was extracted using RNAqueous-4PCR (Ambion); complementary (c)DNA was synthesized from 1 μg of total RNA using qScript cDNA Synthesis Kit (Quanta BioSciences, Gaithersburg, MD); and TACI isoform expression was examined after real-time quantitative polymerase chain reaction (qPCR) amplification (primers listed in supplemental Table 1), as reported previously.15 In brief, PerfeCTa SYBR Green SuperMix (Quanta Biosciences) was added to cDNA using Applied Biosystems ViiA 7 (Life Technologies) to amplify transcripts. Results are expressed as relative to β-actin and normalized against total peripheral blood mononuclear cells or splecnocytes where appropriate.
B-cell protein extracts were resolved by sodium dodecyl sulfate–polyacrylamide gel electrophoresis and then immunoblotted using biotinylated polyclonal antibody (pAb) anti-human TACI (PeproTech). Equal protein loading was confirmed using rabbit pAb (I-19) to β-actin (Santa Cruz Biotechnology).
Construction of human TACI isoforms and mutant transfectants
The human full-length (long isoform) TACI was cloned by standard polymerase chain reaction (PCR) from a human spleen cDNA library using primers 1 and 2 (supplemental Table 2). The construct was designed in-frame downstream of a CD5 leader and hemagglutinin (HA) epitope. The short form of TACI was generated by overlap PCR. Using the full-length CD5L-HA-TACI as the template, 2 separate PCR reactions were run with the primer pairs 3/4 and 5/6. Products from the 2 PCR reactions were mixed, and a third PCR reaction was carried out using primers 3 and 6 (supplemental Table 2), resulting in the replacement of residues 21-67 of the long-form CD5L-HA-TACI with a tryptophan residue. All constructs were sequenced and verified by automated sequencing (PE Applied Biosystems). The long and short TACI isoforms were then subcloned into the retroviral vector upstream of an internal ribosome entry site–green fluorescent protein (IRES-GFP) cassette. Retroviral pseudotyping and transduction was conducted in the murine lymphoma B cell line A20 (American Type Culture Collection [ATCC]) and in the human early pre-B cell line NALM6 (ATCC), as previously described.16,17 GFP-positive cells were isolated using a BD FACSAria II cell sorter (BD Biosciences). Stably transduced cells were expanded and maintained in RPMI 1640 medium (Cellgro) along with 10% heat-inactivated fetal bovine serum (Atlanta Biologicals) supplemented with l-glutamine (Cellgro), sodium pyruvate (Cellgro), and antibiotic-antimycotic (Cellgro).
Surface expression of TACI and ligand binding
Surface expression of TACI was studied by fluorescence-activated cell sorting (FACS) as previously described.6 To assess the ability of the TACI to bind BAFF and APRIL in the presence of Fc block, cells were incubated with 100 ng/mL of FLAG-tagged BAFF or FLAG-tagged APRIL (Axxora, San Diego, CA). The cells were washed and examined with streptavidin-phycoerythrin by FACS. Events were acquired using a BD FACSCalibur or a BD LSRFortessa flow cytometer (BD Biosciences), and the data were analyzed with FlowJo software (Tree Star).
FACS analysis of B-cell and plasma-cell surface markers
To examine cells for characteristic B-cell and plasma-cell markers, cells were washed with staining buffer (phosphate-buffered saline, 2% fetal bovine serum, 0.01% sodium azide) and incubated on ice for 30 minutes with phycoerythrin (PE)-conjugated goat anti-mouse IgG, peridinin chlorophyll protein-Cy5.5 (PerCP-Cy5.5)-conjugated rat anti-mouse CD19, and allophycocyanin (APC)-conjugated rat anti-mouse CD138 (BD Biosciences Pharmingen), or with peridinin chlorophyll protein-Cy5.5 anti-human CD19 (HIB19) (BioLegend) and monoclonal antibody (mAb) mouse anti-human CD138-RPE (MI15) (Dako). Events were acquired on a BD FACSCalibur or a BD LSRFortessa flow cytometer and analyzed with FlowJo software.
Electron microscopy of transduced cells
To compare the fine structure of the transduced cells by electron microscopy, 1 × 106 cells were centrifuged at 14 000 rpm for 10 minutes. Pellets were postfixed in 2% paraformaldehyde and 2% glutaraldehyde in 0.1 M phosphate buffer overnight at 4°C and processed as previously described.18 Ultrathin sections (90 nm) were cut using a diamond knife (Diatome, Bienne, Switzerland) on an ultramicrotome (Reichert Jung) and mounted on formvar/carbon-coated nickel slot grids. Ultrastructural analyses were performed by transmission electron microscopy (TEM) on a JEOL 1200 EX electron microscope (Tokyo, Japan) and imaged with an Advantage charge-coupled device camera (Advanced Microscopy Techniques, Danvers, MA).
Examination of transfectants for plasma-cell transcription factors
Total RNA was extracted using the RNeasy Mini Kit (QIAGEN) and cDNA was synthesized using SuperScript III Reverse Transcriptase (Life Technologies). cDNAs were reverse transcribed from 1 μg of total RNA. Real-time qPCRs were performed using the hot start reaction mix LightCycler 480 SYBR Green I Master (Roche) using the LightCycler 480 instrument (Roche). Supplemental Tables 3 and 4 show the primers used for mouse and human B cells. Results were expressed as relative to β-actin expression for murine cells and to hypoxanthine-guanine phosphoribosyltransferase (HPRT1) for human cells.
Comparing p65 nuclear translocation in TACI isoform–expressing cells
To compare the ability of TACI to activate NF-κB in cells transduced with either TACI isoform, cells were processed for immunofluorescence as described previously.19 Staining was performed with rabbit polyclonal antibody (pAb) C-20 to NF-κB p65 (Santa Cruz Biotechnology). Secondary reagents included Alexa Fluor 546–conjugated anti-rabbit pAb (Invitrogen). Nuclei were visualized with 4,6 diamidino-2-phenylindole (DAPI) (Boehringer Mannheim). Slides were coverslipped with FluorSave reagent (Calbiochem) and analyzed by confocal microscopy. To verify and quantify p65 translocation into the nucleus, nuclei were isolated following subcellular fractionation (Abcam). Isolated nuclei were analyzed for p65 nuclear translocation by confocal microscopy. Fluorescence images were generated with a Leica SP5 DMI upright confocal microscope (Wetzlar) by acquiring at least 3 different x/y planes utilizing ×63/1.4 numerical aperture objective lenses (Carl Zeiss) with optimal z spacing (∼0.016 μm). Further processing was performed using CS3 software for Macintosh (v10; Adobe Systems). For quantifications of p65 levels, >200 cells were microscopically assessed and analyzed with ImageJ software (National Institutes of Health). NF-κB signaling was also examined in resting cells by western blot analysis after subcellular fractionation. Detection of bands was performed with rabbit pAb C-20 to NF-κB p65 and a horseradish peroxidase (HRP)–labeled secondary antibody (Santa Cruz Biotechnology). Equal protein loading and purity for each fraction was confirmed using rabbit pAb (I-19) to β-actin or goat pAb (V-18) to glyceraldehyde-3-phosphate dehydrogenase (GAPDH) for cytoplasmic fractions and mouse mAb (CTD4H8) to RNA polymerase II (RNApolII) (Millipore) or mouse mAb (53/Nucleoporin p62) to human Nucleoporin p62 (BD Biosciences) for nuclear fractions.
TACI, MyD88, and CAML colocalization
To compare the colocalization of TACI isoforms with myeloid differentiation factor 88 (MyD88) and calcium-modulating cyclophilin ligand (CAML), A20 cells transfected with either isoform or the nonsignaling mutant S194X were starved for 6 hours, washed, and processed for immunofluorescence. Staining was performed with mouse mAb (11H3) anti-human TACI (eBioscience), rabbit pAb to MyD88 (Millipore), or goat pAb to CAML (N-18) (Santa Cruz Biotechnology). Secondary reagents included Alexa Fluor 546–conjugated anti-mouse pAb, Alexa Fluor 647–conjugated anti-rabbit pAb (Invitrogen), and Alexa Fluor 647–conjugated anti-goat pAb (Invitrogen). Nuclei were visualized with DAPI (Boehringer Mannheim). Slides were coverslipped with FluorSave reagent (Calbiochem) and analyzed by confocal microscopy.
Site-directed mutagenesis
To examine the effects of selected point mutations (C104R, L172R, A181E, S194X, and R202H), site-directed mutagenesis was performed in the human TACI long isoform using the Stratagene QuikChange XL kit. The primers used for the generation of mutant cell lines are listed in supplemental Table 5. Retroviral pseudotyping and transduction was conducted in the murine lymphoma B cell line A20 (ATCC) as previously described.16,17 To confirm TACI expression in both isoform- and mutant-transduced cells, surface TACI expression was assessed by FACS.
Statistical analysis
Statistical analyses were performed using Prism v.5 (GraphPad Software, San Diego, CA). Values were expressed as mean ± standard error of the mean or mean ± standard deviation. Statistical significance was assessed by 2-tailed unpaired Student t test or Mann-Whitney U test.
Results
TACI isoform expression and ligand binding
To compare the functions of isoforms, each construct, coexpressed with GFP, was stably transduced into A20 cells, a murine lymphoma B cell line without detectable surface TACI, BAFF receptor (BAFF-R), or B-cell maturation antigen (BCMA).17 For comparison, the empty plasmid and a truncated TACI mutant S194X, incapable of intracellular signaling, were also transduced.19 Cells transduced with either isoform or the mutant expressed similar levels of surface (Figure 1A) and total TACI (Figure 1B), and were able to bind BAFF and APRIL as determined by FACS (Figure 1A).
A20 transduced cells express surface TACI and bind ligand. (A) Representative flow cytometry results for the A20 parental cell line, A20 GFP, and A20 short, long, or nonsignaling S194X TACI–transduced cells showing similar TACI and GFP expression. TACI expression was also tested by ligand-binding assay and analyzed by flow cytometry. Numbers indicate percentage of positive cells. Plots are representative of 3 independent experiments. (B) TACI immunoblot from same cells expressing similar levels of TACI protein. hu, human.
A20 transduced cells express surface TACI and bind ligand. (A) Representative flow cytometry results for the A20 parental cell line, A20 GFP, and A20 short, long, or nonsignaling S194X TACI–transduced cells showing similar TACI and GFP expression. TACI expression was also tested by ligand-binding assay and analyzed by flow cytometry. Numbers indicate percentage of positive cells. Plots are representative of 3 independent experiments. (B) TACI immunoblot from same cells expressing similar levels of TACI protein. hu, human.
TACI signaling promotes plasma-cell maturation
We found that TACI-transduced A20 cells displayed striking morphologic differences compared to baseline or A20 cells transduced with the S194X mutant. Although A20 B cells are CD19 and surface IgG positive,20 after transduction with either the short or, to a lesser extent, the long TACI isoform, cells lost surface CD19 and IgG and expressed surface CD138 (syndecan-1), the canonical plasma-cell marker.21 This transformation could be attributed to TACI signaling, because the nonsignaling S194X TACI retained the baseline B-cell phenotype with no CD138 expression (Figure 2A-B). However, A20 cells transduced with the short TACI isoform expressed a fully differentiated plasma-cell phenotype, in contrast to cells transduced with the long isoform, which retained surface CD19, suggesting that the short isoform provided a more potent signal for terminal differentiation. Transmission electron microscopy revealed that A20 cells transduced with short and, to a lesser extent, the long TACI isoform developed a large nucleus; increased euchromatin, cytoplasm, and mitochondria; and an extensive endoplasmic reticulum, characteristic of the microstructure of plasma cells.22 In contrast, nontransduced A20 cells, GFP cells, or S194X mutant cells continued to resemble typical A20 lymphoblastoid B cells, with a large nucleus and scant cytoplasm20 (Figure 2C and supplemental Figure 2). Culture of either short or long TACI isoform–transduced cells with recombinant human (rh)BAFF or rhAPRIL did not further alter this phenotype, demonstrating the terminal stage of differentiation of these cell populations (data not shown).
TACI signaling in resting cells leads to a plasma-cell phenotype through plasma-cell gene program activation. (A) Representative FACS results showing CD19 and CD138 surface expression on resting A20, A20 GFP, and A20 TACI-expressing cells. Numbers indicate percentage of positive cells. (B) Flow cytometry analysis of surface CD19, CD138, and IgG on resting cells. Error bars represent standard deviation compared to A20 parental cell line, GFP, and S194X TACI-expressing cells (Mann-Whitney U test; **P < .01; ***P < .0001). Data summarize at least 3 independent experiments. (C) Resting A20 and A20 TACI-transduced cells were analyzed by transmission electron microscopy; >200 cells were assessed. Bar represents 2 μm. E, euchromatin; G, golgi; H, heterochromatin; M, mitochondria; N, nucleus; Nu, nucleolus; RER, rough endoplasmic reticulum. (D) qRT-PCR of Bcl6, Prdm1, Pax5, Xbp1, and Aicda mRNA expression levels. Results are normalized to Actb mRNA and represented as relative expression. Data are from 5 independent experiments; error bars represent standard error of the mean. *P < .05, 2-tailed unpaired Student t test.
TACI signaling in resting cells leads to a plasma-cell phenotype through plasma-cell gene program activation. (A) Representative FACS results showing CD19 and CD138 surface expression on resting A20, A20 GFP, and A20 TACI-expressing cells. Numbers indicate percentage of positive cells. (B) Flow cytometry analysis of surface CD19, CD138, and IgG on resting cells. Error bars represent standard deviation compared to A20 parental cell line, GFP, and S194X TACI-expressing cells (Mann-Whitney U test; **P < .01; ***P < .0001). Data summarize at least 3 independent experiments. (C) Resting A20 and A20 TACI-transduced cells were analyzed by transmission electron microscopy; >200 cells were assessed. Bar represents 2 μm. E, euchromatin; G, golgi; H, heterochromatin; M, mitochondria; N, nucleus; Nu, nucleolus; RER, rough endoplasmic reticulum. (D) qRT-PCR of Bcl6, Prdm1, Pax5, Xbp1, and Aicda mRNA expression levels. Results are normalized to Actb mRNA and represented as relative expression. Data are from 5 independent experiments; error bars represent standard error of the mean. *P < .05, 2-tailed unpaired Student t test.
TACI signaling promotes plasma-cell transcriptional program
With these morphologic changes, we expected transcription differences between the TACI isoform–transduced cells. Differentiation of B cells to plasma cells requires downregulation of Aicda, Pax5,23 and Bcl6,24 because it represses expression of Prdm1 (B lymphocyte–induced maturation protein 1 [Blimp1]). In contrast, the development of the plasma-cell phenotype includes gain of expression of X-box binding protein 1 (Xbp1). To compare the TACI isoforms, expression of Aicda and transcription factors were quantified by quantitative reverse-transcription (qRT)-PCR and compared to nontransduced GFP and S194X mutant cells (Figure 2D). Although baseline A20 cells were Aicda, Bcl6, and Pax5 positive, as befitting B cells, TACI isoform–transduced cells lost expression of these genes and gained Blimp1. However, as suspected from surface markers, A20 cells transduced with the short TACI isoform expressed significantly greater Xbp1 and Blimp1, demonstrating the advanced plasma-cell differentiated stage of these cells. In contrast, the S194X mutant, morphologically similar to baseline A20 cells and GFP-transduced cells, lost expression of Bcl6, Aicda, and Pax5. However, these mutant cells did not express Blimp1 or Xbp1, suggesting a potential intermediate stage of B-cell maturation (Figure 2D).
Differential downstream p65 nuclear translocation in TACI isoforms
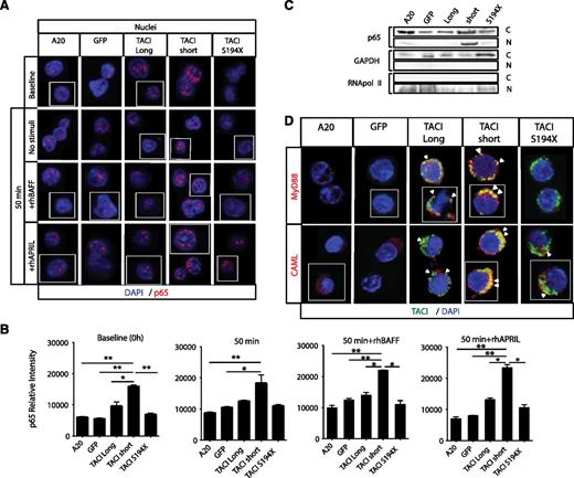
TACI activates NF-κB by recruitment of tumor necrosis factor receptor-associated factor (TRAF) proteins19 and is associated with nuclear translocation of the p65 component of this complex.25 To compare NF-κB activation in transduced cells, A20 cells expressing either the short or long isoform, GFP alone, or the S194X mutant were starved for 6 hours to achieve basal signaling (Figure 3A). Baseline cytoplasmic p65 staining was noted for cells containing both short and long TACI isoforms, reflecting a basal activation state noted previously for TACI-expressing cells in the absence of ligands.26 However, p65 staining was significantly more intense for A20 cells transduced with the short TACI isoform (P = .02). After incubation with rhAPRIL, the p65 signal was further enhanced and was even more increased for cells transduced with the short isoform, as confirmed by quantitation of p65 fluorescence (Figure 3B). In contrast, nontransduced cells, GFP, and A20 cells containing the nonsignaling S194X TACI mutant remained similar to baseline conditions. NF-κB activation was confirmed by p65 nuclear translocation, because isolated nuclei from cells containing either isoform showed an accumulation of p65, especially in A20 cells transduced with the short TACI isoform (Figure 4A). After incubation with rhAPRIL or rhBAFF, p65 nuclear accumulation was also intensified, confirmed by quantitation (Figure 4B) and by fractionation of these cell populations into nuclear and cytoplasmic compartments (Figure 4C).
TACI isoform intracellular signaling leads to NF-κB activation. (A) Confocal microscopy of A20 nontransduced cells, A20 with GFP, TACI short or long isoforms, and nonsignaling TACI S194X mutant cells. After 6 hours of starving (baseline), 1 × 106 cells were cultured for 50 minutes in complete RPMI 1640 medium in the presence or absence of 100 ng/mL of rhAPRIL, and stained for p65 (red); nuclei were counterstained with DAPI (blue). Images show white dividing lines for cells taken from the same field. Original magnification ×63. (B) Quantitative assessment of p65 expression (relative to cell number), represented as p65 relative intensity, for each condition. For quantitation of total p65, >200 cells were microscopically assessed and analyzed with ImageJ software. The mean percentage and standard error were calculated from 3 independent experiments; Error bars represent standard error of the mean. *P < .05; **P < .01; 2-tailed unpaired Student t test.
TACI isoform intracellular signaling leads to NF-κB activation. (A) Confocal microscopy of A20 nontransduced cells, A20 with GFP, TACI short or long isoforms, and nonsignaling TACI S194X mutant cells. After 6 hours of starving (baseline), 1 × 106 cells were cultured for 50 minutes in complete RPMI 1640 medium in the presence or absence of 100 ng/mL of rhAPRIL, and stained for p65 (red); nuclei were counterstained with DAPI (blue). Images show white dividing lines for cells taken from the same field. Original magnification ×63. (B) Quantitative assessment of p65 expression (relative to cell number), represented as p65 relative intensity, for each condition. For quantitation of total p65, >200 cells were microscopically assessed and analyzed with ImageJ software. The mean percentage and standard error were calculated from 3 independent experiments; Error bars represent standard error of the mean. *P < .05; **P < .01; 2-tailed unpaired Student t test.
Differential downstream p65 nuclear translocation in TACI isoform–transduced B-cell signals through MyD88 and CAML. (A) Confocal microscopy of nuclei isolated from A20 nontranduced cells, A20 GFP, A20 with TACI short or long isoforms, and nonsignaling TACI S194X mutant cells, cultured as in Figure 3, in the presence or absence of 100 ng/mL of rhBAFF or rhAPRIL, and stained for p65 (red); nuclei were counterstained with DAPI (blue). (B) Quantitative assessment of p65 nuclear translocation (relative to cell number), represented as p65 relative intensity. Error bars represent standard error of the mean. *P < .05; **P < .01; 2-tailed unpaired Student t test. (C) Immunoblot analysis of p65 nuclear translocation after subcellular fractionation of resting cells after 6-hour starvation (C: cytoplasmic fraction; N: nuclear fraction; GAPDH: cytoplasmic fraction loading and purification control; and RNApol II: nuclear fraction loading and purification control). For quantitation of nuclear p65 levels, >200 cells were microscopically assessed and analyzed with ImageJ software. (D) In resting transduced A20 cells, colocalization of TACI isoforms with MyD88 and CAML was observed by confocal microscopy, as marked by arrowheads. Staining: TACI (green), MyD88 (red) or CAML (red), along with DAPI (blue) to stain nuclei. Residual colocalization of S194X mutant TACI with CAML was also observed. The mean percentage and standard error were calculated from 3 independent experiments. Images in panels A and D show white dividing lines for cells taken from the same field; original magnification ×63. GAPDH, glyceraldehyde-3-phosphate dehydrogenase; RNApol II, RNA polymerase II.
Differential downstream p65 nuclear translocation in TACI isoform–transduced B-cell signals through MyD88 and CAML. (A) Confocal microscopy of nuclei isolated from A20 nontranduced cells, A20 GFP, A20 with TACI short or long isoforms, and nonsignaling TACI S194X mutant cells, cultured as in Figure 3, in the presence or absence of 100 ng/mL of rhBAFF or rhAPRIL, and stained for p65 (red); nuclei were counterstained with DAPI (blue). (B) Quantitative assessment of p65 nuclear translocation (relative to cell number), represented as p65 relative intensity. Error bars represent standard error of the mean. *P < .05; **P < .01; 2-tailed unpaired Student t test. (C) Immunoblot analysis of p65 nuclear translocation after subcellular fractionation of resting cells after 6-hour starvation (C: cytoplasmic fraction; N: nuclear fraction; GAPDH: cytoplasmic fraction loading and purification control; and RNApol II: nuclear fraction loading and purification control). For quantitation of nuclear p65 levels, >200 cells were microscopically assessed and analyzed with ImageJ software. (D) In resting transduced A20 cells, colocalization of TACI isoforms with MyD88 and CAML was observed by confocal microscopy, as marked by arrowheads. Staining: TACI (green), MyD88 (red) or CAML (red), along with DAPI (blue) to stain nuclei. Residual colocalization of S194X mutant TACI with CAML was also observed. The mean percentage and standard error were calculated from 3 independent experiments. Images in panels A and D show white dividing lines for cells taken from the same field; original magnification ×63. GAPDH, glyceraldehyde-3-phosphate dehydrogenase; RNApol II, RNA polymerase II.
Differential CAML and MyD88 recruitment of TACI isoforms
TACI activation of NF-κB requires recruitment and signaling via both CAML and MyD88.19 To compare isoforms, A20 constructs were analyzed by confocal microscopy to compare the levels of membrane colocalization of each with MyD88 or CAML in resting cells (Figure 4D). Although both isoforms facilitated membrane recruitment of MyD88, the shorter TACI construct was substantially more active in this colocalization, perhaps not surprising on the basis of the intense NF-κB activation. A20 cells, GFP, and the S194X mutant still bearing surface TACI showed no such recruitment. Interestingly, the S194X mutant was capable of limited CAML recruitment (Figure 4D, arrows), suggesting that the region of TACI required for colocalization is proximal to this mutation, as we found previously.19
Short TACI isoform also promotes plasma-cell transcriptional program in human pre-B cells
Although murine B cells lacking TACI could be directed toward plasma-cell development under the control of the short TACI isoform in particular, we transduced the TACI isoforms into the human pre-B cell line NALM6,27 which does not express TACI mRNA or protein. NALM6 was successfully transduced with short and long TACI isoforms and, for comparison, with the S194X mutant, as demonstrated by FACS indicating surface and intracellular TACI expression (supplemental Figure 3). As for A20 cells, after transduction, the short TACI pre-B cells lost surface CD19 and became CD138 positive, whereas the long TACI-transduced cells remained indistinguishable from nontransduced NALM6 B cells, GFP, and the S194X nonsignaling mutant (Figure 5A). To explore the molecular differences in these cell populations, transcriptional factors involved in plasma-cell reprogramming were quantified by qRT-PCR. NALM6 cells transduced with the short TACI isoform lost PAX5 and BCL6 mRNA and displayed little AICDA but gained BLIMP1; in contrast, cells transduced with the long isoform or S194X mutant remained similar, without expression of BLIMP1 (Figure 5B). In agreement with this profile, NALM6 B cells transduced with the short TACI isoform, but not the long isoform (or the S194X mutant form or GFP cells), acquired the morphologic characteristics of plasma cells on electron microscopy22 (Figure 5C).
TACI short isoform signaling promotes plasma-cell surface marker expression, plasma-cell transcriptional program, and plasma-cell morphology in human pre-B cells. (A) Representative flow cytometry dot-plots of CD19 and CD138 surface expression on resting NALM6, NALM6 GFP, and NALM6 TACI-expressing cells. Numbers indicate percentage of positive cells. (B) qRT-PCR of BCL6, PRDM1, PAX5, XBP1, and AICDA mRNAs from NALM6-transduced cells. Results are normalized to hypoxanthine-guanine phosphoribosyltransferase (HPRT1) mRNA and represented as relative expression. Data are from 5 independent experiments; error bars represent standard error of the mean. *P < .05; **P < .01 2-tailed unpaired Student t test. (C) Resting NALM6 and NALM6 TACI transfectants analyzed by transmission electron microscopy; >200 cells were assessed for each condition. Bar represents 2 μm; 5 μm for TACI short. E, euchromatin; H, heterochromatin; M, mitochondria; N, nucleus; RER, rough endoplasmic reticulum; V, vacuoles.
TACI short isoform signaling promotes plasma-cell surface marker expression, plasma-cell transcriptional program, and plasma-cell morphology in human pre-B cells. (A) Representative flow cytometry dot-plots of CD19 and CD138 surface expression on resting NALM6, NALM6 GFP, and NALM6 TACI-expressing cells. Numbers indicate percentage of positive cells. (B) qRT-PCR of BCL6, PRDM1, PAX5, XBP1, and AICDA mRNAs from NALM6-transduced cells. Results are normalized to hypoxanthine-guanine phosphoribosyltransferase (HPRT1) mRNA and represented as relative expression. Data are from 5 independent experiments; error bars represent standard error of the mean. *P < .05; **P < .01 2-tailed unpaired Student t test. (C) Resting NALM6 and NALM6 TACI transfectants analyzed by transmission electron microscopy; >200 cells were assessed for each condition. Bar represents 2 μm; 5 μm for TACI short. E, euchromatin; H, heterochromatin; M, mitochondria; N, nucleus; RER, rough endoplasmic reticulum; V, vacuoles.
Differential NF-κB activation by TACI isoforms in human pre-B cells
Because transduction of TACI led to activation of the NF-κB pathway in A20 cells, we also compared p65 nuclear translocation for short and long TACI isoforms by confocal microscopy in nuclei isolated from the parental NALM6 and TACI-transduced cell lines. As expected, NALM6 cells transduced with the short isoform showed some nuclear p65 accumulation in the baseline state (Figure 6A). After incubation with either rhAPRIL or rhBAFF, nuclear accumulation was again markedly enhanced, especially for the short isoform (Figure 6A), confirmed by fluorescence quantitation (Figure 6B). Subcellular fractionation of baseline cells confirmed that p65 nuclear translocation was observed only for the short isoform, illustrating the striking dominance of this isoform in TACI signaling (Figure 6C).
Differential NF-κB activation by TACI isoforms in human pre-B cells. (A) Confocal microscopy of isolated nuclei from NALM6 nontransduced cells, NALM6 GFP, NALM6 with TACI short or long isoforms, and nonsignaling TACI S194X mutant cells, cultured as in Figure 4 and stained for p65 (red); nuclei were counterstained with DAPI (blue). Images show white dividing lines for cells taken from the same field. Original magnification ×63. (B) Quantitative assessment of p65 nuclear translocation (relative to cell number), represented as p65 relative intensity. The mean percentage and standard error were calculated from 3 independent experiments; error bars represent standard error of the mean. *P < .05; **P < .01; 2-tailed unpaired Student t test. (C) Immunoblot analysis of p65 nuclear translocation after subcellular fractionation of resting cells after 6-hour starvation (C: cytoplasmic fraction; N: nuclear fraction; GAPDH: cytoplasmic fraction loading and purification control; and Nucleoporin/p62: nuclear fraction loading and purification control). For quantitation of nuclear p65 levels, >200 cells were microscopically assessed and analyzed with ImageJ software.
Differential NF-κB activation by TACI isoforms in human pre-B cells. (A) Confocal microscopy of isolated nuclei from NALM6 nontransduced cells, NALM6 GFP, NALM6 with TACI short or long isoforms, and nonsignaling TACI S194X mutant cells, cultured as in Figure 4 and stained for p65 (red); nuclei were counterstained with DAPI (blue). Images show white dividing lines for cells taken from the same field. Original magnification ×63. (B) Quantitative assessment of p65 nuclear translocation (relative to cell number), represented as p65 relative intensity. The mean percentage and standard error were calculated from 3 independent experiments; error bars represent standard error of the mean. *P < .05; **P < .01; 2-tailed unpaired Student t test. (C) Immunoblot analysis of p65 nuclear translocation after subcellular fractionation of resting cells after 6-hour starvation (C: cytoplasmic fraction; N: nuclear fraction; GAPDH: cytoplasmic fraction loading and purification control; and Nucleoporin/p62: nuclear fraction loading and purification control). For quantitation of nuclear p65 levels, >200 cells were microscopically assessed and analyzed with ImageJ software.
Examination of TACI mutants found in CVID
Although examination of the truncation mutant of TACI (S194X) demonstrated the loss of signaling, other mutations affecting the ligand binding site (C104R), the transmembrane regions (C172Y and A181E), or the intracellular domain (R202H) are more commonly found in CVID. We examined the phenotype of A20 lymphoblastoid cells transduced with these constructs, which also bore surface TACI (supplemental Figure 4A). The mutant forms also displayed surface CD19, with little expression of CD138 (supplemental Figure 4B-C), suggesting impaired plasma-cell generation. While these cells did not express Bcl6, Aicda, or Pax5 mRNA found in the parental A20 line, there was little or no expression of Blimp1, found in the functional TACI-transduced cells (supplemental Table 6).
Both TACI isoforms are constitutively expressed in human B-cell subsets
Examining the expression of TACI isoforms in peripheral blood B cells demonstrates that at baseline, TACI mRNA and protein for both isoforms are present (Figure 7A-B). Using mRNA to differentiate the expression of the long or short isoform showed that peripheral blood CD19+ CD27+ B cells contained more mRNA for the short isoform (Figure 7C). Because TLR9 activation enhances the expression of surface TACI,19 we examined the expression of each isoform in peripheral blood naïve IgD+ and total CD19+ B cells before and after 3 days of activation with ODN. TLR9 activation significantly increased the expression of mRNA for the short isoform at the expense of the long isoform in these cells (Figure 7C). In contrast, examination of splenic B cells showed different levels of TACI isoforms depending on the subset. Although follicular B cells expressed significantly more mRNA for the long isoform, even after activation by ODN or CD40 plus interleukin-21, activated marginal zone B cells expressed significantly increased amounts of the short isoform, especially after ODN activation (Figure 7D).
Expression of TACI isoforms in primary human B cells. (A) Qualitative analysis of TACI cDNA expression in freshly isolated B cells from 2 healthy donors (HD1 and HD2). TACI sequences were amplified from mRNA by RT-PCR and examined by gel electrophoresis. Two bands correspond to each of the 2 isoforms. (B) TACI immunoblot from the same healthy donors expressing the 2 TACI protein bands. β-actin was used as loading control. (C) Quantitative analysis of CD27+, naïve IgD+, and total CD19+ B cells of TACI isoforms from freshly isolated peripheral blood mononuclear cells further cultured with or without ODN for 3 days. (D) Quantitative analysis of mRNA levels of TACI isoforms in freshly isolated B cells from spleens. Follicular (Fo) and marginal zone (MZ) B cells were cultured for 3 days with the addition of ODN or interleukin-21 (IL21) and CD40L. For panels C and D, data represent 3 different donors; error bars represent standard error of the mean. *P < .05; 2-tailed unpaired Student t test.
Expression of TACI isoforms in primary human B cells. (A) Qualitative analysis of TACI cDNA expression in freshly isolated B cells from 2 healthy donors (HD1 and HD2). TACI sequences were amplified from mRNA by RT-PCR and examined by gel electrophoresis. Two bands correspond to each of the 2 isoforms. (B) TACI immunoblot from the same healthy donors expressing the 2 TACI protein bands. β-actin was used as loading control. (C) Quantitative analysis of CD27+, naïve IgD+, and total CD19+ B cells of TACI isoforms from freshly isolated peripheral blood mononuclear cells further cultured with or without ODN for 3 days. (D) Quantitative analysis of mRNA levels of TACI isoforms in freshly isolated B cells from spleens. Follicular (Fo) and marginal zone (MZ) B cells were cultured for 3 days with the addition of ODN or interleukin-21 (IL21) and CD40L. For panels C and D, data represent 3 different donors; error bars represent standard error of the mean. *P < .05; 2-tailed unpaired Student t test.
Discussion
Previous studies in murine systems have investigated how TACI signals might control B-cell maturational steps such as proliferation, isotype switch, and terminal differentiation. Although this receptor promotes antibody secretion in response to both T cell–dependent and T cell–independent stimuli,28,29 TACI signals in murine studies also inhibited B-cell proliferation, limited clonal expansion, and promoted upregulation of Blimp1 mRNA, leading to terminal plasma-cell differentiation.30 However, the murine TACI gene encodes a single isoform with 2 CRD ligand-binding domains; in contrast, the human TACI gene has an additional 5′ exon, encoding a short terminal sequence that permits skipping of exon 2, leading to a short isoform lacking the first CRD.31 Because the function of the first domain in human TACI has been viewed as essential in receptor assembly,26 the use of the short human isoform has been unclear. However, because alternative mRNA splicing of genes for other NF-κB signaling receptors are known to control lymphoid growth and differentiation,32-34 and because we find both TACI proteins in human B cells, we compared the functions of these isoforms in 2 B-cell transduction systems.
We found striking differences in cells bearing the different TACI isoforms. Whereas murine A20 B cells and, even more dramatically, the NALM6 pre-B cells transduced with the long TACI isoform retained surface CD19 and IgG, cells transduced with the TACI short isoform completely lost these B-cell characteristics. In both cell lines, expression of the short TACI isoform led to intense NF-κB activation, nuclear p65 translocation, and TACI colocalization with MyD88 and CAML. The short TACI–transduced cells became larger and CD138 positive and demonstrated upregulated BLIMP1 and XBP1 mRNA, hallmarks of plasma-cell differentiation.24,35 Cells transduced with the short isoform acquired the substructural morphology of plasma cells, with increased size, extensive endoplasmic reticulum, Golgi apparatus, and secretory vacuoles. In contrast, cells bearing the long isoform had significantly less BLIMP1 mRNA and, for transduced human NALM6 pre-B cells, remained CD138 negative, as did the nonsignaling mutant, which retained B-cell cytomorphology with surface CD19 and IgG and no expression of CD138 or detectable BLIMP1. That these cells retained residual NF-κB activation might be explained by the relatively distal location of the S194X mutation, permitting recruitment of CAML, TRAF5, or TRAF6 but eliminating the region of interaction with MyD88 (amino acids 228-233) required for TACI signaling.19 A20 cells transduced with the more proximal mutations C104R, A181E, C172Y, and R202H also retained CD19, did not develop CD138, and displayed impaired Blimp1 expression, paralleling the immune deficiency state of CVID. Although defects in TACI would be expected to impair plasma-cell development in CVID, deficient plasma cells in bone marrow and mucosal tissues are common findings in CVID subjects in general, with or without mutations in TACI.36 On the other hand, the loss of TACI signals in CVID subjects who have mutations might still be revealed by the prominent lymphoid hyperplasia, autoimmunity, and loss of in vitro tolerance checkpoints (all particular features of these subjects),5,7,13 suggesting loss of other important control mechanisms normally supplied by TACI activation.
Although both isoforms are detected in human B-cell populations, isolated CD27+ B cells and especially TLR-activated B cells express increased amounts of the short TACI isoform, in keeping with the more advanced activation stage of these cells and confirming likely relevance to human B-cell function. In an interesting contrast, TLR-activated marginal zone spleen cells also contained considerably more mRNA for the short isoform compared to follicular B cells, potentially reflective of the biological role of marginal zone B cells in producing antibody to a variety of T cell–independent antigens.37
Alternative splicing of genes regulating immune functions is common and, although providing flexibility and diversity, may supply contradictory controls: immune activation and repression.38 Interestingly, in the same receptor/ligand system, alternate splicing of BAFF and APRIL provides other controls on B-cell growth and differentiation. In humans and mice, a form of BAFF resulting from loss of exon 3 (or exon 4 in mice), leads to a splice variant (deltaBAFF).39 Although the result in humans is unclear, transgenic mice with deltaBAFF have reduced B-cell numbers and impaired T cell–dependent humoral responses, consistent with deltaBAFF being a dominant-negative inhibitor of BAFF. As for APRIL, mRNA splicing events also lead to additional forms of APRIL (APRIL δ, β, and γ), each with different predicted activities31 and possibly other divergent functional roles.40
Whether the accelerated B-cell maturation promoted by the short TACI isoform is due to the greater binding affinity for the ligands BAFF and APRIL, as noted previously,14 or whether there are other structural features of the short version that enhance B-cell signaling is unknown. However, as shown here for both forms of transduced cells and as noted previously,26 baseline TACI activation in the absence of ligands is an intrinsic feature of this receptor; thus, ligand-independent baseline signaling differences between isoforms are likely. Because both short and long isoforms are found in human B cells, the composition of the trimeric TACI receptor, containing either type of isoform or a combination of long and short isoforms, could lead to receptors of mixed composition, providing subtle controls on plasma-cell maturation. Similarly, because subjects with CVID are usually heterozygous, the location of the mutation (on the long or short isoform or distributed equally) could affect the outcomes of B-cell activation in patients. Although the transcriptional controls leading to alternative splicing remain unknown, differential signals via these molecular forms are likely to exert controls on plasma-cell generation in humans.
The online version of this article contains a data supplement.
The publication costs of this article were defrayed in part by page charge payment. Therefore, and solely to indicate this fact, this article is hereby marked “advertisement” in accordance with 18 USC section 1734.
Acknowledgments
The authors thank Dr Monica Martinez-Gallo, members of Dr Enric Esplugues’s laboratory, Scott Justus, and Anne Marie Barette for technical support.
This work was supported by the National Institutes of Health National Institute of Allergy and Infectious Diseases grants AI-101093, AI-086037, and AI-48693; and the David S. Gottesman Immunology Chair.
Authorship
Contribution: Y.G.-C. and C.C.-R. designed the research; Y.G.-C., M.C., A.T.T., L.R., L.Z., and F.J.Y. performed the experiments; Y.G.-C., M.C., and L.R. analyzed and/or interpreted the data; and Y.G.-C., M.C., A.C., and C.C.-R. wrote and/or critically revised the manuscript. All authors have seen and approved of the submission of this version of the manuscript and take full responsibility for the manuscript.
Conflict-of-interest disclosure: The authors declare no competing financial interests.
Correspondence: Charlotte Cunningham-Rundles, Departments of Medicine and Pediatrics, Immunology Institute, Mount Sinai School of Medicine, 1425 Madison Ave, Room 11-20, New York, NY 10029; e-mail: charlotte.cunningham-rundles@mssm.edu.






