Chromosomal aberrations are an important consequence of genotoxic exposure and contribute to pathogenesis and progression of several malignancies. We investigated the susceptibility to chromosomal aberrations in chronic myelogenous leukemia (CML) progenitors after exposure to ionizing radiation. In normal progenitors, ionizing radiation induced both stable and unstable chromosomal lesions, but only stable aberrations persisted after multiple divisions. In contrast, radiation of chronic phase CML progenitors resulted in enhanced generation of unstable lesions that persisted after multiple divisions. CML progenitors demonstrated active cell cycle checkpoints and increased nonhomologous end joining DNA repair, suggesting that persistence of unstable aberrations was the result of continued generation of these lesions. CML progenitors demonstrated enhanced susceptibility to repeated cycles of chromosome damage, repair, and damage through a breakage-fusion-bridge mechanism. Perpetuation of breakage-fusion-bridge cycles in CML progenitors was mediated by classic nonhomologous end joining repair. These studies reveal a previously unrecognized mechanism of chromosomal instability in leukemia progenitors because of continued generation of unstable chromosomal lesions through repeated cycles of breakage and repair of such lesions.
Introduction
Chromosomal aberrations can occur spontaneously or after exposure to genotoxic exposures and play an important role in cancer pathogenesis.1,–3 Acquisition of chromosomal aberrations is a major feature of disease progression in myeloproliferative and myelodysplastic disorders and acute myeloid leukemia.4 Aberrations associated with myeloid malignancies include unbalanced aberrations (eg, −5, del(5q), −7, del(7q), +8, 13q− and del(20q)), translocations (involving 11q23, 21q22 and 17q21), and complex karyotypes.5,–7 DNA double-strand breaks (DSBs) are the principal lesions contributing to chromosomal aberrations.8,–10 DSB repair mechanisms, including homologous recombination (HR) and nonhomologous end joining (NHEJ),11 may restore the original sequence at the break or generate chromosomal aberrations. Ectopic repair between DNA sequences in different chromosomes may result in translocations and dicentric chromosomes. DNA damage response signaling pathways mediate cell cycle arrest and provide an opportunity for repair before replication or mitosis occurs.12 Typically, cells with unstable chromosomal lesions are prevented from going through cell cycle by checkpoint control pathways.13,–15 Therefore, development of persistent chromosomal abnormalities involves several factors, including acquisition of DSB, misrepair of damage, abnormal checkpoint responses, and clonal growth advantage of resulting lesions.
There is considerable interest in understanding the mechanisms underlying acquisition of chromosomal aberrations in leukemic progenitor cells. Chronic myelogenous leukemia (CML) is a prototypical stem cell malignancy with a natural course of progression from an initial chronic phase (CP) to accelerated phase (AP) and blast crisis (BC). Progression to BC is associated with acquisition of additional chromosomal aberrations beyond the underlying t(9;22) chromosomal translocation that characterizes CML.4 The primary abnormality in CML, the BCR-ABL oncogene, may induce genomic instability that can predispose cells to additional mutations. BCR-ABL may enhance production of reactive oxygen species (ROS) resulting in enhanced endogenous DNA damage. CML cells may also have altered DNA repair processes, including error-prone HR and NHEJ mechanisms.16,,–19 However, the relationship of these abnormalities to chromosomal instability in CML cells is less well studied. Deutsch et al reported that BCR-ABL expression resulted in reduced expression of DNA repair proteins, DNA repair deficiency, and increased sensitivity to ionizing radiation.20 On the other hand, Dierov et al21 and Koptyra et al22 showed that BCR/ABL expression promoted DNA DSBs and acquisition of chromosomal aberrations. However, these studies did not evaluate the kinetics of acquisition of chromosomal lesions and the mechanistic link between acquisition and repair of DSB lesions and chromosomal instability.
In this study, we investigated whether CML CD34+ cells demonstrate enhanced susceptibility to chromosomal aberrations after exposure to ionizing radiation compared with cells from healthy persons. We used FISH with whole chromosome probes to assess the frequency and kinetics of development of chromosomal lesions. We studied mechanisms of chromosomal instability in CML CD34+ cells after radiation-induced DNA damage, including induction of repeated cycle of chromosomal breakage-fusion-bridge (BFB) formation, and the role of NHEJ repair in this process.
Methods
Human subjects
Samples were obtained from healthy donors (G-CSF–mobilized peripheral blood stem cells, n = 19), from newly diagnosed, untreated CML patients in CP (n = 15, peripheral blood/bone marrow cells), and from CML patients in BC (n = 6, peripheral blood). Sample acquisition was approved by the Institutional Review Boards of City of Hope in accordance with the Declaration of Helsinki, and all participants provided written informed consent.
Cells
Mononuclear cells (MNCs) were isolated by Ficoll-Hypaque (Sigma-Aldrich) separation as previously described.23 CD34+ cells were selected by immunomagnetic column separation (Miltenyi Biotec). The human monocyte cell lines MBA-4 and MYN (obtained from Dr J. E. Dick, University of Toronto, Toronto, ON)24 were derived by expression of p210 BCR/ABL cDNA23 with Neo or Neo alone in Mo7e cells, respectively. MBA-4 cells were maintained in IMDM with 20% FBS. MYN cells were maintained in IMDM with 20% FBS and 5 ng/mL GM-CSF.
Exposure to ionizing radiation
Normal, CML CP, and CML BC CD34+ cells were exposed to varying doses (0-4 Gy) of ionizing radiation from a Cs137 source and then cultured at 37°C in a humidified atmosphere with 5% CO2 in serum-free medium (StemCell Technologies) supplemented with growth factors (50 ng/mL SCF, 50 ng/mL Flt-3, 10 ng/mL G-CSF, 10 ng/mL IL-3, and 10 ng/mL IL-6),25 before further analysis. Apoptosis, CFSE, and progenitor assays were performed as described in supplemental Methods (available on the Blood Web site; see the Supplemental Materials link at the top of the online article).
FISH
Details of preparation of metaphase spread, FISH, and scoring are provided in supplemental Methods. Metaphase spreads were separately hybridized with 2 human whole chromosome-specific probe cocktails: cocktail 1, chromosomes 1 (DEAC), 5 (FITC), and 11 (Texas Red); cocktail 2, probes for chromosomes 3 (DEAC), 7 (FITC), and 21 (Texas Red; MetaSystems). Slides were examined using a Zeiss AxioImager microscope (Carl Zeiss MicroImaging GmbH) equipped with DAPI, DEAC, TR and FITC epifluorescence optics and an Omega triple filter. Metaphases were viewed with a 63× objective (Plan Apochromat 63×/1.4 oil) and a 10× eyepiece (EL Plan Neofluar 10×/0.3) at room temperature. The images were captured with an AxioCam MRm camera and the Zeiss Axiovision 4.6 software was used to acquire images. One hundred or more consecutive metaphases were scored for each sample for each probe set, dose, and time point. Aberrations, including dicentrics, translocations, rings, fragments, and excess chromosome fragments not associated with exchanges and rings, were scored in a blinded manner and classified according to the nomenclature of Simpson and Savage.26 Broadly, aberrations were grouped into stable (translocations) and unstable (dicentrics, rings, and fragments) aberrations following International Atomic Energy Association criteria.27
Assessment of phospho-histone-γ-H2AX phosphorylation
Cells were fixed and permeabilized, and intracellular staining was performed using anti–phospho-histone H2AX antibody conjugated with FITC (H2AX Phosphorylation Assay Kit; Millipore) and with 4,6-diamidino-2-phenylindole (DAPI) to label DNA. Cells labeled with mouse IgG conjugated with FITC were used as controls. Phospho-histone-γ-H2AX expression in cells at specific stages of cell cycle was analyzed using flow cytometry.
DNA DSB repair assay
Assays for NHEJ were performed using pCMS-hom plasmids as previously described.28 Plasmids were linearized with XhoI, SacII, and ApaI (pCMS-hom) at 37°C for 4 hours and transfected into CD34+ cells using the Amaxa system (Lonza). Twenty-four hours later, cells were harvested and DNA repair analyzed based on EGFP and EYFP expression detected by flow cytometry. Because the plasmid expresses EGFP constitutively and EYFP on repair, the percentage of cells with repaired plasmids was calculated as the percentage of EYFP+ cells expressed as a percentage of total transfected cells after correcting for background.
Detection of nucleoplasmic bridges
Cells were exposed to ionizing radiation and cultured for 24 to 144 hours followed by addition of cytochalasin-B (6 μg/mL). Twenty-four hours later, cells were exposed to cold hypotonic (0.075M KCl) solution and fixed in Carnoy fluid, dropped on to slides, stained with DAPI, and examined. Microscope and camera settings are as described in “FISH.” Nucleoplasmic bridges were scored as previously reported.29 Slides were scored in a blinded manner to eliminate bias in the experiments.
Inhibition of Ku70 expression using shRNA expressing lentivirus vectors
Two shRNA sequences, KuSh1 and KuSh2, corresponding to 19 nucleotides at positions 1682 to 1700 (sense 5′-GGGAAAGTTACCAAGAGAA-3′), and 1402 to 1420 (sense 5′-GAAGATGCCCTTTACTGAA-3′) of the human Ku70 gene were used. U6-shRNA expression cassettes were generated by PCR30 and inserted upstream of SF-RFP in the pHIV7-SF-DsRED vector (supplemental Figure 4). pHIV7-U6-TR-SF-RFP lentiviral vectors containing a shRNA targeting HIV-1 tat and rev were used as a control. Production and titration of infectious virus particles were done as previously described.31 MYN and MBA-4 cells were transduced with Ku70 or control shRNA-expressing vectors at MOI 5, 2 times 24 hours apart. Western blotting was done on RFP+ cells selected by flow cytometry to check Ku70 knockdown.
Inhibition of CtIP using siRNA
The siRNA to CtIP was obtained from Santa Cruz Biotechnology. MBA-4 cells (106 cells) were transiently transfected with siRNA (1μM) using the Amaxa system. Cells were then exposed to 2 Gy of γ-radiation and cultured for 72 hours. Control siRNA was obtained from Dharmacon RNA Technologies. CtIP knockdown was confirmed by Western blotting. Cells were fixed at 24, 48, and 72 hours after culture to analyze nucleoplasmic bridge formation.
Assessment of DSB repair in CML cells by pUC19 plasmid repair assay
To study NHEJ, the pUC19 plasmid was linearized by EcoRI and SacI digestion and transfected into normal and CML CP CD34+ cells using the Amaxa system. Uncut circular pUC19 plasmid was used as control in parallel experiments. Plasmid DNA was extracted and used to transform DH5α cells, which were grown on X-gal and IPTG-containing agar plates. Blue colonies indicated precise end joining, whereas white colonies indicated mutagenic end joining. Linearized plasmids gave rise to only blue colonies in NL CD34+ cells. Plasmids extracted from CML CD34+ cells gave rise to both blue and white colonies. DNA minipreps were made and sequenced to analyze repair junctions (forward primer, cggcatcagagcagattgta; reverse primer, ggcggtaatacggttatcca; and the M13pUCRev primer).
Statistical analysis
Comparison of chromosomal aberrations in CML and normal cells was done making the assumption that the number of cells with stable, unstable, and total chromosomal aberrations followed Poisson distribution. SAS Proc Genmod procedure was used to fit a Poisson regression model for the comparison between normal and CML cells. The log of the number of metaphases observed was used as offset variable. Data were analyzed with SAS Version 9.1 (SAS Institute). Other tests of statistical significance were performed using GraphPad Prism Version 5.03 software, using 2-sided paired or unpaired 2 sample t tests as appropriate and P values less than .05 were considered statistically significant.
Results
Enhanced susceptibility to chromosomal lesions in CML CD34+ cells after radiation
We studied the response of CD34+ cells from healthy persons and CP CML patients to ionizing radiation. Freshly isolated CD34+ cells are primarily in G0/G1 and require growth factor stimulation to assess chromosomes in metaphase. Normal CD34+ cells undergo first cell division after 72 hours of culture, with subsequent divisions occurring every 24 hours. In contrast, CML CD34+ cells enter into mitosis after 24 hours of culture and continue to divide every 24 hours, consistent with previous reports.32,33 We therefore assessed chromosomes in normal CD34+ cells after 72 hours (first cell division) and 144 hours (estimated 3 or 4 cell divisions) culture and in CML CD34+ cells after 24 hours (first cell division), 72 hours (estimated 3 or 4 cell divisions), and 144 hours (estimated 6 or 7 cell divisions) culture. Preliminary experiments demonstrated a radiation dose-dependent (0-4 Gy) increase in apoptosis (IC50 = 3.2 Gy) and inhibition of CFC (IC50 = 1.6 Gy) at 72 hours (first cell division) in normal CD34+ cells (data not shown). Apoptosis of normal CD34+ cells was increased at 24, 48, and 72 hours and was reduced at 144 hours (∼ 3 or 4 cell divisions) after radiation exposure (supplemental Figure 1A). CML CD34+ cells demonstrated similar sensitivity to radiation-induced apoptosis, but unlike normal CD34+ cells, apoptosis was persistently increased at 72 hours (third to fourth division) and at 144 hours (fifth to sixth division; supplemental Figure 1B). We observed a dose-dependent reduction in normal CFC 72 and 144 hours after radiation exposure (supplemental Figure 2A), and of CML CFC 24, 72, and 144 hours after radiation exposure (supplemental Figure 2B). CML CFC showed greater sensitivity to radiation (2 Gy) than normal CFC (P < .05). We chose 0.5 Gy and 2.0 Gy as representative doses for subsequent experiments.
We assessed chromosomal aberrations in CD34+ cells after radiation exposure by FISH using whole chromosome probes against 6 chromosomes covering 31.7% of total genomic DNA content. Chromosomes 5, 7, 11, and 21 were selected because of frequent association with genotoxic exposures.7 Chromosomes 1 and 3 were selected as large chromosomes that provided increased representation of total genomic DNA. Specific stable chromosomal aberrations scored included reciprocal, terminal, and interstitial translocations. Unstable chromosomal aberrations scored included dicentric chromosomes, excess fragment, and ring chromosomes (Figure 1).27 Radiation exposure led to dose-dependent induction of chromosomal abnormalities (Table 1; supplemental Table 1).
Representative images of radiation-induced chromosomal aberrations. Metaphase spreads hybridized with probes specific for chromosomes 1 (DEAC/blue), 5 (FITC/green), and 11 (Texas Red/red) and chromosomes 3 (DEAC), 7 (FITC), and 21 (Texas Red). Corresponding black-and-white images are also shown (original magnification ×630). (A) Chromosome 1 is involved in a reciprocal translocation (t) with an unpainted chromosome. (B) Chromosome 5 is involved in a dicentric with chromosome 11 accompanied by a dual-color fragment. (C) Break in chromosome 11 resulting in 2 parts: 1 with a centromere (centric fragment) and 1 without a centromere (acentric fragment). (D) Chromosome 11 is involved in a dicentric with an unpainted chromosome accompanied by a fragment. (E) Multiple abnormalities, including insertion of portion of chromosome 7 into chromosome 3 accompanied by dual-color fragment. (F) Chromosome 7 is involved in a terminal translocation with an unpainted chromosome.
Representative images of radiation-induced chromosomal aberrations. Metaphase spreads hybridized with probes specific for chromosomes 1 (DEAC/blue), 5 (FITC/green), and 11 (Texas Red/red) and chromosomes 3 (DEAC), 7 (FITC), and 21 (Texas Red). Corresponding black-and-white images are also shown (original magnification ×630). (A) Chromosome 1 is involved in a reciprocal translocation (t) with an unpainted chromosome. (B) Chromosome 5 is involved in a dicentric with chromosome 11 accompanied by a dual-color fragment. (C) Break in chromosome 11 resulting in 2 parts: 1 with a centromere (centric fragment) and 1 without a centromere (acentric fragment). (D) Chromosome 11 is involved in a dicentric with an unpainted chromosome accompanied by a fragment. (E) Multiple abnormalities, including insertion of portion of chromosome 7 into chromosome 3 accompanied by dual-color fragment. (F) Chromosome 7 is involved in a terminal translocation with an unpainted chromosome.
Comparison of chromosomal lesions in CML and normal CD34+ cells exposed to radiation
| Radiation dose . | Probes . | Stable aberrations . | Unstable aberrations . | Total (stable + unstable) . | ||||||
|---|---|---|---|---|---|---|---|---|---|---|
| Normal, % . | CML, % . | P . | Normal, % . | CML, % . | P . | Normal, %) . | CML, % . | P . | ||
| First division | ||||||||||
| 0.5 Gy | 1, 5, 11 | 1.4 | 2.5 | .23 | 2.6 | 5.6 | .03 | 4.0 | 8.1 | .01 |
| 3, 7, 21 | 1.8 | 0.9 | .32 | 1.6 | 2.5 | .36 | 3.4 | 3.5 | .98 | |
| Combined | .84 | .02 | .05 | |||||||
| 2 Gy | 1, 5, 11 | 10.5 | 11.7 | .6 | 9.2 | 18.9 | .0004 | 19.7 | 30.6 | .003 |
| 3, 7, 21 | 6.1 | 6.8 | .73 | 7.6 | 8.5 | .63 | 13.7 | 15.3 | .56 | |
| Combined | .54 | .002 | .006 | |||||||
| Third to fourth division | ||||||||||
| 0.5 Gy | 1, 5, 11 | 2.4 | 1.2 | .18 | 0 | 3.2 | .03 | 2.4 | 4.4 | .12 |
| 3, 7, 21 | 1.7 | 1.7 | 1 | 0 | 2.7 | .04 | 1.7 | 4.4 | .04 | |
| Combined | .33 | .003 | .01 | |||||||
| 2 Gy | 1, 5, 11 | 10.1 | 8.4 | .38 | 0 | 8.8 | .003 | 10.1 | 17.2 | .004 |
| 3, 7, 21 | 8.7 | 6.2 | .16 | 0 | 7.8 | .004 | 8.7 | 14.0 | .02 | |
| Combined | .11 | < .0001 | .0002 | |||||||
| Radiation dose . | Probes . | Stable aberrations . | Unstable aberrations . | Total (stable + unstable) . | ||||||
|---|---|---|---|---|---|---|---|---|---|---|
| Normal, % . | CML, % . | P . | Normal, % . | CML, % . | P . | Normal, %) . | CML, % . | P . | ||
| First division | ||||||||||
| 0.5 Gy | 1, 5, 11 | 1.4 | 2.5 | .23 | 2.6 | 5.6 | .03 | 4.0 | 8.1 | .01 |
| 3, 7, 21 | 1.8 | 0.9 | .32 | 1.6 | 2.5 | .36 | 3.4 | 3.5 | .98 | |
| Combined | .84 | .02 | .05 | |||||||
| 2 Gy | 1, 5, 11 | 10.5 | 11.7 | .6 | 9.2 | 18.9 | .0004 | 19.7 | 30.6 | .003 |
| 3, 7, 21 | 6.1 | 6.8 | .73 | 7.6 | 8.5 | .63 | 13.7 | 15.3 | .56 | |
| Combined | .54 | .002 | .006 | |||||||
| Third to fourth division | ||||||||||
| 0.5 Gy | 1, 5, 11 | 2.4 | 1.2 | .18 | 0 | 3.2 | .03 | 2.4 | 4.4 | .12 |
| 3, 7, 21 | 1.7 | 1.7 | 1 | 0 | 2.7 | .04 | 1.7 | 4.4 | .04 | |
| Combined | .33 | .003 | .01 | |||||||
| 2 Gy | 1, 5, 11 | 10.1 | 8.4 | .38 | 0 | 8.8 | .003 | 10.1 | 17.2 | .004 |
| 3, 7, 21 | 8.7 | 6.2 | .16 | 0 | 7.8 | .004 | 8.7 | 14.0 | .02 | |
| Combined | .11 | < .0001 | .0002 | |||||||
P values are for comparisons of normal and CML CD34+ cells. Results are pooled from multiple samples.
Both stable and unstable chromosomal aberrations were seen 72 hours after irradiation of normal CD34+ cells (first cell division). Chromosomal aberrations were reduced at 144 hours (3 or 4 cell divisions) with disappearance of unstable aberrations and only stable chromosomal aberrations seen at this time. These results indicate that normal progenitors efficiently eliminate unstable lesions after the first cell division. CP CML CD34+ cells demonstrated significantly higher levels of chromosomal aberrations at 24 hours (first division) after irradiation compared with normal cells (P < .05), related primarily to increased unstable aberrations (0.5 Gy, P = .02; 2.0 Gy, P = .002; Table 1; supplemental Table 2; Figure 2). The frequency of chromosomal aberrations after additional cell divisions remained higher in CML CD34+ cells than for normal CD34+ cells after comparable numbers of divisions (Table 1). Unlike normal CD34+ cells, CML CD34+ cells continued to demonstrate unstable aberrations at 72 hours (3 or 4 cell divisions) and 144 hours (6 or 7 cell divisions; Table 1; supplemental Table 2; Figure 2). These results suggest that CML progenitors demonstrate enhanced susceptibility to unstable chromosomal aberrations and either impaired ability to eliminate or continued generation of unstable lesions.
Radiation induced chromosomal aberrations in normal and CML CD34+ cells. The figures compare the frequency of chromosomal aberrations in CD34+ cells from normal persons and CML patients after exposure to radiation (2 Gy) at first cell division and after 3 or 4 cell divisions, as shown in Table 1 and supplemental Tables 1 and 2. (A) Frequency of total number of aberrations detected using the 2 sets of probes for chromosomes 1, 5, and 11 (shown in blue) and 3, 7, and 21 (shown in red). Differences in frequency of aberrations between normal and CML CD34+ cells are shown. (B) Frequency of stable (shown in blue) and unstable (shown in red) chromosomal aberrations. P values for differences in frequency of unstable aberrations between normal and CML CD34+ cells are shown.
Radiation induced chromosomal aberrations in normal and CML CD34+ cells. The figures compare the frequency of chromosomal aberrations in CD34+ cells from normal persons and CML patients after exposure to radiation (2 Gy) at first cell division and after 3 or 4 cell divisions, as shown in Table 1 and supplemental Tables 1 and 2. (A) Frequency of total number of aberrations detected using the 2 sets of probes for chromosomes 1, 5, and 11 (shown in blue) and 3, 7, and 21 (shown in red). Differences in frequency of aberrations between normal and CML CD34+ cells are shown. (B) Frequency of stable (shown in blue) and unstable (shown in red) chromosomal aberrations. P values for differences in frequency of unstable aberrations between normal and CML CD34+ cells are shown.
DNA damage and cell cycle checkpoint response in CML progenitors
To better understand mechanisms underlying persistence of unstable aberrations in CML cells, we analyzed DNA damage-induced cell cycle arrest of CP CML compared with normal CD34+ cells. Because CML CD34+ cells enter division more quickly than normal CD34+ cells, potentially affecting the timing of entry and exit from cell cycle, cells were exposed to radiation after 60 hours of culture to allow better comparison of CML and normal cells. Normal CD34+ cells demonstrated initiation of G2/M arrest 12 hours after irradiation (2.0 Gy) and release from arrest by 48 hours (supplemental Figure 3A,C). In contrast, CML progenitors showed initiation of G2/M arrest at 6 hours after irradiation and release from arrest by 24 hours (supplemental Figure 3B-C). These observations indicate that irradiation does induce G2/M arrest in CML CD34+ cells but with different kinetics from normal CD34+ cells. Earlier and shorter G2/M arrest suggests quicker passage through G1 phase in CML CD34+ cells.
We measured γ-H2AX levels to assess radiation-induced DNA damage in normal and CP CML CD34+ cells. Because γ-H2AX levels are influenced by DNA replication and cell cycle status, we performed simultaneous γ-H2AX and cell cycle analysis. As expected, γ-H2AX levels increased proportionally to increase in DNA levels in cells from G0/G1 to S/G2/M phases of cell cycle. Comparing the G0/G1 populations, CML CD34+ cells showed higher baseline γ-H2AX levels compared with normal CD34+ cells, suggesting increased spontaneous DNA damage, consistent with reports that BCR/ABL induced ROS causes oxidative DNA damage and DSBs in CML cells (Figure 3A-B).34 In normal CD34+ cells, γ-H2AX was increased at 2 hours after irradiation but reduced at 6 and 24 hours. In contrast, CML CD34+ cells developed higher levels of DNA damage in response to irradiation, consistent with reports that BCR/ABL-positive leukemia cells accumulate more DSBs after γ-irradiation compared with normal cells.19 In contrast to normal cells, CML CD34+ cells demonstrated persistently high levels of γ-H2AX at 24 hours after exposure to radiation. These results are consistent with persistent or continuing DNA damage in CML CD34+ cells after radiation exposure.
DNA damage measured by γ-H2AX phosphorylation. CD34+ cells from (A) normal donors (n = 5) and (B) CML CP patients (n = 5) were exposed to 2 Gy of γ-radiation, and phosphorylation of histone γ-H2AX was measured by flow cytometry at different times after irradiation and is shown as ratio of mean channel fluorescence (MCF) for phosphorylated γ-H2AX compared with isotype control. **P < .01, ***P < .001 (differences in γ-H2AX phosphorylation in CML CD34+ cells compared with normal CD34+ cells exposed to 2 Gy at 2 and 24 hours after irradiation, respectively). Data are mean ± SEM of multiple experiments. (C) Flow cytometric plots showing phosphorylated γ-H2AX versus cell cycle based on DNA labeling with DAPI in CML and normal CD34+ cells with and without exposure to radiation. The gates were drawn based on the isotype controls that are shown in the top panels. Separate gates were used for the DAPI low (G0/G1 populations) and DAPI high (S/G2/M populations) because of differences in “nonspecific” fluorescence of the 2 populations.
DNA damage measured by γ-H2AX phosphorylation. CD34+ cells from (A) normal donors (n = 5) and (B) CML CP patients (n = 5) were exposed to 2 Gy of γ-radiation, and phosphorylation of histone γ-H2AX was measured by flow cytometry at different times after irradiation and is shown as ratio of mean channel fluorescence (MCF) for phosphorylated γ-H2AX compared with isotype control. **P < .01, ***P < .001 (differences in γ-H2AX phosphorylation in CML CD34+ cells compared with normal CD34+ cells exposed to 2 Gy at 2 and 24 hours after irradiation, respectively). Data are mean ± SEM of multiple experiments. (C) Flow cytometric plots showing phosphorylated γ-H2AX versus cell cycle based on DNA labeling with DAPI in CML and normal CD34+ cells with and without exposure to radiation. The gates were drawn based on the isotype controls that are shown in the top panels. Separate gates were used for the DAPI low (G0/G1 populations) and DAPI high (S/G2/M populations) because of differences in “nonspecific” fluorescence of the 2 populations.
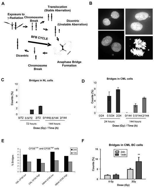
Perpetuation of BFB cycles in CML CD34+ cells after radiation
After radiation, the broken ends of damaged chromosome can fuse to form a dicentric chromosome with 2 centromeres. During anaphase, dicentric chromosomes are pulled toward opposite poles, resulting in formation of nucleoplasmic bridges leading to generation of chromosomal breaks (Figure 4A) and chromosomal fragments.35 Fusion of broken chromosomal ends may result in new dicentric chromosomes that can cause nucleoplasmic bridging and breaks during the after anaphase.29 These BFB cycles can result in fresh chromosomal breaks and dicentric chromosome formation with each cell division. To evaluate whether continued generation of unstable chromosomal lesions in irradiated CML CD34+ cells could be related to increased susceptibility to BFB cycles, we assessed nucleoplasmic bridge formation in CML and normal CD34+ cells after exposure to radiation (Figure 4B). A dose-dependent increase in nucleoplasmic bridges was seen in normal CD34+ cells at first division after irradiation, but no bridges were seen after 3 or 4 divisions (Figure 4C). CML CD34+ cells demonstrated a higher frequency of nucleoplasmic bridges at first division. In contrast to normal CD34+ cells, which showed clearance of bridges after 3 or 4 cycles, CML CD34+ cells showed persistence of bridges after 6 or 7 divisions (Figure 4D), potentially contributing to continued generation of unstable lesions.
Nucleoplasmic bridges in normal and CML CD34+ cells after radiation exposure. (A) The sequence of events leading to BFB formation after exposure of cells to radiation. DNA DSBs resulting from radiation exposure on repair may result in formation of a dicentric chromosome. The 2 centromeres in the dicentric chromosome will attach to opposite poles during cell division, leading to bridge formation and subsequent tearing of the chromosome. The broken end of the chromosome may fuse with another broken chromosome, leading to formation of another dicentric initiating another BFB cycle. (B) Representative images of nucleoplasmic bridges (original magnification ×630). Formation of nucleoplasmic bridges at 24 hours (1 cell division) and 72 hours (3 or 4 cell divisions) after exposure to radiation in (C) normal CD34+ cells (n = 3) and (D) CML CD34+ cells (n = 3). Results represent mean ± SEM of multiple experiments. (E) Nucleoplasmic bridges at 24 hours (1 cell division) and 144 hours (6 or 7 cell divisions) in CML BC CD34+ cells (n = 6) with and without exposure to radiation. (F) Formation of nucleoplasmic bridges in CFSElow and CFSEhigh cell populations from CML CP CD34+ cells and MBA-4 cells after exposure to radiation. No significant difference in bridge formation was observed between these 2 populations in both cell types.
Nucleoplasmic bridges in normal and CML CD34+ cells after radiation exposure. (A) The sequence of events leading to BFB formation after exposure of cells to radiation. DNA DSBs resulting from radiation exposure on repair may result in formation of a dicentric chromosome. The 2 centromeres in the dicentric chromosome will attach to opposite poles during cell division, leading to bridge formation and subsequent tearing of the chromosome. The broken end of the chromosome may fuse with another broken chromosome, leading to formation of another dicentric initiating another BFB cycle. (B) Representative images of nucleoplasmic bridges (original magnification ×630). Formation of nucleoplasmic bridges at 24 hours (1 cell division) and 72 hours (3 or 4 cell divisions) after exposure to radiation in (C) normal CD34+ cells (n = 3) and (D) CML CD34+ cells (n = 3). Results represent mean ± SEM of multiple experiments. (E) Nucleoplasmic bridges at 24 hours (1 cell division) and 144 hours (6 or 7 cell divisions) in CML BC CD34+ cells (n = 6) with and without exposure to radiation. (F) Formation of nucleoplasmic bridges in CFSElow and CFSEhigh cell populations from CML CP CD34+ cells and MBA-4 cells after exposure to radiation. No significant difference in bridge formation was observed between these 2 populations in both cell types.
To confirm that anaphase bridges were occurring in cells that had undergone multiple divisions, we exposed CML CD34+ cells labeled with CFSE to radiation and then cultured with growth factors. Each division results in a 50% reduction in CFSE fluorescence as the dye is portioned between daughter cells. After 72 hours, we isolated CFSEbright and CFSEdim populations by flow cytometry sorting. The CFSE bright gate contained cells that either did not divide or divided only once. The CFSEdim gate contained cells that that undergone multiple divisions. BFB were present in CFSEdim cells, indicating generation of new anaphase bridges in cells that had undergone several cell divisions (Figure 4E).
We also evaluated the frequency of nucleoplasmic bridges in BC CML cells. In contrast to normal and CP CML CD34+ cells, BC CML CD34+ cells demonstrated spontaneous occurrence and continued generation of nucleoplasmic bridges, even without radiation exposure (Figure 4F). BC cells exposed to radiation also demonstrated significantly increased nucleoplasmic bridges at both 24 hours and 144 hours after exposure (P < .001; Figure 4F). These results further suggest that increased BFB cycles could contribute to genetic instability in CML and disease progression to BC CML.
Role of NHEJ repair in perpetuation of BFB cycles in CML CD34+ cells
Continued occurrence of BFB cycles requires fusion of broken chromosomal ends with formation of new dicentric chromosomes. We analyzed the contribution of DNA repair mechanisms to perpetuation of BFB cycles in CML cells. Because NHEJ is active in G1 phase, it could contribute to aberrant repair of chromosome breaks resulting from anaphase bridging. NHEJ has been described to be altered in CML cells.36 A plasmid-based DNA repair assay was used to measure NHEJ repair (Figure 5A).28 CML CD34+ cells demonstrated significantly higher levels of NHEJ compared with normal CD34+ cells (63.9% vs 37.5%, respectively, P < .001; Figure 5B). Proteins involved in classic NHEJ (c-NHEJ) include the Ku subunits (Ku70 and Ku80), the DNA-dependent protein kinase catalytic subunit (DNA-PKcs) and the XRCC4-DNA ligase IV complex.37 Western blotting showed a 4-fold increase in DNA-PKcs and Ku 70 and a 2-fold increase in Ku 80 in CP CML compared with normal CD34+ cells (Figure 5C). We evaluated the effect of shRNA-mediated silencing of the Ku70 gene on nucleoplasmic bridge formation in CML cells.38 The MBA-4 cell line, generated by expressing p210BCR-ABL in human M07e leukemic cells, was used.24 M07e cells expressing the Neo gene alone (MYN) were studied as controls.24 As with CML CD34+ cells, MBA-4 cells demonstrated increased nucleoplasmic bridges at first division (38.4% ± 0.4%) compared with MYN cells (25.3% ± 4.6%), and bridges persisted after several divisions (Figure 5D). Bridge formation in MBA-4 cells was similar in the presence or absence of exogenous GM-CSF (supplemental Figure 5). MYN and MBA-4 cells were transduced with lentiviral vectors coexpressing Ku70 specific shRNA (Ku-sh1 or Ku-sh2) or control shRNA (sh-U6TR) and RFP. Western blotting confirmed significant knockdown of Ku70 expression (Figure 5E; Ku-sh1: 77% inhibition in MYN and 80% inhibition in MBA-4; Ku-sh2: 47% inhibition in MYN and 57% inhibition in MBA-4 cells). Nucleoplasmic bridges were significantly reduced after radiation (2 Gy) of Ku-sh1 (P = .003 at 24 hours and P = .002 at 144 hours) and Ku-sh2 (P = .006 at 24 and P = .001 at 144 hours) transduced cells compared with controls (Figure 5F). Treatment with NU 7026, a small-molecule kinase inhibitor of DNA-PKcs,39,40 resulted in significant reduction in nucleoplasmic bridges (Figure 5G) after radiation exposure (P < .001). After 72 hours, no bridges were observed in treated cells. These results indicate an important role for c-NHEJ in BFB events in CML cells.
The role of NHEJ DNA repair in nucleoplasmic bridge formation and BFB cycles in CML cells. (A) Plasmid-based assays for the SSA pathway of HR and NHEJ repair were performed in CML and normal CD34+ cells. (B) NHEJ repair in CML CD34+ cells (n = 3) and normal CD34+ cells (n = 5). Data are mean ± SEM of multiple experiments. *P < .05, ***P < .001 (comparing CML and normal CD34+ cells). (C) Expression of DNA-PKcs, Ku70, and Ku80 in normal CD34+ (n = 3) and CML CP CD34+ (n = 3) cells was measured by Western blotting. Representative results are shown. (D) Nucleoplasmic bridge formation in the BCR-ABL–positive cell line MBA-4 and its control cell line MYN. (E) Inhibition of Ku70 expression in MBA-4 cells by anti-Ku70 shRNA-expressing vectors was studied by Western blotting. A representative blot is shown. (F) Nucleoplasmic bridge formation in Ku70 knockdown and control MBA-4 CML cells at 24 hours (1 division) and 72 hours (3 or 4 divisions) after exposure to radiation. Data are mean ± SEM of 3 experiments. ***P < .0001 (comparing control-shRNA with Ku-shRNA1 and control-shRNA with Ku-shRNA2 at 24 and 144 hours after culture). (G) Nucleoplasmic bridges in MBA-4 cells after treatment with NU7026 were studied. Data are mean ± SEM of 3 experiments. A significant reduction in bridges was observed at 24, 72, and 144 hours compared with untreated controls (P < .0001). (H) siRNA-mediated inhibition of CtIP expression in MBA-4 cells was confirmed by Western blotting. A representative blot is shown. (I) Nucleoplasmic bridges were studied at 24, 48, and 72 hours after irradiation in MBA-4 cells after knockdown of CtIP with siRNA and compared with untreated cells and cells treated with control siRNA. A trend toward reduction of bridges was observed at all time points after CtIP knockdown, but the reduction was not significant at any of the time points. Data are mean ± SEM of 3 experiments. (J) Suppression of radiation-induced nucleoplasmic bridge formation in MBA-4 cells after treatment with increasing doses of dasatinib. At higher concentrations, dasatinib was inhibitory to growth of MBA-4 cells. At low doses of dasatinib, significant inhibition of nucleoplasmic bridge formation was seen.
The role of NHEJ DNA repair in nucleoplasmic bridge formation and BFB cycles in CML cells. (A) Plasmid-based assays for the SSA pathway of HR and NHEJ repair were performed in CML and normal CD34+ cells. (B) NHEJ repair in CML CD34+ cells (n = 3) and normal CD34+ cells (n = 5). Data are mean ± SEM of multiple experiments. *P < .05, ***P < .001 (comparing CML and normal CD34+ cells). (C) Expression of DNA-PKcs, Ku70, and Ku80 in normal CD34+ (n = 3) and CML CP CD34+ (n = 3) cells was measured by Western blotting. Representative results are shown. (D) Nucleoplasmic bridge formation in the BCR-ABL–positive cell line MBA-4 and its control cell line MYN. (E) Inhibition of Ku70 expression in MBA-4 cells by anti-Ku70 shRNA-expressing vectors was studied by Western blotting. A representative blot is shown. (F) Nucleoplasmic bridge formation in Ku70 knockdown and control MBA-4 CML cells at 24 hours (1 division) and 72 hours (3 or 4 divisions) after exposure to radiation. Data are mean ± SEM of 3 experiments. ***P < .0001 (comparing control-shRNA with Ku-shRNA1 and control-shRNA with Ku-shRNA2 at 24 and 144 hours after culture). (G) Nucleoplasmic bridges in MBA-4 cells after treatment with NU7026 were studied. Data are mean ± SEM of 3 experiments. A significant reduction in bridges was observed at 24, 72, and 144 hours compared with untreated controls (P < .0001). (H) siRNA-mediated inhibition of CtIP expression in MBA-4 cells was confirmed by Western blotting. A representative blot is shown. (I) Nucleoplasmic bridges were studied at 24, 48, and 72 hours after irradiation in MBA-4 cells after knockdown of CtIP with siRNA and compared with untreated cells and cells treated with control siRNA. A trend toward reduction of bridges was observed at all time points after CtIP knockdown, but the reduction was not significant at any of the time points. Data are mean ± SEM of 3 experiments. (J) Suppression of radiation-induced nucleoplasmic bridge formation in MBA-4 cells after treatment with increasing doses of dasatinib. At higher concentrations, dasatinib was inhibitory to growth of MBA-4 cells. At low doses of dasatinib, significant inhibition of nucleoplasmic bridge formation was seen.
In addition to c-NHEJ, a mechanistically distinct alternative-NHEJ (alt-NHEJ) pathway is reported to be a major contributor to chromosomal translocations and deletions with microhomologies at the repair junction. The end-processing factor CtIP (C-terminal binding protein [CtBP] interacting protein) promotes DNA repair by the alt-NHEJ pathway.41 siRNA-mediated knockdown of CtIP in MBA-4 cells resulted in an 88% knockdown of protein expression compared with control siRNA (Figure 5H). Nucleoplasmic bridges were reduced in cells treated with siRNA to CtIP compared with cells transfected with control siRNA at 24, 48, and 72 hours after irradiation, but the reduction was not significant at any time point (Figure 5I). In contrast, as described in the previous paragraph, Ku knockdown and pKi depletion with NU 7026 treatment led to significant reduction of nucleoplasmic bridges. These observations suggest that alt-NHEJ may play a role in BCR-ABL–mediated BFB generation but is not likely to be the predominant pathway. We performed plasmid-based assays to further evaluate the relative role of c-NHEJ and alt-NHEJ in DSB repair in CML cells. The pUC19 plasmid was linearized and transfected into normal and CP CML CD34+ cells. Plasmid DNA was extracted and used to transform DH5α cells, which were then grown on X-gal and IPTG containing agar plates. Linearized plasmids gave rise to only blue colonies in normal CD34+ cells, indicating precise end joining. Plasmids extracted from CML CD34+ cells gave rise to both blue and white colonies, indicating mutagenic end joining. Of 11 colonies sequenced from CML cells, one showed microhomology at the repair junction whereas 10 did not (supplemental Table 3). The predominance of repair events without evidence of microhomology in primary CML cells is consistent with proficient c-NHEJ mediated repair. Taken together, the results of repair assays, RNAi, and pharmacologic inhibition of key components of the DSB repair, sequencing of repair junctions, and Western blotting of repair proteins strongly support an important role for c-NHEJ in persistent BFB cycles after radiation exposure in CML cells.
MBA-4 cells were treated with the potent BCR-ABL kinase inhibitor dasatinib before radiation and assessment of nucleoplasmic bridge formation. Higher concentrations of dasatinib were inhibitory to proliferation of MBA-4 cells as expected but induced only low levels of apoptosis, as seen with primary cells. However, even low doses of dasatinib significantly inhibited nucleoplasmic bridge formation after radiation, suggesting a potential role of BCR-ABL kinase activity in increased BFB cycles in CML cells (Figure 5J).
Discussion
Chromosomal aberrations play a crucial role in the pathogenesis and progression of malignancies. Using a sensitive chromosomal painting assay to assess the development and evolution of chromosomal lesions, we identified chromosomal instability characterized by persistent generation of unstable chromosomal lesions in CML progenitors after radiation exposure. CML cells were susceptible to repeated cycles of chromosome damage and misrepair after irradiation, which was related to enhanced NHEJ DSB repair. These results are important because they elucidate a novel mechanism of acquisition of chromosomal lesions and disease progression in leukemia.
Exposure of normal CD34+ cells to radiation results in both unstable and stable chromosomal lesions. Unrepaired DSBs may result in chromosome fragments, whereas inaccurate repair may result in insertions and deletions at the break site, and chromosomal exchange lesions, such as dicentric chromosomes and translocations.10 Typically, cells with unrepaired or unstable chromosomal lesions, including excess fragments, dicentric and ring chromosomes, are prevented from going through cell cycle by checkpoint control pathways, whereas stable chromosomal lesions are not sensed or targeted by these mechanisms.15 Normal CD34+ cells with unstable chromosomal lesions were eliminated, and only cells with stable aberrations persisted after multiple cell divisions. CML progenitors demonstrated enhanced chromosomal instability after radiation exposure characterized by increased and persistent unstable chromosomal lesions. Our results are consistent with those of Deutsch et al who showed that BCR/ABL-expressing cell lines demonstrate increased chromosomal aberrations after radiation exposure.42 Dierov et al reported that CML progenitor cells treated with etoposide show increased DSBs and increased susceptibility to new chromosomal translocations compared with normal progenitor cells, consistent with error-prone DNA repair.43 Koptyra et al also showed that BCR/ABL-transformed 32D cells or murine bone marrow cells showed significantly enhanced ROS and γ-irradiation–induced chromosomal instability.44 However, the current study evaluated hundreds of metaphases and provides the first statistically robust analysis of chromosomal instability in primary CML cells. In addition, the detailed evaluation of the nature and kinetics of chromosomal lesions at different cell divisions in the current study allowed us to make novel observations regarding persistence of unstable chromosomal lesions over multiple cell divisions in CML cells.
Persistence of unstable chromosomal lesions in CML CD34+ cells appears to be related to continued generation of fresh DNA damage after the initial radiation exposure. Normal CD34+ cells demonstrated an initial increase followed by a later decrease in apoptosis, consistent with clearance of unstable lesions. In contrast, CML CD34+ cells showed persistently high apoptosis levels after radiation exposure. Analysis of DNA damage using γ-H2AX labeling showed CML CD34+ cells to have high basal levels of DNA damage and persistently high levels of γ-H2AX after irradiation, in contrast to rapid clearing of DNA damage demonstrated in normal CD34+ cells.18,–20 Irradiated CML CD34+ cells entered G2/M phase more quickly than normal CD34+ cells but demonstrated an active G2/M checkpoint similar to normal cells.21,45 In contrast to previous studies in BCR-ABL–expressing BaF3 cells, we did not observe prolonged G2/M arrest in primary CML compared with normal CD34+ cells. These results argue against persistence of unstable lesions being related to impaired checkpoint functions. Persistence of DNA damage was not related to reduced DNA DSB repair because NHEJ was increased rather than reduced in CML CD34+ cells, in association with increased expression of Ku70, Ku80, and DNA-PKcs. This is in contrast to the study by Deutsch et al20 who reported reduced expression of DNA-PKcs in BCR-ABL expressing cells with DNA repair deficiency and increased sensitivity to ionizing radiation. However, our results are consistent with other groups have also reported increased NHEJ repair in BCR/ABL-transformed cells.19 It is possible that the reduced DNA-PKcs levels and repair reported by Deutsch et al could be explained by dependence on cultured cells that had undergone several divisions,20 as opposed to freshly isolated CD34+ cells evaluated in our studies.
Our results suggest that spontaneous generation of unstable chromosomal lesions in CP CML CD34+ cells could be related to enhanced susceptibility to recurrent BFB cycles after initial radiation-induced damage. BFB cycles were originally described in maize by McClintock in 1938,46 and more recently in cancer cells, where they promote chromosomal instability and lead to generation of dicentrics, nonreciprocal translocations, and complex chromosome rearrangements.47,48 The BFB process is initiated by generation of dicentric chromosomes after initial repair of DSBs or via end-joining of uncapped telomere ends.49 Dicentric chromosomes are pulled apart during mitosis, resulting in formation of anaphase bridges and chromosomal breaks. Repair of broken chromosomes can regenerate dicentric chromosomes, which break again during the after mitosis. In normal CD34+ cells, radiation-induced anaphase bridges are eliminated after the first division. However, in CP CML CD34+ cells, anaphase bridges continue to be seen even after several cell divisions. BC CML CD34+ cells demonstrate anaphase bridge formation even without radiation exposure and increased anaphase bridges after radiation exposure.
Because perpetuation of BFB cycles requires fusion of broken chromosomal ends to form new dicentric chromosomes, we hypothesized that DSB repair mechanisms play an important role in this process. DSB repair in CML has been extensively investigated. ROS or γ-irradiation–induced DSBs in CML cells appear to be repaired by unfaithful HRR and NHEJ mechanisms, associated with high mutation rates and large deletions.19,34 Gaymes et al reported overactive NHEJ repair related to aberrant Ku activity as a candidate mechanism for chromosomal instability in BCR-ABL–transformed cells.16 Increased NHEJ activity and infidelity were related to DNA damage at sites that recruit key NHEJ proteins.17 However, the same group recently reported that Artemis and DNA ligase IV, key proteins in the c-NHEJ pathway, are down-regulated in CML cells, and that altered DSB repair in CML cells is caused by increased alt-NHEJ activity involving DNA ligase IIIα and WRN.18 Others have also reported that BCR/ABL enhances expression and activity of WRN.50 The choice of repair pathway used to resolve DNA DSBs and the role of different repair pathways in generating chromosomal exchange lesions remain an intriguing question. Rejoining of DSBs generated by ionizing radiation outside of S/G2 of the cell cycle usually occurs via NHEJ.37 Several studies indicate that alt-NHEJ may play a dominant role in generating chromosomal translocations.51,52 Alt-NHEJ is activated in cells deficient in c-NHEJ components51 and depends on terminal microhomology shared between broken ends. Nevertheless, the c-NHEJ pathway may also play an important role in the formation of chromosome rearrangements. For example, chromosomal instability caused by disruption of the Fanconi anemia pathway is promoted by c-NHEJ factors.53 Our studies also indicate an important role for c-NHEJ in perpetuation of BFB after irradiation of CML cells because nucleoplasmic bridges in CML cells were significantly reduced by Ku70 knockdown and DNA-PKcs inhibition. Although alt-NHEJ may also contribute, it does not appear to be the major pathway involved in BFB generation.
The development of recurrent BFB cycles resulting from a chain reaction of chromosomal damage and repair can explain continued generation of unstable chromosomal aberrations in irradiated CP CML progenitors. Although uncovered by radiation exposure in our studies, it is possible that similar processes are initiated by spontaneous DNA DSBs in CP CML cells, perhaps occurring at an enhanced rate related to increased generation of ROS.17,21,34 In BC CML cells, spontaneous generation of nucleoplasmic bridges was seen, potentially reflecting critical levels of telomere shortening or enhanced spontaneous DNA damage. Increased BFB cycles could contribute to the frequent occurrence of dicentric chromosomes in BC CML, including dic i(17q) and dic(9,12) chromosomes.54 Dicentric chromosomes could also be a contributing factor to the occurrence of BFB cycles in nonirradiated BC cells.
The susceptibility to repeated cycles of chromosome damage and misrepair identified in the current study represents a previously unrecognized mechanism of chromosomal instability and disease progression in CML. BFB cycles may contribute to generation of segmental chromosome amplification events, unbalanced chromosome rearrangements, and whole chromosome aneuploidy during disease progression.55 It will be of interest to determine whether similar mechanisms are active and contribute to clonal progression in other myeloid malignancies, including non-CML myeloproliferative disorders and myelodysplasia.
There is an Inside Blood commentary on this article in this issue.
The online version of this article contains a data supplement.
The publication costs of this article were defrayed in part by page charge payment. Therefore, and solely to indicate this fact, this article is hereby marked “advertisement” in accordance with 18 USC section 1734.
Acknowledgments
The authors thank Arjun Sehgal for assistance with cell culture, Allen Lin for assistance with obtaining patient samples, Tinisha McDonald for sample processing, the physicians and nurses of the Division of Hematology/HCT, and the patients who participated in this study.
This work was supported by the National Institutes of Health, National Cancer Institute (grant P50CA107399, R.B., S.B. and S.J.F.).
National Institutes of Health
Authorship
Contribution: S.C. designed and performed research, collected and analyzed data, and wrote the paper; J.M.S. and S.B. designed research, analyzed data, and wrote the paper; C.-L.S. analyzed data and reviewed the paper; H.M., W.Y.C., and T.R.O. designed research and reviewed the paper; S.J.F. reviewed the paper; and R.B. designed and supervised research, analyzed data, and wrote the paper.
Conflict-of-interest disclosure: The authors declare no competing financial interests.
Correspondence: Ravi Bhatia, Division of Hematopoietic Stem Cell and Leukemia Research, City of Hope National Medical Center, 1500 Duarte Rd, Duarte, CA 91010; e-mail: rbhatia@coh.org.




