Abstract
A variety of endothelial agonist–induced responses are mediated by rises in intracellular Ca2+, suggesting that different Ca2+ signatures could fine-tune specific inflammatory and thrombotic activities. In search of new intracellular mechanisms modulating endothelial effector functions, we identified nicotinic acid adenine dinucleotide phosphate (NAADP) as a crucial second messenger in histamine-induced Ca2+ release via H1 receptors (H1R). NAADP is a potent intracellular messenger mobilizing Ca2+ from lysosome-like acidic compartments, functionally coupled to the endoplasmic reticulum. Using the human EA.hy926 endothelial cell line and primary human umbilical vein endothelial cells, we show that selective H1R activation increases intracellular NAADP levels and that H1R-induced calcium release involves both acidic organelles and the endoplasmic reticulum. To assess that NAADP links H1R to Ca2+-signaling we used both microinjection of self-inactivating concentrations of NAADP and the specific NAADP receptor antagonist, Ned-19, both of which completely abolished H1R-induced but not thrombin-induced Ca2+ mobilization. Interestingly, H1R-mediated von Willebrand factor (VWF) secretion was completely inhibited by treatment with Ned-19 and by siRNA knockdown of 2-pore channel NAADP receptors, whereas thrombin-induced VWF secretion failed to be affected. These findings demonstrate a novel and specific Ca2+-signaling mechanism activated through H1R in human endothelial cells, which reveals an obligatory role of NAADP in the control of VWF secretion.
Introduction
Endothelial cells represent the main regulator of vascular homeostasis, are involved in a variety of rapid and persistent inflammatory responses, such as expression of adhesion molecules and other singular biologic processes (eg, exocytosis, angiogenesis, nitric oxide release, membrane permeability) and respond to numerous hormonal and chemical signals as well as mechanical stimuli by releasing a variety of regulatory factors.1 Histamine, secreted by mast cells and basophils, represents an important regulator of many endothelial functions such as the inflammatory response, in particular the type I endothelial cell activation, which results in acute inflammation.1 The pleiotropic effects of histamine are triggered by activating one or more subtypes of the receptor present in specific combinations in different cells. Four subtypes of G protein–coupled receptors (H1, H2, H3, H4) are known, acting through different intracellular second messengers2 ; in particular H1 is considered the most important in endothelial cells, regulating vascular permeability and exocytosis of Weibel-Palade bodies (WPBs).3 WPBs, originally defined as intracellular stores for von Willebrand factor (VWF), have been recently shown to contain an increasing number of other molecules, implicating a key role for WPBs exocytosis in inflammation, angiogenesis, hemostasis and vascular tone.4 It has been established that histamine binding to Gq protein-coupled H1 receptor activates phospholipase C-β and increases intracellular calcium,5 but limited information is available concerning the mechanisms underlying these processes in endothelium. In endothelial cells, the rise in intracellular Ca2+ induced by HRs mediates histamine inflammatory responses such as the increase of blood flow. These effects result from Ca2+-mediated activation of (1) phospholipase A2 and production of NO, (2) the localized vascular leakiness of plasma proteins, (3) the exocytosis of WPBs, after the activation of myosin-light-chain kinase (MLCK) by Ca2+-calmodulin complex and phosphorylation of myosin light chain (MLC). Ca2+ released from internal stores is necessary and sufficient to trigger these histamine-mediated responses.6
Ca2+ is a ubiquitous signal that is able to activate a variety of intracellular pathways and mediate specific cellular responses. Release of Ca2+ from internal stores is controlled by various second messengers and by Ca2+ itself through a mechanism of Ca2+-induced Ca2+ release. The best known second messengers able to regulate the release of Ca2+ from intracellular stores are inositol 1,4,5-trisphosphate (IP3), cyclic ADP-ribose (cADPR), and nicotinic acid adenine dinucleotide phosphate (NAADP).7 In mammals, 2 different ectoenzymes known as CD38 and CD157 have been characterized that are able to generate both cADPR and NAADP.8 However, in some cell types an alternative enzymatic activity has been demonstrated.9
NAADP was first identified as a potent Ca2+-mobilizing agent in sea urchin eggs and more recently in different mammalian cell types.10,11 Ca2+ mobilization induced by NAADP elicits a variety of biologic processes such as lymphocyte activation, exocytosis, platelet activation, and neuronal growth and differentiation.12-17 Interestingly, the Ca2+ stores operated by NAADP seem to be distinct from sarcoplasmic/endoplasmic reticulum, and increasing evidence now suggests that NAADP targets lysosome-like acidic compartments.18-21 Recently, 2-pore channels (TPCs) have been identified as NAADP receptors releasing Ca2+ from acidic organelles,22,23 even though different NAADP receptors have been suggested, such as the type 1 ryanodine receptor24 and the transient receptor potential mucolipin 1 channel (TRP-ML1), which could function as NAADP-sensitive Ca2+ channels.25
It has been suggested that NAADP may serve as a universal cell Ca2+ trigger inducing an initial release of Ca2+, which is then amplified by Ca2+-induced Ca2+ release. In pancreatic acinar cells NAADP induces Ca2+ release from both the endoplasmic reticulum (ER) and acidic stores in the secretory granule area,20 and interaction between these different compartments is required for the response to different agonists.26 NAADP elicits Ca2+ responses in pancreatic and arterial smooth muscle cells via a 2-pool mechanism.27,28 Specifically, an initial Ca2+ burst is amplified by subsequent Ca2+ release mediated by ryanodine receptors (RyRs) and IP3 receptors from the ER.18,28
So far, the role of NAADP signaling has been studied in a limited number of cellular systems where some extracellular stimuli, traditionally described as coupled to the production of IP3, are related to NAADP-induced Ca2+ release from acidic stores. NAADP has been described as an important second messenger for different agonists such as cholecystokinin,29 T-cell receptor agonist,15 endothelin-1,30 histamine,9 glucagon-like peptide-1,31 glutamate in the brain,32 and, more recently, acetylcholine in endothelium.33
In this work, we demonstrate that NAADP is involved in histamine-induced Ca2+ release via the H1R in human endothelial cells. We show that stimulation of endothelial cells with the specific histamine H1 receptor agonist, 2-[(3-Trifluoromethyl)phenyl] histamine dimaleate (TMPH), leads to an increase of intracellular NAADP levels. Moreover, we observed that H1R-induced calcium release involves both acidic organelles and ER. To assess the contribution of NAADP-induced calcium release to histamine signaling we used the specific NAADP receptor antagonist, Ned-19,34 which completely abolished both TMPH-induced calcium release and the secretion of VWF induced by TMPH, but fails to affect thrombin-induced Ca2+ release and VWF secretion. Notably, double knockdown of TPC1 and TPC2 was found to abrogate VWF secretion after H1R stimulation. These data identify a novel pathway for H1 receptor signaling whereby receptor activation leads to intracellular Ca2+ release directly and specifically stimulated by NAADP, which in turn regulates the exocytosis of VWF from WPBs. These findings demonstrate for the first time the direct relationship between NAADP-mediated calcium release and the signaling mechanism underlying endothelium activation mediated by histamine.
Methods
Materials
All materials were obtained from Sigma-Aldrich except where otherwise stated.
Cell culture
The EA.hy926, human umbilical vein endothelial cells (HUVECs) fused with a human pulmonary epithelial cell line (A549)35 from ATCC, were cultured in DMEM (Life Technologies) containing 10% heat-inactivated fetal bovine serum (FBS), 2% (wt/vol) hypoxanthine/aminopterin/thymidine (HAT media supplement), 200μM l-glutamine, 100 U/mL penicillin/streptomycin (Life Technologies). Primary cultures of HUVECs (Lonza) were cultured in EBM-2 medium with a bullet kit (Lonza). Both cell lines were cultured at 37°C in a 5% CO2-humidified atmosphere.
Ca2+ imaging
EA.hy926 endothelial cell line cultured on 35-mm dishes were incubated in culture medium containing 3.5μM fura-2-AM (Invitrogen) for 1 hour at 37°C, and then rinsed with Krebs-Henseleit-Hepes (KHH) buffer (140mM Na+, 5.3mM K+, 132.4mM Cl−, 0.98mM PO42−, 1.25mM Ca2+, 0.81mM Mg2+, 5.5mM glucose, and 20mM Hepes), supplemented with 0.2% fatty acid–free BSA or with Hanks balanced salt solution (HBSS). Each dish was placed into a culture chamber at 37°C on the stage of an inverted fluorescence microscope (Nikon TE2000E), and connected to a cooled CCD camera (512B Cascade; Roper Scientific). Samples were illuminated alternately at 340 and 380 nm using a random access monochromator (Photon Technology International) and emission was detected using a 510-nm emission filter. Images were acquired (1-ratio image/s) using Metafluor software (Universal Imaging Corporation). Calibration was obtained at the end of each experiment by maximally increasing intracellular Ca2+-dependent fura-2-AM fluorescence with 5μM ionomycin, followed by recording minimal fluorescence in a Ca2+-free medium. [Ca2+]i was calculated according to the formulas previously described.36
Microinjection of high concentration of NAADP
Micropipettes were pulled from capillary glass with an internal filament and backfilled. The pipettes were then mounted in the electrode holder of an Injectman pressure injection system (Eppendorf) used at typical pressures of 200 hPa for 2 seconds, which produces ∼ 1% injection volumes. Self-inactivating concentrations of NAADP were prepared at 50mM (100× the final required concentration). Endothelial cells were then stimulated with 100μM TMPH or 2 U/mL thrombin, and Ca2+ release was measured using fluo-3-AM or fura-2-AM (Invitrogen).
Acid extraction of NAADP from EA.hy926 and NAADP measurements
Cells cultured in 60-mm dishes in standard medium were washed 2 times with HBSS and incubated for the appropriate time at room temperature with 50μM BAPTA-AM and either 100μM histamine or 100μM TMPH. All liquid was removed and ice-cold 1.5M HClO4 was added to stop reactions. Sonication was carried out to disrupt the cells and then all samples were centrifuged at 15 000g for 10 minutes at 4°C. Cellular pellet was stored at −80°C for later analysis, the supernatant was neutralized with an equal volume of 2M KHCO3, and then centrifuged at 15 000g for 10 minutes at 4°C to remove the KClO4 precipitate. The resulting supernatant was stored at −80°C for radioreceptor assay analysis. NAADP levels were determined as previously described.37 Briefly, standard or sample was incubated with L pictus egg homogenate in intracellular medium for 10 minutes. Then, [32P]NAADP was added to give approximately 50 000 scintillation counts per tube, with a final homogenate concentration of 0.5% (vol/vol). After a further incubation for 10 minutes, the reaction was separated by filtration on Whatmann GF/B filter papers using a Brandell cell harvester. Radioactivity was determined by storage phosphor detection, and sample concentrations interpolated from the standard curve.
Lysosomes and Ned-19 staining
Cells were incubated with 200 ng/mL LysoTracker Red (LTR; Invitrogen) for 30 minutes and with 100μM Ned-19. Cells were viewed with on a Zeiss 510 META confocal microscope in multitrack mode to reduce bleed-through, using the excitation/emission parameters 364 nm/385-490 nm for Ned-19 and 543 nm/> 560 nm for LTR.
ELISA for VWF
An immunobind ELISA assay (American Diagnostic Inc) was performed to measure levels of VWF released in culture medium after stimulation with 100μM TMPH, 100μM histamine, and 2 U/mL thrombin (Calbiochem). Confluent monolayers of HUVECs, grown in 6-well plates, were washed in HBSS and then incubated in OPTI-MEM I (Invitrogen) in the presence or absence of the reported agonists for 20 minutes. Supernatants were collected and 100 μL of each sample was tested. VWF ELISA assay was performed using the same number of cells.
Design and transfection of TPC1 and TPC2 siRNA duplexes
Small interfering RNA (siRNA) duplex oligonucleotides against the coding sequence of human TPC1 and TPC2 cDNA were designed and purchased from Integrated DNA Technologies. We selected 2 target sequences for TPC1 and TPC2, respectively: 5′-rCrCrA rGrGrA rCrUrC rGrGrA rArGrU rUrGrA rUrGrG rUrGG C-3′ (sense), rGrCrC rArCrC rArUrC rArArC rUrUrC rCrGrA rGrUrC rCrUrG rGrUrU (antisense) and 5′-rCrCrA rUrCrA rUrUrG rGrGrA rUrCrA rArCrU rUrGrU rUrUA G-3′ (sense), rCrUrA rArArC rArArG rUrUrG rArUrC rCrCrA rArUrG rArUrG rGrCrA (antisense). Transfection with 40nM of each siRNA in HUVECs was carried out using 0.2% vol/vol Oligofectamine (Invitrogen) according to the manufacturer's instructions. Fresh medium was added 4 hours after transfection and experiments were conducted for 48 hours. Nontargeting control siRNA-A (Santa Cruz Biotechnology) was used as a control.
Statistical analysis
Data are presented as the mean ± SEM of results from at least 3 independent experiments. A Student t test was used for statistical comparison between means where applicable.
Results
Evaluation of histamine-induced Ca2+ release via H1 receptors
Stimulation with histamine is known to enhance accumulation of inositol phosphates and elevate intracellular Ca2+ concentration in different cell types.2,38 Four subtypes of surface receptors are known to mediate responses to histamine, all of which are G protein–coupled receptors.39 As already described in the literature,40 only mRNAs for H1 and H2 receptors are present in EA.hy926 and in HUVECs. We confirmed the expression of H1 and H2, but not H3 and H4, through RT-PCR in EA.hy926 (data not shown). To characterize the contribution of the different histamine receptors to Ca2+ mobilization, we have stimulated our endothelial cells with specific agonists. TMPH, amthamine dihydrobromide, immethridine hydrobromide, and clobenpropit dihydrobromide were used, which are specific agonists for H1R, H2R, H3R, and H4R, respectively. The increase in [Ca2+]i after stimulation with each agonist (Figure 1A-B) shows that only TMPH, a selective agonist for H1 receptors, was able to trigger Ca2+ mobilization. Moreover, we observed that the selective H1 receptor antagonist, mepyramine, totally inhibits histamine-induced Ca2+ release. The calcium response to TMPH was found to be dose-dependent (data not shown), and the submaximal concentration of 100μM was chosen for subsequent experiments.
Ca2+ release because of stimulation of different histamine receptors in EA.hy926 endothelial cells. Cells were treated with the following histamine receptor agonists at 100μM: trifluoromethyl-phenyl-histamine (H1-selective), amthamine dihydrobromide (H2-selective), immethridine dihydrobromide (H3-selective), clobenpropit dihydrobromide (H4-selective), and histamine in the presence of mepyramine, a selective H1 antagonist. (A) Bars show the increase in [Ca2+]i after stimulation with each agonist. Error bars represent SEM; n = 3 independent experiments. (B) Representative calcium traces of experiment shown in panel A.
Ca2+ release because of stimulation of different histamine receptors in EA.hy926 endothelial cells. Cells were treated with the following histamine receptor agonists at 100μM: trifluoromethyl-phenyl-histamine (H1-selective), amthamine dihydrobromide (H2-selective), immethridine dihydrobromide (H3-selective), clobenpropit dihydrobromide (H4-selective), and histamine in the presence of mepyramine, a selective H1 antagonist. (A) Bars show the increase in [Ca2+]i after stimulation with each agonist. Error bars represent SEM; n = 3 independent experiments. (B) Representative calcium traces of experiment shown in panel A.
Involvement of NAADP-sensitive Ca2+ stores in H1 receptor signaling
To evaluate the involvement of different intracellular compartments in the Ca2+ response to TMPH, we adopted a pharmacologic approach. Bafilomycin A1 is known to inhibit the vacuolar-type H+-ATPase pump of acidic organelles, preventing the acidification of these compartments by blocking the Ca2+ reuptake into acidic stores via the Ca2+/H+ exchanger.41 Cells were treated with 500nM bafilomycin A1 or with the vehicle alone, and then stimulated with 100μM TMPH (Figure 2A-C). As shown, bafilomycin A1 partially but significantly impaired TMPH-induced Ca2+ release, suggesting the involvement of acidic organelles in TMPH-induced Ca2+ release. Furthermore, treatment with 1μM thapsigargin (Figure 2B), which functions by inhibiting sarco/endoplasmic reticulum Ca2+-ATPase (SERCA), completely blocked TMPH-induced Ca2+ mobilization from the ER. As described in other models,11 TMPH-stimulated EA.hy926 endothelial cells Ca2+ release requires the integrity of both the ER and acidic stores (Figure 2D). For comparison, parallel experiments with bafilomycin and thapsigargin were performed (in the same conditions as above) in cells stimulated with 2 U/mL thrombin, a concentration found to be submaximal in dose-response experiments (not shown). As shown in Figure 2E, Ca2+ release in response to thrombin involves ER stores but not acidic compartment.
Role of NAADP-sensitive Ca2+ stores in H1 receptor signaling. Ca2+ release in cells stimulated with 100μM TMPH after treatment with (A) vehicle alone (control); (B) 1μM thapsigargin for 15 minutes; and (C) 500nM bafilomycin A1 for 1 hour. Maximum Ca2+ concentrations after 100μM TMPH stimulation (D) and 2 U/mL thrombin (E) are summarized. Error bars represent SEM; n = 3; *P < .05 by Student t test.
Role of NAADP-sensitive Ca2+ stores in H1 receptor signaling. Ca2+ release in cells stimulated with 100μM TMPH after treatment with (A) vehicle alone (control); (B) 1μM thapsigargin for 15 minutes; and (C) 500nM bafilomycin A1 for 1 hour. Maximum Ca2+ concentrations after 100μM TMPH stimulation (D) and 2 U/mL thrombin (E) are summarized. Error bars represent SEM; n = 3; *P < .05 by Student t test.
Direct effect of NAADP in [Ca2+]i mobilization
Because cell stimulation with extracellular NAADP failed to induce intracellular Ca2+ release (not shown), we used NAADP-AM, a cell-permeant analog of NAADP known to induce NAADP-mediated Ca2+ signaling.42 In cells stimulated with NAADP-AM, increase in [Ca2+]i was induced compared with cells challenged with the vehicle alone (Figure 3A-B).
Direct effect of NAADP on [Ca2+]i mobilization. (A) Representative plot of NAADP-AM–induced Ca2+ mobilization in EA.hy926 cells. (B) Increase in F/F0 in cells stimulated with NAADP-AM compared with cells stimulated with vehicle alone (control). Cells were stimulated with 100μM TMPH after microinjection with (C) vehicle alone or (D) inactivating concentrations of NAADP. Increase in F/F0 in response to TMPH (E) and 2 U/mL of thrombin (F) in cells microinjected with the inactivating concentration of 500μM NAADP compared with cells microinjected with vehicle alone. Where applicable, error bars represent SEM; n = 3 independent experiments; *P < .05 by Student t test.
Direct effect of NAADP on [Ca2+]i mobilization. (A) Representative plot of NAADP-AM–induced Ca2+ mobilization in EA.hy926 cells. (B) Increase in F/F0 in cells stimulated with NAADP-AM compared with cells stimulated with vehicle alone (control). Cells were stimulated with 100μM TMPH after microinjection with (C) vehicle alone or (D) inactivating concentrations of NAADP. Increase in F/F0 in response to TMPH (E) and 2 U/mL of thrombin (F) in cells microinjected with the inactivating concentration of 500μM NAADP compared with cells microinjected with vehicle alone. Where applicable, error bars represent SEM; n = 3 independent experiments; *P < .05 by Student t test.
We further tested the involvement of NAADP in H1 receptor signaling by desensitizing the NAADP receptor by microinjecting high concentrations of NAADP as demonstrated in previous studies.15,43,44 As shown in Figure 3, microinjection of 500μM NAADP inhibited TMPH-induced but not thrombin-induced intracellular Ca2+ increase, compared with control cells microinjected with the vehicle alone. Figure 3E-F shows the average ratio F/F0 of all cells microinjected corresponding to [Ca2+]i.
Taken together, these data demonstrate that Ca2+ induced by NAADP plays a specific and primary role in endothelial cell histamine-H1R signaling.
TMPH stimulates NAADP production in endothelial cells
It has been recently demonstrated that in different cell types a variety of agonists can stimulate NAADP production.32,37 Generation of NAADP in response to agonist stimulation demonstrates an important role of this second messenger in the release of Ca2+ from intracellular stores.43,45,46
Figure 4 shows intracellular NAADP measurement in endothelial cells after stimulation with TMPH or with the vehicle alone. In this experiment we performed a radioreceptor binding assay as described by Lewis et al.37 As shown, TMPH leads to a time-dependent rise in intracellular NAADP levels, confirming the correlation between the H1R and NAADP as a specific second messenger. At variance with the kinetics of NAADP increase induced by TMPH, thrombin stimulation resulted in a high, but delayed and transient, increase in NAADP synthesis with a peak after 1 minute and reversion to basal level within 2 minutes (supplemental Figure 1, available on the Blood Web site; see the Supplemental Materials link at the top of the online article).
NAADP levels. NAADP levels measured over time in EA.hy926 endothelial cells stimulated with 100μM TMPH and control cells. The absolute resting concentration of NAADP was 1.774 88 ± 0.65 pmol/mg protein. Where applicable, error bars represent SEM; n = 2-3 independent experiments; *P < .05 by Student t test.
NAADP levels. NAADP levels measured over time in EA.hy926 endothelial cells stimulated with 100μM TMPH and control cells. The absolute resting concentration of NAADP was 1.774 88 ± 0.65 pmol/mg protein. Where applicable, error bars represent SEM; n = 2-3 independent experiments; *P < .05 by Student t test.
NAADP receptor has a primary role in TMPH-induced and histamine-induced Ca2+ mobilization
By means of a computer-based virtual screening, Naylor and colleagues have recently identified a new compound, Ned-19, which fluorescently labels the NAADP receptor and blocks NAADP-induced Ca2+ signaling in intact cells.34 To date, Ned-19 appears to be an uncompetitive antagonist of NAADP.
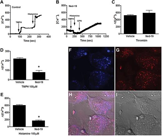
We show that pretreatment of EA.hy926 cells for 20 minutes with 50μM Ned-19 blocks both histamine-induced and TMPH-induced Ca2+ release (Figures 5B,D-E). The same experiments performed in HUVECs confirmed the inhibitory effect of Ned-19 on histamine-induced and TMPH-induced Ca2+ mobilization (data not shown). After treatment with Ned-19, cells were still responsive to GPN (Figure 5B), which proves that the integrity of acidic stores was maintained. To validate the selectivity of Ned-19 in endothelial cells, we stimulated cells with thrombin after treatment with Ned-19. Ned-19 did not affect calcium mobilization induced by submaximal doses of thrombin either in EA.hy926 cells (Figure 5C) or HUVECs (not shown). The observation that, in both endothelial cell types investigated, inhibition of the NAADP receptor leads to total disappearance of the TMPH-induced intracellular Ca2+ rise, but has no effect on thrombin-induced Ca2+ mobilization, demonstrates that NAADP is specifically fundamental for H1 receptor signaling.
Inhibition of the NAADP receptor using the selective antagonist Ned-19. (A) EA.hy926 cells were treated with vehicle alone for 20 minutes and then stimulated with TMPH followed by histamine (representative trace). (B) Cells were treated with 50μM Ned-19 for 20 minutes followed by stimulation with TMPH, histamine, and then 50μM GPN (representative trace). (C) Cells were treated with 50μM Ned-19 for 20 minutes, then stimulated or not with 2 U/mL thrombin. (D) Summary of responses to TMPH. (E) Summary of responses to histamine. Images show (F) Ned-19 staining, (G) lysotracker red staining, (H) merged image, and (I) brightfield image. Cells were viewed on a Zeiss 510 META confocal microscope with a plan apochromat objective 63× oil immersion aperture 1.4, at room temperature in Hanks buffer, and analyzed with LSM Software. Where applicable, error bars represent SEM; n = 3 independent experiments; *P < .05 by Student t test.
Inhibition of the NAADP receptor using the selective antagonist Ned-19. (A) EA.hy926 cells were treated with vehicle alone for 20 minutes and then stimulated with TMPH followed by histamine (representative trace). (B) Cells were treated with 50μM Ned-19 for 20 minutes followed by stimulation with TMPH, histamine, and then 50μM GPN (representative trace). (C) Cells were treated with 50μM Ned-19 for 20 minutes, then stimulated or not with 2 U/mL thrombin. (D) Summary of responses to TMPH. (E) Summary of responses to histamine. Images show (F) Ned-19 staining, (G) lysotracker red staining, (H) merged image, and (I) brightfield image. Cells were viewed on a Zeiss 510 META confocal microscope with a plan apochromat objective 63× oil immersion aperture 1.4, at room temperature in Hanks buffer, and analyzed with LSM Software. Where applicable, error bars represent SEM; n = 3 independent experiments; *P < .05 by Student t test.
As Ned-19 is fluorescent,34 we labeled EA.hy926 cells with Ned-19 and with lysotracker red (Figure 5F-I). Ned-19 mostly (approximately 90%) colocalizes with lysotracker red positive organelles, but it is possible to observe a population of nonacidic organelles displaying Ned-19 fluorescence as well as acidic organelles lacking the NAADP receptor. These data suggest that in endothelial cells the NAADP receptor is expressed in different kinds of intracellular organelles but not all of these organelles are characterized by low pH.
Role of NAADP in regulating VWF secretion
Endothelial exocytosis is one of the earliest responses to vascular damage and plays a pivotal role in thrombosis and inflammation.47 VWF is the major component inside WPBs, the secretory organelles of endothelial cells that also store other vascular modulators.48 To evaluate whether NAADP is involved in the exocytosis of VWF mediated by histamine we chose to use primary HUVECs at early passages. The release of VWF, derived by the fusion of WPBs with the plasma membrane, was detected by assaying the culture media. To establish a specific and direct link between the histamine H1R-triggered WPB exocytosis and the NAADP-mediated Ca2+-dependent exocytotic events, we measured the acute release of VWF under conditions where NAADP action was blocked. Confluent HUVEC monolayers were incubated with 100μM Ned-19 or with the vehicle for 30 minutes before stimulation with either 100μM histamine, TMPH, or with 2 U thrombin for 20 minutes at 37°C. As shown in Figure 6A-B, VWF secretion has been evaluated by ELISA assay on culture medium. Histamine, TMPH, and thrombin all induce secretion of VWF in the medium. As shown, TMPH induced-VWF release is completely inhibited by treatment with Ned-19, whereas Ned-19 fails to affect thrombin-induced VWF secretion. Secretion mediated by histamine is only partially altered by Ned-19, which suggested a NAADP independent contribution from histamine receptors other than H1R. In fact, Ned-19 could abolish histamine-induced VWF secretion in cells in which H2R was inhibited by 100μM cimetidine (Figure 6B). These data underline a primary role of NAADP as a fundamental second messenger specifically involved in H1R signaling in endothelial cells.
NAADP is essential for VWF release specifically activated through H1R. Measurement of secreted VWF by ELISA assay in HUVECs. Cells were treated either with vehicle alone or with 100μM Ned-19 or with 100μM cimetidine (H2R antagonist), or with 100μM Ned-19 and 100μM cimetidine for 30 minutes before stimulation with agonists as indicated in panels A and B. cime indicates cimetidine. Error bars represent SEM; n = 3 independent experiments; *P < .05 by Student t test.
NAADP is essential for VWF release specifically activated through H1R. Measurement of secreted VWF by ELISA assay in HUVECs. Cells were treated either with vehicle alone or with 100μM Ned-19 or with 100μM cimetidine (H2R antagonist), or with 100μM Ned-19 and 100μM cimetidine for 30 minutes before stimulation with agonists as indicated in panels A and B. cime indicates cimetidine. Error bars represent SEM; n = 3 independent experiments; *P < .05 by Student t test.
Recently it has been described that TPC1 and TPC2 represent specific receptors for NAADP. In our cells, TPC1:TPC2 relative expression, evaluated by real time PCR, was found to be 9:1. To further verify the fundamental role of NAADP in the secretion of VWF stimulated through H1R, we performed experiments of genetic silencing of TPC NAADP receptors followed by evaluation of VWF release. Primary HUVECs were transfected with siRNAs specific for TPC1 and TPC2, and 48 hours later we measured the acute release of VWF stimulated by 100μM TMPH for 20 minutes at 37°C. The efficiency of TPC receptor down-regulation, evaluated by qRT-PCR, was found to average approximately80% for TPC1 and 40% for TPC2. As shown in Figure 7, combined down-regulation of TPC1 and TPC2 receptors completely inhibits the secretion of VWF induced by TMPH, which is unaffected in cells transfected with nontargeting control siRNA. The observation that TPC silencing fails to affect the response to thrombin reinforces our previous evidence and provides more extensive support for a specific link between NAADP and exocytosis of WPBs.
Specific effect of TPC1 and TPC2 receptor silencing on VWF release through H1R. ELISA assay of secreted VWF in HUVECs. Cells were treated with nontargeting siRNA (■) or with TPCs receptors siRNA (□) and then stimulated with the indicated agonists. Error bars represent SEM; n = 2 independent experiments; *P < .05 by Student t test.
Specific effect of TPC1 and TPC2 receptor silencing on VWF release through H1R. ELISA assay of secreted VWF in HUVECs. Cells were treated with nontargeting siRNA (■) or with TPCs receptors siRNA (□) and then stimulated with the indicated agonists. Error bars represent SEM; n = 2 independent experiments; *P < .05 by Student t test.
Discussion
In the present study, we have focused on endothelial cell activation by histamine signaling as a prototype pathway regulating acute inflammation. The identification and targeting of key signaling factors regulating vascular inflammation which, in turn, contributes to the development of a variety of diseases or pathologic processes could in fact represent a promising area of drug development and control of inflammation. It has long been known that histamine plays a fundamental role in driving immune and inflammatory response of endothelial cells. The effects of histamine on endothelial cells, operated through histamine H1R, lead directly to an increase in vascular permeability, increased blood flow, and up-regulation in adhesion molecules allowing for leukocyte adhesion, rolling, and extravasation.1 In addition, the acute release of intracellularly stored factors in WPBs, achieved by secretagogues as histamine and thrombin through intracellular Ca2+ release, is one of the main mechanisms controlling homeostasis in the vascular system.47
The aim of the present study was to characterize the calcium signaling pathway activated through histamine H1R stimulation and its mechanistic involvement in the biologic functions of endothelial cells. Interestingly, recent data suggest that the calcium-mobilizing second messenger NAADP may function as a universal intracellular Ca2+ trigger of cells, and because the rise in intracellular calcium plays a major role in vascular activation mediated by histamine, we investigated its effects in human endothelial cells. Similarly to what was previously described40 we report the expression of both histamine H1 and H2 receptors in the EA.hy926 endothelial cell line and primary HUVECs. The current view is that the increase in [Ca2+]i induced by inflammatory agonists, such as thrombin and histamine, is achieved by the generation of inositol IP3, activation of IP3-receptors (IP3-R), release of stored intracellular Ca2+, and Ca2+ entry through plasma membrane channels. We shed new light on this specific signaling pathway and the main finding of this report is that NAADP plays an essential role in histamine H1R-induced Ca2+ release in endothelial cells, thereby regulating endothelial secretory response.
Several lines of evidence support the notion that NAADP represents an H1 second messenger and plays an obligatory role for H1R-mediated calcium signaling in human endothelial cells. First of all, specific H1 stimulation is abrogated by microinjection of inactivating micromolar NAADP concentrations. Secondly, a powerful and recently described chemical probe that specifically blocks NAADP signaling, Ned-19,34 completely inhibited Ca2+ response after the specific stimulation of histamine H1R while failing to affect thrombin-Ca2+ response. Thirdly, NAADP levels are consistently enhanced after challenging endothelial cells with the specific agonist of histamine H1R, TMPH. Moreover, silencing of NAADP receptors obtained by siRNA knockdown of TPC1/2 was found to abolish the secretion of VWF after selective histamine H1R activation with TMPH.
The biphasic Ca2+ response to NAADP and the dependence of the sustained phase on IP3-R and the ER are regarded as consistent with the idea that NAADP-induced Ca2+ signals are small and localized, but able to act as triggers for larger global intracellular Ca2+ changes through coupling to the ER system.11 Our data obtained through pharmacologic impairment of Ca2+ release from different Ca2+ store compartments appear to confirm this model. In fact, treatment of cells with thapsigargin (the endoplasmic SERCA inhbitor) as well as with bafilomycin (the inhibitor of vacuolar H+ATPase), impaired TMPH-induced Ca2+ mobilization. Furthermore, consistent with a role for lysosome-like compartments in this process, the vacuolar H+-ATPase inhibitor bafilomycin A1, which inihibited the response to TMPH, failed to affect the increase of intracellular Ca2+ induced by thrombin, which directly activates ER Ca2+ release. Moreover, our data indicate that NAADP receptors in endothelial cells are mainly localized within acidic organelles, though Ned-19 also labels a small fraction of nonacidic organelles, suggesting a complex and heterogenous distribution of NAADP receptors within different cytoplasmic vesicles, such as endosomes, reported to represent additional NAADP sensitive stores in pancreatic acinar cells.26 The fact that the localization is not completely identical demonstrates that this result is not simply because of bleed-through between the 2 channels used for the different dyes. These data are in agreement with the pharmacology of histamine H1R Ca2+ signaling, indicating that the integrity of both the ER and acidic stores are fundamental for H1R signaling. It remains unclear whether NAADP can release Ca2+ from thapsigargin-sensitive ER stores by acting on the same NAADP receptors present on lysosomes or on a contribution of different receptor types. To this purpose, it is worth mentioning that there is also evidence for RyR1 acting as an NAADP-sensitive Ca2+ channel in some cell systems.
The increase in intracellular concentration of NAADP in response to agonist stimulation bestows to NAADP a crucial role as a second messenger in the release of Ca2+ from intracellular stores. By means of a radioreceptor binding assay, we demonstrated that stimulation of endothelial cells with TMPH led to a time-dependent rise in intracellular NAADP levels. Our findings show a direct correlation between the H1R engagement and the increase of intracellular NAADP.
In endothelial cells secretory granules known as WPBs contain pro-inflammatory and prothrombotic proteins such as VWF, and other vascular modulators.4 These characteristic granules are present in different amounts in established endo,thelial cell lines, they are particularly abundant in HUVECs and less represented in EA.hy926 cells (not shown). When endothelial cells are activated by appropriate stimuli, the content of WPBs are released extracellularly.49 Proteins contained in WPBs have been shown to promote neutrophil and platelet adhesion to vessel walls as well as vascular inflammation.47 Therefore, the inhibition and regulation of endothelial cell exocytosis appears to play a fundamental role in down-regulating inflammation and vascular thrombosis. It is known that increased levels of cytosolic free Ca2+ concentration are implicated in the mechanism of exocytosis of VWF from WPBs. We provide evidence on HUVECs that secretion of VWF through activation of H1R is completely dependent on NAADP signaling. Our data show that Ned-19, the specific inhibitor of the NAADP receptor, completely blocked TMPH-induced VWF secretion while, conversely, it failed to affect the release of VWF stimulated by thrombin. Intriguingly, although the magnitude of the NAADP response was larger with thrombin than TMPH, this delayed and transient increase is neither responsible for calcium response nor for secretion of VWF. This surprising result reveals that it is not just the amount of NAADP produced but also where it is produced that determines the response, in this case the release of VWF, and suggests the involvement of IP3 rather than NAADP in thrombin-mediated stimulation. We observed that Ned-19 could significantly, but not completely, inhibit the secretory response to histamine, which suggests the engagement of an additional NAADP-independent histamine receptor. In fact, after inhibition of H2R, known to be coupled with cAMP, VWF secretion stimulated by histamine was abolished by Ned-19. This observation is in line with previous literature reporting that besides Ca2+, cAMP is involved in VWF secretion.50
The combined analysis of data from pharmacologic NAADP inhibition and from TPC down-regulation demonstrates that NAADP totally and specifically controls calcium signaling and the resulting VWF secretion mediated through H1R, but not those elicited by the control agonist thrombin. A side observation from our experiments is that the involvement of TPCs in the secretory response to histamine is not obligatory, suggesting the possible existence of some indirect crosstalk between the signaling pathways linked to H1R and H2R, the latter also implying cAMP production. It could be speculated that histamine engagement of both H1 and H2 receptors through cAMP production possibly results in the recruitment of additional NAADP receptors other than TPCs.
In conclusion, we demonstrate that NAADP is a specific and essential regulator of histamine H1R in endothelial cells. Besides the well studied mechanism of H1R signal transduction via IP3, we identified NAADP as a novel second messenger in H1R-induced Ca2+ release.
It is well known that the responses of endothelial cells to histamine span a very wide spectrum, only partially explained by the multiplicity of its known receptors. Our data shed new light on histamine signaling and introduce a new player, hence a new level of complexity, into the specific mechanisms of calcium-regulated activities triggered in endothelial cells by a single histamine receptor. They also show that the NAADP pathway is involved in a relevant biologic function, granule exocytosis evaluated as VWF secretion, and notably, that this pathway is obligatory when H1R activation takes place in conditions of strict selectivity. In our opinion, these findings represent a starting point to explore the possible involvement of NAADP in other endothelial functions, and more generally, could open the stimulating issue of how calcium rises and endothelial cell response to H1R engagement are finely regulated to result in specifically different cellular responses. Furthermore, histamine driven inflammation after the activation of endothelial cells through an exclusive coupling between H1R and NAADP signaling could possibly be targeted as an experimental new approach for management of vascular diseases, directly focused on downstream signaling for specific histamine-mediated vascular endothelial cell responses.
The online version of this article contains a data supplement.
The publication costs of this article were defrayed in part by page charge payment. Therefore, and solely to indicate this fact, this article is hereby marked “advertisement” in accordance with 18 USC section 1734.
Acknowledgments
We gratefully thank Antony J. Morgan for his help with microinjection experiments and Katja Rietdorf for useful advice on silencing experiments.
This work was supported by Italian Ministry of Health grant 2007 to EZ; grants from MIUR PRIN 2007 and 2008 and ASI I/061/06 to A.F.; and from “Rientro dei Cervelli” program by Italian Ministry for Education University and Research (MIUR) to A.D.
Authorship
Contribution: B.E. designed and performed the experiments, analyzed and collected data, cowrote the paper; G.G. conceived and performed some experiments, analyzed data; A.M.L. performed experiments, analyzed data, performed statistical analysis and contributed to paper writing; F.P. analyzed data and contributed to paper writing; A.D. performed experiments; L.X.T. performed selected experiments; A.A.G. performed experiments and edited the paper; E.Z. and A.G. analyzed data and edited the paper; G.C.C. designed research, contributed new reagents, analyzed data and edited the paper; and A.F. designed and supervised research and the experiments, analyzed and interpreted data, cowrote the paper.
Conflict-of-interest disclosure: The authors declare no competing financial interests.
Correspondence: Prof Antonio Filippini, MD, PhD, D.A.H.F.M.O. Section of Histology and Medical Embryology, Sapienza University of Rome, Via A. Scarpa 16, 00161 Rome, Italy; e-mail: antonio.filippini@uniroma1.it.
![Figure 1. Ca2+ release because of stimulation of different histamine receptors in EA.hy926 endothelial cells. Cells were treated with the following histamine receptor agonists at 100μM: trifluoromethyl-phenyl-histamine (H1-selective), amthamine dihydrobromide (H2-selective), immethridine dihydrobromide (H3-selective), clobenpropit dihydrobromide (H4-selective), and histamine in the presence of mepyramine, a selective H1 antagonist. (A) Bars show the increase in [Ca2+]i after stimulation with each agonist. Error bars represent SEM; n = 3 independent experiments. (B) Representative calcium traces of experiment shown in panel A.](https://ash.silverchair-cdn.com/ash/content_public/journal/blood/117/18/10.1182_blood-2010-02-266338/4/m_zh89991169790001.jpeg?Expires=1769085410&Signature=woAvx~nbEKsWRLe2ZA6kbK5NJNy53Jn1RV56g55TFoO9I2vLEe~Zus9pzUvMj6rf9a8kLzVXiUrzKSlwNrNQ2rZkrlHOZ1zfskKrXVtxo1m2zcN47khiOtlUS8nn-bL0X5B5FX9aSG5SUoP1HCK~9LVEyN~vSHxLxwl0-uakJib1jurzyjl42aNngMVhvVKAPUsg5mU3AaWfu6QPIufy9-PaaZThXqAWWcZeyEL9ko3QpdU7pYiSwt1m1O8~FXeZ-EF0BjW3Ftb53Idj~etaQkHHmRubOOmdinTmYny8vXW5ZDXZmmRvt6ru8fi78iRXDKGQIisqeERclxSgAnmH6A__&Key-Pair-Id=APKAIE5G5CRDK6RD3PGA)

![Figure 3. Direct effect of NAADP on [Ca2+]i mobilization. (A) Representative plot of NAADP-AM–induced Ca2+ mobilization in EA.hy926 cells. (B) Increase in F/F0 in cells stimulated with NAADP-AM compared with cells stimulated with vehicle alone (control). Cells were stimulated with 100μM TMPH after microinjection with (C) vehicle alone or (D) inactivating concentrations of NAADP. Increase in F/F0 in response to TMPH (E) and 2 U/mL of thrombin (F) in cells microinjected with the inactivating concentration of 500μM NAADP compared with cells microinjected with vehicle alone. Where applicable, error bars represent SEM; n = 3 independent experiments; *P < .05 by Student t test.](https://ash.silverchair-cdn.com/ash/content_public/journal/blood/117/18/10.1182_blood-2010-02-266338/4/m_zh89991169790003.jpeg?Expires=1769085410&Signature=qVvf7Gn1UszMulxvykKNlJ7h-buUYrgms0mzWNSIe5K6L03v7k1ntVzFINEqWDpHkOBs36rIyRP9wmx4NcN5793vwNI7I6cpZS5CEkev25KQrTHJIwZxAASr66o4OYz3geYA1BhGedXSGeEYxTJdv4yDstcDgfyPwCX2j~344HssdK~PC5ft6uH35CSOX9oyCJAj6t6Kvy5dHSckBZcK6hT50bGHmzyHgi6A56fV4yKcW2HrYeDHsCow74-wXI1WkOEfDl5fkQD47pPBxwAI-TFnvipmJNcU3DnzrU479hNyU8rlGpUInh4Ulfir0tCuOp340ExJObYuMvHv~BgcOg__&Key-Pair-Id=APKAIE5G5CRDK6RD3PGA)




This feature is available to Subscribers Only
Sign In or Create an Account Close Modal