Abstract
Interleukin-7 (IL-7) is crucial for the development of T and B lymphocytes from common lymphoid progenitors (CLPs) and for the maintenance of mature T lymphocytes. Its in vivo role for dendritic cells (DCs) has been poorly defined. Here, we investigated whether IL-7 is important for the development or maintenance of different DC types. Bone marrow–derived DCs expressed the IL-7 receptor (IL-7R) and survived significantly longer in the presence of IL-7. Migratory DCs (migDCs) isolated from lymph nodes also expressed IL-7R. Surprisingly, IL-7R was not required for their maintenance but indirectly for their development. Conventional DCs (cDCs) and plasmacytoid DCs (pDCs) resident in lymph nodes and spleen were IL-7R−. Using mixed bone marrow chimeras, we observed an intrinsic requirement for IL-7R signals in their development. As the number of CLPs but not myeloid progenitors was reduced in the absence of IL-7 signals, we propose that a large fraction of cDCs and pDCs derives from CLPs and shares not only the lymphoid origin but also the IL-7 requirement with lymphocyte precursors.
Introduction
Dendritic cells (DCs) are antigen-presenting cells that are critical for inducing immunity as well as tolerance of T cells. Based on phenotype, localization, and function, several CD11c+ DC subsets can be identified in murine secondary lymphoid organs (SLOs).1,2 Conventional DCs (cDCs) are resident within SLOs, have an immature phenotype (MHCIIint), and sample antigens locally. They can be divided into CD8α+ and CD8α− subpopulations that differ in immune function, cytokine expression, and antigen presentation. In contrast, plasmacytoid DCs (pDCs; MHCIIlow) are poor antigen-presenting cells and produce type I interferon after stimulation by viral or bacterial infection. In skin-draining lymph nodes (LNs), a third DC type often referred to as migratory DCs (migDCs; MHCIIhi) is found. These comprise dermal DCs and epidermal Langerhans cells, which capture antigens in the skin and migrate via the lymphatics to the draining LN to activate antigen-specific T cells.1,2
The capacity of DCs to present self as well as foreign antigens in SLOs is limited due to their rapid turnover. Under steady-state conditions, cDCs in spleen and LN are almost completely replaced within 3 to 5 days, while pDCs in spleen and migDCs in LN have an approximate half-life of 10 and 20 days, respectively.3-5 Only a few factors regulating the maintenance of lymphoid tissue DCs in vivo are known, including lymphotoxin β-receptor (LTβR) and bcl-xL.6,7 However, the short lifespan of cDCs in resting SLOs suggests that they are continuously replaced by precursor cells immigrating into the tissue. Some of the replacement may also occur locally as indicated by the presence of proliferating DC precursors.6,8-10 The precursors of most DCs are thought to reside in the bone marrow (BM) and share early progenitors with other hematopoietic cell lineages. Hematopoietic stem cells (HSCs) decide first between a lymphoid versus myeloid cell fate by differentiating into either common lymphoid progenitors (CLPs) or common myeloid progenitors (CMPs).1,2 CLPs can give rise to natural killer (NK), T, and B cells, while CMPs can become macrophages, granulocytes, erythrocytes, and megakaryocytes. In addition, both CLPs and CMPs have the potential to give rise to cDCs and pDCs in mice and men, suggesting considerable plasticity in DC development.1,2,11-13 However, the relative contributions of CLPs and CMPs to the peripheral DC pool is only partially understood.
Over the past few years, several cytokines and transcription factors regulating DC development have been identified. The cytokine FMS-like tyrosine kinase 3 ligand (Flt3L), which binds to its receptor Flt3 and signals via the transcription factor signal transducers and activators of transcription (STAT) 3, is important for DC development in vitro and in vivo.14-17 Interestingly, adult Flt3L- and STAT3-deficient mice still develop 10% to 65% of splenic cDCs and pDCs, indicating the involvement of other factors.14-16 A good candidate is STAT5, as mice lacking this factor show a 60% reduction in splenic cDC and pDC numbers.18 However, granulocyte-macrophage colony-stimulating factor (GM-CSF), which binds to the GM-CSF receptor and signals via STAT5, was shown to be dispensable for DC development in vivo.19,20 These findings suggest that an unidentified factor signaling through STAT5 contributes to DC development.
The IL-7 receptor (IL-7R) is one of the best-characterized receptors that signals through STAT5. IL-7 is its only ligand and was shown to be crucial for the development of αβ, γδ, and NK T cells in the thymus as well as B cells in the bone marrow (BM; reviewed in Jiang et al21 and Fry and Mackall22 ). In addition, IL-7 expressed within SLOs provides survival signals for mature recirculating αβ T cells.23 To date, the role of IL-7 for DCs is poorly understood. Spleens of IL-7Rα−/− mice were shown to have fewer pDCs and cDCs,24 which could be secondary to the B-cell deficiency.25 Another study based on IL-7Ra−/− BM chimeras suggested that DC development is not IL-7 dependent.26 We have reinvestigated the role of IL-7 for DC development and homeostasis using several in vivo models. Intriguingly, all of our data support the conclusion that IL-7 plays an important role in the development of cDCs and pDCs.
Methods
Mice and BM chimeras
C57BL/6 (B6) mice were from Janvier (Le Genest Saint Isle, France); CD45.1+ and CD45.2+ B6 mice were from The Jackson Laboratory (Bar Harbor, ME). IL-7−/− mice,27 IL-7Rα−/− mice,28 IL-7tg mice,29 and TSLP-R−/− mice30 have been previously described. For BM chimeras, CD45.1+/.2+ recipients (F1 of CD45.1+ × CD45.2+) were lethally γ-irradiated (2 × 4.5 Gy [450 rad] in a 6-hour interval) and then injected intravenously with 107 total BM cells from CD45.1+ wild-type (WT) mice, CD45.2+ IL-7Rα−/− mice, or a mixture of both (ratio of 1:1). Chimeras were analyzed 16 weeks after reconstitution. Mice within each experiment were sex- and age-matched. All mice were maintained under pathogen-free conditions. All mouse experiments were approved by the Swiss Federal Veterinary Office (Bern, Switzerland).
Cell isolation
Lymph nodes (axillary, brachial, inguinal) and spleen were dissected from CO2-killed mice. Capsules of LNs were opened with 26-gauge needles and the spleens were cut into small pieces. Tissues were digested for 30 minutes at 37°C in RPMI 1640 medium (Invitrogen, Basel, Switzerland) containing collagenase D (1 mg/mL; Roche, Rotkreuz, Switzerland), DNAse I (40 mg/mL; Roche), and 2.5% (vol/vol) fetal calf serum (FCS; Sigma-Aldrich, Buchs, Switzerland). Subsequently, EDTA was added (5 mM final) and cells were gently pipetted, passed through a 40-μm mesh, washed twice, and resuspended in RPMI medium containing 10% FCS. For cell isolation from ears, ears were split with forceps and incubated in phosphate-buffered saline (PBS) with 0.5% trypsin (Sigma-Aldrich) and 5 mM EDTA for 20 minutes at 37°C to separate dermal and epidermal sheets. To isolate DCs, both sheets were digested for 2 hours with collagenase D as described. Cells were counted by excluding dead cells stained with Trypan blue dye. Stromal cells were isolated from LNs as described before.23
BMDC generation and culture
Bone marrow–derived DCs (BMDCs) were generated as described previously.31 Briefly, BM cells were obtained from femur and tibia of B6 mice by crushing bones with a mortar. After filtering through a 40-μm mesh, BM cells were cultured for 10 days in complete Iscove modified Eagle medium (IMDM; Invitrogen) containing HEPES (10 mM), penicillin (50 IU/mL), streptomycin (50 μg/mL), β-mercaptoethanol (50 μM), 10% FCS, and 10% (vol/vol) GM-CSF–containing culture supernatant (COS line donated by F. Tacchini-Cottier, Lausanne, Switzerland) in untreated 100-mm plastic dishes. Medium was changed on days 3, 6, and 8 of culture. BMDCs were harvested on day 10 by gentle pipetting. For survival assays, 0.1 × 106 BMDCs per well were cultured (flat-bottom 96-well cell culture plates) in complete RPMI 1640 medium supplemented with 10% (vol/vol) FCS. For some experiments, BMDCs were labeled with 20 μM CFSE (Invitrogen). For in vitro blocking experiments, antibodies (Table S3, available on the Blood website; see the Supplemental Materials link at the top of the online article) were added to the culture in the indicated concentrations.
Flow cytometry
A total of 1.5 × 106 cells were blocked with 2% (vol/vol) normal mouse serum (Sigma-Aldrich) for 20 minutes on ice and then stained with antibodies (Table S1) in PBS containing 2% FCS, 2 mM EDTA, and 0.1% (wt/vol) NaN3 for 30 minutes on ice. Biotin-conjugated primary antibodies were detected with secondary reagents (Table S2). Dead cells were excluded using 7AAD or DAPI (Invitrogen). Data were acquired on a FACSCanto (Becton Dickinson, San Jose, CA) or a Cyan APD (Beckman-Coulter, Fullerton, CA) and analyzed with FlowJo software (TreeStar, Ashland, OR).
BrdU labeling and detection
BrdU (Sigma-Aldrich) administration to mice as well as DC surface-staining (using doubled antibody concentrations) and fixation were as described before,3 except that cells were incubated with 70 Kunitz U/mL DNAse I (Roche) for 45 minutes at 37°C and with FITC-conjugated α-BrdU mAb or an isotype-matched control mAb (Becton Dickinson) for 60 minutes at room temperature.
Immunofluorescence microscopy
Staining and microscopy of cyrosections were performed as previously described.23 For antibodies, see Table S4. Images were acquired using a DM 5500 microscope equipped with a DFC 350FX camera, a HC PL FLUOTAR (10×/0.30 NA, air) objective and LAS AF version 1.62 software (all Leica, Wetzlar, Germany). Images were processed using Photoshop CS2 (Adobe, San Jose, CA).
RNA isolation and quantitative RT-PCR
RNA extraction, primers, and quantitative real-time polymerase chain reaction (PCR) from total LN, spleen, and BM RNA were as previously described.23 Efficiency-corrected expression of Il-7 was normalized by division of that expression with the geometric mean of expression of the “housekeeping” genes encoding hypoxanthine guanine phosphoribosyl transferase (Hprt1) and TATA-binding protein (Tbp).
Statistical analysis
Statistical significance was determined using an unpaired 2-tailed Student t test for unequal variances. P values less than .05 were considered statistically significant.
Results
IL-7 mediates survival of BM-derived DCs in vitro
IL-7 responsiveness is limited to cells expressing the IL-7R, a heterodimer composed of the IL-7Rα chain (CD127) and the common γ (γc) chain (CD132). We confirmed a previous report32 showing the expression of IL-7Rα on GM-CSF–matured BMDCs (Figure 1A). We also observed expression of γc chain on these cells, suggesting that BMDCs can express a functional receptor for IL-7. As IL-7 is a potent survival factor for naive T cells in vivo and in vitro, we tested whether IL-7 has a similar effect on BMDCs. In vitro, BMDCs survived significantly better in the presence of increasing concentrations of recombinant IL-7 protein (Figure 1B). Because LN DCs are in close contact with IL-7–producing T zone reticular cells (TRCs) after their arrival in the LN T zone,23,33 we cultured BMDCs on a layer of TRC-containing LN stromal cells or with supernatant derived from such LN stromal cell cultures. In both cases, 60% to 80% of BMDCs survived for 24 hours, in contrast to only 40% survival in the absence of stromal cells or their supernatant (Figure 1B). This survival effect could be almost completely abolished by adding neutralizing antibodies to IL-7 or to IL-7Rα (Figure 1C). Around 60% of the BMDCs survived longer than 5 days in coculture with LN stromal cells, which represents a 5-fold prolongation of the BMDC half-life compared with the no-stroma control (Figure 1D). Based on CFSE dilution experiments, this survival was independent of DC proliferation (data not shown). Together, these results indicate that the IL-7R expressed on BMDCs is functional and promotes their survival.
IL-7 supports BMDC survival in vitro. (A) Flow cytometric analysis of day 10 WT BMDCs (CD11c+ MHCII+) for IL-7Rα (middle panel, black line) and γc-chain expression (bottom panel, black line). As control, IL-7Rα staining is shown for IL-7Rα−/− BMDC (middle panel, gray shading) or isotype-control antibody staining on WT BMDCs (bottom panel, gray shading). (B-D) Day 10 BMDCs were cultured in the absence of GM-CSF, and their survival was assessed by trypan blue dye exclusion. No significant differences were observed between MHCIIhi and MHCIIint CD11c+ BMDCs (data not shown) and were therefore pooled for the analysis. (B) BMDCs were cultured for 24 hours either alone (−), in the presence of increasing concentrations of recombinant IL-7 protein, on a layer of subconfluent LN stromal cells (ratio of 10 BMDCs to 1 stromal cell), or with supernatant (SN) derived from a 3-day LN stromal cell culture. (C) Neutralizing antibodies to IL-7 (10 μg/mL) or IL-7Rα (20 μg/mL) were added to BMDCs cultured for 24 hours with LN stromal cells. (D) Culture of BMDCs with or without LN stromal cells for 1, 2, or 5 days. P values (*P < .05; **P < .01; ***P < .001) are relative to the same time point of the “no-stroma” control. Data (± SD) are representative of at least 2 experiments with 3 independent samples each.
IL-7 supports BMDC survival in vitro. (A) Flow cytometric analysis of day 10 WT BMDCs (CD11c+ MHCII+) for IL-7Rα (middle panel, black line) and γc-chain expression (bottom panel, black line). As control, IL-7Rα staining is shown for IL-7Rα−/− BMDC (middle panel, gray shading) or isotype-control antibody staining on WT BMDCs (bottom panel, gray shading). (B-D) Day 10 BMDCs were cultured in the absence of GM-CSF, and their survival was assessed by trypan blue dye exclusion. No significant differences were observed between MHCIIhi and MHCIIint CD11c+ BMDCs (data not shown) and were therefore pooled for the analysis. (B) BMDCs were cultured for 24 hours either alone (−), in the presence of increasing concentrations of recombinant IL-7 protein, on a layer of subconfluent LN stromal cells (ratio of 10 BMDCs to 1 stromal cell), or with supernatant (SN) derived from a 3-day LN stromal cell culture. (C) Neutralizing antibodies to IL-7 (10 μg/mL) or IL-7Rα (20 μg/mL) were added to BMDCs cultured for 24 hours with LN stromal cells. (D) Culture of BMDCs with or without LN stromal cells for 1, 2, or 5 days. P values (*P < .05; **P < .01; ***P < .001) are relative to the same time point of the “no-stroma” control. Data (± SD) are representative of at least 2 experiments with 3 independent samples each.
IL-7 receptor is expressed by steady-state migDCs but not cDCs or pDCs
To test whether IL-7 plays a role for DC development and homeostasis in vivo, DC subsets in spleen and LN of naive mice were first stained for the IL-7R complex. DC subsets were defined based on the expression levels of CD11c, MHCII, CD8α, and PDCA-1 (Figure 2A; data not shown). CD11c+ MHCIIhi migDCs isolated from LNs expressed IL-7Rα at levels similar to CD8α+ T cells (Figure 2B). The direct ancestors of migDCs in the skin, namely dermal and epidermal DCs, also expressed the IL-7Rα chain (Figure 2C), consistent with data on human dermal DCs.34 In contrast, and similar to B cells, no IL-7Rα expression was detectable on CD8α+ and CD8α− cDC subsets (CD11c+ MHCIIint) and pDCs (CD11clow PDCA-1+; Figure 2B). The γc chain was expressed by all cell types analyzed, including all DC subsets (Figure 2D). In conclusion, migDCs but not cDCs or pDCs have the potential to respond to IL-7.
IL-7R is expressed on steady-state migDCs but not cDCs or pDCs. DC subsets from pLN, spleen, and skin were analyzed for IL-7Rα and γc-chain expression using flow cytometry. (A,B) Analysis of IL-7Rα expression on migDCs (CD11c+ MHCIIhi), CD8α+ and CD8α− cDCs (CD11c+ MHCIIint), pDCs (CD11cint PDCA-1+ CD45RA+), B cells (CD11c− MHCII+) and T cells (CD8α+ CD11c−) in the pLN and spleen of WT (■) and IL-7Rα−/− (▩) mice. (C) Analysis of IL-7Rα expression on DCs (7-AAD− CD45+ MHCII+) isolated from the epidermis (top panels) or dermis (bottom panels) from WT (■) or IL-7Rα−/− (▩) mice. These cells were also CD11c+ (not shown). (D) Expression of γc-chain was assessed in WT mice using an antibody against γc-chain (■) or an isotype control antibody (▩). Data are representative of 3 experiments.
IL-7R is expressed on steady-state migDCs but not cDCs or pDCs. DC subsets from pLN, spleen, and skin were analyzed for IL-7Rα and γc-chain expression using flow cytometry. (A,B) Analysis of IL-7Rα expression on migDCs (CD11c+ MHCIIhi), CD8α+ and CD8α− cDCs (CD11c+ MHCIIint), pDCs (CD11cint PDCA-1+ CD45RA+), B cells (CD11c− MHCII+) and T cells (CD8α+ CD11c−) in the pLN and spleen of WT (■) and IL-7Rα−/− (▩) mice. (C) Analysis of IL-7Rα expression on DCs (7-AAD− CD45+ MHCII+) isolated from the epidermis (top panels) or dermis (bottom panels) from WT (■) or IL-7Rα−/− (▩) mice. These cells were also CD11c+ (not shown). (D) Expression of γc-chain was assessed in WT mice using an antibody against γc-chain (■) or an isotype control antibody (▩). Data are representative of 3 experiments.
IL-7 overexpression increases cDC and pDC numbers in SLOs
On the one hand, the IL-7R expression on migDCs suggests that their steady-state numbers in LNs may be regulated by the amount of IL-7 produced by TRCs, similar to naive T cells.23 On the other hand, IL-7R− cDCs and pDCs may depend on IL-7 for their development but not their maintenance, in analogy to B cells. To test these hypothesis in vivo, DC numbers were assessed in WT mice and mice overexpressing IL-7 under the control of the MHCII promoter. These IL-7 transgenic (tg) mice express 10- to 30-fold more IL-7 transcripts in BM, pLN, and spleen than WT mice (Figure 3A). While a profound increase in T- and B-cell numbers has already been reported for SLOs in these mice,29 DCs have not been investigated in this setting. Analysis by flow cytometry revealed that IL-7 overexpression reduced migDC proportions in LNs compared with WT tissues (Figure 3B). Quantification of migDC numbers in LNs revealed no difference between IL-7tg relative to WT tissues arguing against a major role of IL-7R in migDC development or maintenance (Figure 3C). In contrast, the proportion of cDCs and pDCs was unchanged (Figure 3B; not shown). Consequently, numbers of CD8a+ and CD8α− cDCs as well as pDCs were found to be strongly increased in LNs and spleen in an extent similar to IL-7–dependent lymphocytes. Because both cDCs and pDCs in SLOs do not express detectable IL-7R levels, these results suggest a developmental effect of IL-7 overexpression on these DC subsets, similar to the effect of IL-7 for B lymphocytes. Alternatively, the IL-7 effect on steady-state DCs could be indirect. As expected, splenic granulocytes that develop and function independently of IL-7 were unaffected by overexpression of IL-7.
Increased cDC and pDC numbers in IL-7tg mice. (A) Il-7 mRNA was quantified by real-time PCR in the pLN and spleen of adult WT and IL-7tg mice (n = 3). Numbers indicate fold increase in IL-7tg over WT mice. (B-D) Cells isolated from the pLN or spleen of WT and IL-7tg mice were stained and analyzed by flow cytometry. (B) Representative dot blots are shown for cDCs (MHCIIint) and migDCs (MHCIIhi) in WT and IL-7tg tissues. Numbers indicate the percentage of DC subsets among hematopoietic cells found in total pLN (top panels) or spleen (bottom panels). (C) Bars depict the number of DC subtypes, T cells, B cells (all gated as in Figure 2), and granulocytes (Gr-1hi CD11bhi). Mean cell numbers in WT mice were defined as 100%. Relative cell numbers are shown for WT versus IL-7tg mice. *P < .05; **P < .01; ***P < .001. Data (± SD) in panels B through D are representative of a total of 3 to 9 mice per group.
Increased cDC and pDC numbers in IL-7tg mice. (A) Il-7 mRNA was quantified by real-time PCR in the pLN and spleen of adult WT and IL-7tg mice (n = 3). Numbers indicate fold increase in IL-7tg over WT mice. (B-D) Cells isolated from the pLN or spleen of WT and IL-7tg mice were stained and analyzed by flow cytometry. (B) Representative dot blots are shown for cDCs (MHCIIint) and migDCs (MHCIIhi) in WT and IL-7tg tissues. Numbers indicate the percentage of DC subsets among hematopoietic cells found in total pLN (top panels) or spleen (bottom panels). (C) Bars depict the number of DC subtypes, T cells, B cells (all gated as in Figure 2), and granulocytes (Gr-1hi CD11bhi). Mean cell numbers in WT mice were defined as 100%. Relative cell numbers are shown for WT versus IL-7tg mice. *P < .05; **P < .01; ***P < .001. Data (± SD) in panels B through D are representative of a total of 3 to 9 mice per group.
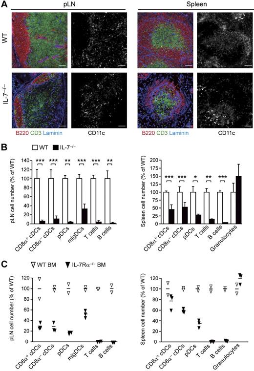
Reduced DC numbers in 2 mouse models deficient for IL-7 signaling
To further investigate a possible role of IL-7 for DCs, we analyzed LNs and spleen of IL-7−/− mice. As previously described, LNs were partially absent in IL-7−/− mice35 (data not shown) and often significantly smaller than LNs in WT mice (Figure 4A). Splenic white pulp cords were also much smaller (Figure 4A), consistent with the severely reduced T- and B-cell numbers reported for IL-7−/− spleen.27 So far, DCs have not been investigated in IL-7−/− mice. Histologically, no striking difference was observed in the localization of DCs in LN and spleen of IL-7−/− compared with WT mice (Figure 4A). However, their number per tissue section seemed to be reduced. Flow cytometric analysis of DCs in IL-7−/− LNs and spleen confirmed that all DC subsets were strongly decreased in numbers while splenic granulocytes were not affected (Figure 4B). Notably, the DC defect was stronger in LN than in spleen.
Reduced numbers of all DC types in IL-7−/− mice and IL-7Rα−/− chimeras. (A) Immunofluorescence staining of adult pLNs and spleens of WT and IL-7−/− mice. Anti-B220 and anti-CD3 stainings outline the B and T zones, respectively. Anti-laminin stainings visualize vessels, stromal cells, LN capsule, and splenic marginal sinus. Anti-CD11c stainings on consecutive sections indicate the localization and density of DCs. Bar represents 100 μm. Data are representative of 3 independent experiments. (B) Cells isolated from the pLN or spleen were stained and the indicated DC subtypes, T cells, B cells, and granulocytes analyzed by flow cytometry (gating as in Figure 3). Mean cell numbers in WT mice were defined as 100%. Relative cell numbers (± SD) per LN or spleen are shown for WT versus IL-7−/− mice. Data are representative of a total of 3 to 9 mice per group. (C) Irradiated CD45.1+ CD45.2+ B6 mice were reconstituted with either CD45.2+ IL-7Ra−/− (n = 3) or CD45.1+ WT BM (n = 2) and analyzed after 16 weeks as described in panel B except for pDCs, which were identified as small CD11cint GR-1+ B220+ CD11b− cells. Only numbers of donor-derived cells are shown. *P < .05; **P < .01; ***P < .001.
Reduced numbers of all DC types in IL-7−/− mice and IL-7Rα−/− chimeras. (A) Immunofluorescence staining of adult pLNs and spleens of WT and IL-7−/− mice. Anti-B220 and anti-CD3 stainings outline the B and T zones, respectively. Anti-laminin stainings visualize vessels, stromal cells, LN capsule, and splenic marginal sinus. Anti-CD11c stainings on consecutive sections indicate the localization and density of DCs. Bar represents 100 μm. Data are representative of 3 independent experiments. (B) Cells isolated from the pLN or spleen were stained and the indicated DC subtypes, T cells, B cells, and granulocytes analyzed by flow cytometry (gating as in Figure 3). Mean cell numbers in WT mice were defined as 100%. Relative cell numbers (± SD) per LN or spleen are shown for WT versus IL-7−/− mice. Data are representative of a total of 3 to 9 mice per group. (C) Irradiated CD45.1+ CD45.2+ B6 mice were reconstituted with either CD45.2+ IL-7Ra−/− (n = 3) or CD45.1+ WT BM (n = 2) and analyzed after 16 weeks as described in panel B except for pDCs, which were identified as small CD11cint GR-1+ B220+ CD11b− cells. Only numbers of donor-derived cells are shown. *P < .05; **P < .01; ***P < .001.
To confirm these findings in a system where indirect effects due to abnormally developed SLOs can be excluded, lethally irradiated CD45.1/2+ WT recipients were reconstituted with either CD45.1+ WT BM or CD45.2+ IL-7-Rα−/− BM. At 16 weeks after reconstitution with IL-7Rα−/− BM, SLOs contained hardly any T and B lymphocytes but normal numbers of splenic granulocytes, as expected (Figure 4C). All 4 DC subsets did develop, replicating the findings of a previous study using IL-7Rα−/− BM to reconstitute sublethally irradiated mice.26 However, that study did not report an effect of IL-7Rα deficiency on DC numbers. We found that IL-7Rα−/− BM poorly reconstituted the DC compartment in LN and spleen compared with WT BM, with the reduction in DC numbers ranging from 25% to 85% (Figure 4C). Similar to the IL-7−/− mice, the reduction in cDCs and pDCs in LNs was more pronounced than in the spleen. Contrary to the previous study,26 our results suggest that IL-7 is a critical regulator of steady-state DC numbers in SLOs.
Intrinsic IL-7Rα requirement for cDC and pDC development
To test whether DC development is directly regulated by IL-7 acting on IL-7R+ DC precursors or indirectly via other IL-7R–expressing cells, mixed BM chimeras were generated by reconstitution of lethally irradiated CD45.1/2+ WT mice with an equal number of WT (CD45.1+) and IL-7Rα−/− (CD45.2+) BM cells. The allelic markers together with the competitive situation allow to determine whether DCs have a preference to derive from BM precursors of WT or IL-7Rα−/− donor origin (Figure 5A). In addition, it generates normal T- and B-cell compartments in SLOs as virtually all lymphocytes are derived from WT precursors (not shown). Interestingly, cDCs and pDCs found in LN and spleen showed a statistically significant preference to derive from WT rather than IL-7Rα−/− BM precursors (Figure 5B,C; see Figure S1 for pDC gating). As we did not detect IL-7R expression on cDCs and pDCs in SLOs, these results indicate an intrinsic requirement for IL-7 signals at the level of their precursors. In contrast, migDCs in the LN as well as their direct ancestors in the dermis were equally derived from WT and IL-7Rα−/− BM cells (Figure 5B). The IL-7–independent splenic granulocytes also developed equally well from both BM sources (Figure 5C). Given the reduction of migDCs in IL-7−/− mice, it suggests an indirect requirement of IL-7Rα signals in migDC development or accumulation.
Intrinsic requirement for IL-7Rα in cDC and pDC development. Lethally irradiated CD45.1/.2+ mice were reconstituted with an equal mixture of WT BM (CD45.1+) and IL-7Rα−/− BM (CD45.2+) and analyzed by flow cytometry 16 weeks later. (A) Representative dot plot of CD45.1 and CD45.2 staining on CD11c+ cells from LNs showing the gating strategy used to identify the donor origin of DCs. (B,C) Ratio of WT versus IL-7Rα −/− BM-derived cells is shown for DC subsets in the pLN and skin (B) and in the spleen (C). DC and granulocyte staining was as in Figure 4B, except pDCs, which were identified as small CD11cint GR-1+ CD11b− cells. All pDCs expressed B220 (data not shown). All epidermal DCs were radio-resistant and of host origin (data not shown). Differences in reconstitution efficiencies between experiments were normalized by adjusting the ratio of IL-7Rα −/− and WT HSCs in the BM to 1. Bars represent the means ± SD for 3 to 5 mice. Data are compiled from 2 experiments. Statistical significance is calculated relative to BM HSCs (*P < .05; **P < .01).
Intrinsic requirement for IL-7Rα in cDC and pDC development. Lethally irradiated CD45.1/.2+ mice were reconstituted with an equal mixture of WT BM (CD45.1+) and IL-7Rα−/− BM (CD45.2+) and analyzed by flow cytometry 16 weeks later. (A) Representative dot plot of CD45.1 and CD45.2 staining on CD11c+ cells from LNs showing the gating strategy used to identify the donor origin of DCs. (B,C) Ratio of WT versus IL-7Rα −/− BM-derived cells is shown for DC subsets in the pLN and skin (B) and in the spleen (C). DC and granulocyte staining was as in Figure 4B, except pDCs, which were identified as small CD11cint GR-1+ CD11b− cells. All pDCs expressed B220 (data not shown). All epidermal DCs were radio-resistant and of host origin (data not shown). Differences in reconstitution efficiencies between experiments were normalized by adjusting the ratio of IL-7Rα −/− and WT HSCs in the BM to 1. Bars represent the means ± SD for 3 to 5 mice. Data are compiled from 2 experiments. Statistical significance is calculated relative to BM HSCs (*P < .05; **P < .01).
To assess whether IL-7 signals influence the rate by which steady-state DCs are replaced with a proliferating precursor, we fed the mixed chimeras with the nucleotide-analog BrdU over 3 days. The frequency of BrdU+ cDCs and migDCs in SLOs was comparable for WT and IL-7Rα−/− donor cell populations (Figure S2). This result indicates that IL-7 signals do not influence the rate of DC generation from the immediate DC precursor. Moreover, it strengthens our conclusion that the survival of IL-7R+ migDCs in LNs is not directly controlled by IL-7 signals.
Because the IL-7Rα chain can also pair with the thymic stromal lymphopoietin (TSLP) receptor α chain to form the TSLP-R,30 the use of IL-7Rα−/− BM cells might also affect TSLP-R function. However, DC numbers were not reduced in SLOs of TSLP-Rα−/− mice (data not shown), confirming previously published results.30 Given that the IL-7Rα−/− BM chimeras faithfully replicated the DC defect seen in IL-7−/− mice, we conclude that IL-7 but not TSLP is critical for the development of normal DC numbers in vivo.
Effect of IL-7 on DC precursors in the BM
The various mouse models strongly suggest that precursors not only of lymphocytes but also of cDCs and pDCs depend on IL-7 for their development. To test this hypothesis, we analyzed the BM of IL-7–overexpressing and IL-7–deficient mice for hematopoietic precursors known to have DC potential in vivo, including CLPs, CMPs, and common DC precursors (CDPs). CDPs have only DC potential and give rise to both cDCs and pDCs in vitro and in vivo.17 Among these 3 precursors, only CLPs express IL-7Rα (Figure 6A; data not shown) and could directly respond to IL-7 present in the BM.30 IL-7 overexpression doubled the total BM cell number (31.2 ± 2.5 × 106 in WT vs 62.2 ± 4.0 × 106 in tg mice), probably due to increased B-cell development.36 However, it did not alter the size of these 3 precursor populations presumably due to the known IL-7–mediated relocalization of hematopoietic precursors to the spleen (Figure 6B).37 In IL-7−/− BM, only the CLP population was strongly reduced in size (Figure 6C), confirming an earlier report.38 The Flt3+ and Flt3− CLPs were equally affected (data not shown). The IL-7 requirement was cell-intrinsic, because in mixed chimeras, CLP-enriched cells (Lin− c-Kitint Sca-1int) showed a statistically significant tendency to derive from IL-7Rα–expressing BM cells (Figure 6D). While CDPs were not reduced in an IL-7–deficient background, in mixed chimeras they showed a strong trend to derive from IL-7Rα+/+ BM (Figure 6C,D). In contrast, the size of the myeloid progenitors, including CMPs, granulocyte-monocyte progenitors (GMPs), and megakaryocyte-erythrocyte progenitors (MEPs),39 was affected neither by lack of IL-7 nor IL-7Rα (Figure 6C,D). In conclusion, only the homeostasis of CLPs is IL-7 dependent and correlates with the reduced number of cDCs and pDCs observed in SLOs of IL-7−/− mice.
DC precursors in the BM and their dependence on IL-7 signals. (A) Hematopoietic precursor cells in the bone marrow were analyzed by flow cytometry and identified as follows: HSCs (Lin− Sca-1+ c-Kit+), myeloid progenitors (MPs; Lin− Sca-1− c-Kit+; including CMPs, GMPs, and MEPs), CLPs (Lin− Sca-1low c-Kitlow IL-7Rα+) and CDPs (Lin− c-Kitint M-CSFR+ Flt3+). (B,C) Precursor cells isolated from the BM of IL-7tg (B) and IL-7Rα −/− (C) mice were analyzed by flow cytometry. Cell numbers (± SD) are shown as a percentage of control mice (n = 3). (D) Ratio of WT (CD45.1+) versus IL-7Rα −/− (CD45.2+) BM-derived cells in mixed BM chimeras (host: CD45.1/2+) is shown for BM HSCs, MPs, CDPs, and CLP-enriched cells (Lin− Sca-1low c-Kitlow cells containing 50%-70% CLPs), as well as BM granulocytes (Gran.; n = 3-5). Differences in reconstitution efficiencies between experiments were normalized by adjusting the ratio of IL-7Rα−/− and WT HSCs in the BM to 1. Statistical significance is calculated relative to BM HSCs (*P < .05; **P < .01).
DC precursors in the BM and their dependence on IL-7 signals. (A) Hematopoietic precursor cells in the bone marrow were analyzed by flow cytometry and identified as follows: HSCs (Lin− Sca-1+ c-Kit+), myeloid progenitors (MPs; Lin− Sca-1− c-Kit+; including CMPs, GMPs, and MEPs), CLPs (Lin− Sca-1low c-Kitlow IL-7Rα+) and CDPs (Lin− c-Kitint M-CSFR+ Flt3+). (B,C) Precursor cells isolated from the BM of IL-7tg (B) and IL-7Rα −/− (C) mice were analyzed by flow cytometry. Cell numbers (± SD) are shown as a percentage of control mice (n = 3). (D) Ratio of WT (CD45.1+) versus IL-7Rα −/− (CD45.2+) BM-derived cells in mixed BM chimeras (host: CD45.1/2+) is shown for BM HSCs, MPs, CDPs, and CLP-enriched cells (Lin− Sca-1low c-Kitlow cells containing 50%-70% CLPs), as well as BM granulocytes (Gran.; n = 3-5). Differences in reconstitution efficiencies between experiments were normalized by adjusting the ratio of IL-7Rα−/− and WT HSCs in the BM to 1. Statistical significance is calculated relative to BM HSCs (*P < .05; **P < .01).
Discussion
In this study, we have identified IL-7 as an important factor controlling steady-state DC numbers in vivo by regulating DC development rather than maintenance. This developmental defect was due to an intrinsic requirement of IL-7R on precursors of cDCs and of pDCs and an indirect requirement for precursors of migDCs. In contrast, IL-7 had a prosurvival effect on mature BMDCs.
BMDCs expressed the IL-7Rα chain,32 and addition of IL-7 triggered their survival in vitro. IL-7 producing LN stroma was efficient in augmenting BMDC survival to an extent similar to the one reported for naive T cells.23 These data indicate that the IL-7–producing TRCs found in the T zone of the LN and spleen have the potential to regulate the survival time of IL-7R–expressing DCs. Currently, we do not have evidence for this process to occur in vivo. However, these findings may have an implication for the clinical use of human monocyte-derived DCs, which were found to strongly increase IL-7Rα mRNA expression upon activation by various stimuli.40,41 Therefore, the IL-7 responsiveness of DCs derived from human blood should be tested, as it may improve their viability and therefore their efficiency in clinical use.
We found that migDCs express IL-7R at the cell surface and depend on IL-7 signals for normal steady-state numbers in SLOs. Therefore, IL-7 appeared as an attractive candidate regulating either migDC development, migDC maintenance, or both, similar to T cells.21,22 However, the IL-7 independence of BrdU incorporation and numbers of migDCs in SLOs of IL-7Ra−/− chimeras and IL-7tg mice argues against a role in their maintenance and for a role in their development. Accordingly, the effect on migDC development must be indirect via other IL-7R+ cells, such as lymphocytes. Mature T cells are the major IL-7Rα–expressing cell type in SLOs. However, increased lymphocyte numbers in IL-7tg mice apparently did not increase migDC viability, nor did TCRβδ−/− mice show decreased migDC numbers (T.K.V., unpublished observations, March 2008). Therefore, our data are consistent with the notion that this indirect effect occurs at the migDC precursor stage possibly in the BM, where other IL-7Ra+ cells, including B-cell precursors, are present. As myeloid progenitors were not altered by the various levels of IL-7R signals investigated, we favor the model that IL-7 indirectly affects a developmental stage between CMPs and migDCs. It remains an open question why steady-state migDCs express the IL-7R complex. IL-7 is constitutively expressed by keratinocytes and could increase the lifespan of skin DCs.42 Alternatively, IL-7R on skin DCs and migDCs could become functional during the immune response to improve or prolong antigen presentation.43 Interestingly, human monocyte-derived DCs can produce IL-7 themselves, especially after CD40 stimulation, which could augment both DC survival and T-cell responses.44 Tools to delete IL-7Rα or STAT5 in a DC-specific and inducible manner will be helpful to address these unresolved issues.
In contrast to migDCs, cDCs and pDCs in SLOs did not express the IL-7R complex. Nevertheless, the homeostatic number of both cDCs and pDCs was closely linked to the level of IL-7 expression, arguing for a role in development and not in maintenance. Further supporting this notion, mixed BM chimera experiments established a cell-intrinsic role for IL-7Rα in precursors of cDCs and pDCs. Previously, Takeuchi and Katz26 had proposed that DC development is independent of IL-7. While we confirmed that IL-7Rα−/− BM cells can give rise to all DC subsets, we found a significant dependency of cDC and pDC numbers on IL-7 signals that was not described in the previous study. This discrepancy appears to be due to the different experimental design. Takeuchi and Katz used only one experimental system where they transferred IL-7Rα−/− BM cells into sublethally irradiated WT mice that have lost highly proliferating DC precursors but not terminally differentiated DCs. Because steady-state DCs in SLOs have a very short half-life (3-20 days), the competitive situation was rapidly lost, as indicated by 85% to 100% of DCs in SLOs being of donor origin 4 weeks after reconstitution. In addition, no absolute numbers of DCs were reported. In our study, we have used multiple in vivo models, all of which have indicated a role of IL-7 in controlling the development and thereby the steady-state numbers of cDCs and pDCs. Our data support the concept that cDC and pDCs share a common precursor expressing IL-7Rα.
IL-7 has so far been a cytokine largely restricted to the lymphoid lineage. IL-7 is known to act as a trophic factor for developing and mature αβ T cells, as a mechanistic signal for γ-locus recombination in developing γδ T cells, and as lineage commitment factor for developing B cells. In probably all lymphocyte precursors, IL-7 plays a role in the induction of RAG expression.21,22 So far, there has been only limited evidence for a role of IL-7 in DC biology. In vitro differentiation of CLPs or early thymic progenitors into DCs was shown to be more effective in the presence of IL-7 as it augmented cluster formation and DC generation.11,45,46 Cultures of splenocytes from IL-7Rα−/− mice were observed to be less efficient in generating DCs than WT splenocytes, presumably due to the reduced number of DCs found in IL-7Rα−/− spleen.24,43 Finally, addition of IL-7 to fetal thymic organ cultures led to DC development.47 In our study, we report now in vivo evidence supporting such a role in DC development. While some of the effects we observed on steady-state numbers of cDCs and pDCs may be indirect, we obtained genetic evidence for a cell-intrinsic role of IL-7R in their development. So what function may IL-7 have for DC precursors? The strong reduction in CLP number within IL-7−/− BM38 would be consistent with IL-7 acting as a trophic factor for CLPs that eventually influences the number of CLP progeny, including cDCs and pDCs. In future, this notion may be tested in IL-7−/− mice overexpressing the prosurvival factor Bcl-2. We do not believe that IL-7 is critical for RAG expression or IgH rearrangements in DC precursors, as they were equally observed within CLP- and CMP-derived pDCs.1 Intriguingly, cDCs found inside the LN and spleen do not express detectable IL-7R, thus possibly contributing to the poor survival of these cells in SLOs and leading to their rapid turnover.3,4
IL-7 is constitutively produced by BM stromal cells and is likely to influence IL-7R+ DC precursors within this environment.22,23 To our knowledge, only more differentiated HSCs (lymphoid-primed multipotent progenitors [LMPPs]), CLPs, and B-cell progenitors have been reported to express IL-7Rα in the BM.17 As CLP numbers were dependent on both intrinsic IL7Rα38 and normal levels of IL-7, they correlate best with the cDC and pDC numbers detected in SLOs. In contrast, we found the numbers of myeloid progenitors and CDPs to be IL-7 independent, suggesting different cytokine regulation and possibly CLP-independent origin. Therefore, our data are consistent with a model in which some but not all cDCs and pDCs develop out of CLPs and may share this common precursor. This finding further strengthens the concept that these DCs arise from precursors shared with lymphocytes.1,2 Interestingly, deficiency in this lymphoid pathway of cDC and pDC development cannot be compensated by the myeloid pathway. In contrast, migDCs belong to the myeloid lineage that does not depend on an IL-7–dependent precursor. This notion is supported by transplantation experiments demonstrating CMPs as major precursor population of Langerhans cells.2
CMPs are commonly considered more important than CLPs in their contribution to the peripheral DC pool.1,12 This notion is based mainly on the higher frequency of CMPs compared with CLPs. However, CLPs are typically found to be more efficient in generating DCs upon transfer in vivo. The major surface receptor system promoting cDC and pDC development, Flt3, is expressed by a subset of both CLPs and CMPs. Although Flt3L−/− mice have normal CMP and a 9-fold reduction in CLP numbers, Flt3L is thought to be important for both pathways.48 As a consequence, Flt3L−/− mice have a strong reduction in splenic cDC and pDC numbers ranging from 75% to 90%.14,20 In comparison, we observed a slightly weaker reduction in cDCs and pDCs of IL-7−/− spleen that was nevertheless in the order of 50%. In mixed BM chimera, only 35% splenic cDCs and 25% splenic pDCs developed out of IL-7Rα−/− BM. The mixed BM chimera approach may allow to estimate the relative contribution of the myeloid versus lymphoid pathway on cDC and pDC development if one assumes that IL7Rα−/− CLPs do not produce any DCs while CMPs in the IL-7Rα−/− environment develop normally into DCs. In that scenario, DCs derived from WT BM develop from either myeloid or lymphoid precursors, while IL-7Rα−/−–derived DCs develop exclusively from myeloid precursors. The difference in efficiency of WT relative to IL-7Rα−/− BM should then be due to DC precursors from the lymphoid pathway. Based on these assumptions, we estimate the contribution of the lymphoid pathway to the cDC pool to be as high as the one from the myeloid pathway, and to be above 50% for the pDC pool. Therefore, the lymphoid contribution may be stronger than previously anticipated.1,12
STAT5 was recently reported to be critical for cDC and pDC development.18 Because IL-7 is known to induce phosphorylation of STAT5 in T cells,21,22 we propose that the IL-7R may be one of the critical signals upstream of STAT5 in cDC precursors. Interestingly, splenic DC numbers were slightly more reduced in the STAT5−/− fetal liver chimeras than in the IL-7Rα−/− BM chimeras. GM-CSF−/− mice were reported to have normal DC numbers in SLOs.19 It is therefore possible that in the absence of IL-7, GM-CSF or yet another factor could contribute to STAT5 phosphorylation and thereby to cDC development. In analogy to lymphocyte precursors, IL-7 signals provided by BM stromal cells to CLPs or other DC precursors may help in their survival and differentiation.21,22 Conceptually, a common regulator of lymphocyte and DC development may ensure the generation of the key partners responsible for mounting adaptive immune responses. A similar concept has been put forward for the induction of self-tolerance in the thymus, as thymocytes and DCs were shown to develop out of a common thymic lymphoid precursor.49 It is tempting to speculate that IL-7 and Flt3 cooperate in DC development, similar to their additive effect on B- and T-cell development.50
In conclusion, we have shown here that the prototypic lymphocyte-specific cytokine IL-7 also plays a previously unappreciated role in DC development and thereby steady-state DC numbers in SLOs. Our data suggest that lymphoid-committed precursors are comparable to myeloid precursors in their contribution to the peripheral pool of cDCs and pDCs.
The online version of this article contains a data supplement.
The publication costs of this article were defrayed in part by page charge payment. Therefore, and solely to indicate this fact, this article is hereby marked “advertisement” in accordance with 18 USC section 1734.
Acknowledgments
We thank Caroline Bornmann for technical assistance, Mirjam Britschgi for setting up the BMDC development system, Fabienne Tacchini-Cottier for the GM-CSF–producing cell line, Luc Otten for help in setting up the real-time PCR, Anne Wilson for stem cell expertise and antibodies, Rod Ceredig and Antonius Rolink for helpful discussions, Warren Leonard for TSLP-R−/− mice, and Mirjam Britschgi, Manfred Lutz, H. Robson MacDonald, and Anne Wilson for critical reading of the manuscript.
This work was supported by the Swiss National Science Foundation (Bern, Switzerland; PPOOA-68805 and PP00A-116896 to S.A.L. and PPOOA3-116894 to D.F.), the Boehringer Ingelheim Fonds (Heidesheim, Germany; T.K.V.), and the Mobiliar and Julia Bangerter-Rhyner Foundation (Bern, Switzerland; D.F.).
Authorship
Contribution: T.K.V. performed most experiments, analyzed all data, and wrote the manuscript; A.L. helped set up BMDC survival assays; J.P. did the histologic stainings; D.F. assisted with the BM chimera generation and provided mice and advice; S.A.L. designed and directed the study and wrote the manuscript; and all authors critically reviewed the manuscript.
Conflict-of-interest disclosure: The authors declare no competing financial interests.
Correspondence: Sanjiv A. Luther, Department of Biochemistry, University of Lausanne, Chemin des Boveresses 155, 1066 Epalinges, Switzerland; e-mail: sanjiv.luther@unil.ch.






This feature is available to Subscribers Only
Sign In or Create an Account Close Modal