Abstract
Multiple myeloma (MM) is a common hematologic neoplasm consisting of malignant plasma cells, which expand in the bone marrow. A potential key signal in the evolution of MM is hepatocyte growth factor (HGF), which acts as a potent paracrine and/or autocrine growth factor and survival factor for MM cells. Proteolytic conversion of HGF into its active form is a critical limiting step in HGF/MET signaling. Here, we show that malignant MM plasma cells convert HGF into its active form and secrete HGF-activator (HGFA), a serine protease specific for HGF activation. By using serine protease inhibitors and neutralizing antibodies, we demonstrate that HGFA produced by the MM cells is responsible for their ability to catalyze HGF activation. We, therefore, suggest that autocatalyzation of HGF conversion by MM cells is an important step in HGF/MET-induced myeloma growth and survival, which may have implications for the management of this incurable form of cancer. (Blood. 2004;104:2172-2175)
Introduction
The unrestrained growth of tumor cells is generally attributed to mutations in essential growth control genes, but tumor cells are also influenced by signals from the environment. In multiple myeloma (MM), the factors and signals coming from the bone marrow (BM) microenvironment are possibly even essential for the growth of the tumor cells. As targets for intervention, these signals may be equally important as mutated oncogenes.1,2 Recent studies have identified hepatocyte growth factor (HGF) as a potential key signal in the evolution of MM. HGF has a domain structure and proteolytic mechanism of activation similar to that of the blood serine protease plasminogen but lacks protease activity. Instead, by way of its tyrosine kinase receptor MET, HGF induces complex biologic responses in target cells, including motility, growth, and morphogenesis. Whereas a functional HGF/MET pathway is indispensable for mammalian development, uncontrolled MET signaling, provoked by MET activating mutations or MET amplification and overexpression, is oncogenic and has been implicated in the development and progression of a variety of human cancers.3-5 In MMs, HGF exerts strong proliferative and antiapoptotic effects by way of the RAS/MAPK (mitogen-activated protein kinase) and PI3K/PKB (phosphatidyl inositol-3 kinase/protein kinase B) pathways.6,7 Within the BM microenvironment, stromal cells present a paracrine source of HGF8 ; however, an autocrine HGF/MET loop has also been reported in myeloma cells.9,10 Furthermore, in a gene-profiling study HGF was the only significantly overexpressed growth factor in MM,11 whereas high serum HGF concentrations in patients with MM predict unfavorable prognosis.12
On secretion, HGF normally retains its 90-kDa single-chain (sc) precursor form, which is probably cell surface or extracellular matrix associated. For biologic function, however, proteolytic conversion of scHGF to the heterodimeric active form is essential.13 Although the role of HGF in tumor progression has attracted much attention, the molecular mechanisms underlying HGF activation in tumor tissue remain largely unexplored. Plasminogen activators, particularly urokinase-type plasminogen activator (uPA) and factor XIIa have been shown to activate scHGF, although at low rates.14,15 More recently, hepatocyte growth factor activator (HGFA), a factor XIIa-related serine protease with an efficient HGF-activating activity, was identified.15-17 This enzyme is secreted by the liver as an inactive zymogen15-17 and has also been shown to be produced by colorectal cancer cells.18 In this paper, we report our study of the mechanism of HGF activation in MM. We show that myeloma cell lines as well as primary myelomas secrete HGFA and in this way are able to autocatalyze HGF activation.
Study design
Antibodies
Monoclonal antibodies were anti-HGFA, A-1 (immunoglobulin G1 [IgG1]), and P1-4 (IgG1)15 ; anti-factor XIIa, OT-2 (IgG1) (Sanquin, Amsterdam, The Netherlands); IgG1 control antibody (DAKO, Glostrup, Denmark); anti-hepatocyte growth factor activator inhibitor-1 (HAI-1).18 Polyclonal antibodies used were goat antihuman HGF (R&D Systems, Abington, United Kingdom); R-phycoerythrin-conjugated goat antimouse (Southern Biotechnology, Birmingham, AL); horseradish peroxidase (HRP)-conjugated rabbit antimouse (DAKO); HRP-conjugated goat-antirabbit (DAKO).
MM cells, cell cultures, transfectants, and conditioned medium
MM cell lines UM1, UM3, UM6, L363, NCI-H929, OMP-1, LME-1, and XG-1 were grown as described previously.6,7 COS-7 cells were transiently transfected with the mammalian expression vector pCIneo-HGFA containing full-length HGFA18 by using the diethyl aminoethyl (DEAE)-dextran method. Conditioned medium was obtained as described previously.19
Primary myeloma (PM) cells were obtained from the pleural effusion of a 67-year-old male patient. Fluorescence-activated cell sorting (FACS) analysis showed more than 95% CD138high, CD38high cells. Mononuclear cells were harvested by standard Ficoll-Paque density gradient centrifugation (Amersham Pharmacia, Uppsala, Sweden).
Immunoprecipitation and Western blot analysis
Immunoprecipitation and Western blotting were performed as described.6 For the HGF activation assay, serum-free cultured cells were lysed in the absence of protease inhibitors because these affect the function of HGFA. For immunoprecipitation of HGFA, the lysates were incubated with the monoclonal antibody A-1 precoupled to Protein G-Sepharose beads (Pharmacia Biotech, Uppsala, Sweden). The precipitates were washed 3 times with lysis buffer and were resolved by sodium dodecylsulfate-polyacrylamide gel electrophoresis under reducing conditions. The immunoblots were stained with anti-HGF or anti-HGFA and detected with HRP-conjugated swine antigoat and HRP-conjugated rabbit antimouse, respectively.
Assay for HGF activation
HGF activation was assayed as described previously.18 In brief, single-chain HGF (R&D Systems) was incubated with either intact MM cells, with MM conditioned medium, or with HGFA immunoprecipitated from MM-conditioned medium. To study activation by cells, these were washed thoroughly and incubated serum free overnight. Subsequently, the cells were washed, and 105 cells were incubated in 0.1 mL medium containing scHGF (1 μg/mL) for the time indicated in the presence or absence of 4 U/mL thrombin (Sigma Aldrich Chemie GmbH, Germany). For HGF activation, 20 μL conditioned medium or sample containing immunoprecipitated HGFA was pretreated with 1 U thrombin and added to 0.1 μg scHGF. Inhibitor studies were done in the presence of aprotinin (2 TIU/mL), leupeptin (500 μg/mL), C1-inhibitor (kindly provided by E. Hack, Sanquin, Amsterdam, The Netherlands), or neutralizing antibody P1-4 (40 μg/mL).
Immunocytochemistry
HGFA expression in MM cell lines and primary myeloma cells was studied on acetone-fixed cytospins with monoclonal antibody (mAb) A-1 by using biotin-conjugated rabbit as second step. The reaction was developed with 3,3-amino-9-ethylcarbazole (Sigma), and cytospins were counterstained with hematoxylin. COS-7 cells transfected with a construct containing HGFA were used as positive control and appropriate isotype antibodies as negative controls. The immunocytochemical stainings were examined using an Olympus BX51 microscope (Olympus Optical, Hamburg, Germany) with a 40/0.85 objective. Images were acquired with an Olympus DP11 camera and processed using Adobe Photoshop 7. Magnification, × 85.
Flow cytometry
For the determination of HGFA expression, monoclonal antibody PI-4 and secondary antibody phycoerythrin (PE)-conjugated goat antimouse immunoglobulin (Southern Biotechnology) were used. For intracellular HGFA staining, the MM cell lines were fixed with 2% paraformaldehyde and permeabilized with saponin. Analysis was carried out on a FACScalibur flow cytometer (Becton Dickinson [BD] Biosciences, San Jose, CA) with CELLQuest TM software (BD).
Results and discussion
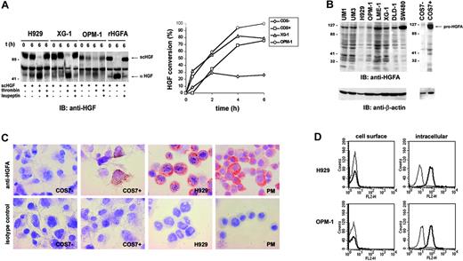
Proteolytic activation of HGF in the extracellular milieu is a critical limiting step in HGF/MET signaling. We observed that the MM cell lines NCI-H929, XG-1, and OMP-1 cells were all able to process scHGF to its active form (Figure 1A). The processing of scHGF either required or was greatly enhanced by the addition of thrombin and was completely inhibited by the serine protease inhibitors leupeptin (Figure 1A) and aprotinin (not shown). Because HGFA is a serine protease specifically activated by thrombin,17,20 these observations suggested that the HGF processing activity might be due to HGFA. Indeed, reverse transcriptase-polymerase chain reaction (RT-PCR) analysis demonstrated the presence of HGFA mRNA in all MM cells tested (data not shown), whereas a band of 96 kDa, which corresponds to the molecular mass of the proform of HGFA, was detected by immunoblotting (Figure 1B). This band was also detected in the lysates of the colorectal cancer cell lines DLD-1 and SW480, which express HGFA,18 and in the lysates of COS-7 cells transfected with a plasmid containing HGFA but not in COS-7 cells transfected with empty vector (Figure 1B). Immunocytochemistry showed a distinct granular intracytoplasmic HGFA expression pattern, which was present in all MM cell lines as well as in the HGFA-transfected COS-7 cells (Figure 1C and data not shown). The same expression pattern was also found in all (n = 8) primary MM samples analyzed as exemplified in Figure 1C. FACS analysis confirmed the expression and intracellular localization of HGFA (Figure 1D).
MM cells proteolytically convert HGF into its active form and express the serine protease HGFA. (A) MM cells convert HGF into its active form. MM cell lines NCI-H929, XG-1, and OMP-1 were incubated with scHGF for 6 hours in the presence or absence of thrombin, the serine protease inhibitor leupeptin, or both, as indicated. HGF conversion was determined by immunoblotting with anti-HGF. As positive control, HGF conversion by recombinant HGFA is shown (left panel). The right panel shows the time kinetics of scHGF conversion by MM cells (in the presence of thrombin). As positive and negative controls, scHGF conversion by COS-7 cells transfected with either a plasmid containing HGFA or empty vector are shown. (B) Expression of HGFA in MM cell lines. Cell lysates were immunoblotted by using a monoclonal anti-HGFA antibody (A-1). COS-7 cells transfected with HGFA and the colorectal carcinoma cell lines DLD-1 and SW480 were used as positive controls. COS-7 cells transfected with empty vector were used as negative controls. β-Actin was used as loading control (bottom panel). (C) Expression of HGFA in MM cell lines and primary myeloma cells. MM cell line NCI-H929, primary myeloma (PM) cells, or COS-7 cells transfected with either empty vector or a plasmid containing HGFA were immunocytochemically stained with mAb A-1 against HGFA or isotype control. (D) HGFA expression in MM cells is intracellular. The indicated MM cells, either permeabilized (right panel) or not (left panel), were stained with anti-HGFA mAb PI-4 (bold line) or isotype control antibody (gray line). Expression was measured by FACS analysis.
MM cells proteolytically convert HGF into its active form and express the serine protease HGFA. (A) MM cells convert HGF into its active form. MM cell lines NCI-H929, XG-1, and OMP-1 were incubated with scHGF for 6 hours in the presence or absence of thrombin, the serine protease inhibitor leupeptin, or both, as indicated. HGF conversion was determined by immunoblotting with anti-HGF. As positive control, HGF conversion by recombinant HGFA is shown (left panel). The right panel shows the time kinetics of scHGF conversion by MM cells (in the presence of thrombin). As positive and negative controls, scHGF conversion by COS-7 cells transfected with either a plasmid containing HGFA or empty vector are shown. (B) Expression of HGFA in MM cell lines. Cell lysates were immunoblotted by using a monoclonal anti-HGFA antibody (A-1). COS-7 cells transfected with HGFA and the colorectal carcinoma cell lines DLD-1 and SW480 were used as positive controls. COS-7 cells transfected with empty vector were used as negative controls. β-Actin was used as loading control (bottom panel). (C) Expression of HGFA in MM cell lines and primary myeloma cells. MM cell line NCI-H929, primary myeloma (PM) cells, or COS-7 cells transfected with either empty vector or a plasmid containing HGFA were immunocytochemically stained with mAb A-1 against HGFA or isotype control. (D) HGFA expression in MM cells is intracellular. The indicated MM cells, either permeabilized (right panel) or not (left panel), were stained with anti-HGFA mAb PI-4 (bold line) or isotype control antibody (gray line). Expression was measured by FACS analysis.
The 34-kDa catalytically active form of HGFA16 was not detected in the MM lysates (Figure 1B). By contrast, the conditioned media of the cell lines contained variable amounts of the 34-kDa form of HGFA, indicating that MMs secrete and, to a certain extent, activate HGFA (Figure 2A). Indeed, HGFA immunoprecipitated from the MM-conditioned media effectively converted scHGF (Figure 2B). Because proteases other than HGFA are, although with low efficiency, capable of activating scHGF in vitro,14,15 we explored whether the conversion of scHGF by MM cells could be specifically inhibited by interfering with HGFA activity. We observed that the anti-HGFA monoclonal P1-4, which blocks HGFA function20 (Figure 2C, left panel), effectively inhibits scHGF conversion by MM cells (Figure 2C, middle and right panels). By contrast, scHGF conversion was not affected by interfering with factor XIIa function with either a blocking mAb (OT-2) or with the protease inhibitor C1-inhibitor15 (Figure 2C). Hence, HGFA is the (major) serine protease responsible for the conversion of scHGF by MM cells. Most MM cell lines, including NCI-H929 and XG-1, also expressed HAI-1 (data not shown), but the presence of this HGFA-regulatory protein apparently did not block HGF conversion (Figure 1A). This seemingly contradictory finding may be explained by the complex effects of HAI-1 on HGF conversion. Thus, whereas the soluble Kunitz 1 form of HAI-1 can inhibit HGF conversion, the membrane-bound form of HAI-1 is believed to concentrate active HGFA at the cell surface and, on release, may promote activation of HGF.21 Hence, it is not surprising that HAI expression per se does not predict inhibitory activity.
HGFA mediates HGF conversion by MM cells. (A) MM cells secrete HGFA. To detect the active (34 kDa) form of HGFA, MM-conditioned medium (CM), either pretreated or not with thrombin, as indicated, was immunoblotted with anti-HGFA antibody A-1. (B) HGFA from MM-conditioned medium converts HGF. HGFA(+) or IgG control (-) immunoprecipitates from MM-conditioned medium were analyzed in a HGF conversion assay. (C) HGFA mediates HGF activation by MM cells. The effects of neutralizing antibodies against HGFA (P1-4) and factor XIIa (OT-2), protease inhibitors aprotinin and leupeptin, and C1-inhibitor on HGF activation by recombinant HGFA (left panel) and conditioned medium of MM cell line NCI-H929 (middle panel) and primary MM cells (right panel) were analyzed by the HGF conversion assay. HC indicates immunoglobulin heavy chain. (D) Activation and biologic actions of HGF in the myeloma microenvironment.
HGFA mediates HGF conversion by MM cells. (A) MM cells secrete HGFA. To detect the active (34 kDa) form of HGFA, MM-conditioned medium (CM), either pretreated or not with thrombin, as indicated, was immunoblotted with anti-HGFA antibody A-1. (B) HGFA from MM-conditioned medium converts HGF. HGFA(+) or IgG control (-) immunoprecipitates from MM-conditioned medium were analyzed in a HGF conversion assay. (C) HGFA mediates HGF activation by MM cells. The effects of neutralizing antibodies against HGFA (P1-4) and factor XIIa (OT-2), protease inhibitors aprotinin and leupeptin, and C1-inhibitor on HGF activation by recombinant HGFA (left panel) and conditioned medium of MM cell line NCI-H929 (middle panel) and primary MM cells (right panel) were analyzed by the HGF conversion assay. HC indicates immunoglobulin heavy chain. (D) Activation and biologic actions of HGF in the myeloma microenvironment.
Our study identifies expression and secretion of HGFA by MM cells as a potentially important factor in regulating the bioavailability of active HGF in the MM microenvironment, whereas the activated BM stroma in MM may present an additional source of both HGF and HGFA. Catalyzation of HGF activation by MM cells may directly stimulate HGF/MET signaling in the tumor cells, promoting MM cell growth and survival.6,7 In addition, because HGF is a potent angiogenic factor,2,3,22 it may also contribute to tumor angiogenesis, which has recently been identified as an important process in the progression and prognosis of MM23,24 (Figure 2D). Our study identifies the activation step of HGF as a promising new target in MM therapy.
Prepublished online as Blood First Edition Paper, June 1, 2004; DOI 10.1182/blood-2003-12-4386.
The publication costs of this article were defrayed in part by page charge payment. Therefore, and solely to indicate this fact, this article is hereby marked “advertisement” in accordance with 18 U.S.C. section 1734.


This feature is available to Subscribers Only
Sign In or Create an Account Close Modal