Abstract
The tal-1 gene encodes a basic helix-loop-helix (bHLH) transcription factor required for primitive and definitive hematopoiesis. Additionally, ectopic activation of thetal-1 gene during T lymphopoiesis occurs in numerous cases of human T-cell acute lymphoblastic leukemia. With the use of transgenic mice, we show that, in adult hematopoiesis, constitutive expression of TAL-1 protein causes disorders in the hematopoietic lineages that normally switch off tal-1 gene expression during their differentiation process. Myelopoiesis was characterized by a moderate increase of myeloid precursors and by Sca-1 antigen persistence. Although no lymphoid leukemia was observed, T lymphopoiesis and B lymphopoiesis were severely impaired. Transgenic mice showed reduced thymic cellularity together with a decrease in double-positive cells and a concurrent increase in the single-positive population. B cells exhibited a differentiation defect characterized by a reduction of the B-cell compartment most likely because of a differentiation block upstream of the intermediate pro-B progenitor. B cells escaping this defect developed normally, but transgenic splenocytes presented a defect in immunoglobulin class switch recombination. Altogether, these results enlighten the fine-tuning of TAL-1 expression during adult hematopoiesis and indicate why TAL-1 expression has to be switched off in the lymphoid lineages.
Introduction
The tal-1 gene (also calledscl) has been implicated in the development of 40% of cases of childhood T-cell acute lymphoblastic leukemia via chromosomal translocations or interstitial deletions and via unknown mechanisms in the absence of detectable chromosomal alterations. Animal models have demonstrated that TAL-1 can induce T-cell leukemia,1-6 but this ability is likely to depend on the regulatory sequences used to generate the transgenic mice, and, in most cases, the need for additional oncogenic events has been demonstrated.
In addition to its implication for T-cell leukemogenesis, TAL-1 is present during normal adult hematopoiesis, and its expression has been shown in progenitors, mature erythroid cells, megakaryocytes, mast cells, and early myeloid cells.7-9 Its essential role in normal hematopoiesis has been demonstrated by gene inactivation studies, showing that the disruption of the tal-1 gene induces early embryonic mortality at 9 to 9.5 days of gestation. Embryos with a null mutation of the tal-1 gene were pale, experienced growth retardation, and failed to develop any hematopoietic cells both in the yolk sac and the embryo.10,11 In vitro differentiation cultures and in vivo chimeric mice usingtal-1−/− embryonic stem (ES) cells showed that lack of TAL-1 activity induces a complete absence of all hematopoietic lineages.12 These findings suggest that TAL-1 plays a pivotal role in primitive and definitive hematopoiesis and is involved in the development and maintenance of all immature progenitors.
TAL-1 protein belongs to the basic helix-loop-helix (bHLH) family of transcription factors13 that contain a basic domain allowing DNA biding, and a helix-loop-helix domain responsible for the protein-protein interactions. Members of the bHLH family are grouped into 3 classes, depending on their tissue specificity and function. TAL-1 protein belongs to the tissue-restricted bHLH class II transcription factors shown to play important roles in cell type determination and differentiation. TAL-1 DNA binding depends on its heterodimerization with widely expressed bHLH class I factors E12/E47, E2-2, and HEB. The third class of the bHLH factors contains the Id proteins that lack the basic DNA-binding domain and, therefore, may act as negative regulators by sequestering bHLH class I and II factors in protein complexes.14,15 However, although class I and II bHLH factors were thought to require their DNA binding domain for their function, a study has shown that a mutated TAL-1 protein lacking the basic domain can rescue hematopoiesis oftal-1−/− ES cells.16 Thus, TAL-1 DNA binding does not seem to be absolutely required for primitive and definitive hematopoiesis.
The Ly-6E.1 and Ly-6A.2 genes are highly homologous strain-specific alleles of the mouse belonging to theLy-6 multigene family. During hematopoiesis, theLy-6E/A gene is expressed in the hematopoietic stem cells (HSCs) of the adult mouse bone marrow (BM) and fetal liver as well as in multipotent progenitors and mature T and B lymphocytes.17 Transgenic mice studies, using aLy-6E.1-LacZ construct, have shown that a 14 kilobase (kb)Ly-6E.1 genomic fragment is sufficient to recapitulate endogenous Sca-1 gene expression.18 Thus, we used these Sca-1 gene regulatory sequences to study the effects of forced hTAL-1 expression in hematopoietic cells and to understand why tal-1 gene expression is switched off in specific hematopoietic lineages.
Materials and methods
DNA constructs and transgenic mice
Ly-6E.1-htal-1 and Ly-6E.1-Δbhtal-1constructs were obtained by inserting the human tal-1(htal-1) or Δbhtal-1 complementary DNA (cDNA) followed by the bovine growth hormone gene polyA into the poly IIIi vector (pL6Cla).17-19 The 14-kbLy-6E.1-htal-1 and the 14-kb Ly-6E.1−Δbhtal-1fragments were obtained by BamH1 digestion. DNA fragments were purified by agarose gel electrophoresis and microinjected into the pronuclei of fertilized oocytes from a cross of B6D2F1 animals (C57BL/6 × DBA/2). Southern blot analysis of tail DNA was used to identify transgenic animals, to determine copy number, and to assess integration patterns.
Northern analysis
Total RNA of spleen, thymus, kidney, and liver were prepared by using TRIZOL (Gibco, BRL, Rockville, MD). A total of 15 μg of each sample was electrophoresed in a 1% agarose gel containing 2 M formaldehyde in 10 mM phosphate buffer pH 7 and then transferred to a Nylon+ membrane (Hybond-N+) by capillary blotting. The blot was probed with a cDNA fragment of the human tal-1 gene.
Western blot analysis
Cellular extracts of spleen, thymus, kidney, and Western blotting were performed as previously described20 by using the mouse anti–TAL-1 monoclonal antibody BTL-136 that detects murine and human TAL-1,9 the mouse anti–hTAL-1 monoclonal antibody BTL-73 specific for the human protein,9 and a rabbit antimouse horseradish peroxidase–linked antibody (Promega, Madison, WI). Immunoblots were then developed by using electrochemiluminescence (Amersham, Buckinghamshire, United Kingdom).
Purification and activation of splenic B lymphocytes
Splenic cells were depleted of T cells by using anti-CD4 and anti-CD8 microbeads (Miltenyi Biotec, Bergisch Gladbach, Germany) and activated for 3 days in αminimal essential medium containing 10% fetal calf serum, 50 mM β-mercaptoethanol, 1% penicillin and streptomycin, and lipopolysaccharide (25 μg/mL).
Flow cytometric analysis
Peripheral blood was taken from the ophthalmic vein and washed 3 times in phosphate-buffered saline (PBS). After incubation with the relevant antibodies ready-made flow-activated cell sorter (FACS) lyse solution (Becton Dickinson, Franklin Lakes, NJ) was added. Thymus, spleen, and BM were removed from mice and homogenized in RPMI 1640 containing 1% fetal calf serum, 50 μM β-mercaptoethanol, and 1% penicillin and streptomycin. Anucleated cells were lysed by osmotic shock in lysis buffer (NH4Cl 155 mM, KHCO3 10 mM, EDTA 0.1 mM) and washed twice with complete medium. Nondissociated cells and tissue debris were filtered on a 70-μm nylon cell strainer (Falcon, 35-2350). Cells were immunophenotyped by using conjugated monoclonal antibodies and standard techniques. The following antibodies were used: anti-CD4–fluorescein isothiocyanate (FITC), CD8–phycoerythrin (PE), CD45R (B220)-FITC, CD45R (B220)-PE–Cy5, CD19-PE, interleukin 7 receptor (IL-7R)α–biotin, c-kit–allophycocyanin (APC), CD11b (MAC-1)–APC, CD11b-FITC, Sca-1–FITC, and streptavidin–Cy-Chrome complex. All antibodies used were purchased from PharMingen. A total of 10 000 events were analyzed on a FACScalibur (Becton Dickinson) permitting 4-color analysis.
Real-time–polymerase chain reaction
For quantification of transgene expression in different hematopoietic lineages and animal lines, BM cells and thymocytes were sorted by flow activation with the use of anti-B220–PE–Cy5 (CD45R), anti-TER–PE, anti-CD11b–FITC (MAC), anti-CD4–FITC, and anti-CD8–PE antibodies (all from PharMingen). After TRIZOL extraction of total messenger RNAs (mRNAs) and standard reverse transcription (RT) quantitative polymerase chain reaction (PCR) was performed with the LC FastStart DNA Master SYBR Green I reaction kit (Roche Diagnostics, Basel, Switzerland; catalog no. 2 239 264). The following primers were used: hprt 5′, GCT GGT GAA AAG GAC CTC T; 3′, CAC AGG ACT AGA ACA CCT GC; htal-1 5′, GCC GGA TGC CTT CCC TAT GTT; 3′, AAT GAC CAG GAG GAG GAG GG; mtcra 5′, ACA GAC AGC ATT CTG GGA AAG C; 3′, ATC TTG CAG GTG AAG CTT GT; pT(5′, TCA GGT GTC AGG CTC TAC GA; and 3′, CCC ATA GGT GAA GGC GTC TA.
MgCl2 was used at a final concentration of 4 M. The annealing temperature was 60°C. All samples were run in duplicates. Melting curve analysis and quantification calculation were performed by using fluorimetric online detection with the LightCycler (Roche Diagnostics).
Immunohistochemistry
Thymus paraffin-embedded sections were prepared in the histopathology department of Henri Mondor Hospital. Sections were dewaxed and microwave treated. HTAL-1 protein was revealed by using the mouse monoclonal antibody BTL-73 and the Mouse-on-Mouse Iso-IHC Kit (Inno Genex TH, San Ramon, CA).
Nuclear extracts and electrophoretic mobility shift assay
Nuclear extracts were obtained as previously described.21 Protein concentrations were assayed with the Pierce Coomassie Protein Assay reagent (Perbio, Helsingborg, Sweden). Binding reactions for the electrophoretic mobility shift assay were performed as previously described.20 For each reaction 15 μg of nuclear extract was used. For antibody supershift assays, 1 μL monoclonal anti–TAL-1 antibody (BTL-73) was added to the binding reaction. The sequence of the tal-1 probe used is (upper strand): 5′-ACCTAACAGA TGGTCGGCT-3′.
Nonobese diabetic, severe combined immunodeficient mice transplant experiments
Grafts were enriched for HSCs by treating transgenic and littermate control donors with 150 mg/kg 5-fluorouracil. On day 5 after treatment BM cells were harvested and depleted of CD4+ or CD8+ cells by using magnetic beads (Miltenyi) to prevent graft-versus-host disease. Cells (5 × 104) were injected into the ophthalmic vein of nonobese diabetic, severe combined immunodeficient (NOD/SCID) mice previously sublethally irradiated with 2.5 Gy. Weekly full blood counts were obtained starting at 6 weeks. BM cells were harvested from recipients 8 weeks after transplantation, and hematologic reconstitution was assessed by flow cytometry.
Results
Ly-6E.1-htal-1 andLy-6E.1-Δbhtal-1 transgenic mice
Transgenic constructs were made by inserting the humantal-1 (htal-1) cDNA or the human tal-1cDNA lacking the DNA binding domain (Δbhtal-1) followed by the bovine growth hormone gene polyA sequence into the Cla I site of the 14-Kb Ly-6E.1 cassette (Figure1A).17,19 TheΔbhtal-1 mutant was kindly given to us by Dr E. MacIntyre (Laboratoire d'hématologie, Hôpital Necker, Paris, France) and was derived by using oligonucleotide-mediated mutagenesis of the wild type to delete the basic domain containing the amino acids 187 to 199 as previously described.22 23 TheLy-6E.1-htal-1 or the Ly-6E.1-Δbhtal-1fragments were microinjected into the pronuclei of fertilized (C57BL/6 × DBA/2) F1 oocytes. Two transgenic lines were generated with the Ly-6E.1-htal-1 construct, line 6 (L6) and line 8 (L8). Southern blot analysis of tail DNA showed that L6 contained 10 copies of the transgene, whereas L8 contained 2 copies (data not shown). Although the females of L6 were infertile, making it impossible to generate a homozygous line 6, we could obtain, at low frequency, homozygous descendants for line 8. Generation of Δbhtal-1transgenic mice was difficult because of low transgene transmission. One founder did not transmit, whereas another passed on the transgene to only 1 of 40 offspring. The third founder transmitted the transgene to 10 of 68 descendants, establishing the transgenic line Δb L3. The transgene copy number of Δb L3 was found to be 6 copies (data not shown). Because we could only generate one Δbhtal-1transgenic animal line, the conclusions regarding the DNA binding domain must be guarded, as possible integration effects cannot be ruled out. Although the general physical appearance of the transgenic lines was normal, an obvious kinking and short length of the tail was observed in 100% of high-copy L6 mice, 70% of the 2 copy heterozygous L8, and 100% of the homozygous 4 copy L8 mice (Figure 1B). Δb L3 transgenic mice did not have kinked tails. Taken together with the known expression pattern of the Ly-6E.1 cassette in the müllerian ducts and tail during embryogenesis, these results suggest that ectopic expression of hTAL-1 induces female infertility, tail growth retardation, and bone abnormalities and that the severity of this phenotype is, in part, TAL-1 dose dependent.
Ly-6E.1 htal-1 and Ly-6E.1 Δbhtal-1 vectors and transgene expression.
(A) The Ly-6E.1 vector contains the 14-Kb Ly-6E.1genomic sequence, including promoter and 3′ sequence of theLy-6E.1 gene. A human tal-1(htal-1) cDNA or Δbhtal-1 cDNA were linked to the bovine growth hormone polyA sequence and inserted in the first exon of the Ly-6E.1 gene as previously described.18The ΔbTAL-1 protein lacks the basic domain-containing amino acids 187 to 199.22 (B) Photo of wild-type (Wt; left) and a representative high-copy transgenic adult mouse (Tg; right) showing the shorter length and kinked tail of the transgenic mice. (C) Expression of htal-1 mRNA in a transgenic L6 mouse. Northern blot analysis of 15 μg total RNA isolated from different tissues was hybridized with a human tal-1 cDNA probe. The length of the transgene transcript is 1.2 Kb. (D) Expression of human TAL-1 protein in high copy number L6 transgenic mice. Total protein extracts of different tissues of transgenic or nontransgenic mice were separated on a 12% sodium dodecyl sulfate–polyacrylamide gel electrophoresis, transferred to Hybond-P polyvinylidene fluoride membrane (Amersham) and probed with BTL-136 that recognizes the human and mouse TAL-1 protein. Nuclear extracts from Jurkat cells were used as a positive control. The 42-kd hTAL-1 protein is indicated by an arrow. (E) Level of TAL-1 protein expression in animal lines L6, L8, and wild-type littermates. Total splenic protein extracts (80 μg) of the 10 copy L6, 2 copy L8, and wild-type animal lines were subjected to Western blot analysis using the human TAL-1 protein-specific antibody BTL-73 monoclonal antibody. Quantification of hTAL-1 protein shows that its level in L6 splenocytes is 5 times the level of L8 splenocytes. No TAL-1 protein is detected in wild-type controls.
Ly-6E.1 htal-1 and Ly-6E.1 Δbhtal-1 vectors and transgene expression.
(A) The Ly-6E.1 vector contains the 14-Kb Ly-6E.1genomic sequence, including promoter and 3′ sequence of theLy-6E.1 gene. A human tal-1(htal-1) cDNA or Δbhtal-1 cDNA were linked to the bovine growth hormone polyA sequence and inserted in the first exon of the Ly-6E.1 gene as previously described.18The ΔbTAL-1 protein lacks the basic domain-containing amino acids 187 to 199.22 (B) Photo of wild-type (Wt; left) and a representative high-copy transgenic adult mouse (Tg; right) showing the shorter length and kinked tail of the transgenic mice. (C) Expression of htal-1 mRNA in a transgenic L6 mouse. Northern blot analysis of 15 μg total RNA isolated from different tissues was hybridized with a human tal-1 cDNA probe. The length of the transgene transcript is 1.2 Kb. (D) Expression of human TAL-1 protein in high copy number L6 transgenic mice. Total protein extracts of different tissues of transgenic or nontransgenic mice were separated on a 12% sodium dodecyl sulfate–polyacrylamide gel electrophoresis, transferred to Hybond-P polyvinylidene fluoride membrane (Amersham) and probed with BTL-136 that recognizes the human and mouse TAL-1 protein. Nuclear extracts from Jurkat cells were used as a positive control. The 42-kd hTAL-1 protein is indicated by an arrow. (E) Level of TAL-1 protein expression in animal lines L6, L8, and wild-type littermates. Total splenic protein extracts (80 μg) of the 10 copy L6, 2 copy L8, and wild-type animal lines were subjected to Western blot analysis using the human TAL-1 protein-specific antibody BTL-73 monoclonal antibody. Quantification of hTAL-1 protein shows that its level in L6 splenocytes is 5 times the level of L8 splenocytes. No TAL-1 protein is detected in wild-type controls.
Expression of htal-1 andΔbhtal-1 transgenes in the transgenic mice
As expected from previous analysis of the expression pattern of the Ly-6E.1 cassette, htal-1 mRNA was present in thymus, spleen, and kidney and was not detected in the skeletal muscle and the heart (Figure 1C). In these organs, the mRNA expression pattern of htal-1 in the heterozygous L8 and ofΔbhtal-1 in the Δb L3 transgenic mice was the same as in L6 animals, but the expression level was lower (data not shown). We next performed real-time RT-PCR on total BM of the 10 copy L6, the heterozygous 2 copy L8, and wild-type littermates. This assay revealed that the htal-1/hprt mRNA ratio of the L6 animals was 6 times the expression level ratio of the L8 mice (Table1). Thus, the transgene copy numbers in the 2 animal lines correlated well with their htal-1 mRNA expression level. To assess the transgene expression in different hematopoietic lineages, we quantified htal-1 mRNA of FACS-sorted BM cells and thymocytes of L6 mice and their wild-type littermate controls. Real-time RT-PCR showed a htal-1/hprtmRNA ratio of 1 for B220+ BM cells and a ratio of 2 for the Mac+ population. The overall ratio in total thymocytes was 0.4 (data not shown). Real-time RT-PCR on double-negative (DN), double-positive (DP), CD4+ single-positive (SP), and CD8+ SP cells showed that the transgene was expressed in all thymocyte subsets in increasing order: DP, DN, and SP cells. There was no significant difference in the mRNA expression level of CD4 and CD8 SP cells (data not shown). Hence, htal-1 mRNA expression was present in all the hematopoietic lineages studied and is in accordance with previously published data on the expression pattern of Ly-6E.1.18
Quantification of htal-1 messenger RNA levels in different animal lines
| Animal lines . | Meanhtal-1 mRNA . | Mean hprt mRNA . | Meantal-1/hprt ratio . |
|---|---|---|---|
| 10 copy L6 | 1.137 × 10−1 | 1.065 × 10−1 | 1.068 |
| 2 copy L8 | 8.144 × 10−3 | 4.572 × 10−2 | 0.178 |
| Wild type | 0 | 4.943 × 10−4 | 0 |
| Animal lines . | Meanhtal-1 mRNA . | Mean hprt mRNA . | Meantal-1/hprt ratio . |
|---|---|---|---|
| 10 copy L6 | 1.137 × 10−1 | 1.065 × 10−1 | 1.068 |
| 2 copy L8 | 8.144 × 10−3 | 4.572 × 10−2 | 0.178 |
| Wild type | 0 | 4.943 × 10−4 | 0 |
Real-time reverse transcriptase–polymerase chain reaction using Lightcycler technology (Roche) of unsorted bone marrow cells of L6, L8, and wild-type animal lines was performed to show correlation between transgene copy number and messenger RNA (mRNA) expression.Tal-1 mRNA was quantified relative to hprt mRNA levels. All samples were run in duplicate, and the meantal-1/hprt ratio of 2 experiments is shown.
To examine whether the expression of hTAL-1 protein was correlated with the expression of htal-1 mRNA, protein extracts from different organs were analyzed by Western blot. A correlated expression between the htal-1 mRNA and the hTAL-1 protein levels was found in all the positive organs tested, except for the kidney that expressed a high level of mRNA but did not express the hTAL-1 protein (Figure 1D). A comparative study of TAL-1 protein expression was performed by using spleen nuclear extracts of the 10 copy L6 and the 2 copy heterozygous L8 mice. The protein level detected in L6 animals was 5 times the level of L8 mice, thus showing the correlation between transgene copy numbers and protein expression level in the spleen (Figure 1E). A faint hTAL-1 expression was found in the total BM by Western blotting, and immunohistochemical staining of BM paraffin-embedded sections showed the presence of positive mononuclear cells in this organ (data not shown).
Peripheral blood FACS analysis of transgenic mice reveals abnormalities in circulating lymphocytes and myeloid cells
To determine whether ectopic expression of htal-1or Δbhtal-1 under the control of the Sca-1regulatory sequence induces a defect in hematopoiesis, blood of 12-week-old transgenic and nontransgenic age- and sex-matched littermates was collected and subjected to full blood counts. This analysis showed an increase in the total number of white blood cells in the transgenic versus nontransgenic mice (3000/μL ± 200 versus 2200/μL ± 200, respectively), whereas the erythroid compartment, assessed by hemoglobin measurements and red blood cell numbers, was not significantly altered (data not shown).
FACS analysis, performed on 12-week-old L6 mice and their age- and sex-matched wild-type controls, revealed alterations of the peripheral blood cell distribution (Table 2). After gating on the total white blood count, we found a 1.7- and 2.4-fold increase in CD4+ and CD8+ cells, respectively, leading to an alteration of the CD4/CD8 ratio of 1.2 versus 0.8 in nontransgenic versus transgenic animals. Additionally, there was a 60% reduction in the absolute number of B cells identified by anti-B220 antibody. Interestingly, FACS analysis with anti-CD11b showed that most of the L6 CD11b+ cells continued to express the cell surface marker Sca-1, whereas wild-type CD11b+ cells were negative for this antigen in the peripheral blood. All full blood counts and FACS analysis were performed on 6 transgenic and nontransgenic littermates.
Effects of hTAL-1 expression on peripheral blood cells
| Animal lines . | B220+ . | CD4+ . | CD8+ . | MAC-1+ . | Sca-1+Mac-1+ . |
|---|---|---|---|---|---|
| L6 | 19 ± 10.9 | 22 ± 3.4 | 26 ± 3.2 | 27 ± 4.5 | 19 ± 4.8 |
| Wild type | 48 ± 7.2 | 13 ± 1.8 | 11 ± 1.2 | 24 ± 4.5 | < 2 ± 1 |
| Animal lines . | B220+ . | CD4+ . | CD8+ . | MAC-1+ . | Sca-1+Mac-1+ . |
|---|---|---|---|---|---|
| L6 | 19 ± 10.9 | 22 ± 3.4 | 26 ± 3.2 | 27 ± 4.5 | 19 ± 4.8 |
| Wild type | 48 ± 7.2 | 13 ± 1.8 | 11 ± 1.2 | 24 ± 4.5 | < 2 ± 1 |
Peripheral blood cells from htal-1 L6 mice and their age- and sex-matched wild-type controls were stained with anti-CD4 and anti-CD8 antibodies for T lymphocytes, anti-B220 antibody for B lymphocytes, and anti-Sca-1 and anti-Mac-1 antibodies for myeloid cells and analyzed by flow-activated cell sorter. Mean percentages and SD values of 6 experiments are shown and refer to the total white cell count. They do not exactly equal 100% because several stains were necessary.
Thus, abnormalities were only found in hematopoietic cells that normally do not express TAL-1, leading us to investigate hematopoietic and lymphopoietic organs.
Sca-1 antigen expression persists on granulocytes and monocytes
After gating on the myeloid population, 100% of CD11b+ cells in the peripheral blood of L6 transgenic mice expressed the cell surface antigen Sca-1. In the BM, we found a moderate increase of transgenic CD11b+ BM cells. To define the mechanism underlying this moderate expansion of the myeloid pool more closely, we performed methylcellulose cultures of total BM and showed that the granulocyte-macrophage colony number was similar with the use of transgenic or wild-type BM, whereas the size of the transgenic colonies appeared larger, thus indicating an increase in the proliferation potential of the transgenic granulomacrophagic precursors (data not shown). By looking at the cell surface antigen, we found that, although only 5% to 10% of the CD11b+ cells expressed the Sca-1 antigen in the wild-type mice and the low copy L8 line, more than 50% of the CD11b+ cells were positive for Sca-1 in the high copy L6 and Δb L3 line (data not shown). As the BM Sca-1− cells corresponded partly to macrophages (identified by the F4-80 specific antibody) and as the Sca-1 antigen is normally expressed on immature hematopoietic progenitors, the persistence of Sca-1 expression could indicate a block in granulocytic differentiation. This phenomenon has already been observed in granulopoietic cells that constitutively and inappropriately expressed Tal-1.24 We, therefore, performed cytospins of CD11b+ peripheral blood cells and of Sca-1/CD11b+ BM cells and showed that their morphologic stage of differentiation was similar to wild-type CD11b+cells (Figure 2 and data not shown). By looking at the transgene expression using the BTL-73 anti–TAL-1 antibody, we found that the transgene was extinguished in mature monocytes and granulocytes, indicating why we did not see a block in granulocytic differentiation.
Morphology of peripheral CD11b+ cells.
Microscopic appearance of representative cytospins revealed by May-Grünwald-Giemsa (original magnification, × 600) showing transgenic (Tg) and wild-type (Wt) peripheral CD11b+myeloid cells (monocyte, mature granulocyte, Ring form granulocyte). Transgenic myeloid cells expressed the Sca-1 antigen. No difference in the morphology between wild-type and transgenic mature myeloid cells could be seen. Straight arrow indicates a monocyte; marked arrow, mature granulocyte; herringbone arrow, ring-form granulocyte.
Morphology of peripheral CD11b+ cells.
Microscopic appearance of representative cytospins revealed by May-Grünwald-Giemsa (original magnification, × 600) showing transgenic (Tg) and wild-type (Wt) peripheral CD11b+myeloid cells (monocyte, mature granulocyte, Ring form granulocyte). Transgenic myeloid cells expressed the Sca-1 antigen. No difference in the morphology between wild-type and transgenic mature myeloid cells could be seen. Straight arrow indicates a monocyte; marked arrow, mature granulocyte; herringbone arrow, ring-form granulocyte.
Ectopic hTAL-1 or ΔbhTAL-1 expression under the control of thesca-1 regulatory sequences alters thymic cellularity but does not lead to leukemia
No T-cell leukemia developed in 150 transgenic mice during an observation period of 1 year. We first determined the type of cells that express hTAL-1 protein in the thymus by performing immunohistochemical staining on paraffin-embedded sections of this organ by using a monoclonal antibody that recognized the hTAL-1 protein and not the mTAL-1 protein. A nuclear staining was found in most of the cells in the medulla and in a minority of cells in the cortex (Figure3A). Examination of the thymus of wild-type, L6, and Δb L3 mice of different ages showed that the transgenic animals presented with a smaller thymus (Figure 3B) and a decrease of absolute thymocytes numbers (160 × 106 ± 10 × 106 versus 110 × 106 ± 10 × 106 at 4-8 weeks; 80 × 106 ± 10 × 106 versus 40 × 106 ± 10 × 106 at 12 weeks in wild-type and transgenic mice, respectively). FACS analysis of the total thymic population did not show, in the younger animals, any significant alterations in thymocyte subset distribution. In contrast, 12-week-old transgenic mice presented a 50% decrease of the DN cell population, a 30% to 50% decrease in the absolute number of DP cells, whereas the same absolute number of SP CD4 or CD8 cells was observed in transgenic and nontransgenic mice (Figure 3C). Hence, taken together, these data indicate a relative increase in the number of SP cells with regard to the more immature cell populations. To investigate the causes for this relative increase further, we performed FACS analysis on the CD8 SP cells that consist of 2 distinct type of cells: CD8 immature single-positive (ISP) cells expressing a low level of T-cell receptor β (TCR-β) and representing cells undergoing differentiation just before the DP stage and CD8 mature SP cells characterized by a high level of TCR-β expression and representing differentiated cells. The expression level of TCR-β was analyzed in CD8 SP cells, showing a 2- to 3-fold decrease of ISP cells in transgenic animals (data not shown) and indicating that the relative increase in the CD8 SP cells was not because of an increase in ISP cells.
Consequences of hTAL-1 expression on thymus cellularity.
(A) hTAL-1 protein expression in the thymus. Paraffin-embedded thymus sections were stained with the BTL-73 monoclonal antibody that recognizes the hTAL-1 protein but not the mTAL-1 protein (original magnification, × 120). (B) Photo showing a representative wild-type (Wt) and transgenic (Tg) thymus of two 4-week-old sex-matched littermates. (C) Analysis of T-cell subsets. Thymocytes freshly isolated from sex-matched wild-type, L6, and Δb L3 littermates at 12 weeks after birth were stained with anti-CD4–FITC and anti-CD8–PE antibodies. The percentages of marked cells are indicated in the quadrants. A representative experiment of 6 is shown. Original magnification × 5. (D) Level of TAL-1 protein in Jurkat and L6 thymocytes. Total protein extracts (50 μg) of Jurkat and L6 thymocytes were subjected to Western blot using the human TAL-1–specific antibody BTL-73 monoclonal antibody. Quantification of hTAL-1 protein, after normalization by Coomassie blue staining, showed that the hTAL-1 protein level in Jurkat was at least 4 times higher than in L6 transgenic thymocytes.
Consequences of hTAL-1 expression on thymus cellularity.
(A) hTAL-1 protein expression in the thymus. Paraffin-embedded thymus sections were stained with the BTL-73 monoclonal antibody that recognizes the hTAL-1 protein but not the mTAL-1 protein (original magnification, × 120). (B) Photo showing a representative wild-type (Wt) and transgenic (Tg) thymus of two 4-week-old sex-matched littermates. (C) Analysis of T-cell subsets. Thymocytes freshly isolated from sex-matched wild-type, L6, and Δb L3 littermates at 12 weeks after birth were stained with anti-CD4–FITC and anti-CD8–PE antibodies. The percentages of marked cells are indicated in the quadrants. A representative experiment of 6 is shown. Original magnification × 5. (D) Level of TAL-1 protein in Jurkat and L6 thymocytes. Total protein extracts (50 μg) of Jurkat and L6 thymocytes were subjected to Western blot using the human TAL-1–specific antibody BTL-73 monoclonal antibody. Quantification of hTAL-1 protein, after normalization by Coomassie blue staining, showed that the hTAL-1 protein level in Jurkat was at least 4 times higher than in L6 transgenic thymocytes.
As signaling by the pre–T-cell receptor α (pTα) and T-cell receptor αβ (TCRαβ) regulates cell proliferation and differentiation of DN and DP thymocytes, we studied expression of these genes. Real-time RT-PCR analysis was performed on DN, DP, CD4+ SP, and CD8+ SP cells purified from L6 transgenic mice and their wild-type littermates. These experiments did not show any significant deregulation of pTα ortcrα gene expression in DN, DP, or SP transgenic thymocytes (data not shown).
The absence of T-cell leukemia in transgenic mice may be related to low hTAL-1 expression in transgenic T cells. Thus, we compared the hTAL-1 expression level in Jurkat and L6 transgenic thymocytes by Western blotting and showed that the hTAL-1 protein level in Jurkat was at least 4 times higher compared with the L6 transgenic thymocytes (Figure3D). Assuming that the level of TAL-1 expression in Jurkat cells represented a threshold to cause tumors, Ly-6E.1 promoter weakness may be one reason why no T-cell neoplasia occurred in our mouse model. Alternatively, other variables such as mouse strain, transgene integration site, or copy number have to be considered.
Ectopic hTAL-1 expression leads to a significant reduction of early B-cell precursors
As blood analysis showed a significant reduction in B lymphocytes, we performed FACS analysis on the lymphoid gate of the BM of 12-week-old L6 transgenic mice and age- and sex-matched littermate controls and showed a 40% to 50% reduction in the relative and absolute number of B220+ CD19+ cells. These results were independent of the copy number and were also observed in the Δb L3 transgenic mice (Figure 4A).
Defect in early B lymphopoiesis of transgenic mice.
(A) Phenotypic analysis of BM B cells stained with anti-B220–FITC and anti-CD19–PE monoclonal antibodies. The percentages of marked cells are indicated in the quadrants. (B) Reduction of B220+CD19+ IL-7Rα+ late pro-B cells in transgenic mice. Cells were stained with monoclonal anti-B220–FITC, anti-CD19–PE, and anti–IL-7Rα–biot/PE-Cy5. R2 represents the immature B220low cells, and R3 comprises more mature BM B cells. B220low CD19+ cells in R2 were further analyzed for FSC-height and IL-7Rα expression. (C) Reduction of B220+ c-kit+ IL-7Rα+ intermediate pro-B cells. Cells were stained with monoclonal anti-B220–FITC, anti–c-kit–APC, and anti–IL-7Rα–biot/PE-Cy5. B220+c-kit+ cells in R2 were further analyzed in a histogram plotting anti–IL-7Rα fluorochrome intensity against the relative number of IL-7Rα+ cells and shows the percentages of B220+ c-kit+ IL-7Rα+ cells in the lymphoid gate. These FACS analyses were repeated at least 5 times, and all percentages of Figure 3 refer to the lymphoid gates defined on forward and side light scatter.
Defect in early B lymphopoiesis of transgenic mice.
(A) Phenotypic analysis of BM B cells stained with anti-B220–FITC and anti-CD19–PE monoclonal antibodies. The percentages of marked cells are indicated in the quadrants. (B) Reduction of B220+CD19+ IL-7Rα+ late pro-B cells in transgenic mice. Cells were stained with monoclonal anti-B220–FITC, anti-CD19–PE, and anti–IL-7Rα–biot/PE-Cy5. R2 represents the immature B220low cells, and R3 comprises more mature BM B cells. B220low CD19+ cells in R2 were further analyzed for FSC-height and IL-7Rα expression. (C) Reduction of B220+ c-kit+ IL-7Rα+ intermediate pro-B cells. Cells were stained with monoclonal anti-B220–FITC, anti–c-kit–APC, and anti–IL-7Rα–biot/PE-Cy5. B220+c-kit+ cells in R2 were further analyzed in a histogram plotting anti–IL-7Rα fluorochrome intensity against the relative number of IL-7Rα+ cells and shows the percentages of B220+ c-kit+ IL-7Rα+ cells in the lymphoid gate. These FACS analyses were repeated at least 5 times, and all percentages of Figure 3 refer to the lymphoid gates defined on forward and side light scatter.
To define the stage of a possible block in B-cell differentiation, we performed multicolor fluorescent staining on the BM of L6 and wild-type animals using specific antibodies for anti-B220, anti-CD19, anti–IL-7Rα, and anti–c-kit. B220+ CD19+cells were divided into 2 distinct entities: one B220highCD19+ population representing the more mature cells and one B220low CD19+ subset consisting of immature B cells. Together with the IL-7Rα antibody, we observed a 4-fold decrease of pre-B and late pro-B cells (B220lowIL-7Rα+ CD19+) in transgenic mice (Figure4B). Additionally, by using c-kit antibody to target the most immature B-cell progenitors, we observed a 3-fold reduction in the intermediate pro-B stage (B220low IL-7Rα+c-kit+) (Figure 4C).
To further characterize the defect in B-cell lymphopoiesis, BM cells of L6 and L8 transgenic and nontransgenic animals were subjected to in vitro pre-B colony formation assays. After 7 days of culture on methylcellulose we obtained 2 to 3 (L6, L8) and 12 (wild type) pre-B colonies, indicating that B-cell differentiation was not only reduced in vivo but also in vitro and suggesting an intrinsic defect within the lymphoid compartment. As fetal B-cell development has been described to differ from the adult setting, we analyzed the B-cell population in day 16.5 to day 18.5 fetal livers by FACS and found that, as in the adult BM, the B-cell compartment was affected by the ectopic expression of TAL-1 protein at least up the pro-B cell stage (data not shown).
To analyze TAL-1 effects on the expression of genes previously described as being important for B-cell differentiation, we sorted B220+ CD19+ IL-7Rα+ (pro-B) and B220+ CD19+ IL-7Rα− (pre-B) cells from the BM of transgenic and wild-type mice and performed RT-PCR analysis. We demonstrate that, in cells escaping the defect in B-cell differentiation, pax.1, lef-1, or pu.1genes were not affected by hTAL-1 expression in either of these cell populations (data not shown), implying that B-cell differentiation in these cells does not seem to be impaired.
Ectopic hTAL-1 expression in B cells leads to a defect in isotype class switch recombination
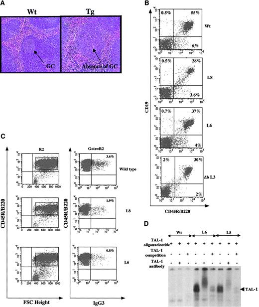
We then studied the effects of ectopic hTAL-1 expression on splenic B-cell maturation. Morphology of the spleen of transgenic animals revealed a disorganization of the germinal center (Figure5A). Absolute splenocyte numbers of transgenic and wild-type littermates were similar, and FACS analysis showed a 30% to 50% reduction of B220+ CD19+and B220+ IgM+ cells in the spleen (Figure 5B and data not shown). To assess antigen-dependent maturation further, we analyzed the ability of transgenic splenocytes to undergo isotype class switch recombination on activation with T-cell–independent antigen. Because lipopolysaccharide (LPS) induces murine B cells to switch from μ to γ3 and γ2b, we used LPS activation on sorted transgenic and nontransgenic B splenocytes. After exclusion of B220−cells, splenocytes derived from the high copy number transgenic mice showed a 4.5-fold reduction in immunoglobulin G2b (IgG2b) and IgG3 isotypes (Figure 5C and data not shown) after 72 hours, indicating an effect of ectopic hTAL-1 expression on antigen-dependent B-cell differentiation. B220+ splenocytes derived from the low copy number transgenic mice showed a reduction in IgG3 of only 1.9-fold, thus implying that TAL-1 induces an isotype switch recombination defect in a dose-dependent manner (data not shown).
Htal-1 transgenic mice show a reduction in splenocytes, disorganization of the germinal center, and a defect in antigen-dependent B-cell maturation.
(A) Disorganization of germinal centers (GC) in the spleen of transgenic mice. Morphology of paraffin-embedded sections of wild-type and transgenic spleen revealed by hematoxylin eosin staining (original magnification, × 120). (B) Phenotypic analysis of B splenocytes of wild-type, low-copy (L8), high-copy (L6), and Δbhtal-1(Δb L3) transgenic mice. Cells were stained with monoclonal anti-B220–FITC and anti-CD19–PE antibodies. Percentages in quadrants refer to the lymphoid gate defined on forward and side light scatter. Analyses were performed on sex- and age-matched mice and repeated 6 times. (C) Ectopic hTAL-1 expression causes a defect in immunoglobulin isotype switch recombination. Transgenic and wild-type T-cell–depleted splenocytes were activated with 25 μg/mL lipopolysaccharide for 3 days and then stained with monoclonal anti-B220–PE-Cy5 and anti-IgG3–FITC. Percentages of IgG3-positive cells are corrected after exclusion of B220− cells. (D) Electrophoretic mobility sift assay of hTAL-1 complexes in activated B-lymphocytes. Nuclear extracts (15 μg) from activated B-lymphocytes of wild-type, L6, and heterozygous L8 mice were incubated in the presence of a 5′ radioactively end-labeled oligonucleotide sequence containing the TAL-1 consensus-binding sequence. Binding competition was performed with a 100-fold excess of tal-1 cold oligonucleotide. Supershifts were obtained by using the monoclonal anti–hTAL-1 antibody BTL73. The assay illustrates that a TAL-1/E2A complex is present in transgenic-activated splenocytes and quantification of the TAL-1/E2A complex shows that its level is lower in L8 splenocytes.
Htal-1 transgenic mice show a reduction in splenocytes, disorganization of the germinal center, and a defect in antigen-dependent B-cell maturation.
(A) Disorganization of germinal centers (GC) in the spleen of transgenic mice. Morphology of paraffin-embedded sections of wild-type and transgenic spleen revealed by hematoxylin eosin staining (original magnification, × 120). (B) Phenotypic analysis of B splenocytes of wild-type, low-copy (L8), high-copy (L6), and Δbhtal-1(Δb L3) transgenic mice. Cells were stained with monoclonal anti-B220–FITC and anti-CD19–PE antibodies. Percentages in quadrants refer to the lymphoid gate defined on forward and side light scatter. Analyses were performed on sex- and age-matched mice and repeated 6 times. (C) Ectopic hTAL-1 expression causes a defect in immunoglobulin isotype switch recombination. Transgenic and wild-type T-cell–depleted splenocytes were activated with 25 μg/mL lipopolysaccharide for 3 days and then stained with monoclonal anti-B220–PE-Cy5 and anti-IgG3–FITC. Percentages of IgG3-positive cells are corrected after exclusion of B220− cells. (D) Electrophoretic mobility sift assay of hTAL-1 complexes in activated B-lymphocytes. Nuclear extracts (15 μg) from activated B-lymphocytes of wild-type, L6, and heterozygous L8 mice were incubated in the presence of a 5′ radioactively end-labeled oligonucleotide sequence containing the TAL-1 consensus-binding sequence. Binding competition was performed with a 100-fold excess of tal-1 cold oligonucleotide. Supershifts were obtained by using the monoclonal anti–hTAL-1 antibody BTL73. The assay illustrates that a TAL-1/E2A complex is present in transgenic-activated splenocytes and quantification of the TAL-1/E2A complex shows that its level is lower in L8 splenocytes.
Because E2A is involved in class switch recombination and heterodimerizes with TAL-1, we performed electrophoretic mobility shift assays on nuclear extracts of LPS-activated B splenocytes of transgenic L6, heterozygous L8, and wild-type littermates. This analysis showed specific binding of a TAL-1/E2A complex to tal-1oligonucleotides, which is supershifted by an hTAL-1–specific antibody (Figure 5D). The same complex, however much weaker, is present in splenocytes of L8 animals. Thus, a complex containing TAL-1/E2A is present in activated B splenocytes of transgenic mice, and its expression correlates with the transgene copy number in each line. Together with previously published data,25-28 these results indicate that TAL-1 protein may sequester E2A in these cells.
NOD/SCID mice receiving transgenic BM transplants display features of htal-1 transgenic mice
B-cell differentiation has been shown to depend on the interaction of lymphoid precursor cells with the surrounding BM stroma and microenvironment. We, therefore, aimed to exclude that the reduction in the B-cell compartment was secondary to an extrinsic, cell nonautonomous phenomenon by performing transplantation experiments of transgenic and nontransgenic BM into sublethally irradiated NOD/SCID mice.
At weeks 6 and 7 after transplantation, blood was collected and FACS analysis performed. The majority (75%) of NOD/SCID mice, injected either with transgenic or nontransgenic BM, successfully engrafted. In NOD/SCID mice receiving transgenic BM transplants, the Sca-1 antigen persisted on 30% to 50% of myeloid cells, indicating their transgenic origin. It was found that 11% versus less than 1% of peripheral blood lymphocytes of NOD/SCID mice receiving nontransgenic versus transgenic BM were B220+ IgM+ cells (Figure6A). Analysis of the BM of all animals receiving transplants at 8 weeks after transplantation showed that the population of B220high CD19+ cells in transgenic grafts was severely reduced compared with wild-type grafts. NOD/SCID mice not receiving transplants normally show an accumulation of pro-B (B220low) cells (Figure 6B, first scatter). These cells disappeared in NOD/SCID mice receiving transplants regardless of the transgenic or nontransgenic origin of the BM as shown in the second and third scatter of Figure 6B. This absence of pro–B-cell accumulation in the transgenic transplants indicates that a possible block in B-cell differentiation may be prior to this stage.
The reduction in the B-cell compartment and the persistence of the Sca-1 antigen on myeloid cells because of ectopic TAL-1 expression are cell autonomous phenomena.
(A) Peripheral blood cells of NOD/SCID mice transplanted withhtal-1 transgenic (Tg) or wild-type BM were analyzed 6 weeks after transplantation for antigen expression using monoclonal anti–Sca-1–PE, anti-CD11b (MAC-1)–FITC, anti-B220–FITC, and anti-IgM–PE antibodies. Transgenic CD11b+ cells show persistence of the Sca-1 antigen. NOD/SCID mice engrafted withhtal-1 transgenic BM cells are deficient in B cells compared with mice transplanted with wild-type cells. Percentages refer to myeloid and lymphoid gates, respectively. (B) Phenotypic analysis of BM cells of NOD/SCID mice 8 weeks after transplantation. Cells were stained with monoclonal anti-B220–FITC and anti-CD19–PE. Percentages refer to the lymphoid gate defined by forward and side light scatter. R2 comprises mature B cells, R3 the immature B220low cells. NOD/SCID mice not receiving transplants normally show accumulation of B220low CD19+ cells as shown in the first scatter. This population disappears in NOD/SCID mice receiving transplants and is replaced by donor cells.
The reduction in the B-cell compartment and the persistence of the Sca-1 antigen on myeloid cells because of ectopic TAL-1 expression are cell autonomous phenomena.
(A) Peripheral blood cells of NOD/SCID mice transplanted withhtal-1 transgenic (Tg) or wild-type BM were analyzed 6 weeks after transplantation for antigen expression using monoclonal anti–Sca-1–PE, anti-CD11b (MAC-1)–FITC, anti-B220–FITC, and anti-IgM–PE antibodies. Transgenic CD11b+ cells show persistence of the Sca-1 antigen. NOD/SCID mice engrafted withhtal-1 transgenic BM cells are deficient in B cells compared with mice transplanted with wild-type cells. Percentages refer to myeloid and lymphoid gates, respectively. (B) Phenotypic analysis of BM cells of NOD/SCID mice 8 weeks after transplantation. Cells were stained with monoclonal anti-B220–FITC and anti-CD19–PE. Percentages refer to the lymphoid gate defined by forward and side light scatter. R2 comprises mature B cells, R3 the immature B220low cells. NOD/SCID mice not receiving transplants normally show accumulation of B220low CD19+ cells as shown in the first scatter. This population disappears in NOD/SCID mice receiving transplants and is replaced by donor cells.
Thus, this data shows that in contrast to nontransgenic transplantshtal-1 grafts failed to reestablish early and late primary B-cell lymphopoiesis and that the effects of ectopic hTAL-1 expression on myelopoiesis and lymphopoiesis are intrinsic to the cell populations and not secondary to an epiphenomenon of the transgenic microenvironment.
Discussion
This work was designed to assess the effects of ectopic hTAL-1 expression on hematopoietic cells normally switching offtal-1 gene expression. For these purposes, we generated 2htal-1 transgenic models: L6 and L8Ly-6E.1-htal-1 lines expressing different levels of the full-length hTAL-1 transcription factor. Additionally, we examined the L3 Ly-6E.1-Δbhtal-1 line encoding for a mutant hTAL-1 protein devoid of the basic domain that allows DNA binding. However, because we were able to obtain only one single animal line, statements regarding this domain must be made with caution.
Transgenic mice presented hematopoietic and nonhematopoietic disorders. Apart from infertility, the most characteristic abnormality was the presence of kinked tails in 100% of high-copy and 70% of low-copy animals, whereas they were absent in the Δbhtal-1 mutant, suggesting that these phenomena were dose dependent and might involve DNA binding of TAL-1. Dose dependency of bone-related abnormalities and infertility has been observed previously in the sil/scltransgenic model1 and in this model, the hTAL-1 transactivation domain was not required to generate the phenotype.
By using real-time RT-PCR we showed a correlation between transgene copy numbers and mRNA expression level in the different animal lines. We could also establish a correlation between htal-1 mRNA and protein levels in different organs except for the kidneys that expressed high levels of transgene mRNA but no protein. This discrepancy is in accordance with previously published observations onlacZ reporter gene expression under the control of Ly-6E.1 showing high mRNA but no protein expression in the kidneys18 and could be due to tight control of translation or protein degradation in this organ.
Despite the essential role of TAL-1 in HSCs,11 12 we did not detect any quantitative modification of the Sca-1+, c-kit+, thy-1low, or Lin− cell population either under normal conditions or after 5-fluorouracil treatment when we compared the Ly-6E.1-htal-1 transgenic mice and their wild-type counterpart (data not shown). Furthermore, methylcellulose colony-forming assays did not show any significant difference in the number and morphology of colony-forming units between transgenic and wild-type BM (data not shown). These results may suggest that the expression level of hTAL-1 in the Ly-6E.1-htal-1transgenic HSCs might not be sufficient to increase the self-renewal potential of the HSC compartment or that the microenvironment may counterbalance hTAL-1 action to ensure the homeostasis of the HSC pool.
Examination of the myeloid pool revealed an increase in myeloid precursors and the persistence of the Sca-1 antigen on granulocytes. This phenotype was dose dependent, indicating that its generation may need a threshold of hTAL-1 expression in myeloid cells. This finding suggests that Sca-1 gene expression might be repressed during terminal myeloid differentiation and that the repressor might be sequestered by hTAL-1. Alternatively, high hTAL-1 protein expression might directly maintain Sca-1 gene expression throughout myeloid differentiation by a direct positive mechanism. In this latter case, hTAL-1 itself would be normally sequestered and titrated.
Importantly, in the Ly-6E.1-htal-1 mouse model, as in single transgenic CD2/tal-1 andsil/tal-1,1,6 ectopic hTAL-1 did not induce T-cell leukemia in any of the transgenic lines generated in more than 150 offspring during their first year of life. This finding is in contrast to data published on single transgenic lck/ tal-1and on double transgenic tal-1/ckIIα ortal-1/lmo2 and tal-1/lmo1 TAL-1 mouse models.1-5 However, the onset of T-cell tumors occurred in only 28% of lck/tal-1 single transgenic mice and only after 11 months of life.3 In contrast, lck/tal-1 mice with a p53+/− background3 or double transgenic tal-1/ckIIα or tal-1/lmo1developed the leukemia earlier and with a significantly higher penetrance.1 4 Thus, the ability of TAL-1 to generate T-cell tumors in transgenic mouse models is likely to depend not only on the regulatory sequences used to mediate TAL-1 expression in mice and on variables such as mouse strain, transgene integration site, and copy number but also on additional oncogenic events or the coexpression of other oncogenic transgenes.
In the Ly-6E.1-htal-1 transgenic model we observed a decrease of the immature DN, ISP CD8+ cells, and DP subsets that was not because of increased apoptosis (data not shown). However, compared with nontransgenic mice the number of mature SP cells remained unchanged, indicating an increased differentiation capacity from the DP to the SP cell stage or a proliferation ability of the transgenic SP cells. T-cell–specific E box complexes are largely composed of E2A/HEB heterodimers; however, their DNA-binding activity is decreased on transition from the DP to the SP cell subset.29 Thus, ectopic expression of TAL-1 could perturb this balance and induce an increase in the differentiation rate of the DP cells. A recent study using standard RT-PCR followed by PhosphorImaging quantification (Amersham Pharmacia Biotech, Buckinghamshire, England) showed a significant reduction of pTα expression in DN and DP cells and of tcrα expression in the DP population ofscl/lmo1 transgenic mice that went on to develop leukemia.30 By using real-time PCR we could not detect a down-regulation of these genes in DN, DP, or SP cells ofhtal-1 single transgenic mice, thus indicating that in these mice the decrease in DP cells is not due to a deregulation of these genes. Thus, our results suggest that ectopic TAL-1 expression during T lymphopoiesis alters cell proliferation and differentiation via apTα and tcrα gene expression-independent mechanism and may represent a state in which additional events like LMO1/LMO2 expression1 5 are necessary to lead to the leukemic phenotype.
The most striking characteristic of Ly6E.1-htal-1 andLy6E.1-Δbhtal-1 transgenic mice was their reduction in B cells. This phenotype has not been described so far either in vivo or in vitro studies and is certainly due to a specific TAL-1 activity because, in contrast to our results, transgenic mice generated using the Ly-6E.1-bcl2 cassette present an increase of the B-cell compartment in spleen and BM (E.D., unpublished data, 2001). Although TAL-1 has not been directly implicated in normal or abnormal B-cell biology, bHLH dosage plays a critical role in B-cell differentiation. Because TAL-1 is able to heterodimerize with E2A in vitro, we further investigate its effects on B-cell development. Thehtal-1 transgene induced a reduction in the fetal and adult B-cell compartment, including the most immature stages. However, antigen-independent maturation of B cells escaping this effect seemed to be normal. Finally, by transplanting transgenic BM cells into NOD/SCID mice, we showed that the B-cell defect induced by TAL-1 was cell autonomous.
The B-cell deficiency observed may be due to a differentiation block, similar to the one described in various gene inactivation studies such as Pax-5−/− knock out mice.31Because pax-5 has been described as a target gene for E2A,32 titration of E2A by hTAL-1 in pro- and pre-B cells should alter pax-5 gene expression. However, in pro- and pre-B cells escaping the defect in B-cell differentiation, we did not detect any alteration in pax-5 gene expression, implying that TAL-1 does at least not completely sequester E2A in pro- and pre-B cells. Additionally, in contrast to thePax-5−/− knock-out experiments, we could not detect an accumulation of immature pro-B cells. This finding may suggest that, if there is indeed a block in differentiation, it must be early before the pro-B cell stage. The reduction in B220+CD19+ cells was equally severe in the high and low copy number animal lines, implying that even low levels of TAL-1 expression are sufficient to perturb the transcriptional balance of B-cell lymphopoiesis. In addition, the same B-cell defect was also observed in the ΔbhTAL-1 mutant, supporting the idea that hTAL-1 may exert transcriptional activity via a basic-domain–independent mechanism. This result is consistent with previous data on hTAL-1 acting as a cofactor of the trans-acting factor GATA-3 in a complex containing LMO2.33
We also found disorganization of the germinal center and a defect in isotype class switch recombination of mature B cells. Similar morphologic features have been found in mice lacking OBF-1, a transcription factor involved in class switching.34 As E2A is required in class switch recombination,35 we performed electrophoretic mobility shift assays on nuclear extracts of LPS-activated B splenocytes and showed that the heterodimer TAL-1/E2A was present in these cells and that its level correlated with the transgene copy number. Additionally, the class switch recombination defect observed was dependent on the expression level of TAL-1 protein, indicating that it was most likely due to titration of E2A. This finding is in contrast to the reduction in the B-cell compartment, which was dose independent and thus suggests other possible mechanisms than E protein titration on early B-cell differentiation. Taken together, ectopic TAL-1 expression sheds further light on the critical role of E proteins in B-cell development.
In conclusion, we have shown that overexpression of hTAL-1 alone in a transgenic scenario does not only lead to an imbalance in thymocyte maturation but also to a block in B-lineage differentiation. These results indicate why the tal-1 gene extinction observed during B and T lymphopoiesis is necessary for the normal development of these hematopoietic lineages.
We thank Laure Coulombel for advice on FACS analysis. We thank Françoise Pflumio for her helpful assistance with NOD/SCID experiments and for her interesting discussions and Anne Dubart for her pertinent remarks. We also thank Maı̈téMitjavilla for providing us with antibodies and Rita Cologon and Evelyne Souil for their help in histopathology, Isabelle Bouchaert and Nicolas Lebrun for FACS sorting, Danielle Mathieu and Karen Pulford for providing us with TAL-1 monoclonal antibodies, and Franck Letourneur and Eric Delabesse for their help with setting up the real-time PCR.
Supported by the “Institut National de la Santé et de la Recherche Médicale (INSERM),” the “Ligue National Contre le Cancer” (Equipe Labellisée). A.S. is recipient of a European Union Marie Curie Fellowship.
N.G. and A.S. contributed equally to this work.
The publication costs of this article were defrayed in part by page charge payment. Therefore, and solely to indicate this fact, this article is hereby marked “advertisement” in accordance with 18 U.S.C. section 1734.
References
Author notes
Leı̈la Maouche-Chrétien, Institut Cochin, Département d'Hématologie, INSERM, CNRS, Maternité Port-Royal, 123 Bd du Port-Royal, 75014 Paris, France; e-mail: maouche@cochin.inserm.fr.






This feature is available to Subscribers Only
Sign In or Create an Account Close Modal