Key Points
Early lymphoid- and myeloid-restricted progenitors are identified using CD45RA and CLEC12A phenotypes.
Cell cycle shortening precedes the restriction of lymphoid and myeloid potentials.
Visual Abstract
Recent studies indicate the human lympho-myeloid restriction process to be a different and more heterogeneous one than historically inferred. Here we describe the development of bulk and clonal culture systems that efficiently support early B-lymphoid differentiation and its use to elucidate the biological and molecular changes that accompany their initial restriction from subsets of CD34+ human cord blood cells with lympho-myeloid–limited potential. Analyses of these changes revealed that the acquisition of B-lymphoid– and neutrophil/monocyte (NM)–restricted properties are accompanied by a concomitantly accelerated and lineage-shared cell cycling activity and loss of self-renewal potential. Single-cell transcriptome analysis identified reduced expression of multiple self-renewal–associated genes and an accompanying heterogeneous activation of lineage-regulatory modules during the production of B, NM, and dendritic cell precursors. By applying a novel culture system that supports early human lymphoid differentiation, we uncovered a shared mechanism of proliferation control, along with persistent biological and transcriptional heterogeneity in cells undergoing B- and NM-lineage restriction.
Introduction
Mature neutrophils and monocytes (NM) and different types of lymphoid cells (L) have highly specialized functions essential to a fully competent immune system. These mature blood cells are now known to be produced through a series of changes that progressively limit the lineage and proliferative potential of hematopoietic stem and progenitor cells.1,2 Recent application of highly sensitive L/NM balanced in vitro systems suggests that human L and NM lineages originate from a common, yet dually restricted, CD34+ progenitor, challenging the traditional paradigm that these lineages diverge from separate common lymphoid and myeloid progenitors.3-5 Such bipotent L + NM progenitors have been identified phenotypically in the lymphoid-primed multipotent progenitor (CD34+CD38−CD90−CD45RA+CD10−),6 multipotent lymphoid progenitor (CD34+CD38−CD90−CD45RA+CD135+CD10+)3 and P-mix (CD34+CD38medCD71−CD10−)7 subsets in humans. Markers associated with increasingly L-restricted (CD10,8 CD62L,9 and CD12710) or NM-restricted (CD11411 and CLEC12A12,13) activities have also been reported. Taken together, these findings underscore the critical role of identifying specific surface phenotypes to enable the isolation and functional characterization of distinct progenitor subsets.
The stepwise loss of self-renewal capacity is well characterized in hematopoietic compartments and is correlated with a concomitant increase in cell cycling activity.14-16 Tightly controlled cell cycle and cell-survival mechanisms also play a pivotal role in the homeostatic production of the L,17,18 NM,19,20 and erythroid lineages.21,22 However, the precise timing and extent to which intermediate stages of L and NM restriction differ in their self-renewal and proliferation activity is still poorly understood. Previous studies suggest that L- and NM-lineage restriction is largely determined by the sequential action of several transcription factors (TFs), such as PU.1, IRF8, TCF3, and EBF1.23-25 However, recent single-cell omics studies also suggest a more complex process characterized by a continuum of heterogeneously changing cell states, as reflected in their gene expression programs.26-28 In addition, dynamic changes in chromatin modification and organization are becoming increasingly recognized as important features of the spatiotemporal gene expression changes seen in differentiating hematopoietic cells.29-32
To further interrogate the proliferative activity and molecular changes during the course of human L- and NM-lineage restriction and selection, we chose the P-mix phenotype of cord blood (CB) cells as a starting population, given its enrichment in L + NM progenitors and ability to produce differentiated outputs within 2 to 3 weeks.7 Development of a robust feeder-free culture system enabled us to identify early B- and NM-restricted phenotypes through continuous tracking of sequential cell divisions. Furthermore, single-cell analysis revealed a highly proliferative and transcriptionally heterogeneous population as a transitioning step from the self-renewing progenitors to each of the restricted cell types.
Methods
Primary human samples
Anonymized anticoagulated human blood and marrow samples were collected from consented donors according to protocols approved by the research ethics board of The University of British Columbia. All in vitro and in vivo experiments were performed according to the protocols approved by the research ethics board of The University of British Columbia.
LEM feeder–free culture
Lymphoid expansion medium (LEM) was composed of alpha minimum essential medium (αMEM) (STEMCELL Technologies), 7.5% fetal bovine serum (FBS) (Sigma-Aldrich, F1051, lot 17D191 and 17D192), 10% StemSpan Lymphoid Progenitor Expansion Supplement (STEMCELL Technologies), 2 mM glutamine, and 10−4 M β-mercaptoethanol. Bulk cultures were initiated with sorted CB subsets at a density of 700 to 2000 cells per 100 μL. Half-medium changes were performed at the end of each week. The limit of detection for each human lineage type was set at 0.005%; that is, at least 10 cells in a minimum of 2 × 104 collected events within each category being examined. The definitions of the different lineage types assessed are listed in supplemental Table 1 (available on the Blood website).
Clonal B + NM multilineage assay
Clonal analysis of the B and NM outputs from single human hematopoietic cells was performed as previously described.7 Briefly, individual input cells were sorted into each of the inner wells of 96-well plates already preloaded with MS5, Sl/Sl, and M210B4 stromal cells and αMEM containing 7.5% FBS, 2 mM glutamine, 10−4 M β-mercaptoethanol, 50 ng/mL stem cell factor, 10 ng/mL FMS-like tyrosine kinase 3 ligand (FLT3L), and 10 ng/mL interleukin-7. Cultures were incubated for 3 weeks in a humidified 37°C atmosphere with 5% CO2 in air. Half-medium changes were performed at the end of each week with the same components, except for the omission of stem cell factor and FLT3L after the first 2 weeks. Cells from individual wells were harvested and stained with antibodies (see a list in supplemental Table 2) before their analysis on a flow cytometer. The definition of output phenotypes is listed in supplemental Table 3 and the limit of detection was set at 0.01% of total collected events with a minimum of 5 events.
Additional details of methods and materials are provided in the supplemental Methods.
Results
CD45RA and CLEC12A phenotypes distinguish early stages of B- and NM-progenitor restriction
To develop an experimental system that would allow a timed analysis of the early stages of human lympho-myeloid restriction, we first measured the outputs of P-mix CB cells in a new liquid culture system that supports the generation of both CD19+ (B cell) as well as CD15+ (neutrophil) and CD14+ (monocyte) progeny over a 3-week period (Figure 1A). CD45RA (RA) and CLEC12A (C) has been previously used to detect progenitors enriched for lymphoid3 and myeloid properties.12,13 The combined analysis of these 2 markers revealed the rapid emergence and exponential-like expansion of cells with distinct RA and C levels over 3 weeks (Figure 1B-C). Notably, CD19+ cells were subsequently detected almost exclusively in the RA+C− subset, whereas CD14+/CD15+ cells were primarily found in the C+ subset (Figure 1B). In addition, high numbers of lineage marker negative (Lin−) cells were observed in each of the RA−C−, RA+C−, and C+ populations (Figure 1C). Then, to test whether these 3 phenotypes were associated with B- and NM-restricted properties, we deployed a 2-step procedure to assess their B- and NM-lineage outputs in a secondary clonal assay (Figure 1D-E). Most of the B + NM bilineage outputs, and all of the rare “blast” colonies comprised of undifferentiated CD34+ cells,33 were obtained from RA−C− input cells (Figure 1F). In contrast, the RA+C− and C+ input cells produced mostly B and NM unilineage outputs, respectively. Furthermore, reverse transcription quantitative polymerase chain reaction analysis showed increased expression of early B-lineage marker genes (ie, DNTT, RAG1, CD79A, IGLL1, EBF1, and PAX5) in CD34+/−RA+C− cells (Figure 1G). In contrast, the C+ phenotypes exhibited increased expression of NM-associated genes (ie, CSF1R, MPO, FCGR1A, SPI1, and CEBPA). These results point to a clear association of the RA and C phenotypes with the initiation of fate restriction toward these 2 lineages.
New phenotypes identify cells at early stages of B and NM differentiation. (A) Experimental design used to generate phenotypically defined CD19+ (B lineage) and CD14/15+ (NM lineage) outputs in vitro from 1000 P-mix CB input cells in LEM cultures (LEM being composed of αMEM, FBS, and a StemSpan lymphoid expansion supplement; see “Methods” for additional details). (B) A representative flow cytometric profile of the surface marker expression of the cells present in the cultures described in panel A after 2 weeks (CD45RA [RA]; CLEC12A [C]). (C) Number of output cells per 1000 input P-mix cells analyzed weekly. The Lin– phenotypes were gated within the CD45+14–15–10–19– subset. Each bar shows the mean ± standard error of the mean (SEM) of values pooled from 5 different experiments. “n.d.” represents signals below the limit of detection (10 cells). (D) Experimental design used to examine the lineage potentials of the 3 input phenotypes shown. (E) Fluorescence-activated cell sorting (FACS) gating used to identify 3 phenotypes within the CD34+ cells present in day 7 cultures of CD45+14–15–10– cells generated from P-mix CB cells. (F) Percentages of output cell types (identified by their phenotypes) obtained in clonal cultures initiated with the 3 phenotypes shown in panel E. Each bar shows the mean ± SEM of values pooled from 4 different experiments with 150 to 350 total single cells tested per input subset. The statistical significance of differences in clone distribution between input phenotypes was assessed using t tests with Holm multitest correction (∗P < .05). (G) Reverse transcription quantitative polymerase chain reaction (PCR) analysis of mRNAs of various historically defined B-lineage (upper)– and NM-lineage (lower)–associated genes measured in sorted phenotypes generated from 2-week cultures initiated with P-mix CB cells. Each bar shows the mean ± SEM of values pooled from 3 to 4 different experiments. “n.d.” denotes signals below the limit of detection (PCR cycle, >40). Statistical differences in mRNA levels between the progenitor and all differentiated phenotypes were assessed using t tests with Holm correction (∗P < .05). GAPDH, glyceraldehyde-3-phosphate dehydrogenase; mRNA, messenger RNA.
New phenotypes identify cells at early stages of B and NM differentiation. (A) Experimental design used to generate phenotypically defined CD19+ (B lineage) and CD14/15+ (NM lineage) outputs in vitro from 1000 P-mix CB input cells in LEM cultures (LEM being composed of αMEM, FBS, and a StemSpan lymphoid expansion supplement; see “Methods” for additional details). (B) A representative flow cytometric profile of the surface marker expression of the cells present in the cultures described in panel A after 2 weeks (CD45RA [RA]; CLEC12A [C]). (C) Number of output cells per 1000 input P-mix cells analyzed weekly. The Lin– phenotypes were gated within the CD45+14–15–10–19– subset. Each bar shows the mean ± standard error of the mean (SEM) of values pooled from 5 different experiments. “n.d.” represents signals below the limit of detection (10 cells). (D) Experimental design used to examine the lineage potentials of the 3 input phenotypes shown. (E) Fluorescence-activated cell sorting (FACS) gating used to identify 3 phenotypes within the CD34+ cells present in day 7 cultures of CD45+14–15–10– cells generated from P-mix CB cells. (F) Percentages of output cell types (identified by their phenotypes) obtained in clonal cultures initiated with the 3 phenotypes shown in panel E. Each bar shows the mean ± SEM of values pooled from 4 different experiments with 150 to 350 total single cells tested per input subset. The statistical significance of differences in clone distribution between input phenotypes was assessed using t tests with Holm multitest correction (∗P < .05). (G) Reverse transcription quantitative polymerase chain reaction (PCR) analysis of mRNAs of various historically defined B-lineage (upper)– and NM-lineage (lower)–associated genes measured in sorted phenotypes generated from 2-week cultures initiated with P-mix CB cells. Each bar shows the mean ± SEM of values pooled from 3 to 4 different experiments. “n.d.” denotes signals below the limit of detection (PCR cycle, >40). Statistical differences in mRNA levels between the progenitor and all differentiated phenotypes were assessed using t tests with Holm correction (∗P < .05). GAPDH, glyceraldehyde-3-phosphate dehydrogenase; mRNA, messenger RNA.
We then asked whether these phenotypic changes recapitulated the genesis of B and NM cells in vivo. A similar gating strategy was applied to primary CD34+ CB cells and CD34+ CB cell–derived xenografts. In the CB samples, we first excluded late progenitor subsets highly restricted to the erythroid, NM, and B lineages (ie, P-E, P-NM, and P-L phenotypes7; Figure 2A). Clonal outputs from RA−C−, RA+C−, and C+ subsets present in the remaining CD34+38+ fraction were then assessed using the same stromal coculture system as shown in Figure 1D. The results showed highly consistent output phenotypes and frequencies to those obtained from the culture-derived input cells (Figure 2B). The in vivo generation of CB subsets was also assessed in highly permissive NRG-W41 mouse recipients (Figure 2C-D). Six to 13 weeks post transplantation, the xenograft-derived CD34+RA−C−, CD34+RA+C−, and CD34+C+ cells were isolated and clonally analyzed in vitro. The results showed similar clonogenic frequencies and lineage outputs as seen for their counterparts from the in vitro system and primary CB samples, although detectable levels of blast colonies were not observed (Figure 2E). The final clonal output numbers were also highly variable regardless of the input sources (Figure 2F). In addition, analyses of human adult bone marrow CD34+ cells showed that the RA and C phenotypes could also be detected in normal adult samples, suggesting they are not unique to the neonatal developmental stage (supplemental Figure 1A). Notably, the variability in the relative frequencies of the RA and C phenotypes from the same input sources were less pronounced than between the different sources analyzed (supplemental Figure 1B). Taken together, these results suggest that the early steps of B and NM restriction are associated with consistent initial phenotypic changes in both in vitro and in vivo contexts.
Preservation of in vitro determined early B and NM precursor phenotypes in CB-derived xenografts. (A) FACS gating used to define RA–C–, RA+C– and C+ phenotypes in unmanipulated CD34+38med71–10– CB cells. (B) Clonal output frequencies of the 3 input phenotypes isolated from unmanipulated CD34+ CB cells. Each bar shows the mean ± SEM of values pooled from 4 different experiments with 150 to 340 single cells tested per input subset. The statistical significance of differences in clone distribution between input phenotypes was assessed using t tests with Holm correction (∗P < .05). (C) Experimental design used to analyze clonal outputs of RA–C–, RA+C–, and C+ phenotypes obtained from the bone marrow (BM) of NRG-W41 mice transplanted with CD34+ CB cells (4 experiments). (D) FACS gating used to detect the phenotypes generated in panel C. (E) Clonal output frequencies of 3 input phenotypes isolated from the BM of engrafted NRG-W41 mice. Each bar shows the mean ± SEM of values pooled from all experiments with 260 to 550 total single cells tested per input subset. The statistical significance of differences in clone distribution between input phenotypes was assessed using t tests with Holm correction (∗P < .05). (F) Size of clones generated from single input cells isolated from the different sources described above. Clones (defined as ≥5 human cells) pooled from all experiments shown above were grouped by the input phenotype (left) or lineage output type (right). “n.d.” represents signals below the limit of detection (5 cells). (G) Experimental design for the OP9-DLL4 coculture assay of clonal pro-T– and NM-lineage outputs in sorted single cells from each of the 3 input phenotypes. (H) Frequency of clonal output types detected in the OP9-DLL4 clonal assays. Values shown are mean ± SEM pooled from 3 experiments, with 180 to 240 cells tested per input phenotype. The statistical significance of differences in clone distribution between input phenotypes was assessed using Wilcoxon tests with Holm correction (∗P < .05).
Preservation of in vitro determined early B and NM precursor phenotypes in CB-derived xenografts. (A) FACS gating used to define RA–C–, RA+C– and C+ phenotypes in unmanipulated CD34+38med71–10– CB cells. (B) Clonal output frequencies of the 3 input phenotypes isolated from unmanipulated CD34+ CB cells. Each bar shows the mean ± SEM of values pooled from 4 different experiments with 150 to 340 single cells tested per input subset. The statistical significance of differences in clone distribution between input phenotypes was assessed using t tests with Holm correction (∗P < .05). (C) Experimental design used to analyze clonal outputs of RA–C–, RA+C–, and C+ phenotypes obtained from the bone marrow (BM) of NRG-W41 mice transplanted with CD34+ CB cells (4 experiments). (D) FACS gating used to detect the phenotypes generated in panel C. (E) Clonal output frequencies of 3 input phenotypes isolated from the BM of engrafted NRG-W41 mice. Each bar shows the mean ± SEM of values pooled from all experiments with 260 to 550 total single cells tested per input subset. The statistical significance of differences in clone distribution between input phenotypes was assessed using t tests with Holm correction (∗P < .05). (F) Size of clones generated from single input cells isolated from the different sources described above. Clones (defined as ≥5 human cells) pooled from all experiments shown above were grouped by the input phenotype (left) or lineage output type (right). “n.d.” represents signals below the limit of detection (5 cells). (G) Experimental design for the OP9-DLL4 coculture assay of clonal pro-T– and NM-lineage outputs in sorted single cells from each of the 3 input phenotypes. (H) Frequency of clonal output types detected in the OP9-DLL4 clonal assays. Values shown are mean ± SEM pooled from 3 experiments, with 180 to 240 cells tested per input phenotype. The statistical significance of differences in clone distribution between input phenotypes was assessed using Wilcoxon tests with Holm correction (∗P < .05).
In addition to examining B- and NM-lineage outputs, we found that the original P-mix input cells also contained cells capable of generating CD7+ pro-T, CD33+CD1A+ dendritic cell (DC), and CD45RA+CD123+ plasmacytoid DC lineages (supplemental Figure 2A). In a distinct condition supplied with erythropoietin (EPO), glycophorin A+ erythroid outputs can be generated only from a small subset of CD34−RA−C− cells (data not shown). We further evaluated T-lineage differentiation potential using a single-cell culture system incorporating OP9-DLL4 feeders (Figure 2G) and found the CD34+RA+C− subset exhibited the highest frequency of clones containing CD7+ pro-T cells (21%), whereas the CD34+RA−C− subset showed a lower frequency (15%), and no CD7+ pro-T cells were detected in the CD34+C+ subset (Figure 2H; supplemental Figure 2B). This suggests the RA+C− phenotype restrictive toward B lineage is also highly permissive for T-lineage differentiation.
B and NM restriction processes are accompanied by concurrently shortened cell cycle
To address if and when a shift in cell proliferation activity occurs during lympho-myeloid differentiation, we isolated CD34+RA−C− cells from the primary 1-week LEM cultures and labeled them with carboxyfluorescein succinimidyl ester (CFSE; Figure 3A). Subsequent flow cytometric tracking of CSFE-stained progeny obtained over the next 8 days showed the size of the population maintaining a CD34+RA−C− phenotype increased only slightly (approximately threefold) by day 8 (Figure 3B), whereas the differentiated RA+C− and C+ progeny expanded exponentially (∼500-fold) during the same period. Combined measurements of phenotypes and cell division histories defined by sequential CFSE peaks revealed a marked elevation of RA or C surface marker signals as the cumulative number of cell divisions increased (Figure 3C-D). In contrast, maintenance of the CD34+RA−C− phenotype was clearly associated with the completion of fewer cell cycles. Consistently, significant shortening of cell cycle transit times was found in both RA+C− and C+ outputs by day 6 (21 hours and 17 hours, respectively) compared to the input CD34+RA−C− cells (32 hours; Figure 3E).
Cells differentiating toward either B or NM lineages undergo rapid and simultaneous acceleration of their proliferative activity. (A) Design of the cell division tracking strategy used to analyze the progeny of individual CD34+RA–C– cells. (B) Number of output cells per 1000 input CD34+RA–C– cells tracked over an 8-day period in the design shown in panel A (data points show the mean ± SEM values pooled from 5 experiments). (C) CFSE and surface marker expression profiles of cells obtained at different times of cultures initiated with CFSE-labeled CD34+RA–C– cells. The number of completed divisions was determined by the fold dilution of CFSE fluorescence intensity. (D) Numbers of the 3 output phenotypes detected in successive CFSE fluorescence peaks indicative of completion of different numbers of cell divisions (generated per 1000 CD34+RA–C– input cells; data points show the mean ± SEM values pooled from 5 experiments). (E) Average cell cycle transit times (in hours) preceding the appearance of different output phenotypes at different time points (data points show the mean ± SEM values pooled from 5 experiments). (F) Average cell cycle transit times (mean ± SEM) of the immediate progeny of different sources of CFSE-labeled CD34+RA–C–, CD34+RA+C–, and CD34+C+ phenotypes assessed after a 4-day culture in LEM. Input cells tested were isolated directly from unmanipulated CD34+ CB cells (n = 3 experiments), xenografts (n = 4 experiments), and cultures (n = 7 experiments). ∗P < .05; ∗∗P < .01 (via pairwise t tests post Holm adjustment). (G) Assignment of G0, G1, and S/G2/M phases based on the intensity of Ki67 (log10-transformed pixel values) and DAPI (105 pixel values) measured by immunofluorescence. Data shown are representative profiles of primary CB CD34+38– cells (left) and pooled week 2 outputs of CB P-mix cells (right). (H) Proportions of week 2 output cells of CB P-mix at each cell cycle phase within each phenotypic population (bars showing the mean ± SEM values of 3 experiments). ∗P < .05, determined by t tests post Holm adjustment. DAPI, 4′,6-diamidino-2-phenylindole.
Cells differentiating toward either B or NM lineages undergo rapid and simultaneous acceleration of their proliferative activity. (A) Design of the cell division tracking strategy used to analyze the progeny of individual CD34+RA–C– cells. (B) Number of output cells per 1000 input CD34+RA–C– cells tracked over an 8-day period in the design shown in panel A (data points show the mean ± SEM values pooled from 5 experiments). (C) CFSE and surface marker expression profiles of cells obtained at different times of cultures initiated with CFSE-labeled CD34+RA–C– cells. The number of completed divisions was determined by the fold dilution of CFSE fluorescence intensity. (D) Numbers of the 3 output phenotypes detected in successive CFSE fluorescence peaks indicative of completion of different numbers of cell divisions (generated per 1000 CD34+RA–C– input cells; data points show the mean ± SEM values pooled from 5 experiments). (E) Average cell cycle transit times (in hours) preceding the appearance of different output phenotypes at different time points (data points show the mean ± SEM values pooled from 5 experiments). (F) Average cell cycle transit times (mean ± SEM) of the immediate progeny of different sources of CFSE-labeled CD34+RA–C–, CD34+RA+C–, and CD34+C+ phenotypes assessed after a 4-day culture in LEM. Input cells tested were isolated directly from unmanipulated CD34+ CB cells (n = 3 experiments), xenografts (n = 4 experiments), and cultures (n = 7 experiments). ∗P < .05; ∗∗P < .01 (via pairwise t tests post Holm adjustment). (G) Assignment of G0, G1, and S/G2/M phases based on the intensity of Ki67 (log10-transformed pixel values) and DAPI (105 pixel values) measured by immunofluorescence. Data shown are representative profiles of primary CB CD34+38– cells (left) and pooled week 2 outputs of CB P-mix cells (right). (H) Proportions of week 2 output cells of CB P-mix at each cell cycle phase within each phenotypic population (bars showing the mean ± SEM values of 3 experiments). ∗P < .05, determined by t tests post Holm adjustment. DAPI, 4′,6-diamidino-2-phenylindole.
To determine whether the acceleration of proliferation also accompanies L and NM restriction in vivo, the 3 CD34+ subsets isolated directly from CB, and from cells reconstituted in xenografts, were similarly labeled with CFSE and then tracked for 4 days in vitro (Figure 3F). The average division intervals of cells from all these sources revealed shorter cell cycle transit times in the outputs of RA+C− and C+ phenotypes compared to those of RA−C− cells, suggesting a conserved proliferative control associated with the L and NM differentiation across these different conditions.
These results prompted us to further compare the distribution of cells at different cell cycle phases. Examination of the intracellular levels of Ki67 and DNA content (uncultured CD34+CD38− CB cells served as a “G0” control) showed 68% of CD34+RA−C− cells to be in cycle, with an initial increase in the fraction of cycling cells in the CD34+RA+C− and CD34+C+ subsets (80% and 81%, respectively; Figure 3G-H). Moreover, the proportion of cycling cells decreased in the CD34− subsets, suggesting a loss of cell division capacity at a later stage of differentiation.
Accelerated growth rate is associated with the loss of a self-renewing state
The considerable heterogeneity observed in bulk CFSE assays prompted us to examine the division kinetics at a clonal level (Figure 4A-B). Using live-cell imaging at 2-day intervals, the outputs of single CD34+RA−C− input cells were detected in cultures preloaded with fluorescent antibodies against CD34, CD45RA, and CLEC12A epitopes. One in 5 input CD34+RA−C− cells produced bilineage outputs consisting of RA+C− and C+ cells (Figure 4C). Retrospective tracking of the phenotypic changes showed the maintenance of the initial CD34+RA−C− phenotype (indicative of a “self-renewing” state) persisted for variable lengths of time across the 201 bilineage clones (Figure 4D). These clones were thus classified according to the timing of the first appearance of differentiated RA+C− and/or C+ phenotypes (pooled average and individual data shown in Figure 4E and supplemental Figure 3, respectively). Empirically, the pooled average clone data fit well with a logistic growth model (Figure 4F), whereas the delay in accelerated proliferation (λ) across clones were found to be correlated with the delay in differentiation to a restricted phenotype (Spearman ρ = 0.60; P < 2.2e-16; Figure 4G). This association suggests that the increase in proliferation rate is strongly linked to the transition from a phase of slow CD34+RA−C− self-renewing divisions to the initiation of a more rapid but lineage restrictive mode of cell proliferation. In addition, this analysis showed that the maximum rate of clone expansion (μ) and its final output (A) were both higher in clones with evidence of a later onset of restriction (Figure 4G). The observed clonal growth plateau is likely attributable to the terminal differentiation of myeloid cells and insufficient support for later stages of B-lineage differentiation in the clonal culture conditions.
Clonally tracked B + NM-progenitor outputs reveal initial slow divisions are associated with delayed differentiation. (A) Experimental design used to track clonal changes in the surface expression of CD34, CD45RA, and CLEC12A. (B) Brightfield and immunofluorescence images of representative clones examined on day 12. Scale bar, 100 μm. (C) Percentages of clonal output types of early B and NM lineage cells (see detailed phenotypes defined in supplemental Table 6). Each bar shows the mean ± SEM of values pooled from 3 experiments with 944 total single cells examined. (D) Percentages of clones that maintained an exclusive CD34+RA–C– output phenotype (black line) and RA+C–/C+ bilineage outputs (gray line) out of all bilineage clones that eventually produced RA+C– and C+ outputs. Each point shows the mean ± SEM of values pooled from 3 experiments. The dotted line represents the time when the loss of CD34+RA+C– clonal output reaches 50%. (E) Cumulative growth kinetics (locally estimated scatterplot smoothing [LOESS]-smoothed) of clones initiated from CD34+RA–C– cells (n = 201) according to the time of the first appearance of RA+C– or C+ cells in them. (F) Growth curves of the geometric means of the clone sizes analyzed in panel E (points) and generated using a logistic model. (G) Growth parameters fitted to individual clones analyzed in panels D-E. Each data point represents a clone (center line, median; box limits, first and third quartiles; whiskers, 1.5× interquartile range). (H-I) Growth kinetics and fitted logistic models of clones with NM-restricted outputs (n = 350 clones pooled from 3 experiments). (J-K) Growth kinetics and fitted logistic models of clones with B-restricted outputs (n = 60 clones pooled from 3 experiments). (L) Cumulative size distribution of blast cell colonies on days 4, 8, 12, and 16 after plating from the ensemble of colonies that show the first lineage marker expression at days 2, 4, 6, and 8, respectively. Points show experimental data, and lines show a lognormal dependence: , in which denotes the measured average logarithm of colony size and represents the corresponding variance (for details, see supplemental Mathematical Model). (M) Schematic showing the model of blast cell colony expansion. In this model, blast cells have a defined proliferative capacity at the time of plating. Blast cells expand at a rate over a time , where varies between blast colonies. At time , blast cells transition near synchronously into lineage-restricted progenitor states, which have a strictly limited proliferative capacity that varies both within and between lineages. The colony growth characteristics and size are consistent with a model in which progenitor cells expand over a fixed period , giving rise to subclones of size , with drawn at random from a Gaussian distribution with fixed mean and variance, with the capacity of B-cell progenitors an order of magnitude smaller than NM progenitors (for details of the model and its fit to the data, see supplemental Mathematical Model).
Clonally tracked B + NM-progenitor outputs reveal initial slow divisions are associated with delayed differentiation. (A) Experimental design used to track clonal changes in the surface expression of CD34, CD45RA, and CLEC12A. (B) Brightfield and immunofluorescence images of representative clones examined on day 12. Scale bar, 100 μm. (C) Percentages of clonal output types of early B and NM lineage cells (see detailed phenotypes defined in supplemental Table 6). Each bar shows the mean ± SEM of values pooled from 3 experiments with 944 total single cells examined. (D) Percentages of clones that maintained an exclusive CD34+RA–C– output phenotype (black line) and RA+C–/C+ bilineage outputs (gray line) out of all bilineage clones that eventually produced RA+C– and C+ outputs. Each point shows the mean ± SEM of values pooled from 3 experiments. The dotted line represents the time when the loss of CD34+RA+C– clonal output reaches 50%. (E) Cumulative growth kinetics (locally estimated scatterplot smoothing [LOESS]-smoothed) of clones initiated from CD34+RA–C– cells (n = 201) according to the time of the first appearance of RA+C– or C+ cells in them. (F) Growth curves of the geometric means of the clone sizes analyzed in panel E (points) and generated using a logistic model. (G) Growth parameters fitted to individual clones analyzed in panels D-E. Each data point represents a clone (center line, median; box limits, first and third quartiles; whiskers, 1.5× interquartile range). (H-I) Growth kinetics and fitted logistic models of clones with NM-restricted outputs (n = 350 clones pooled from 3 experiments). (J-K) Growth kinetics and fitted logistic models of clones with B-restricted outputs (n = 60 clones pooled from 3 experiments). (L) Cumulative size distribution of blast cell colonies on days 4, 8, 12, and 16 after plating from the ensemble of colonies that show the first lineage marker expression at days 2, 4, 6, and 8, respectively. Points show experimental data, and lines show a lognormal dependence: , in which denotes the measured average logarithm of colony size and represents the corresponding variance (for details, see supplemental Mathematical Model). (M) Schematic showing the model of blast cell colony expansion. In this model, blast cells have a defined proliferative capacity at the time of plating. Blast cells expand at a rate over a time , where varies between blast colonies. At time , blast cells transition near synchronously into lineage-restricted progenitor states, which have a strictly limited proliferative capacity that varies both within and between lineages. The colony growth characteristics and size are consistent with a model in which progenitor cells expand over a fixed period , giving rise to subclones of size , with drawn at random from a Gaussian distribution with fixed mean and variance, with the capacity of B-cell progenitors an order of magnitude smaller than NM progenitors (for details of the model and its fit to the data, see supplemental Mathematical Model).
Clones comprised of pure C+ (NM) or RA+C− (B) lineage outputs were detected in 37% and 7% of the CD34+RA−C− cells. Analysis of their clonal dynamics revealed a remarkably similar pattern between the NM clones and the B + NM bipotent clones with a tight correlation between the lag phase (λ) and the delayed timing of differentiation (Spearman ρ = 0.69; P < 2.2e-16; Figure 4H-I). In contrast, the B clones displayed an overall slower expansion rate with less dependency on the timing of their differentiation (Spearman ρ = 0.29; P = .045; Figure 4J-K).
The logistic-like growth of CD34+RA−C− blast cells prompted us to explore whether the observed clone size heterogeneity may mask a simple underlying growth dynamic. To develop a minimal model of colony growth, we placed emphasis on 2 key observations: first, the total colony size distribution followed a remarkably lognormal-like dependence over the 16-day time course (Figure 4L; supplemental Figure 4A). Second, quantifications of the composition of colonies showed a close correlation between the time scale at which lineage marker expression first appears and the time scale at which all blast cells are lost through differentiation (supplemental Figure 4B-C). Based on these findings, we proposed a model of engrained proliferative heterogeneity in which, following plating, blast cells undergo a phase of symmetrical divisions over a predetermined period before their progenies transition near synchronously into lineage-restricted progenitor states (Figure 4M; supplemental Mathematical Model). Further, to reproduce the observed lognormality of the colony size distribution, we proposed that the proliferative capacity of individual progenitors is stochastic, with total outputs drawn randomly from a lognormal distribution with a mean and variance . Notably, based on 4 fit parameters (, , the blast cell duplication rate, and the time-scale over which progenitors expand), this minimal model could reproduce the hallmark features of the colony growth dynamics, from the total colony size distribution to its dependence on the time scale of blast cell proliferation (supplemental Figure 4D-G; supplemental Mathematical Model). However, we note that the factors that control the timing of lineage commitment, fate selection, and the variability in the proliferative capacity of progenitors remain unclear.
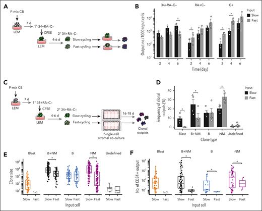
To directly test how proliferation rates of CD34+RA−C− cells may be differentially linked to lineage restriction probabilities, we developed a strategy to prospectively isolate input cells with different cycling properties. To this end, CD34+RA−C− cells were cultured for 4 to 6 days and their progeny were isolated based on their preceding cell cycle intervals, either slow-cycling (>48 hours) or fast-cycling (<24 hours; Figure 5A). First, a short-term chase in suspension cultures revealed that slow-cycling cells produced a higher proportion of CD34+RA−C− outputs and fewer differentiated phenotypes compared to fast-cycling cells (Figure 5B). Subsequently, a 16-day stromal coculture assay showed that slow-cycling cells generated more bilineage B + NM clones and fewer restricted NM clones than fast-cycling cells (Figure 5C-D). In addition, the overall clone sizes and the number of CD34+ cells produced by slow-cycling cells were significantly greater than those derived from fast-cycling cells (Figure 5E-F).
Evidence of a delayed B/NM differentiation process in CD34+RA–C– cells exhibiting a slower cycling behavior. (A) Experimental design used to compare the changing output phenotypes generated from slow- and fast-cycling CD34+RA–C– cells. (B) Output numbers (mean ± SEM) of different progeny phenotypes generated from slow- and fast-cycling input CD34+RA–C– cells, determined at different time points (n = 3 experiments). Slow- and fast-cycling input cells were defined by their average cell cycle transit time of ≥48 or ≤24 hours, respectively. ∗P < .05 via pairwise t tests post Holm adjustment. (C) Experimental design used to examine and compare the clonal outputs of individual slow- and fast-cycling CD34+RA–C– cells. (D) Percentages of clonal output types produced from CD34+RA–C– input cells. Slow- and fast-cycling input cells were defined by their average cell cycle transit time of ≥48 or ≤24 hours, respectively. Each bar shows the mean ± SEM of values pooled from 4 different experiments in which a total of 540 and 520 single cells were assessed from the slow- and fast-cycling progenitors, respectively. Clone size (E) and the number of CD34+ output per clone (F) generated from individual slow- or fast-cycling progenitors. Clones (defined as ≥5 human cells) pooled from all experiments shown above were grouped by the lineage output type. “n.d.” represents signals below the limit of detection (5 cells). ∗P < .05 via pairwise t tests.
Evidence of a delayed B/NM differentiation process in CD34+RA–C– cells exhibiting a slower cycling behavior. (A) Experimental design used to compare the changing output phenotypes generated from slow- and fast-cycling CD34+RA–C– cells. (B) Output numbers (mean ± SEM) of different progeny phenotypes generated from slow- and fast-cycling input CD34+RA–C– cells, determined at different time points (n = 3 experiments). Slow- and fast-cycling input cells were defined by their average cell cycle transit time of ≥48 or ≤24 hours, respectively. ∗P < .05 via pairwise t tests post Holm adjustment. (C) Experimental design used to examine and compare the clonal outputs of individual slow- and fast-cycling CD34+RA–C– cells. (D) Percentages of clonal output types produced from CD34+RA–C– input cells. Slow- and fast-cycling input cells were defined by their average cell cycle transit time of ≥48 or ≤24 hours, respectively. Each bar shows the mean ± SEM of values pooled from 4 different experiments in which a total of 540 and 520 single cells were assessed from the slow- and fast-cycling progenitors, respectively. Clone size (E) and the number of CD34+ output per clone (F) generated from individual slow- or fast-cycling progenitors. Clones (defined as ≥5 human cells) pooled from all experiments shown above were grouped by the lineage output type. “n.d.” represents signals below the limit of detection (5 cells). ∗P < .05 via pairwise t tests.
Dynamic and overlapping expression of TFs during cell fate restriction
We applied Cellular Indexing of Transcriptomes and Epitopes by Sequencing (CITE-seq) analysis to identify transcriptomic changes in cells at different stages of L and NM restriction in vitro (Figure 6A). To first capture cell cycle–specific signatures, we applied unsupervised hierarchical clustering using a human myeloid cell specific gene list34 as well as marker genes present in the first 20 principal components (Figure 6B; supplemental Table 4). This approach identified 4 coherent cell cycle states and showed nearly 100% of the uncultured P-mix CB cells (day 0) could be readily classified as G0/G1 (Figure 6C). High cycling activity was evident by day 10 and declined by day 13. Further analysis of transcriptional changes following cell cycle regression revealed 2 clusters distinguished by the first dimension in Uniform Manifold Approximation and Projection (UMAP) (Figure 6D, left). Erythrocyte and megakaryocyte-associated genes (GATA1, GATA2, and HBD) were highly expressed in the B cluster (supplemental Figure 5A-B), in line with the early split of erythroid/megakaryocytic differentiation from lympho-myeloid lineages. Further projection of cluster A cells in the second and third dimensions of the UMAP revealed a continuum of cells emerging over the time course, with surface expression of lineage markers detected by oligonucleotide-barcoded antibodies (Figure 6D, right and Figure 6E). Mapping the cell cycle states on the UMAP showed that a higher proportion of immature CD34+RA−C− cells, as well as differentiated CD34−RA+C− and CD14/15+ cells, were in G0/G1 compared to the intermediate precursors that appeared to be actively cycling (Figure 6F-G).
Timed changes in expression of self-renewal and lineage-associated genes across differentiation trajectories. (A) Experimental design used to track the sequential transcript outputs of in vitro–stimulated P-mix CB cells by single-cell CITE-seq analysis. For details, see supplemental Methods. (B) Hierarchical clustering of cell cycle states based on scaled gene expression values. Columns represent 16 269 individual cells colored by time point and cell cycle state. Rows represent genes expressed in specific cell cycle phases. (C) The percentages of cells in different cell cycle phases at each time point assessed. (D) UMAP presentation of transcriptome data (after cell cycle regression) combined from 12 181 single cells from the day 7, 10, and 13 time points. Cells are divided into A and B clusters based on the first UMAP dimension. (E-F) UMAP projection of 10 385 cells in the A cluster. Cells are colored by surface phenotype inferred from antibody-derived oligonucleotide tag signals (E) or assigned cell cycle phase (F). (G) Percentage of different cell cycle phases in cluster A cells separated by different phenotypic subsets. (H) Unsupervised modeling of lineage trajectories embedded in the UMAP manifold. (I) Distribution of TF activities in the UMAP space. Expression of each TF module is indicated by colored dots. Gray lines represent a density level of 0.006 of all cells in cluster A. (J) Top 30 most active TF motifs in each lineage trajectory. Columns represent individual cells ordered by pseudotime. Rows represent TFs that are detected in >20 target genes. Colors on the heat map denote presence (colored by lineage) or absence (blank) of the TF.
Timed changes in expression of self-renewal and lineage-associated genes across differentiation trajectories. (A) Experimental design used to track the sequential transcript outputs of in vitro–stimulated P-mix CB cells by single-cell CITE-seq analysis. For details, see supplemental Methods. (B) Hierarchical clustering of cell cycle states based on scaled gene expression values. Columns represent 16 269 individual cells colored by time point and cell cycle state. Rows represent genes expressed in specific cell cycle phases. (C) The percentages of cells in different cell cycle phases at each time point assessed. (D) UMAP presentation of transcriptome data (after cell cycle regression) combined from 12 181 single cells from the day 7, 10, and 13 time points. Cells are divided into A and B clusters based on the first UMAP dimension. (E-F) UMAP projection of 10 385 cells in the A cluster. Cells are colored by surface phenotype inferred from antibody-derived oligonucleotide tag signals (E) or assigned cell cycle phase (F). (G) Percentage of different cell cycle phases in cluster A cells separated by different phenotypic subsets. (H) Unsupervised modeling of lineage trajectories embedded in the UMAP manifold. (I) Distribution of TF activities in the UMAP space. Expression of each TF module is indicated by colored dots. Gray lines represent a density level of 0.006 of all cells in cluster A. (J) Top 30 most active TF motifs in each lineage trajectory. Columns represent individual cells ordered by pseudotime. Rows represent TFs that are detected in >20 target genes. Colors on the heat map denote presence (colored by lineage) or absence (blank) of the TF.
Next, we used pseudotime modeling to dissect the molecular changes associated with lineage differentiation.35 Four lineages (paths-B, -DC, -M, and -N) initiating from a cluster highly overlapped with the CD34+RA−C− phenotype were identified using unsupervised trajectory analysis (Figure 6H; supplemental Figure 5C). Notably, many TF genes displayed dynamic expression patterns along the pseudotime trajectories (supplemental Figure 5D). To further identify lineage-associated TFs and their interactions, we employed an agnostic approach using SCENIC (Single-Cell rEgulatory Network Inference and Clustering).36 This analysis revealed a shared pattern of self-renewal–associated genes (eg, HOXA9,37,HLF,38 and HMGA239) in the primitive cells, MYC and E2F in the intermediate precursors, and lineage-associated TFs in the later stages of restriction (Figure 6I-J). In addition, differentiation-associated TFs, such as SPI1, IRF8, and TCF4, were detected across multiple lineages, whereas overlapping expression of multiple TFs were observed within each individual lineage (Figure 6I). Plotting the predicted interactions between TFs revealed that genes associated with the same lineage were pulled closer together by frequent interactions (supplemental Figure 6). However, cross-lineage interactions were also recognized, suggesting potential flexibility in the regulation of their early lineage restriction steps. A replicate of the CITE-seq analysis on an independent CB pool showed highly consistent transcriptomic profiles (supplemental Figure 7).
Increased cycling activity is associated with cell fate specification
To further investigate the functional relationship between cell cycle and lineage restriction, we visualized the cell-lineage trajectories on a 3D manifold that preserves both cell cycle and lineage restriction processes40,41 (for details of the manifold construction, refer to supplemental Methods). An enclosed cell cycle loop was observed among the CD34+RA−C− cells (Figure 7A-B). Cells in the outer layer of the loop appear to originate from a quiescent pool of G0/G1 cells and exhibit higher expression of stem cell–associated genes, such as HLF,38,MSI2,42 MECOM43 (Figure 7C; supplemental Figure 8E). In contrast, cells in the inner layer show elevated expression of genes involved in metabolism and protein translation, such as CYCS (supplemental Figure 8F). Notably, cells expressing early markers of B, NM, and DC lineages predominantly emerge from the inner layer of the CD34+RA−C− progenitors spanning the G1, S, and G2/M phases (Figure 7D-F). However, a subset of lymphoid cells expressing VPREB1 also appear to arise from the more quiescent G0/G1 cells. Collectively, these observations support a model of cell fate selection following proliferation activation.
Functional association between cell proliferation and lineage restriction. (A) Three-dimensional FLE plot of 10 385 cells from the A cluster in Figure 6D. Cells are color coded by their respective cell cycle phases, with transitions between phases indicated by dashed red loops. (B-C) Three-dimensional FLE plot, with cells color coded based on their surface phenotypes (B) and gene expression levels (C) (the scale represents log2-transformed values). (D-F) Three-dimensional FLE plot (from a distinct angle), with cells color coded by their cell cycle phases (D), phenotypes (E), and gene expression (F), respectively. (G) Experimental design for assessing cell cycle progression and differentiation outputs of CD34+RA–C– progenitors treated with 100 nM wortmannin (Sigma-Aldrich, catalog no. 681675). The inhibitor is replenished every 2 days to account for its short half-life. (H) Number of output cells per 100 input cells analyzed on day 6. Each bar represents the mean ± SEM, calculated from 6 experimental replicates derived from 2 independent CB pools. (I-J) Numbers of CD34+RA–C– (I) and CD34– (J) output cells detected across successive CFSE fluorescence peaks, reflecting the number of completed cell divisions. Each point represents the mean ± SEM from the same experiments as shown in panel H. ∗P < .05, determined by t tests. (K) A proposed model of the process of cell fate restriction into lymphoid and myeloid lineages from bipotent human progenitors. Ctr, control; DMSO, dimethyl sulfoxide; FLE, force-directed layout.
Functional association between cell proliferation and lineage restriction. (A) Three-dimensional FLE plot of 10 385 cells from the A cluster in Figure 6D. Cells are color coded by their respective cell cycle phases, with transitions between phases indicated by dashed red loops. (B-C) Three-dimensional FLE plot, with cells color coded based on their surface phenotypes (B) and gene expression levels (C) (the scale represents log2-transformed values). (D-F) Three-dimensional FLE plot (from a distinct angle), with cells color coded by their cell cycle phases (D), phenotypes (E), and gene expression (F), respectively. (G) Experimental design for assessing cell cycle progression and differentiation outputs of CD34+RA–C– progenitors treated with 100 nM wortmannin (Sigma-Aldrich, catalog no. 681675). The inhibitor is replenished every 2 days to account for its short half-life. (H) Number of output cells per 100 input cells analyzed on day 6. Each bar represents the mean ± SEM, calculated from 6 experimental replicates derived from 2 independent CB pools. (I-J) Numbers of CD34+RA–C– (I) and CD34– (J) output cells detected across successive CFSE fluorescence peaks, reflecting the number of completed cell divisions. Each point represents the mean ± SEM from the same experiments as shown in panel H. ∗P < .05, determined by t tests. (K) A proposed model of the process of cell fate restriction into lymphoid and myeloid lineages from bipotent human progenitors. Ctr, control; DMSO, dimethyl sulfoxide; FLE, force-directed layout.
Because the immature progenitors were characterized by selective expression of several PIP3 phosphatases that negatively regulate the phosphatidylinositol 3-kinase (PI3K) pathway (PTEN, INPP4B, and INPP5D; supplemental Figure 8E), we tested whether inhibiting this pathway affected their functional outputs. Wortmannin, a potent PI3K inhibitor,44 was used to treat CD34+RA−C− progenitors cultured in the LEM condition (Figure 7G). A nearly twofold decrease in L- and NM-restricted outputs was seen in wortmannin-treated cells by day 6 (Figure 7H), accompanied by a delay in cell division in the CD34+RA−C− output (Figure 7I). Importantly, the lower yield of restricted progeny is unlikely to be due to an inhibition of proliferation in the differentiated cells as the number of divisions completed in the CD34− cells was comparable with the control (Figure 7J). These results further support the notion that cell cycle activation is both functionally linked to and essential for lineage restriction in bipotent progenitors. Based on these findings, we propose a model for the early steps of human lympho-myeloid lineage restriction (Figure 7K), which start from a cell cycle shortening and concomitant loss of self-renewing ability, and driven by continuous dynamic changes in cell cycle, signal transduction, and epigenetic/transcriptional regulation.
Discussion
Collectively, these results provide new insights into the nature of the temporal changes that take place in the lineage outputs, proliferative activities and transcriptional states of normal human hematopoietic cells with dual B + NM potential as they become further restricted. Building on previous reports of CD45RA3 and CLEC12A,12,13 the current findings reveal evidence of a strong association of the gain of the RA+C− and C+ phenotypes with the onset of B- and NM-fate restriction, respectively. In addition, the CD34+RA+C− subset was shown to display the properties expected of an immature lymphoid progenitor with greater clonogenic capabilities compared to the “common lymphoid progenitor” phenotype.8 The CD34+RA+C− subset was also shown to produce T-cell precursors at a higher frequency compared to the CD34+RA−C− and CD34+C+ subsets, consistent with the previous findings that B- and T-cell lineages may share a common ancestor.8,45 These results also indicate the onset of lymphoid restriction occurs prior to the detectable levels of CD10 and CD7 surface expression.
Our results show that in both in vivo and in vitro conditions, the lineage restriction of precursors to B- and NM-cell fate is accompanied by a marked and sustained increase in the rate of cell proliferation. By contrast, immature progenitors that maintain an undifferentiated phenotype remain slow-cycling. This finding aligns with evidence from previous studies of erythroid and myeloid lineages, where the most primitive progenitors (blasts) and progenitors of large erythroid and granulocyte-macrophage colonies are characterized by a highly quiescent state19,46,47 Collectively, our findings indicate that both lymphoid and myeloid progeny originate from a shared, rapidly cycling precursor before their lineage potentials are further specified. Notably, clonal tracking of blast cell division revealed sustained and nearly synchronized self-replication across early clonal outputs, giving rise to lineage-restricted precursors which exhibit a Gaussian distribution in their final growth potential. These findings suggest that cell cycle control is intrinsically regulated and coupled with the differentiation processes.
Using combined surface phenotype and single-cell transcriptome data, we investigated the heterogeneity in the gene expression changes that accompany these early B/NM restriction events. Consistent with the functional results, a lineage-shared activation of cell proliferation was shown to be transcriptionally associated with higher metabolic and translation activities. In addition, inhibition of the PI3K pathway delayed cell cycle progression and restricted output production, in line with previous studies on PTEN’s role in maintaining hematopoietic stem cell self-renewal.48,49 These results suggest that the early steps of lineage restriction is regulated by a balance between self-renewal genes (eg, HLF, MSI2, HOXA9, and MEIS1) and signaling pathways that promote proliferation. Examination of TFs involved in cell fate commitment also revealed complex patterns, with TFs historically associated with different lineages exhibiting significant overlap and interaction. This strengthens the notion that cell fate restriction is likely not governed by a singular, rigid pathway but is instead associated with a progressively restrictive global epigenomic state.29,30
Taken together, these findings reveal the role of coordinated self-renewal and proliferation during early lympho-myeloid restriction steps in progenitors and underscore the importance of identifying early precursor phenotypes and tracking their clonal progeny in environments optimized for the production and characterization of their changing biological properties. Future studies using in vivo models will be crucial for studying these mechanisms in the physiological hematopoietic microenvironment, providing deeper insights into their implications for health and disease.
Acknowledgments
The authors thank Margaret Hale, Glenn Edin, Asha-Anne Toner, and the staff of the Eaves Stem Cell Assay Laboratory for technical and project management assistance, including the acquisition and some of the initial processing of cord blood and bone marrow samples. The authors thank Tara Stach and her team at the sequencing facility at The University of British Columbia (UBC) School of Biomedical Engineering for their valuable advice on optimizing CITE-seq library generation procedures.
This work was supported by awards from the Terry Fox Research Institute Program Project (grant number 1074 [C.J.E. and M.H.]) and the Canadian Cancer Society (grant number 705047 [C.J.E.]). F.W. and L.G. held UBC Graduate Fellowships. B.D.S. acknowledges the support of the Royal Society (EP Abraham Research Professorship, RP/R1/180165).
Authorship
Contribution: F.W. and C.J.E. conceptualized this study and designed the experiments; F.W., C.J.E., and M.H. wrote the manuscript; F.W. performed the in vitro and in vivo experiments and all data analysis; L.G. performed the clonal assays of T and NM differentiation and assisted with the xenograft experiments; Q.L. performed diffusion map analysis and its three-dimensional visualization, and clustering analysis on the single-cell transcriptome data; M.H. and C.A.H. assisted with the experimental design and result interpretation; Y.Y.M.L. performed transcription factor network generation; B.D.S. performed mathematical modeling of the in vitro clonal tracking experiments and assisted with CITE-seq data interpretation and manuscript writing; and all authors read and approved this manuscript.
Conflict-of-interest disclosure: The authors declare no competing financial interests.
Correspondence: Martin Hirst, Department of Microbiology and Immunology, MSL 313 - Michael Smith Laboratories, The University of British Columbia, 2185 East Mall, Vancouver, BC V6T 1Z4, Canada; email: hirstm@mail.ubc.ca.
References
Author notes
In compliance with the institutional regulations regarding the publication of anonymized human samples, sequencing data of the CITE-seq experiments were deposited to the European Genome-phenome Archive and are accessible to registered users via accession code EGAS50000000278. Cell number tracking data of CD34+RA–C– growth kinetics in clonal LEM cultures are available at https://doi.org/10.5281/zenodo.14990643.
Custom code used for the transcriptome analysis and mathematical modeling will be made available on request from corresponding author, Martin Hirst (hirstm@mail.ubc.ca).
The online version of this article contains a data supplement.
There is a Blood Commentary on this article in this issue.
The publication costs of this article were defrayed in part by page charge payment. Therefore, and solely to indicate this fact, this article is hereby marked “advertisement” in accordance with 18 USC section 1734.

![New phenotypes identify cells at early stages of B and NM differentiation. (A) Experimental design used to generate phenotypically defined CD19+ (B lineage) and CD14/15+ (NM lineage) outputs in vitro from 1000 P-mix CB input cells in LEM cultures (LEM being composed of αMEM, FBS, and a StemSpan lymphoid expansion supplement; see “Methods” for additional details). (B) A representative flow cytometric profile of the surface marker expression of the cells present in the cultures described in panel A after 2 weeks (CD45RA [RA]; CLEC12A [C]). (C) Number of output cells per 1000 input P-mix cells analyzed weekly. The Lin– phenotypes were gated within the CD45+14–15–10–19– subset. Each bar shows the mean ± standard error of the mean (SEM) of values pooled from 5 different experiments. “n.d.” represents signals below the limit of detection (10 cells). (D) Experimental design used to examine the lineage potentials of the 3 input phenotypes shown. (E) Fluorescence-activated cell sorting (FACS) gating used to identify 3 phenotypes within the CD34+ cells present in day 7 cultures of CD45+14–15–10– cells generated from P-mix CB cells. (F) Percentages of output cell types (identified by their phenotypes) obtained in clonal cultures initiated with the 3 phenotypes shown in panel E. Each bar shows the mean ± SEM of values pooled from 4 different experiments with 150 to 350 total single cells tested per input subset. The statistical significance of differences in clone distribution between input phenotypes was assessed using t tests with Holm multitest correction (∗P < .05). (G) Reverse transcription quantitative polymerase chain reaction (PCR) analysis of mRNAs of various historically defined B-lineage (upper)– and NM-lineage (lower)–associated genes measured in sorted phenotypes generated from 2-week cultures initiated with P-mix CB cells. Each bar shows the mean ± SEM of values pooled from 3 to 4 different experiments. “n.d.” denotes signals below the limit of detection (PCR cycle, >40). Statistical differences in mRNA levels between the progenitor and all differentiated phenotypes were assessed using t tests with Holm correction (∗P < .05). GAPDH, glyceraldehyde-3-phosphate dehydrogenase; mRNA, messenger RNA.](https://ash.silverchair-cdn.com/ash/content_public/journal/blood/146/6/10.1182_blood.2024026936/1/m_blood_bld-2024-026936-gr1.jpeg?Expires=1764708380&Signature=YowoSSNKm-3GR6zHgWUyRdWgfBCzynVUFbqKwnuagYFRhOF~qv1J0RzXzQtXjTwZcq7nfmMCcCCuEXkcmSWSA-Or7QFSZV5z3sES1ggxlglxTh0g7TqSX-7SuefYyDo3sn01Eso6gf1u76NX7wLa2llSfDrQUjuaHtMySi4l831RDWXv6APILswwd-aoB7Ba73JcdHsBu~oD1~yv4psBj86Vncu~MX02D4dY3saZAWehdBZ5IMW~mrYpx06RNSdbB76FY6ygQb88c6LiqAULSjLN64LA-iLSP7dGTJBp9HnaEbaiQKfA75wrl72S8NYvNCJnGwITRYCvG-rrgXk-wg__&Key-Pair-Id=APKAIE5G5CRDK6RD3PGA)


![Clonally tracked B + NM-progenitor outputs reveal initial slow divisions are associated with delayed differentiation. (A) Experimental design used to track clonal changes in the surface expression of CD34, CD45RA, and CLEC12A. (B) Brightfield and immunofluorescence images of representative clones examined on day 12. Scale bar, 100 μm. (C) Percentages of clonal output types of early B and NM lineage cells (see detailed phenotypes defined in supplemental Table 6). Each bar shows the mean ± SEM of values pooled from 3 experiments with 944 total single cells examined. (D) Percentages of clones that maintained an exclusive CD34+RA–C– output phenotype (black line) and RA+C–/C+ bilineage outputs (gray line) out of all bilineage clones that eventually produced RA+C– and C+ outputs. Each point shows the mean ± SEM of values pooled from 3 experiments. The dotted line represents the time when the loss of CD34+RA+C– clonal output reaches 50%. (E) Cumulative growth kinetics (locally estimated scatterplot smoothing [LOESS]-smoothed) of clones initiated from CD34+RA–C– cells (n = 201) according to the time of the first appearance of RA+C– or C+ cells in them. (F) Growth curves of the geometric means of the clone sizes analyzed in panel E (points) and generated using a logistic model. (G) Growth parameters fitted to individual clones analyzed in panels D-E. Each data point represents a clone (center line, median; box limits, first and third quartiles; whiskers, 1.5× interquartile range). (H-I) Growth kinetics and fitted logistic models of clones with NM-restricted outputs (n = 350 clones pooled from 3 experiments). (J-K) Growth kinetics and fitted logistic models of clones with B-restricted outputs (n = 60 clones pooled from 3 experiments). (L) Cumulative size distribution of blast cell colonies on days 4, 8, 12, and 16 after plating from the ensemble of colonies that show the first lineage marker expression at days 2, 4, 6, and 8, respectively. Points show experimental data, and lines show a lognormal dependence: erfc((lnn−μ)/2σ)/2, in which μ=⟨lnn⟩ denotes the measured average logarithm of colony size and σ2=⟨(lnn−μ)2⟩ represents the corresponding variance (for details, see supplemental Mathematical Model). (M) Schematic showing the model of blast cell colony expansion. In this model, blast cells have a defined proliferative capacity at the time of plating. Blast cells expand at a rate λB over a time τ, where τ varies between blast colonies. At time τ, blast cells transition near synchronously into lineage-restricted progenitor states, which have a strictly limited proliferative capacity that varies both within and between lineages. The colony growth characteristics and size are consistent with a model in which progenitor cells expand over a fixed period T, giving rise to subclones of size eN, with N drawn at random from a Gaussian distribution with fixed mean and variance, with the capacity of B-cell progenitors an order of magnitude smaller than NM progenitors (for details of the model and its fit to the data, see supplemental Mathematical Model).](https://ash.silverchair-cdn.com/ash/content_public/journal/blood/146/6/10.1182_blood.2024026936/1/m_blood_bld-2024-026936-gr4.jpeg?Expires=1764708381&Signature=JbcBEllrV5Iu4-Ohs6TSRbGjo1PVbPTSO5qfbuYnLMWPDUTVkHMIU8tI-iUXNy2qcov4fKvi0a-ejomuUYfmdJ5HUuYjjuz7-~5hybbtBxsCe50OQdwJ~VFxfREdVneavy5kHta4xJJB5Nm6H4l-ie1TkL~LzAxDPrn~wcwNJFNKf9mE0ybyvIicLxhm-6H9vQDLUSbKTqhCdRua9UEfCUlJOrD~CnjF3KoRA56EAauobETEGNqUPldFsIuBk1C07d1nARBlo5P4Kx5i4fLyfzRavGQC-6NjEpRcnO2ULZZuiCeQe4Jb7TZMFnZgL75Hfu8U326eMmwBgyj5XBJtUw__&Key-Pair-Id=APKAIE5G5CRDK6RD3PGA)




![New phenotypes identify cells at early stages of B and NM differentiation. (A) Experimental design used to generate phenotypically defined CD19+ (B lineage) and CD14/15+ (NM lineage) outputs in vitro from 1000 P-mix CB input cells in LEM cultures (LEM being composed of αMEM, FBS, and a StemSpan lymphoid expansion supplement; see “Methods” for additional details). (B) A representative flow cytometric profile of the surface marker expression of the cells present in the cultures described in panel A after 2 weeks (CD45RA [RA]; CLEC12A [C]). (C) Number of output cells per 1000 input P-mix cells analyzed weekly. The Lin– phenotypes were gated within the CD45+14–15–10–19– subset. Each bar shows the mean ± standard error of the mean (SEM) of values pooled from 5 different experiments. “n.d.” represents signals below the limit of detection (10 cells). (D) Experimental design used to examine the lineage potentials of the 3 input phenotypes shown. (E) Fluorescence-activated cell sorting (FACS) gating used to identify 3 phenotypes within the CD34+ cells present in day 7 cultures of CD45+14–15–10– cells generated from P-mix CB cells. (F) Percentages of output cell types (identified by their phenotypes) obtained in clonal cultures initiated with the 3 phenotypes shown in panel E. Each bar shows the mean ± SEM of values pooled from 4 different experiments with 150 to 350 total single cells tested per input subset. The statistical significance of differences in clone distribution between input phenotypes was assessed using t tests with Holm multitest correction (∗P < .05). (G) Reverse transcription quantitative polymerase chain reaction (PCR) analysis of mRNAs of various historically defined B-lineage (upper)– and NM-lineage (lower)–associated genes measured in sorted phenotypes generated from 2-week cultures initiated with P-mix CB cells. Each bar shows the mean ± SEM of values pooled from 3 to 4 different experiments. “n.d.” denotes signals below the limit of detection (PCR cycle, >40). Statistical differences in mRNA levels between the progenitor and all differentiated phenotypes were assessed using t tests with Holm correction (∗P < .05). GAPDH, glyceraldehyde-3-phosphate dehydrogenase; mRNA, messenger RNA.](https://ash.silverchair-cdn.com/ash/content_public/journal/blood/146/6/10.1182_blood.2024026936/1/m_blood_bld-2024-026936-gr1.jpeg?Expires=1764708381&Signature=1IcyutprhYt3fEiVYEwB3fU9SYjkhS48BiBW4Q9XEXxAKkFpgTa1x1Zi-IBwtd8CNH2wjSMsNzR7ocqDtzWentQtnL6MT8Dri4f-Ie0GvbXxjIEJm87IakmzjWxirLiimQhjC8PhwDoRpAkBvm-2ldWakKH0j6Ycrn3PhqAtXn30GNdQyvn1aTl-b8V~xbEVSC~99IW1ZEPL2Ihb5MnykZfxORjgoDqmGYt-9UgYjOJNDHbT~Vu0-0GiTwzyUYvJwmRGSlQXnI1gKO9NQ6~aFvIP38NAIrOJbRTvmSLzDLPsosO~rc3p7gijgo2o~bCU8kYZDGb-PAKUeaeQml469w__&Key-Pair-Id=APKAIE5G5CRDK6RD3PGA)

