Key Points
In NPM1 AML, FLT3-ITD, DNMT3A, WT1, and non-ABD NPM1mut increase MRD positivity and (except FLT3-ITD) relapse from MRD negativity.
MRD negativity in blood after 2 treatment courses is the major determinant of outcome, independent of other factors and transplantation.
Visual Abstract
Although NPM1-mutated acute myeloid leukemia (AML) carries a generally favorable prognosis, many patients still relapse and die. Previous studies identified several molecular and clinical features associated with poor outcomes; however, only FLT3-internal tandem duplication (ITD) mutation and adverse karyotype are currently used for risk stratification because of inconsistent results and uncertainty about how other factors should influence treatment, particularly given the strong prognostic effect of postinduction measurable residual disease (MRD). Here, we analyzed a large group of patients with NPM1 mutations (NPM1mut) AML enrolled in prospective trials (National Cancer Research Institute [NCRI] AML17 and AML19, n = 1357) to delineate the impact of baseline molecular and clinical features, postinduction MRD status, and treatment intensity on the outcome. FLT3-ITD (hazard ratio [HR], 1.28; 95% confidence interval [CI], 1.01-1.63), DNMT3A (HR, 1.65; 95% CI, 1.32-2.05), WT1 (HR, 1.74; 95% CI, 1.27-2.38), and non-ABD NPM1mut (HR, 1.64; 95% CI, 1.22-2.21) were independently associated with poorer overall survival (OS). These factors were also strongly associated with MRD positivity. For patients who achieved MRD negativity, these mutations (except FLT3-ITD) were associated with an increased cumulative incidence of relapse (CIR) and poorer OS. However, apart from the few patients with adverse cytogenetics, we could not identify any group of MRD-negative patients with a CIR >40% or with benefit from allograft in first remission. Intensified chemotherapy with the FLAG-Ida (fludarabine, cytarabine, granulocyte colony-stimulating factor, and idarubicin) regimen was associated with improved outcomes in all subgroups, with greater benefits observed in the high-risk molecular subgroups.
Introduction
NPM1 mutations (NPM1mut) are found in ∼30% of adults with acute myeloid leukemia (AML)1 and they define a disease subtype with distinct clinicopathological features.2,3 Although the prognosis is generally favorable, there is substantial heterogeneity in outcomes. In the current guidelines, only FLT3 internal tandem duplication (ITD) and adverse karyotype4-6 are used for risk stratification, yet these factors alone do not reliably predict outcomes.
Many other molecular and clinical features have been reported to be associated with poor outcomes, including age, white cell count (WCC), secondary disease, non-ABD NPM1mut types, NPM1 mutation burden, and comutational profile. Specifically, DNMT3A mutations (particularly in combination with FLT3-ITD) and mutations in myelodysplasia (MDS)–related genes1,7-15 have been associated with poor outcomes in some studies, whereas others have yielded contradictory results, and it remains uncertain whether and how this information should influence treatment.
Moreover, it is now well established that molecular detection of measurable residual disease (MRD) after induction chemotherapy provides powerful prognostic information that should also influence risk stratification.16-18 In some studies, MRD status appears to outweigh baseline prognostic factors in multivariable analysis; however, these studies have had insufficient power to fully assess the interaction between baseline clinical and molecular features and MRD. Therefore, it remains unknown whether the impact of baseline factors is entirely captured by the MRD response or whether there are discernable groups of MRD-negative (MRD–) patients who have an adverse outcome and require a different treatment strategy.
Finally, there are increasing data regarding the effect of treatment intensity on outcomes in NPM1mut AML. For example, in the National Cancer Research Institute (NCRI) AML19 study, an intensified chemotherapy schedule (fludarabine, cytarabine, granulocyte colony-stimulating factor [G-CSF] and idarubicin [FLAG-Ida] with gemtuzumab ozogamicin, [GO]) improved survival compared with standard therapy in patients with NPM1mut,19 and the AMLSG-0909 study, among others, showed that the addition of GO resulted in deeper MRD responses and reduced relapse.18,20,21 However, these analyses were again underpowered to detect interactions between molecular subgroups and responses to these therapies.
Because of these uncertainties, clinical decision-making in NPM1mut AML remains challenging and inconsistent. To address these issues, we performed DNA sequencing and molecular MRD monitoring in patients from 2 consecutive prospective randomized studies. We analyzed the effect of baseline prognostic factors, MRD, and treatment intensity on outcomes.
Methods
Patients
NCRI AML17 (ISRCTN55675535, Wales Research Ethics Committe [REC 3] 08/MRE09/29, April 2009 to December 2014) and AML19 (ISRCTN78449203, Wales REC 3 14/WA/1056, November 2015 to November 2020) were sequential prospective randomized trials of intensive chemotherapy for younger adults with newly diagnosed AML and high-risk MDS. Patients were enrolled across the United Kingdom, Denmark, and New Zealand, with both studies mainly enrolling patients aged <60 years although older patients could enter if deemed fit. Children aged <16 years were eligible for AML17 but not AML19. There were several therapeutic randomizations within each study (supplemental Methods, available on the Blood website), including the FLT3 inhibitor lestaurtinib for patients with an FLT3 mutation in AML17.22 Both trials were performed before the availability of midostaurin.
All patients underwent centralized testing for NPM1 and FLT3 mutations at the time of trial enrollment. Cytogenetic analysis was performed in regional laboratories and reviewed centrally with the risk group assigned using the Medical Research Council (MRC) 2010 criteria.23 All patients with NPM1mut AML from both studies were included in this analysis. All participants provided written informed consent, including specific consent for the DNA sequencing of stored samples, in accordance with the Declaration of Helsinki.
MRD
NPM1 MRD was assessed using reverse transcription quantitative polymerase chain reaction in a central reference laboratory.16,24,25 The sensitivity of this assay varied according to sample quality and mutant expression level and was generally above 1 × 10−5. MRD positivity was defined as the amplification of NPM1-mutated transcripts before polymerase chain reaction cycle 40 in at least 2 of the 3 triplicates. Details regarding the assay and its performance are provided in the data supplement (supplemental Table 1).
In the initial phase of AML17 (before June 2012), the prognostic value of MRD was being assessed; therefore, clinicians were not informed of the results. After this time, MRD samples were analyzed immediately and the results were reported directly to clinicians. In AML17, postinduction MRD results were not used to assign risk group, whereas in AML19, patients with detectable peripheral blood (PB) NPM1 MRD after 2 induction courses were considered high risk. These patients could enter the high-risk randomization (FLAG-Ida vs CPX-351) and were recommended for transplantation in first complete remission (CR1). After the demonstration in the initial phase of AML17 that untreated molecular relapse inevitably led to hematological relapse,16 therapeutic intervention was recommended for molecular relapse. FLT3-ITD MRD assays were not available in either study.
Targeted DNA sequencing
DNA sequencing was performed using next-generation sequencing (NGS) on banked diagnostic bone marrow (BM; blood if no BM was present) samples after the completion of the trials. The results used for this study were derived from 3 sequencing batches, 2 of which have previously been published,16,26 while the remaining samples were sequenced for this analysis (supplemental Methods). Mutations in 36 genes common to all 3 panels were considered for this analysis (supplemental Table 2). FLT3-ITD and TKD mutation statuses were assigned using the combined results from routine testing and NGS analysis.
Statistical methods
Patient characteristics were summarized using frequency and percentage for categorical data, and median and interquartile range (IQR) for quantitative data. Responses were based on the investigator's assessment of BM biopsy performed after each cycle.27 Gene interactions were assessed using pairwise Fisher exact tests with correction for false discovery rate. The relative order of mutation acquisition was modeled using the Bradley-Terry method using pairwise comparison of sex-corrected variant allele fraction.28 Overall survival (OS) was analyzed using the Kaplan-Meier method and calculated from the day of entering the study. The cumulative incidence of relapse (CIR) was calculated using cumulative incidence functions with death as a competing risk from the date of first remission. Molecular relapses (as defined by European LeukemiaNet [ELN]29) were considered relapse events.
Factors associated with outcomes were assessed with multivariable regression, using the Cox regression for OS, competing risk regression for CIR, and binomial logistic regression for MRD negativity. Analyses of MRD end points only included patients who received 2 chemotherapy courses, achieved remission, and had a valid sample at that time point. All analyses included age (per 10-year increase), prior hematological malignancy, prior chemotherapy/radiotherapy, blood counts (log-transformed for WCC and platelets), BM blasts, cytogenetic risk (normal as the reference group, compared with other intermediate risk and adverse risk), NPM1mut type (type A as a reference group), receipt of GO, FLAG-Ida (vs all other regimens), all genes with mutations in >5% of patients (DNMT3A, FLT3-ITD, FLT3-TKD, PTPN11, NRAS, KRAS, TET2, IDH2, IDH1, WT1, RAD21, MYC, and CEBPA), MDS-associated genes (ASXL1, BCOR, EZH2, RUNX1, SF3B1, SRSF2, STAG2, U2AF1, ZRSR2, combined as a single variable), and TP53 (regardless of allelic state). Missing values for blood counts and BM blasts (missing in <5% for all) were imputed using multiple imputations by chained equations with 10 imputations and 100 iterations.30 Subgroup analyses for the effect of FLAG-Ida, GO, and transplant are presented as Forest plots, with a fixed-effects model used for heterogeneity calculations, with transplant included as a time-dependent covariate in the regression models. All analyses were performed using R statistical software v4.3.2.
Results
Patient characteristics
A total of 1357 patients with NPM1mut AML were identified (888 in AML17 and 469 in AML19), with a median age of 53 years (Table 1). The karyotype was normal in 86% of patients, and 39% of patients had FLT3-ITD. Sixty one (4.5%) had an antecedent hematological disorder and 24 (1.8%) had previous chemotherapy and/or radiotherapy exposure. Induction therapy was with daunorubicin and cytarabine (DA) in 910 (68%), cytarabine, daunorubicin, and etoposide (ADE) in 199 (15%), FLAG-Ida in 232 (17%), and CPX-351 in 4 patients. A total of 536 patients (39%) received GO in induction, with a single dose of 3 mg/m2 or 6 mg/m2, or 2 3 mg/m2 doses. Complete remission (CR) or CR with incomplete hematological recovery (CRi) was achieved after 2 courses in 93% of the patients, with 52 patients (4%) dying before response assessment and 37 (3%) with refractory disease. Allogeneic transplant in CR1 was performed in 304 (22%) patients.
DNA was available for sequencing from 1098 patients. A total of 737 patients had a valid postcourse 2 (PC2) PB MRD result, of whom 644 also had NGS results (supplemental Figure 1). These 644 patients had similar characteristics to those of the remaining patients (supplemental Table 3). The median follow-up was 5.2 years.
Genomic landscape of NPM1-mutant AML
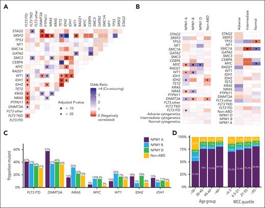
The most frequently mutated genes were FLT3 in 57% (ITD 40%, TKD 16%, and other mutations 9%), DNMT3A (52%), PTPN11 (19%), NRAS (18%), TET2 (16%), IDH2 (16%), IDH1 (14%), and WT1 (12%) (supplemental Figure 2). Mutations in MDS-associated genes, cohesin complex (STAG2, RAD21, SMC1, and SMC3) and DNA methylation (DNMT3A, TET2, IDH1, and IDH2) genes preceded NPM1mut, whereas signaling mutations (FLT3, KRAS, NRAS, and PTPN11) occurred later (supplemental Figure 3).
Gene interaction analysis, including all genes mutated in >3% of patients and TP53, revealed a number of significant pairs (Figure 1A). FLT3-ITD co-occurred with DNMT3A (odds ratio [OR], 1.53; q = 0.005) and WT1 (OR, 1.90; q = 0.005); but correlated negatively with NRAS (OR, 0.23; q < 0.001), KRAS (OR, 0.35; q = 0.005), FLT3-TKD (OR, 0.39; q < 0.001), and PTPN11 (OR, 0.42; q < 0.001). IDH1 and IDH2 correlated negatively with TET2 (IDH1 OR, 0.12; q < 0.001 and IDH2 OR, 0.05; q < 0.001), WT1 (IDH1 OR, 0.18; q < 0.001 and IDH2 OR, 0.19; q < 0.001) and FLT3-ITD (IDH1 OR, 0.49; q = 0.002 and IDH2 OR, 0.59; q = 0.02). Other strongly co-occurring gene pairs included IDH2 and SRSF2 (OR, 4.82; q < 0.001), TET2 and CEBPA (OR, 3.68; q < 0.001) and CEBPA and GATA2 (OR, 3.50; q = 0.045).
Genomic landscape and gene interactions in NPM1 mutation AML. (A) Gene interaction analysis, including all genes with mutations in >3% of the patients and also TP53. (B) Comutated genes by NPM1 mutation type and karyotype. (C) Genomic features of the NPM1 mutation types. (D) Relationship between age, WCC, and NPM1 mutation types.
Genomic landscape and gene interactions in NPM1 mutation AML. (A) Gene interaction analysis, including all genes with mutations in >3% of the patients and also TP53. (B) Comutated genes by NPM1 mutation type and karyotype. (C) Genomic features of the NPM1 mutation types. (D) Relationship between age, WCC, and NPM1 mutation types.
Each NPM1mut sequence was associated with distinct clinical and molecular features (Figure 1B-D). Older patients and those with higher presenting WCC had a higher frequency of type A mutations. Type A mutations frequently occurred together with IDH2, DNMT3A, and FLT3-ITD, and correlated negatively with WT1, MYC, and NRAS mutations. NPM1 types B and D were more likely to have MYC and WT1 mutations.
Patients with a normal karyotype had a higher frequency of MYC and SMC1A, and fewer TP53 mutations (Figure 1B) than those with abnormal karyotypes, both intermediate and adverse.
Factors associated with OS
We first analyzed survival in all patients, regardless of remission or MRD, to assess the prognostic implication of factors present at the start of therapy. The OS at 3 years was 66% (95% confidence interval [CI], 63-68; Figure 2A). On univariable analysis age, WCC, prior hematological disorder, FLT3-ITD, DNMT3A, and WT1 were associated with poorer OS, whereas NPM1 type D, FLAG-Ida, and GO were associated with improved OS (Figure 2B). Multivariable analysis including all patients with mutation data revealed age, WCC, adverse cytogenetics, NPM1 non-ABD, FLT3-ITD, DNMT3A, and WT1 to be significantly associated with worse survival whereas FLAG-Ida and GO were again associated with favorable OS (Figure 2C). The estimated 3-year OS for each group (Figure 2C) is listed in supplemental Table 4.
Factors associated with OS in all patients. (A) Kaplan-Meier curve of OS in all patients with NPM1 mutant in AML17 and AML19. (B) Volcano plot of the univariable associations with OS. The HR for age is per 10 years, and WCC and platelets are log-transformed. (C) Multivariable Cox regression analysis of factors associated with OS. The HR for age is per 10 years, and WCC and platelets are log-transformed. ∗Cytogenetic risk is with normal karyotype as the reference group. ^NPM1 mutation type is with type A as the reference group.
Factors associated with OS in all patients. (A) Kaplan-Meier curve of OS in all patients with NPM1 mutant in AML17 and AML19. (B) Volcano plot of the univariable associations with OS. The HR for age is per 10 years, and WCC and platelets are log-transformed. (C) Multivariable Cox regression analysis of factors associated with OS. The HR for age is per 10 years, and WCC and platelets are log-transformed. ∗Cytogenetic risk is with normal karyotype as the reference group. ^NPM1 mutation type is with type A as the reference group.
Determinants of PC2 PB MRD negativity
In an earlier analysis of AML17, the sample source and time point with the greatest prognostic discrimination was PB PC2, which was subsequently considered clinically actionable.16 Using the larger data set from this study, we confirmed this time point as the most discriminative (supplemental Table 5), and therefore focused our MRD analyses on PC2 PB status. For patients with a diagnostic PB MRD value, a 4.8-log reduction may be a valuable alternative to positive/negative.
Of the 737 patients who achieved remission and had a PC2 PB MRD result, 594 (81%) were MRD–. PC2 PB MRD was strongly associated with outcome, with a 3-year OS of 79% (95% CI, 76-83) for MRD– patients and 40% (95% CI, 32-50) for MRD-positive patients, and CIR 29% (95% CI, 26-33) vs 65% (95% CI, 56-73) (Figure 3A-B). When included in the multivariable model for OS, the hazard ratio (HR) for MRD negativity was 0.31 (95% CI, 0.23-0.43; supplemental Figure 4).
Effect of MRD negativity and factors associated with not achieving MRD negativity. (A) Kaplan-Meier curve of OS in all patients with NPM1 mutant, by PC2 PB MRD status. (B) CIR in all patients with NPM1 mutant, by PC2 PB MRD status. (C) Volcano plot of univariable associations with not achieving MRD negativity. The HR for age is per 10 years, and WCC and platelets are log-transformed. (D) Multivariable logistic regression of factors associated with not achieving MRD negativity. The HR for age is per 10 years, and WCC and platelets are log-transformed. ∗Cytogenetic risk is with normal karyotype as the reference group. ^NPM1 mutation type is with type A as the reference group.
Effect of MRD negativity and factors associated with not achieving MRD negativity. (A) Kaplan-Meier curve of OS in all patients with NPM1 mutant, by PC2 PB MRD status. (B) CIR in all patients with NPM1 mutant, by PC2 PB MRD status. (C) Volcano plot of univariable associations with not achieving MRD negativity. The HR for age is per 10 years, and WCC and platelets are log-transformed. (D) Multivariable logistic regression of factors associated with not achieving MRD negativity. The HR for age is per 10 years, and WCC and platelets are log-transformed. ∗Cytogenetic risk is with normal karyotype as the reference group. ^NPM1 mutation type is with type A as the reference group.
We then sought to identify factors associated with the achievement of MRD negativity. Univariable analysis demonstrated that WCC, FLT3-ITD, DNMT3A, and WT1 were associated with higher odds of MRD positivity, and FLAG-Ida, GO and IDH2 with lower odds (Figure 3C). On multivariable analysis, NPM1 non-ABD, FLT3-ITD, DNMT3A, and WT1 were significantly associated with increased odds of being MRD-positive whereas FLAG-Ida was associated with lower MRD positivity (Figure 3D). Combining hematological refractory disease and CR/CRi with MRD positivity into a “poor response” group showed similar findings, with the addition of high WCC as a poor risk predictor and GO as a good risk (supplemental Figure 5).
Among the MRD– patients, those who only achieved CRi had worse OS due to an increase in death in remission compared with patients with CR (supplemental Figure 6).
Factors associated with outcomes in MRD– patients
We next sought to determine whether any baseline characteristics reliably identified MRD– subgroups with poorer outcomes. A number of variables increased the CIR in MRD– patients, including WCC, nonnormal intermediate-risk karyotype, non-ABD NPM1, DNMT3A, WT1, IDH1, and IDH2 mutations. Conversely, NRAS mutations and FLAG-Ida were associated with a lower relapse from MRD negativity (Figure 4A; supplemental Table 6). Age, adverse cytogenetics, NPM1 type B and non-ABD, DNMT3A mutations, and chemotherapy other than FLAG-Ida were associated with a worse OS for MRD– patients. Despite being statistically significantly associated with poorer outcomes, 3-year CIR was ≤40% and 3-year OS was >70% for all MRD– subgroups except for adverse cytogenetics (supplemental Table 2; supplemental Figure 7).
Outcomes in MRD– patients. (A) Multivariable competing risk regression of factors associated with relapse (left) and Cox regression for OS (right) in MRD– patients. The HR for age is per 10 years, and WCC and platelets were log-transformed. (B) Kaplan-Meier curves of OS by FLT3-ITD for all patients (left), MRD– patients (middle), and MRD-positive patients (right). ∗Cytogenetic risk is with normal karyotype as the reference group. ^NPM1 mutation type is with type A as the reference group.
Outcomes in MRD– patients. (A) Multivariable competing risk regression of factors associated with relapse (left) and Cox regression for OS (right) in MRD– patients. The HR for age is per 10 years, and WCC and platelets were log-transformed. (B) Kaplan-Meier curves of OS by FLT3-ITD for all patients (left), MRD– patients (middle), and MRD-positive patients (right). ∗Cytogenetic risk is with normal karyotype as the reference group. ^NPM1 mutation type is with type A as the reference group.
Notably, FLT3-ITD had no effect on CIR (HR, 1.1; 95% CI, 0.74-1.64) or OS (HR, 0.99; 95% CI, 0.64-1.53) in MRD– patients. There was a significant interaction between FLT3-ITD and MRD for OS (P = .011) and CIR (P = .014), which was not seen for any of the other factors associated with OS (Figure 2B). Survival by FLT3-ITD for all patients and based on MRD is shown in Figure 4B.
We have previously reported that CR1 allogeneic transplant provides no benefit in NPM1mut AML who achieve PC2 MRD negativity.31 Extending this analysis to include the groups with poorer outcomes in MRD– patients, shown in Figure 4, again demonstrated no benefit to transplant in any MRD– subgroup (supplemental Figure 8). An important caveat is that this analysis required adverse risk cytogenetics to be combined with nonnormal intermediate risk due to small numbers, with only 7 MRD– adverse cytogenetic risk patients. Of these, 3 underwent CR1 transplantation and all survived, whereas only 1 of 4 nontransplanted patients remained alive.
NPM1 mutation subtype
In addition to the different clinical and comutational patterns described above, the NPM1mut sequence affected outcome, with non-ABD mutations having a lower rate of MRD negativity, poorer OS, and increased relapse, whereas type D mutations showed a trend toward better outcomes (Figures 2C and 3C; supplemental Figure 9). This was reflected in the lower BM MRD after each cycle in patients with type D mutations and the higher MRD for non-ABD mutations (supplemental Figure 9D).
FLT3-ITD, DNMT3A, and WT1 comutations
Given the well-established association between NPM1, FLT3-ITD, and DNMT3A mutations, we examined outcomes based on combinations of these mutations. A total of 255 patients (23%) had mutations in NPM1, FLT3-ITD, and DNMT3A (“triple-mutant”). These patients had higher presenting WCC and BM blast percentages, more frequent normal cytogenetics, and more frequent type A NPM1 insertion. They had a low frequency of FLT3-TKD, PTPN11, NRAS, WT1, IDH2, IDH1, and MDS-associated mutations (supplemental Table 7). The triple-mutant patients had similar remission rates but lower PC2 PB MRD negativity (64%), poorer BM MRD clearance, and higher relapse from MRD– state (3-year CIR 40%) (Figure 5A-D). This produced a poor 3-year OS of 52% in this group (Figure 5B).
Effect of combination of FLT3-ITD and DNMT3A. (A) Rates of remission, PC2 MRD negativity, and relapse from MRD– state, by FLT3-ITD and DNMT3A mutation status. (B) Kaplan-Meier curve of OS in all patients with NPM1 mutant, by FLT3-ITD and DNMT3A mutation status. (C) CIR in all patients with NPM1mut, by FLT3-ITD and DNMT3A mutation status. (D) BM NPM1 MRD copy number (per 105 copies ABL1) after each course of chemotherapy, by FLT3-ITD and DNMT3A mutation status. (E) Kaplan-Meier curve of OS in all patients with NPM1 mutant, by combined FLT3-ITD, DNMT3A, and WT1 mutation status.
Effect of combination of FLT3-ITD and DNMT3A. (A) Rates of remission, PC2 MRD negativity, and relapse from MRD– state, by FLT3-ITD and DNMT3A mutation status. (B) Kaplan-Meier curve of OS in all patients with NPM1 mutant, by FLT3-ITD and DNMT3A mutation status. (C) CIR in all patients with NPM1mut, by FLT3-ITD and DNMT3A mutation status. (D) BM NPM1 MRD copy number (per 105 copies ABL1) after each course of chemotherapy, by FLT3-ITD and DNMT3A mutation status. (E) Kaplan-Meier curve of OS in all patients with NPM1 mutant, by combined FLT3-ITD, DNMT3A, and WT1 mutation status.
Given the important prognostic impact of WT1 mutations (Figure 2C) and their association with both FLT3-ITD and DNMT3A (Figure 1A), we sought to investigate the impact of different combinations of these mutations. Supplemental Figure 10A shows the proportion of patients with combinations of mutations in each of the 3 genes and supplemental Figure 10B shows the outcomes for each group. Based on these results, we were able to separate patients into 4 groups based on the combination of the 3 genes (Figure 5E; supplemental Figure 10C), with the worst outcomes being for patients who have mutations in any ≥2 of the 3 genes (3-year OS 51%, MRD negativity 64%, and 3-year CIR from MRD negativity 39%). Interestingly, patients with isolated WT1 mutations had the best outcomes. These results were reproduced in an independent cohort of patients (supplemental Figure 10D).32 Despite their poor outcomes, patients with mutations in ≥2 genes did not benefit from CR1 transplantation if they achieved MRD negativity (supplemental Figure 8).
Mutations in MDS-associated genes
Patients with mutations in MDS-associated genes were older (median age 55 years vs 52 years), had lower WCC and platelet counts, and different comutation patterns, with fewer FLT3-ITD, DNMT3A, and PTPN11 mutations, and more frequent IDH2 and TET2 mutations (supplemental Table 8A). Although patients with MDS-associated mutations had a higher rate of refractory disease (6.8% vs 2.6%; P = .04), this was offset by a numerically higher MRD negativity in patients achieving remission (87% vs 79%; P = .12, supplemental Table 8B). The CIR was not increased, including in the MRD– subgroup, and 3-year OS was not impacted by MDS-associated mutations (67% vs 65%; P = .7; Figure 6A-B). The lack of a detrimental impact of MDS-associated mutations was confirmed by the multivariable analyses shown above.
Outcomes in patients with and without mutations in MDS-associated genes. (A) Kaplan-Meier curve of OS in all patients with NPM1 mutant, by the presence of mutations in MDS-associated genes. (B) CIR in all patients with NPM1 mutant, by the presence of mutations in MDS-associated genes. (C) Kaplan-Meier curve of OS in ELN22 favorable-risk patients with NPM1 mutant, by the presence of mutations in MDS-associated genes. (D) CIR in ELN22 favorable-risk patients with NPM1 mutant, by the presence of mutations in MDS-associated genes.
Outcomes in patients with and without mutations in MDS-associated genes. (A) Kaplan-Meier curve of OS in all patients with NPM1 mutant, by the presence of mutations in MDS-associated genes. (B) CIR in all patients with NPM1 mutant, by the presence of mutations in MDS-associated genes. (C) Kaplan-Meier curve of OS in ELN22 favorable-risk patients with NPM1 mutant, by the presence of mutations in MDS-associated genes. (D) CIR in ELN22 favorable-risk patients with NPM1 mutant, by the presence of mutations in MDS-associated genes.
Limiting the analysis only to ELN2022 favorable-risk patients again showed no effect of MDS-associated mutations on OS or relapse (Figure 6C-D). Patients with mutations in ≥2 MDS-associated genes had a trend to poorer survival but there were few such patients and these associations were not significant (supplemental Figure 11).
Effect of treatment intensity
Compared with all other regimens, FLAG-Ida was associated with increased MRD negativity (87% vs 79%; P = .009), reduced relapse overall (21% vs 40%; P < .001) and from MRD negativity (16% vs 34%; P < .001), and improved 3-year OS both overall (79% vs 63%; P < .001) and in MRD– patients (88% vs 76%; P = .003; Figure 7A-C). BM NPM1 MRD level after each cycle was lower with FLAG-Ida (Figure 7D). All subgroups benefited from FLAG-Ida therapy, with the greatest benefit seen in those with adverse features, such as high presenting WCC (HR, 0.24; 95% CI, 0.12-0.49) and FLT3-ITD (HR, 0.44; 95% CI, 0.28-0.68), including in combination with DNMT3A (HR, 0.43; 95% CI, 0.24-0.77) (supplemental Figure 12). Given the profound effect of FLAG-Ida on all outcomes, we conducted a sensitivity analysis for factors associated with OS, MRD negativity, and outcomes in MRD–, excluding patients receiving FLAG-Ida. These showed similar results to those of the main analyses (supplemental Figure 13).
Impact of the induction chemotherapy regimen. (A) Rates of remission, PC2 MRD negativity, and relapse from MRD– state, by induction chemotherapy regimen. (B) Kaplan-Meier curve of OS in all patients with NPM1mut, by induction chemotherapy regimen. (C) CIR in all patients with NPM1 mutant, by induction chemotherapy regimen. (D) BM NPM1 MRD copy number (per 105 copies ABL1) after each course of chemotherapy, by induction chemotherapy regimen. ns, not significant. ∗∗∗P < .001; ∗∗∗∗P < .0001.
Impact of the induction chemotherapy regimen. (A) Rates of remission, PC2 MRD negativity, and relapse from MRD– state, by induction chemotherapy regimen. (B) Kaplan-Meier curve of OS in all patients with NPM1mut, by induction chemotherapy regimen. (C) CIR in all patients with NPM1 mutant, by induction chemotherapy regimen. (D) BM NPM1 MRD copy number (per 105 copies ABL1) after each course of chemotherapy, by induction chemotherapy regimen. ns, not significant. ∗∗∗P < .001; ∗∗∗∗P < .0001.
The survival benefit of GO (Figure 2C) was consistent across the examined subgroups, with no significant heterogeneity seen (supplemental Figure 14). Patients receiving GO were more likely to be MRD– in the blood after 2 courses (84% vs 77%) and had a lower BM MRD copy number after each cycle (supplemental Figure 15).
Discussion
In this large prospective cohort of young, intensively treated patients with NPM1mut AML, we identified age, WCC, adverse karyotype, non-ABD NPM1mut, FLT3-ITD, DNMT3A, and WT1 mutations to be robustly associated with poor outcomes. However, these factors were also strongly associated with MRD positivity. Patients who achieved MRD negativity in PB after the second cycle of chemotherapy were confirmed to have excellent outcomes. Although MRD– patients with high-risk features had an increased incidence of relapse, in all groups this was <40%, the threshold proposed to identify patients who benefit from allogeneic transplantation in CR1.33,34
Interestingly, although we confirmed a worse outcome in patients with NPM1mut and FLT3-ITD,11,35 this could be fully accounted for by a lower rate of MRD negativity, and in patients who achieved this, FLT3-ITD mutations did not increase relapse or worsen survival. In contrast, mutations in DNMT3A were associated with both reduced MRD negativity and increased relapse in MRD– patients. As previously demonstrated, patients with both mutations had the worst outcomes, with MRD negativity in only 64% and 3-year OS of 52%.1,36,37 In triple mutant patients who achieved MRD negativity (n = 97, of whom 16 underwent transplantation), CIR was 40% at 3 years and no benefit was seen from CR1 transplant. Although transplantation in MRD– patients did not improve survival, the triple-mutant patients had inferior outcomes, for which other strategies are required. Treatment intensification with FLAG-Ida had the greatest impact on our data set, reducing the risk of relapse by >50%. In addition, the incorporation of FLT3 inhibitors into frontline therapy would now be considered the standard of care, while close MRD monitoring and intervention at molecular relapse may also improve outcomes.38,39
WT1 mutations were present in 12% of our cohort and were associated with lower MRD negativity, higher relapse, and worse survival, even when accounting for other mutations using multivariable analysis. In unselected AML cohorts, WT1 mutations occur in 5% to 10% and have been repeatedly shown to be associated with poor outcomes;40-43 however, their prognostic effect in NPM1mut AML remains unclear. We demonstrated worse outcomes for NPM1mut AML with a WT1 comutation, and a complex interaction between WT1, FLT3-ITD, and DNMT3A, with particularly poor outcomes if WT1 mutation was present along with either FLT3-ITD and/or DNMT3A mutations, but surprisingly good outcomes in the small number of patients in which only WT1 was mutated. This is consistent with an observation made in the RATIFY study that in patients with NPM1 and FLT3-ITD mutations, the presence of a WT1 comutation led to worse OS.44
The prognostic impact of the NPM1mut sequence has been controversial, with nontype A mutations variously suggested to have positive,45-47 negative,48 or no impact49,50 on survival, and non-ABD mutations to be worse9,10 or have no impact.50 The large number of patients in our analysis allowed for a comprehensive assessment of the clinico-genomic landscape and prognostic implication of each subtype. We found unique comutational patterns with DNMT3A and IDH2 more frequently with NPM1 A insertions, whereas NPM1 B and D were more likely to have MYC and WT1 mutations. The prevalence of type A mutations increased with age and were associated with higher presenting WCC. Accounting for these confounding variables with multivariable analyses, non-ABD mutations had poorer survival and lower MRD negativity, whereas type D variants had a higher MRD negativity rate and lowest relapse, and a trend toward better survival. The explanation for worse outcomes with non-ABD mutations requires further exploration, with potential reasons including distinct mechanisms of pathogenesis,51 different nuclear export sequences,10 or altered protein localization.52
The relevance of mutations in MDS-associated genes in NPM1mut AML remains controversial. In the current ELN guidelines, these mutations do not alter the risk classification of NPM1mut AML.4 A number of groups have examined this issue with varying conclusions, with some finding that MDS-associated mutations are associated with worse outcomes,8,53 whereas others have shown no impact.15,54-56 In this analysis (the largest to our knowledge to date) we found no prognostic impact of these mutations despite these patients being significantly older. The lack of impact persisted when limiting the analysis to the ELN-favorable subset, supporting the current ELN guidelines. Interestingly, we noted a nonsignificant trend of worse outcomes in patients with mutations in ≥2 MDS-related genes.26
A previous large analysis combining data from 9 study groups demonstrated that adverse cytogenetics were associated with poor outcomes in NPM1mut AML and that CR1 transplantation improved outcomes.5,6 Our cohort had only 17 patients with adverse cytogenetics, leading to wide CIs for the analyses of this group. Despite this, there was a consistent trend of poor outcomes, including worse OS, more MRD positivity, and among MRD– patients, higher relapse and lower survival. Within the limitations of small numbers, our results support the classification of these patients as an adverse risk, and we are unable to show a lack of benefit of CR1 transplantation if these patients achieve MRD negativity.
Finally, our results confirm the survival benefit of FLAG-Ida and GO in NPM1mut AML previously reported.19 This benefit was seen across all clinical and genomic subgroups, including those with adverse prognostic features at diagnosis, including triple-mutated patients.
We recognize a number of limitations to this analysis. AML17 and AML19 both enrolled younger patients with AML, generally age <60 years. Therefore, the number of patients with adverse karyotypes and secondary diseases in our analysis may be lower than would be seen in an older cohort. This limits the generalizability of our findings to older patients with NPM1mut AML and those receiving nonintensive therapy. The patients included were from clinical trial cohorts, which in some settings may not reflect ‘real-world’ patients. However, during the time that AML17 and AML19 were running, most eligible patients in the participating countries were enrolled in the study and patients were treated in >100 centers, from large academic centers to smaller district general hospitals, limiting selection bias. Finally, no midostaurin was used during frontline therapy for patients with FLT3 mutation in either study. FLT3 inhibitors have been shown to deepen MRD responses when used in combination with intensive chemotherapy and may partly abrogate the poor prognostic impact of FLT3-ITD mutations that we describe.57-59
In summary, in this large series of patients, we identified several variables that adversely affect the outcome of NPM1mut AML; however, molecular MRD negativity in the PB after the second induction remains the most powerful independent prognostic factor for survival.
Acknowledgments
The authors thank the clinicians, research nurses, and laboratory scientists who enrolled patients and provided samples for the AML17 and AML19 trials. The authors acknowledge all the patients and families for their participation and support in both trials.
AML17 (CRUK/08/025, A29806) and AML19 (C26822, A16484) received research support from Cancer Research UK. J.O. was supported by fellowship grants from the Haematology Society of Australia and New Zealand and the Royal College of Pathologists of Australasia Foundation.
Authorship
Contribution: J.O. coordinated the project, curated data, and performed statistical analysis; J.O., A.I., Y.T., E.P., B.H., M.K., and P.D. performed DNA panel sequencing; N.P., A.I., J.J., M.R., and S.D.F. coordinated and performed measurable residual disease analyses; I.T., S.J., and J. Canham provided trial coordination; A.G., R.G., and T.R.-D. undertook molecular analyses and coordinated patient samples; C.W.-B. performed the statistical analysis and data curation; J. Cavenagh, P.K., C.A., H.B.O., U.M.O., M.D., A.B., R.D., and N.H.R. enrolled patients into the studies; N.H.R. and A.B. designed and were chief investigators of the clinical trials; M.D. served as clinical coordinator and later become cochief investigator of the clinical trials; and J.O., R.D., and N.H.R. drafted the paper, which was revised and approved by all authors.
Conflict-of-interest disclosure: J.O. declares honoraria from Astellas and Jazz Pharmaceuticals. S.D.F. declares research funding from Jazz Pharmaceuticals and Bristol Myers Squibb; speakers’ bureau involvement with Jazz Pharmaceuticals, Pfizer, and Novartis; and consultancy with MPAACT (Measurable residual disease Partnership and Alliance in Acute myeloid leukemia Clinical Treatment). U.M.O. declares honoraria from Pfizer, AbbVie, and Astellas. H.B.O. received research funding from Jazz. E.P. is a cofounder and equity owner and holds a fiduciary role in Isabl, a whole-genome sequencing company; and is a scientific adviser for TenSixteen Bio. R.D. declares research funding from AbbVie and Amgen; and consultancy with Astellas, Pfizer, Novartis, Jazz Pharmaceuticals, BeiGene, Shattuck, and AvenCell. N.H.R. declares research funding from Jazz Pharmaceuticals and Pfizer; and honoraria from Pfizer, Servier, and Astellas. The remaining authors declare no competing financial interests.
Correspondence: Richard Dillon, Department of Medical and Molecular Genetics, King’s College, London, Guy’s Hospital, Floor 8, Tower Wing, London SE1 9RT, United Kingdom; email: richard.dillon@kcl.ac.uk.
References
Author notes
Access to deidentified data and supporting documentation is available via a formal application to Cardiff University from the corresponding author, Richard Dillon (richard.dillon@kcl.ac.uk).
The online version of this article contains a data supplement.
There is a Blood Commentary on this article in this issue.
The publication costs of this article were defrayed in part by page charge payment. Therefore, and solely to indicate this fact, this article is hereby marked “advertisement” in accordance with 18 USC section 1734.















