Abstract
Angiogenesis is essentially required for rapid tumor growth. In multiple myeloma (MM), bone marrow angiogenesis is considered as a hallmark for tumor progression. Increased microvessel density (MVD) is predictive of adverse outcome. However, cellular and molecular mechanism beyond MM angiogenesis remains ambiguous and requires further investigation. The present study aims to investigate the precise mechanism of bone marrow angiogenesis in MM and new potential therapeutic strategies targeting bone marrow microenvironment.
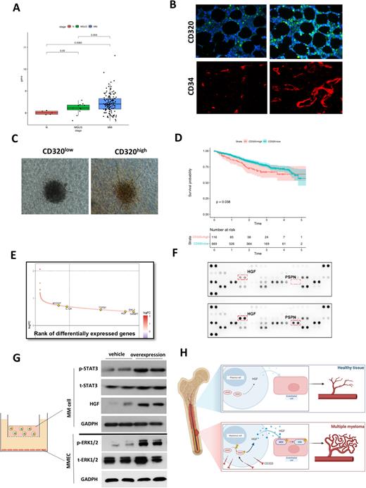
We first analyzed public data of MM patients from TCGA database and found that CD320, a type I membrane protein sharing significant homology to low density lipoprotein receptor (LDL-R), was expressed abundantly in MM patients (Figure A). Next, newly diagnosed MM patients in our cancer center were recruited. Our data confirmed the high expression of CD320 in bone marrow of MM patients, which was responsible for increased MVD in MM bone marrow (Figure B) as well as enhanced angiogenic capacity of MM endothelial cells (MMECs) (Figure C). Moreover, high CD320 expression was correlated with poor prognosis in MM patients during the first 4 years (Figure D). Bioinformatics analysis (Figure E) and mechanistic investigations revealed that CD320 induced hepatocyte growth factor (HGF) expression through STAT signaling pathway (Figure F). Additionally, increased HGF level activates ERK1/2 pathway in endothelial cells and eventually resulted in enhanced angiogenesis. Conversely, enforced down-regulation of CD320 or HGF blunted this paracrine signaling pathway and angiogenic process (Figure G). Together, our results identify CD320 as a pivotal regulator in MM angiogenesis through HGF/ERK signaling pathway (Figure H).
In conclusion, paracrine signaling by malignant plasma cells can induce bone marrow angiogenesis and results in increased migration and invasion characteristics of myeloma cells. These results suggested that targeting CD320 may act as a regulator of MM angiogenesis, thus representing a potential therapeutic strategy to prevent MM disease progression.
Disclosures
No relevant conflicts of interest to declare.
Author notes
Asterisk with author names denotes non-ASH members.
