Lindsey Montefiori, Sonja Seliger, and Zhaohui Gu contributed equally.
Acute leukemias of ambiguous lineage (ALAL), including those that express combinations of myeloid, T-lineage and stem cell markers such as T/myeloid mixed phenotype acute leukemia (MPAL) and early T cell precursor acute lymphoblastic leukemia (ETP-ALL), remain challenging to diagnose, classify and treat. To define the genomic basis of these leukemias, we conducted a large pan-acute leukemia analysis of 2,573 samples, including 774 T-ALL, 126 MPAL, 262 AML, and 1,411 B-ALL cases, with transcriptomic sequencing of all cases and whole genome sequencing of a subset.
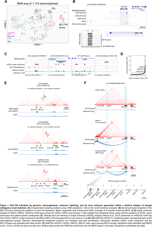
tSNE and hierarchical clustering analyses of RNA-seq data identified a new subtype of 60 samples with a distinct gene expression profile (Figure 1A) and immunophenotype (typically cCD3+ CD7+ CD1a- CD2+ CD5- CD8- cMPO+/- and myeloid/stem cell marker positive); of 55 cases with data, 25 (45.5%) were T/myeloid MPAL, 20 (36.4%) ETP-ALL, 8 (14.5%) AML and 2 (3.6%) undifferentiated leukemia; 80% of cases harbored FLT3 alterations. These cases exhibited monoallelic expression of BCL11B which encodes a T-lineage transcription factor that is repressed in hematopoietic stem and progenitor cells (HSPCs), a putative cell of origin for ALAL. WGS/RNA-seq identified recurrent BCL11B-deregulating structural variants (SVs) in 56/60 (93.3%) cases, including BCL11B fusion to RUNX1 or ZEB2 in 6 (10%) cases. Most SVs were noncoding and included rearrangement of BCL11B to a gene desert upstream of ARID1B on chromosome 6 (23 cases; 41%); rearrangement to the BENC enhancer at CCDC26, distal to MYC on chromosome 8 (9; 16%); rearrangement to an intronic region of CDK6 on chromosome 7 (4; 7%); a novel high-copy (~20x) tandem amplification of a 2.5 kb noncoding region 700 kb downstream of BCL11B on chromosome 14 which we term BCL11B Enhancer Tandem Amplification (BETA) in 12 cases (21%); and rearrangement to noncoding regions at the SATB1 and ETV6 loci, each observed in a single case (Figure 1B). BCL11B-deregulating SVs were otherwise not identified in WGS analysis of 5,550 pediatric and adult hematological malignancies, 344 pediatric brain tumors and 797 pediatric solid tumors.
We hypothesized that these SVs result in enhancer hijacking and ectopic activation of BCL11B in a CD34+ HSPC. Accordingly, the ARID1B, CCDC26, CDK6, and ETV6 loci all harbor CD34+ super enhancers which are absent (ARID1B, CCDC26, ETV6) or diminished (CDK6) in committed T cell precursors (Figure 1C,D). The BETA region is nominally active in HSPCs; however, tandem amplification generates a ~50 kb chromatin domain which may transform this region into a potent transcriptional activator. To investigate this, we performed histone H3 lysine 27 acetyl (H3K27ac) chromatin conformation capture followed by high-throughput sequencing (HiChIP) on 5 primary samples (1 ARID1B, 1 CCDC26, 1 CDK6 and 2 BETA cases), normal cord blood CD34+ cells, and 2 T-ALL cell lines (Figure 1E,F). In each primary sample, HiChIP confirmed that the rearranged CD34+ enhancers are active and interact with BCL11B, supporting an enhancer hijacking mechanism. Moreover, in addition to looping to BCL11B, BETA also activates the T cell-specific ThymoD enhancer 1 Mb distal of BCL11B (Figure 1E). Thus, the tandem amplification of a short, inconspicuous noncoding region generates a powerful de novo enhancer that ectopically activates BCL11B, 700kb downstream, and co-opts a dormant T cell enhancer 300 kb in the opposite direction. These activation events likely collaborate to drive oncogenic BCL11B expression in HSPCs.
In conclusion, this large-scale analysis has not only identified a new subtype-defining lesion in leukemia and a new mechanism of enhancer generation in cancer (BETA) but has also resolved two controversies. First, genotypic alterations transcend immunophenotype in the classification of lineage ambiguous leukemias, with BCL11B rearrangements unifying a subgroup of T/myeloid MPAL, ETP-ALL and poorly differentiated AML that often differ only by cMPO expression. This recapitulates prior observation of ZNF384-rearrangement defining a subtype of B-ALL and B/myeloid MPAL. Second, chromatin topology analysis demonstrates enhancer hijacking of BCL11B in a primitive stem/progenitor cell, and thus, at least for a subset of cases, a hematopoietic stem cell is the cell of origin for T/myeloid antigen-expressing lineage ambiguous leukemias.
Iacobucci:Amgen: Honoraria. Mullighan:Illumina: Consultancy, Honoraria, Speakers Bureau; Amgen: Honoraria, Speakers Bureau; Pfizer: Honoraria, Research Funding, Speakers Bureau; AbbVie, Inc.: Research Funding.
Author notes
Asterisk with author names denotes non-ASH members.
