Key Points
Targeting anticoagulant protein S rebalances coagulation in hemophilia.
Protein S in joints is a novel pathophysiological contributor to hemarthrosis and a potential therapeutic target in hemophilia.
Abstract
Improved treatments are needed for hemophilia A and B, bleeding disorders affecting 400 000 people worldwide. We investigated whether targeting protein S could promote hemostasis in hemophilia by rebalancing coagulation. Protein S (PS) is an anticoagulant acting as cofactor for activated protein C and tissue factor pathway inhibitor (TFPI). This dual role makes PS a key regulator of thrombin generation. Here, we report that targeting PS rebalances coagulation in hemophilia. PS gene targeting in hemophilic mice protected them against bleeding, especially when intra-articular. Mechanistically, these mice displayed increased thrombin generation, resistance to activated protein C and TFPI, and improved fibrin network. Blocking PS in plasma of hemophilia patients normalized in vitro thrombin generation. Both PS and TFPIα were detected in hemophilic mice joints. PS and TFPI expression was stronger in the joints of hemophilia A patients than in those of hemophilia B patients when receiving on-demand therapy, for example, during a bleeding episode. In contrast, PS and TFPI expression was decreased in hemophilia A patients receiving prophylaxis with coagulation factor concentrates, comparable to osteoarthritis patients. These results establish PS inhibition as both controller of coagulation and potential therapeutic target in hemophilia. The murine PS silencing RNA approach that we successfully used in hemophilic mice might constitute a new therapeutic concept for hemophilic patients.
Introduction
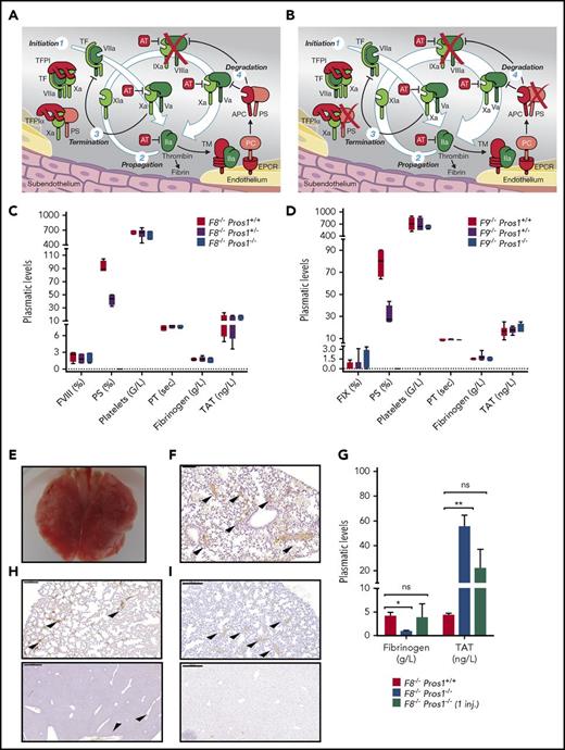
Hemophilia A (HA) and B (HB) are hereditary X-linked disorders.1-3 They are caused by mutations in the factor VIII (FVIII) gene (F8) or the factor IX (FIX) gene (F9), respectively, leading to the deficiency of the encoded protein that is an essential component of the intrinsic pathway of coagulation (Figure 1A).
Loss of X-ase activity rescues Pros1−/−mice. (A) Schematic model of thrombin generation in hemophilic condition. One of the major coagulation complexes is the intrinsic tenase (X-ase) complex.45 X-ase comprises activated FIX (FIXa) as the protease, activated FVIII as the cofactor, and factor X (FX) as the substrate. Although the generation or exposure of TF at the site of injury is the primary event in initiating coagulation via the extrinsic pathway, the intrinsic pathway X-ase is important because of the limited amount of available active TF in vivo and the presence of TFPI, which when complexed with activated FX (FXa), inhibits the TF/activated factor VII (FVIIa) complex46 (Figure 1A). Thus, sustained thrombin generation depends upon the activation of both FIX and FVIII47 (Figure 1A). This process is amplified because FVIII is activated by both FXa and thrombin, and FIX is activated by both FVIIa and activated factor XI (FXIa), the latter factor being previously activated by thrombin. Consequently, a progressive increase in FVIII and FIX activation occurs as FXa and thrombin are formed. (B) The experimental approach to enhancing thrombin generation in severe hemophilia A and B by targeting Pros1. (C-D) Murine model validation and evaluation of DIC hematologic parameters in hemophilic adult mice with and without Pros1 deficiency: PS (antigenic), FVIII (coagulant activity), or FIX (coagulant activity) plasma levels in F8−/−Pros1+/+, F8−/−Pros1+/−, and F8−/−Pros1−/− adult mice (C) and in F9−/−Pros1+/+, F9−/−Pros1+/− and F9−/−Pros1−/− adult mice (D) (n = 5 per group); platelets (n = 7 per group), fibrinogen (n = 8 per group), PT (n = 6 per group), and TAT (n = 6 per group) in hemophilia A group (C) and platelets (n = 5 per group), fibrinogen (n = 4 per group), PT (n = 4 per group), and TAT (n = 4 per group) in hemophilia B group (D). (E-F) Macroscopic image of lungs from F8−/−Pros1−/− mice 24 hours after a single intravenous injection of 2 U/g recombinant FVIII (Advate) infusion (E) and corresponding microscopic evaluation of fibrin clots (indicated by arrowheads) in lung section (F). (G-I) Recombinant FVIII (Advate) administration in F8−/−Pros1+/+ and F8−/−Pros1−/−: plasma levels of fibrinogen and TAT at 24 hours after 5 injections of 0.3 U/g Advate IV (injection time points: 1 hour before catheter insertion and 1 hour, 4 hours, 8 hours, and 16 hours after catheter insertion) (n = 3) (G, open and solid columns) and 24 hours after a single IV injection in F8−/−Pros1−/− (n = 3) (G, dashed column), and representative immunohistochemistry allowing the detection of fibrin clots (indicated by arrowheads) in lungs and liver sections in F8−/−Pros1−/− 24 hours after 0.3 U/g repeated IV injections of Advate (H) and after a single IV injection of 0.3 U/g Advate IV (I). All data are expressed as means ± SEM. *P < .05; **P < .005. AT, antithrombin; EPCR, endothelial protein C receptor; inj., injection; ns, not significant. Scale bars: 200 μm.
Loss of X-ase activity rescues Pros1−/−mice. (A) Schematic model of thrombin generation in hemophilic condition. One of the major coagulation complexes is the intrinsic tenase (X-ase) complex.45 X-ase comprises activated FIX (FIXa) as the protease, activated FVIII as the cofactor, and factor X (FX) as the substrate. Although the generation or exposure of TF at the site of injury is the primary event in initiating coagulation via the extrinsic pathway, the intrinsic pathway X-ase is important because of the limited amount of available active TF in vivo and the presence of TFPI, which when complexed with activated FX (FXa), inhibits the TF/activated factor VII (FVIIa) complex46 (Figure 1A). Thus, sustained thrombin generation depends upon the activation of both FIX and FVIII47 (Figure 1A). This process is amplified because FVIII is activated by both FXa and thrombin, and FIX is activated by both FVIIa and activated factor XI (FXIa), the latter factor being previously activated by thrombin. Consequently, a progressive increase in FVIII and FIX activation occurs as FXa and thrombin are formed. (B) The experimental approach to enhancing thrombin generation in severe hemophilia A and B by targeting Pros1. (C-D) Murine model validation and evaluation of DIC hematologic parameters in hemophilic adult mice with and without Pros1 deficiency: PS (antigenic), FVIII (coagulant activity), or FIX (coagulant activity) plasma levels in F8−/−Pros1+/+, F8−/−Pros1+/−, and F8−/−Pros1−/− adult mice (C) and in F9−/−Pros1+/+, F9−/−Pros1+/− and F9−/−Pros1−/− adult mice (D) (n = 5 per group); platelets (n = 7 per group), fibrinogen (n = 8 per group), PT (n = 6 per group), and TAT (n = 6 per group) in hemophilia A group (C) and platelets (n = 5 per group), fibrinogen (n = 4 per group), PT (n = 4 per group), and TAT (n = 4 per group) in hemophilia B group (D). (E-F) Macroscopic image of lungs from F8−/−Pros1−/− mice 24 hours after a single intravenous injection of 2 U/g recombinant FVIII (Advate) infusion (E) and corresponding microscopic evaluation of fibrin clots (indicated by arrowheads) in lung section (F). (G-I) Recombinant FVIII (Advate) administration in F8−/−Pros1+/+ and F8−/−Pros1−/−: plasma levels of fibrinogen and TAT at 24 hours after 5 injections of 0.3 U/g Advate IV (injection time points: 1 hour before catheter insertion and 1 hour, 4 hours, 8 hours, and 16 hours after catheter insertion) (n = 3) (G, open and solid columns) and 24 hours after a single IV injection in F8−/−Pros1−/− (n = 3) (G, dashed column), and representative immunohistochemistry allowing the detection of fibrin clots (indicated by arrowheads) in lungs and liver sections in F8−/−Pros1−/− 24 hours after 0.3 U/g repeated IV injections of Advate (H) and after a single IV injection of 0.3 U/g Advate IV (I). All data are expressed as means ± SEM. *P < .05; **P < .005. AT, antithrombin; EPCR, endothelial protein C receptor; inj., injection; ns, not significant. Scale bars: 200 μm.
Patients with severe hemophilia often suffer from spontaneous bleeding within the musculoskeletal system, such as hemarthrosis. This can result in disability at a young age if left untreated.4
Current hemophilia treatment involves factor replacement therapy.1,4 This therapy improves quality of life (QoL) but some drawbacks remain. Factors are administered intravenously, and because of their short half-life, they must be repetitively infused, a practice that carries with it major discomfort for the patient and a risk of infection and venous damage. More important, patients under factor replacement therapy can develop inhibitory alloantibodies. Inhibitors render replacement therapy ineffective, limit patient access to a safe and effective standard of care, and predispose them to an increased morbidity and mortality risk.1,4,5
New therapies focus on the development of products capable of decreasing the frequency of prophylactic infusions, thus potentially improving both compliance to therapy and QoL. Besides long-lasting FVIII and FIX, novel approaches comprise the replacement of the gene necessary for production of the endogenous coagulation factor, the bispecific antibody technology to mimic the coagulation function of the missing factor, and the targeting of coagulation inhibitors such as tissue factor pathway inhibitor (TFPI) or antithrombin as a strategy to rebalance coagulation in patients with hemophilia.5 Recently, it was shown that an activated protein C (APC)–specific serpin rescues thrombin generation in vitro and restores hemostasis in hemophilia mouse models.6
Here, we investigated whether targeting protein S (PS)7 could promote hemostasis in hemophilia by rebalancing coagulation (Figure 1B). PS, encoded by the PROS1 gene, acts as a cofactor for APC in the inactivation of factor Va (FVa) and activated FVIII (FVIIIa)8 and for TFPI in the inhibition of FXa.9,10 This dual role makes PS a key regulator of thrombin generation. The importance of PS as an anticoagulant is illustrated by the dramatic clinical manifestations observed in patients with severe PS deficiency.11 Homozygous PS deficiency leads to purpura fulminans and disseminated intravascular coagulation (DIC), which are fatal if untreated. Heterozygous PS deficiency has variable penetrance but can be associated with an increased risk of thromboembolic events.12,13
Materials and methods
Mice
F8−/− mice (B6;129S4-F8tm1Kaz/J) and F9−/− mice (B6.129P2-F9tm1Dws/J) with C57BL/6J background were obtained from the Jackson Laboratory. Pros1+/− mice were progeny of the original colony.15 The Swiss Federal Veterinary Office approved the experiments. Mice were genotyped, as has been described previously.15-17
TF-induced pulmonary embolism
A model of venous thromboembolism was adapted from Weiss et al18 with minor modifications.15 Anesthetized mice, ages 6 to 9 weeks old, received human recombinant tissue factor (TF) (Dade Innovin, Siemens) intravenously (2 µL/g) at 4.25 nM (1:2 dilution) or 2.1 nM (1:4 dilution). Two minutes after the onset of respiratory arrest or at the completion of the 20-min observation period, lungs were harvested and fixed in 4% paraformaldehyde (PFA). Lung sections were stained with hematoxylin and eosin and for fibrin. The extent of fibrin clots in the lungs was assessed as the number of intravascular thrombi in 10 randomly chosen nonoverlapping fields (×10 magnification).
Tail clipping model in HA mice
We assessed 2 different tail clipping models to evaluate bleeding phenotype, as has been described.6 Briefly, the distal tail of 8- to 10-week-old mice was transected at 2 mm (mild injury), and the bleeding was venous, or at 4 mm (severe injury), and the bleeding was arterial and venous.19 Bleeding was quantified as blood lost after 30 min or 10 min, respectively. In the severe injury model, some F8−/−Pros1+/− mice received a rabbit anti-human PS immunoglobulin G (IgG) (Dako) or rabbit isotype IgG (R&D Systems) intravenously at a dose of 2.1 mg/kg 2 min before tail transection.
Acute hemarthrosis model
Induction of joint bleeding in anesthetized 9- to 12-week-old mice, knee diameter measurements, and analgesic coverage were performed according to Øvlisen et al.20 Joint diameters were measured at 0 hour and 72 hours with a digital caliper (Mitutoyo 547-301; Kanagawa). At 72 hours, mice were sacrificed, and knees were isolated, fixed in 4% PFA, decalcified, and embedded in paraffin. The intra-articular bleeding score (IBS) was assessed, as has been described.21
In vivo PS inhibition
Ten-week-old mice received a continuous infusion of rabbit anti-human PS-IgG (Dako Basel, Switzerland) or rabbit isotype IgG (R&D Systems) at 1 mg/kg/d through subcutaneous osmotic minipumps (model 2001; Alzet).
Alternatively, 10-week-old mice were treated with a single dose of mouse-specific small interfering RNA (siRNA) (s72206; Life Technologies) or control siRNA (4459405, in vivo negative control 1 Ambion; Life Technologies) at 1 mg/kg by using a transfection agent (Invivofectamine 3.0; Invitrogen, Life Technologies), following the manufacturer’s instructions. An acute hemarthrosis model was applied 2.5 days after PS inhibition.
Statistical methods
Values were expressed as means ± SEMs. The chi-square for nonlinked genetic loci was used to assess the Mendelian allele segregation. Survival data in the TF-induced venous thromboembolism model were plotted using the Kaplan-Meier method. A log-rank test was used to statistically compare the curves (Prism 6.0d; GraphPad). The other data were analyzed by t test and 1-way and 2-way analyses of variance with GraphPad Prism 6.0d. A P value of less than .05 was considered statistically significant.
Additional methods are described in the supplemental Materials and methods (available on the Blood Web site).
Results
Loss of X-ase activity rescues Pros1−/− mice
Pros1+/− females crossed with F8−/− males produced 25% F8+/−Pros1+/− progeny. F8+/−Pros1+/− females bred with F8−/− males resulted in 25% F8−/−Pros1+/− progeny (supplemental Figure 1A-C). Similar observations were made with F9−/−Pros1+/− mice (supplemental Figure 1D-F). As was expected, F8−/−Pros1−/− and F9−/−Pros1−/− mice did not display FVIII and FIX plasma activity, respectively, and PS was not detected in F8−/−Pros1−/− and F9−/−Pros1−/− mice plasma (Figure 1C-D). PS levels in F8−/−Pros1+/− and F9−/−Pros1+/− mice were ∼50% to 60% less than in F8−/−Pros1+/+ and F9−/−Pros1+/+ mice (Figure 1C-D), as reported.14,15
Of 295 pups from F8−/−Pros1+/− breeding pairs, 72 (24%) were F8−/−Pros1+/+, 164 (56%) were F8−/−Pros1+/−, and 59 (20%) were F8−/−Pros1−/− (χ2 = 4.8, P = .09). Thus, F8−/−Pros1−/− mice were present at the expected Mendelian ratio. In contrast, of 219 pups from F9−/−Pros1+/− breeding pairs, 56 (26%) were F9−/−Pros1+/+, 132 (60%) were F9−/−Pros1+/−, and 31 (14%) were F9−/−Pros1−/− (χ2 = 14.95, P = .001). This is compatible with a transmission ratio distortion for F9−/−Pros1−/− mice consistent with the decreased litter sizes compared with those of matings from F9+/+Pros1+/+ mice (5.2 ± 0.7 vs 9.8 ± 1.8, n = 4 matings, over 3 generations, P = .046). We then assessed the viability of 101 E12 to E16 embryos from F9−/−Pros1+/− breeding pairs. Twelve embryos (=12%) were found dead. A comparable mortality rate was found in F9+/+Pros1+/+ embryos. The genetic scoring of the 89 live E12 to E16 embryos revealed that 27 (27% of the total number of embryos, 101) were F9−/−Pros1+/+, 46 (46%) were F9−/−Pros1+/−, and 16 (16%) were F9−/−Pros1−/− (χ2 = 2.8, P = .24). Therefore, F9−/−Pros1−/− embryos were present at the expected Mendelian ratio, pointing to an increased mortality of F9−/−Pros1−/− embryos during late gestation (>E16) and delivery. Similar observations were made in Pros1−/− embryos.15
F8−/−Pros1−/− and F9−/−Pros1−/− mice appeared completely normal. Their viability was monitored up to 20 months (n = 4) and 16 months (n = 2), respectively, without showing any difference from F8−/−Pros1+/+ and F9−/−Pros1+/+ mice, respectively.
Because a complete Pros1 deficiency in mice leads to consumptive coagulopathy,15 we assessed whether F8−/−Pros1−/− and F9−/−Pros1−/− mice developed DIC. DIC parameters were comparable in F8−/−Pros1+/+, F8−/−Pros1+/−, and F8−/−Pros1−/− mice (Figure 1C) and in F9−/−Pros1+/+, F9−/−Pros1+/−, and F9−/−Pros1−/− mice (Figure 1D). Activated partial thromboplastin time was equally prolonged in F8−/−Pros1+/+ (69 ± 2 s), F8−/−Pros1+/− (68 ± 3 s), and F8−/−Pros1−/− (63 ± 3 s) mice (mean ± SEM, n = 6 per group, P = .3) because of the absence of FVIII. Comparable data were obtained with F9−/−Pros1+/+, F9−/−Pros1+/−, and F9−/−Pros1−/− mice. Moreover, no thrombosis or fibrin deposition was found in brain, lungs, liver, or kidney of F8−/−Pros1−/−, and F9−/−Pros1−/− mice (supplemental Figure 2).
To explore whether restoring intrinsic X-ase activity by FVIII infusion induces DIC, thrombosis, and purpura fulminans in F8−/−Pros1−/− mice, we administered recombinant FVIII (rFVIII) intravenously. No mouse died following rFVIII injection. Thrombi in numerous blood vessels and bleeding in the lungs were found in F8−/−Pros1−/− mice 24 hours after a single injection of an overdose of rFVIII (Figure 1E-F). Twenty-four hours after repeated administration of a normal dose of rFVIII, coagulation analyses showed incoagulable prothrombin time (PT) (not shown), low fibrinogen, and high thrombin–antithrombin (TAT) levels, compatible with an overt DIC (Figure 1G). Finally, after a single injection of a normal dose of rFVIII in F8−/−Pros1−/− mice, fibrinogen and TAT levels were comparable to those of untreated F8−/−Pros1−/− mice (Figure 1G). Although numerous thrombi were visible in lungs and liver (Figure 1H-I), none of these mice developed purpura fulminans.
Twenty-four hours after 2 injections of an overdose of recombinant FIX (rFIX) administered 12 hours apart in F9−/−Pros1−/− mice (FIX plasma level was 200% in F9−/−Pros1−/− at 24 hours), there were thrombi visible in lungs (supplemental Figure 3) but not in other organs (data not shown). However, none of these mice developed purpura fulminans or died.
Therefore, loss of X-ase activity rescues the embryonic lethality of complete Pros1 deficiency. However, the rescue was only partial with the loss of FIX activity, and in reconstitution experiments, the effect was less prominent with rFIX in F9−/−Pros1−/− mice than with rFVIII in F8−/−Pros1−/− mice. A possible explanation is that severe HB appears to be a less serious bleeding condition than is severe HA.22-26 In the current experimental context, this might also be due to the fact that activated FIX (FIXa), in the presence of its cofactor FVIIIa, is more effectively inhibited by PS.27
Loss of X-ase activity does not prevent lethality caused by TF-induced thromboembolism in Pros1−/− mice
We demonstrated previously that although 88% of Pros1+/+ mice survived to a TF-induced thromboembolism model,18 only 25% of Pros1+/− mice were still alive 20 min after a low TF dose injection (∼1.1 nM).15 When using a higher TF dosage (∼4.3 nM), both Pros1+/+ and Pros1+/− mice died within 20 min. However, Pros1+/− mice died earlier than did Pros1+/+ mice. HA and wild-type (WT) mice were equally sensitive to this high TF dose, with more than 85% of them succumbing within 15 min (Figure 2A). In contrast, >75% WT mice under thromboprophylaxis with a low molecular weight heparin (LMWH) survived (Figure 2A). Thus, in contrast with LMWH, HA does not protect mice against TF-induced thromboembolism. We then investigated F8−/−Pros1+/+, F8−/−Pros1+/−, and F8−/−Pros1−/− mice in the same model. After the infusion of TF (∼2.1 nM), 40% to 60% of the mice died (P > .05), independently of their Pros1 genotype (Figure 2B). However, there was a trend for F8−/−Pros1−/− and F8−/−Pros1+/− mice succumbing earlier than F8−/−Pros1+/+ mice and for F8−/−Pros1+/− dying earlier than F8−/−Pros1+/+ mice (mean time to death: 12 ± 4 min for F8−/−Pros1+/+, 7 ± 2 min for F8−/−Pros1+/−, 8 ± 3 min for F8−/−Pros1−/− mice; n = 4-6 per group; P = .43). Similar data were obtained with F9−/−Pros1+/+, F9−/−Pros1+/−, and F9−/−Pros1−/− mice (data not shown).
Murine models of thrombosis. (A-C) TF-induced venous thromboembolism in F8+/+Pros1+/+, F8−/−Pros1+/+, F8−/−Pros1+/−, and F8−/−Pros1−/− mice (n = 10 per genotype). Anesthetized mice were injected intravenously via the inferior vena cava with different doses of recombinant TF (Innovin): 1/2 dilution (∼4.3 nM TF) in panel A and 1/4 dilution (∼2.1 nM TF) in panels B-C. In panel A, one group of F8+/+Pros1+/+ mice received an injection of the low molecular weight heparin (enoxaparin 60 µg/g s.c.). The time to onset of respiratory arrest that lasted at least 2 minutes was recorded. Experiments were terminated at 20 minutes. Kaplan-Meier survival curves (A-B). (C) Two minutes after onset of respiratory arrest or at the completion of the 20-minute observation period, lungs were excised and investigated for fibrin clots (indicated by arrowheads, immunostaining for insoluble fibrin, monoclonal antibody clone 102-10) Scale bars: 200 μm. (D) Thrombus formation in FeCl3-injured mesenteric arteries recorded by intravital microscopy in F8+/+Pros1+/+, F8−/−Pros1+/+, and F8−/−Pros1−/− mice, representative experiment (n = 3 per genotype).
Murine models of thrombosis. (A-C) TF-induced venous thromboembolism in F8+/+Pros1+/+, F8−/−Pros1+/+, F8−/−Pros1+/−, and F8−/−Pros1−/− mice (n = 10 per genotype). Anesthetized mice were injected intravenously via the inferior vena cava with different doses of recombinant TF (Innovin): 1/2 dilution (∼4.3 nM TF) in panel A and 1/4 dilution (∼2.1 nM TF) in panels B-C. In panel A, one group of F8+/+Pros1+/+ mice received an injection of the low molecular weight heparin (enoxaparin 60 µg/g s.c.). The time to onset of respiratory arrest that lasted at least 2 minutes was recorded. Experiments were terminated at 20 minutes. Kaplan-Meier survival curves (A-B). (C) Two minutes after onset of respiratory arrest or at the completion of the 20-minute observation period, lungs were excised and investigated for fibrin clots (indicated by arrowheads, immunostaining for insoluble fibrin, monoclonal antibody clone 102-10) Scale bars: 200 μm. (D) Thrombus formation in FeCl3-injured mesenteric arteries recorded by intravital microscopy in F8+/+Pros1+/+, F8−/−Pros1+/+, and F8−/−Pros1−/− mice, representative experiment (n = 3 per genotype).
Fibrin clots were detected in the lung arteries of F8−/−Pros1+/+ and F8−/−Pros1−/− mice, which died during the TF-induced thromboembolic challenge (Figure 2C). Importantly, there were more thrombi in lungs from F8−/−Pros1−/− than in lungs from F8−/−Pros1+/+ mice (n = 48 vs 26, respectively). Moreover, most arteries in F8−/−Pros1−/− lungs were completely occluded, whereas they were only partially occluded in F8−/−Pros1+/+ lungs.
None of the F8−/−Pros1−/− mice that succumbed during the TF-induced thromboembolic challenge developed purpura fulminans. Similar data were obtained with F9−/−Pros1+/+, F9−/−Pros1+/−, and F9−/−Pros1−/− mice (not shown).
Loss of FVIII partially protects Pros1−/− mice against thrombosis in mesenteric arterioles
We then recorded thrombus formation in mesenteric arterioles, a model sensitive to defects in the intrinsic pathway of coagulation.28 In F8+/+Pros1+/+ mice, thrombi grew to occlusive size in 20 min, and all injured arterioles were occluded (Figure 2D). As was expected, none of the arterioles of F8−/−Pros1+/+ displayed thrombosis, whereas F8−/−Pros1−/− mice showed partial thrombi (Figure 2D).
Emboli were generated during thrombus formation in F8+/+Pros1+/+ mice but not in F8−/−Pros1+/+ mice. In F8−/−Pros1−/− mice, multiple microemboli detached during partial thrombus growth, preventing the formation of occlusive thrombi. This difference between the genotypes might be due at least partly to the fact that in the presence of FVIIIa, FIXa is more effectively inhibited by PS.27
Pros1 targeting limits but does not abrogate tail bleeding in mice with HA
The bleeding phenotype was assessed by tail transection using a mild or a severe bleeding model.
In both models, blood loss was reduced in F8−/−Pros1−/− mice in comparison with F8−/−Pros1+/+ mice (Figure 3A-B). When challenged by the mild model, F8−/−Pros1+/− mice bled less did than F8−/−Pros1+/+ mice (Figure 3A). In contrast, when exposed to the severe model, F8−/−Pros1−/− and F8−/−Pros1+/− mice displayed comparable blood loss (Figure 3B). However, F8−/−Pros1−/− mice bled more than did F8+/−Pros1+/+ and F8+/+Pros1+/+ mice in both models (Figure 3A-B), indicating that the loss of Pros1 in F8−/− mice did only partially correct the bleeding phenotype of F8−/− mice.
Tail bleeding models. Blood was collected after 2-mm (A) and 4-mm (B) tail transections for 30 minutes (A) and 10 minutes (B) in a fresh tube of saline; total blood loss (in microliters) was then measured. F8+/−Pros1+/+ (white columns) and F8+/+Pros1+/+ (green columns) mice served as controls (n = 5 for all groups in panel A; n = 6 for all groups in panel A). (C) An anti-human PS antibody altered tail bleeding after a 4-mm transection. *P < .05, **P < .01, ***P < .001, ****P < .0001; n.s., not significant.
Tail bleeding models. Blood was collected after 2-mm (A) and 4-mm (B) tail transections for 30 minutes (A) and 10 minutes (B) in a fresh tube of saline; total blood loss (in microliters) was then measured. F8+/−Pros1+/+ (white columns) and F8+/+Pros1+/+ (green columns) mice served as controls (n = 5 for all groups in panel A; n = 6 for all groups in panel A). (C) An anti-human PS antibody altered tail bleeding after a 4-mm transection. *P < .05, **P < .01, ***P < .001, ****P < .0001; n.s., not significant.
Pros1 targeting or PS inhibition fully protects HA and HB mice from acute hemarthrosis
Although bleeding may appear anywhere in hemophilia patients, most hemorrhages occur in the joints.29,30 To determine whether Pros1 loss prevents hemarthrosis in hemophilic mice, we applied an acute hemarthrosis (AH) model to F8−/−Pros1+/+, F8−/−Pros1+/−, F8−/−Pros1−/−, and F8+/+Pros1+/+ mice. Knee swelling after injury was reduced in F8−/−Pros1−/− and F8+/+Pros1+/+ mice in comparison with F8−/−Pros1+/+ and F8−/−Pros1+/− mice (Figure 4A). There was also no difference in knee swelling between F8−/−Pros1−/− and F8+/+Pros1+/+ mice (Figure 4A). Bleeding was observed in the joint space and synovium of F8−/−Pros1+/+ mice (IBS = 2, n = 5) but not of F8−/−Pros1−/− mice (IBS = 0, n = 5) and F8+/+Pros1+/+ mice (IBS = 0, n = 5) (Figure 4B). There was more fibrin in the joint space and synovium from F8−/−Pros1+/+ than in those from F8−/−Pros1−/− and F8+/+Pros1+/+ mice (Figure 4B). Similar data were obtained with F9−/−Pros1+/+ and F9−/−Pros1−/− mice (IBS = 0, n = 3, and IBS = 2, n = 3, respectively) (supplemental Figure 4A-B).
Acute hemarthrosis model. (A) Difference between the knee diameter 72 hours after the injury and before the injury in F8−/−Pros1+/+, F8−/−Pros1+/−, F8−/−Pros1−/−, and F8+/+Pros1+/+ mice. (B) Microscopic evaluation (Masson’s trichrome stain and immunostaining for insoluble fibrin) of the knee intra-articular space of a representative, uninjured leg and injured leg after 72 hours in F8+/+Pros1+/+, F8−/−Pros1+/+, and F8−/−Pros1−/− mice. (C) In vivo mPS silencing using specific siRNA: evaluation of the joint diameter 72 hours after injury in F8−/−Pros1+/− and F8−/−Pros1+/+ mice treated with a single intraperitoneal infusion of mPS siRNA or control siRNA. (D) Microscopic evaluation (Masson’s trichrome stain) of the knee intra-articular space of a representative injured leg after 72 hours in F8−/−Pros1+/+ mice previously treated with mPS siRNA or control siRNA. Arrowheads on Masson’s trichrome staining indicate red blood cell extravasation, whereas in the immunohistochemistry, they indicate the deposit of insoluble fibrin. Measurements are presented as means ± SEMs. *P < .05; **P < .005; ****P < .0001. ctrl, control; n.s., not significant. Scale bars: 200 μm.
Acute hemarthrosis model. (A) Difference between the knee diameter 72 hours after the injury and before the injury in F8−/−Pros1+/+, F8−/−Pros1+/−, F8−/−Pros1−/−, and F8+/+Pros1+/+ mice. (B) Microscopic evaluation (Masson’s trichrome stain and immunostaining for insoluble fibrin) of the knee intra-articular space of a representative, uninjured leg and injured leg after 72 hours in F8+/+Pros1+/+, F8−/−Pros1+/+, and F8−/−Pros1−/− mice. (C) In vivo mPS silencing using specific siRNA: evaluation of the joint diameter 72 hours after injury in F8−/−Pros1+/− and F8−/−Pros1+/+ mice treated with a single intraperitoneal infusion of mPS siRNA or control siRNA. (D) Microscopic evaluation (Masson’s trichrome stain) of the knee intra-articular space of a representative injured leg after 72 hours in F8−/−Pros1+/+ mice previously treated with mPS siRNA or control siRNA. Arrowheads on Masson’s trichrome staining indicate red blood cell extravasation, whereas in the immunohistochemistry, they indicate the deposit of insoluble fibrin. Measurements are presented as means ± SEMs. *P < .05; **P < .005; ****P < .0001. ctrl, control; n.s., not significant. Scale bars: 200 μm.
These results were confirmed by the continuous subcutaneous infusion during 4 days of a PS-neutralizing antibody or a control antibody in F8−/−Pros1+/− mice (starting 1 day before AH induction) (knee swelling in the PS-neutralizing antibody group was 0.43 ± 0.07 vs 0.69 ± 0.09 mm in the control group; n = 9, P = .04). PS plasma level in the PS-neutralizing antibody group was 26% ± 6% vs 45% ± 3% in the control group (n = 5, P = .017). In addition, PS inhibition was alternatively achieved by intravenous injection of a murine PS (mPS) siRNA prior to the AH challenge in F8−/−Pros1+/− and F8−/−Pros1+/+ mice (Figure 4C-D). The IBS assessment confirmed the lack of intra-articular bleeding in F8−/−Pros1+/+ mice treated with mPS siRNA (IBS = 0.5, n = 3) when compared with those treated with control siRNA (IBS = 2, n = 3) (Figure 4C). Importantly, PS expression was reduced by mPS siRNA both in plasma (26% ± 3% vs 84% ± 11% in controls; n = 3, P = .006) and in the synovium (Figure 5A).
Both PS and TFPI are expressed in murine synovium. (A) Immunostaining for PS and TFPI in the knee intra-articular space of injured knees from F8−/−Pros1+/+ mice previously treated with control siRNA or mPS siRNA. Arrowheads point to synovial tissue and arrows to vascular structures, all positive for both PS and TFPI. The boxed areas in the upper subpanels (scale bars: 200 µm) show the area enlarged in the subpanel below (scale bars: 50 µm). (B) Immunostaining for TFPI in the knee intra-articular space of uninjured knees from F8−/−Pros1+/+ and F8−/−Pros1−/− mice. Arrowheads point to synovial tissue and arrows to vascular structures, all positive for both PS and TFPI. The boxed areas in the upper subpanels (scale bars: 200 μm) show the area enlarged in the subpanel below (scale bars: 50 μm). (C-D) Western blot analysis of conditioned media from primary murine fibroblast-like synoviocyte (FLS) cultures using anti-PS (C) and anti-TFPI (D) antibodies. Platelet-free plasma, protein lysates from platelets, and murine PS were used as positive controls (C). TFPI isoform expression was determined by comparing the molecular weights of deglycosylated TFPI and of fully glycosylated TFPI. Murine placenta was used as a positive control for TFPIα. (E-F) Western blot analysis of total protein lysates isolated from FLS after 24 hours of culture in the presence of thrombin (+) or of a vehicle (−) using anti-TFPI (E) and anti-PS (F) antibodies. Human recombinant TFPI full length was used as a positive control for TFPIα. Blots are representative of 3 independent experiments. hrTFPI, human recombinant TFPI; PLT, protein lysates from platelets; Thr, thrombin.
Both PS and TFPI are expressed in murine synovium. (A) Immunostaining for PS and TFPI in the knee intra-articular space of injured knees from F8−/−Pros1+/+ mice previously treated with control siRNA or mPS siRNA. Arrowheads point to synovial tissue and arrows to vascular structures, all positive for both PS and TFPI. The boxed areas in the upper subpanels (scale bars: 200 µm) show the area enlarged in the subpanel below (scale bars: 50 µm). (B) Immunostaining for TFPI in the knee intra-articular space of uninjured knees from F8−/−Pros1+/+ and F8−/−Pros1−/− mice. Arrowheads point to synovial tissue and arrows to vascular structures, all positive for both PS and TFPI. The boxed areas in the upper subpanels (scale bars: 200 μm) show the area enlarged in the subpanel below (scale bars: 50 μm). (C-D) Western blot analysis of conditioned media from primary murine fibroblast-like synoviocyte (FLS) cultures using anti-PS (C) and anti-TFPI (D) antibodies. Platelet-free plasma, protein lysates from platelets, and murine PS were used as positive controls (C). TFPI isoform expression was determined by comparing the molecular weights of deglycosylated TFPI and of fully glycosylated TFPI. Murine placenta was used as a positive control for TFPIα. (E-F) Western blot analysis of total protein lysates isolated from FLS after 24 hours of culture in the presence of thrombin (+) or of a vehicle (−) using anti-TFPI (E) and anti-PS (F) antibodies. Human recombinant TFPI full length was used as a positive control for TFPIα. Blots are representative of 3 independent experiments. hrTFPI, human recombinant TFPI; PLT, protein lysates from platelets; Thr, thrombin.
Both PS and TFPI are expressed in the synovium of mice
To understand the prominent intra-articular hemostatic effect of the genetic loss of Pros1 and PS inhibition in hemophilic mice, we immunostained knee sections for PS and TFPI. PS was mainly present at the lining layer of the synovial tissue of F8−/−Pros1+/+ mice with AH treated with control siRNA, whereas synovial staining for PS was remarkably reduced in F8−/−Pros1+/+ mice with AH that received mPS siRNA (Figure 5A). In contrast, TFPI staining was more prominent in synovial tissue from hemophilic mice that received the mPS siRNA than in tissue from mice treated with the control siRNA (Figure 5A). However, TFPI expression was comparable in the synovial lining layer of both F8−/−Pros1+/+ and F8−/−Pros1−/− mice (Figure 5B). Interestingly, PS expression was not detected in the synovial tissue of F8−/−Pros1+/+ mice, which received hrFVIII infusion at the time of the intra-articular injury, both in the noninjured and injured knees (supplemental Figure 5).
To demonstrate further that PS is expressed by fibroblast-like synoviocytes (FLS), we performed western blots on conditioned media collected from F8+/+Pros1+/+, F8−/−Pros1+/+, and F8−/−Pros1−/− FLS. As is shown in Figure 5C, media of F8+/+Pros1+/+ and F8−/−Pros1+/+ FLS displayed a band at a molecular weight ∼75 kDa, comparable to PS and similar to the one observed in plasma and platelets. As was expected, no staining was detected in media obtained from F8+/+Pros1−/− FLS (Figure 5C).
We also studied TFPI expression in F8−/−Pros1+/+ and F8−/−Pros1−/− FLS conditioned media (Figure 5D). All media displayed a band at ∼50 kDa similar to the one observed with placenta lysates. TFPI isoform expression was investigated following protein deglycosylation because fully glycosylated TFPIα and TFPIβ migrate at the same molecular weight.31 Deglycosylated TFPI from FLS media migrated as a single band at the molecular weight of TFPIα, similar to placenta TFPI (positive control for TFPIα) (Figure 5D). This indicates that FLS express TFPIα but not TFPIβ. Moreover, PS and TFPI expression increased in F8−/−Pros1+/+ FLS after stimulation with thrombin (Figure 5E-F).
Gene expression of Pros1 and Tfpi was quantified by real-time polymerase chain reaction in relation to the expression of glyceraldehyde-3-phosphate dehydrogenase. Pros1 and Tfpi transcripts were expressed by FLS. Expression of Pros1 was comparable in F8+/+Pros1+/+ and F8−/−Pros1+/+ FLS, and Tfpi expression was similar in F8+/+Pros1+/+, F8−/−Pros1+/+, and F8−/−Pros1−/− FLS (supplemental Figure 6).
Both PS and TFPI are expressed in the synovium of patients with HA or HB
Human HA, HB, and osteoarthritis knee synovial tissues were then analyzed for both PS and TFPI (Figure 6A). A strong signal was found for TFPI and PS in the synovial lining and sublining layers of HA patients on demand (n = 7). By contrast, immunostaining for both PS and TFPI was decreased in HA patients under prophylaxis (n = 5). HB patients on demand displayed less signal for both PS and TFPI in the synovial lining and sublining layers (n = 4) than did HA patients on demand. Sections from osteoarthritis patients (n = 7) did not show an intense staining for TFPI and PS, similarly to hemophilic patients under prophylaxis. To evaluate which isoform of TFPI is expressed by human FLS, we performed western blotting on conditioned media of human FLS isolated from healthy subjects and patients with osteoarthritis. As with murine FLS, human FLS expresses TFPIα but not TFPIβ (Figure 6B). These data are consistent with murine observations in which PS was not detected in the synovium after hrFVIII infusion (supplemental Figure 5).
PS and TFPI in human synovium. (A) PS and TFPI are expressed in synovial tissue of patients with HA (on demand and on prophylaxis), HB on demand or osteoarthritis (OA). Arrowheads point to synovial lining layer and arrows to vascular structures in the sublining layer, all positive for both PS and TFPI. Scale bars: 50 µm. (B) Western blot analysis of conditioned media of primary human FLS cultures from a healthy individual and an OA patient before and after deglycosylation using anti-TFPI antibody. Human platelet lysate was used as a positive control for TFPIα. Blots are representative of 3 independent experiments. DEGL., deglycosylation; hFLS, human FLS; hPLT, human platelet lysate; OA, osteoarthritis.
PS and TFPI in human synovium. (A) PS and TFPI are expressed in synovial tissue of patients with HA (on demand and on prophylaxis), HB on demand or osteoarthritis (OA). Arrowheads point to synovial lining layer and arrows to vascular structures in the sublining layer, all positive for both PS and TFPI. Scale bars: 50 µm. (B) Western blot analysis of conditioned media of primary human FLS cultures from a healthy individual and an OA patient before and after deglycosylation using anti-TFPI antibody. Human platelet lysate was used as a positive control for TFPIα. Blots are representative of 3 independent experiments. DEGL., deglycosylation; hFLS, human FLS; hPLT, human platelet lysate; OA, osteoarthritis.
Loss of Pros1 is responsible for the lack of TFPI-dependent PS activity and resistance to APC in HA mice
The full protection against AH in HA or HB mice lacking Pros1 or in which PS was inhibited could be explained at least partly by the lack of PS cofactor activity for APC and TFPI in the joint. However, the reason for a partial hemostatic effect of the lack of Pros1 or PS inhibition in HA mice challenged in the tail bleeding models needs to be further investigated.
Ex vivo TF-initiated thrombin-generation testing has shown a correlation between the capacity of plasma to generate thrombin and the clinical severity of hemophilia.32-34 Therefore, we investigated the impact of Pros1 loss on thrombin generation in the plasma of HA mice. TFPI-dependent PS activity was not assessed in platelet-free plasma (PFP) but in platelet-rich plasma (PRP) because TFPI cofactor activity of PS cannot be demonstrated in mouse plasma using thrombin-generation tests.15 This is explained by the lack of TFPIα in mouse plasma and its presence in mouse platelets.35
Both thrombin peak and endogenous thrombin potential (ETP) were significantly higher in F8−/−Pros1−/− PRP than in F8−/−Pros1+/+ PRP in response to 1 pM TF (1072 ± 160 vs 590 ± 10 nmol/L⋅min, n = 3 per group, P = .04), suggesting the lack of PS TFPI cofactor activity in F8−/−Pros1−/− PRP (Figure 7A). Consistent with previous work,15 both thrombin peak and ETP were comparable in PFP of F8−/−Pros1+/+ and F8−/−Pros1−/− mice in the presence of 1, 2.5, or 5 pM TF (data not shown).
Thrombin generation and fibrin network in hemophilia. (A) TF-induced (1 pM) thrombin generation in PRP from F8−/−Pros1+/+ and F8−/−Pros1−/− mice depicting TFPI-dependent PS activity. (B) APC-dependent PS activity in PRP and PFP from F8−/−Pros1+/+ and F8−/−Pros1−/− mice. (C) Representative scanning electron microscopy images from F8+/+Pros1+/+, F8−/−Pros1+/+, and F8−/−Pros1−/− fibrin structure and from F9+/+Pros1+/+, F9−/−Pros1+/+, and F9−/−Pros1−/− fibrin structure (Scale bars: 1 μm). (D-G) Thrombin generation triggered by low TF concentration (1 pM) in PFP (D-E) and PRP (F-G) from severe HA patients (FVIII < 1%) without (D,F) and with (E,G) a high titer of inhibitor. Measurements are presented as means ± SEM. **P < .005; ***P < .0005. Ab, antibody; FEIBA, factor eight inhibitor bypassing activity.
Thrombin generation and fibrin network in hemophilia. (A) TF-induced (1 pM) thrombin generation in PRP from F8−/−Pros1+/+ and F8−/−Pros1−/− mice depicting TFPI-dependent PS activity. (B) APC-dependent PS activity in PRP and PFP from F8−/−Pros1+/+ and F8−/−Pros1−/− mice. (C) Representative scanning electron microscopy images from F8+/+Pros1+/+, F8−/−Pros1+/+, and F8−/−Pros1−/− fibrin structure and from F9+/+Pros1+/+, F9−/−Pros1+/+, and F9−/−Pros1−/− fibrin structure (Scale bars: 1 μm). (D-G) Thrombin generation triggered by low TF concentration (1 pM) in PFP (D-E) and PRP (F-G) from severe HA patients (FVIII < 1%) without (D,F) and with (E,G) a high titer of inhibitor. Measurements are presented as means ± SEM. **P < .005; ***P < .0005. Ab, antibody; FEIBA, factor eight inhibitor bypassing activity.
To assess whether F8−/−Pros1−/− mice exhibited defective functional APC-dependent PS activity, we used thrombin-generation testing in Ca2+ ionophore-activated PRP in the absence of APC, in the presence of WT recombinant APC, or in the presence of a mutated (L38D) recombinant mouse APC (L38D APC, a variant with ablated PS cofactor activity).36 In this assay, APC titration showed that the addition of 8 nM of WT APC was able to reduce ETP by 90% in activated PRP of WT mice, whereas the same concentration of L38D APC diminished ETP by only 30% (data not shown). On the basis of these data, we recorded thrombin-generation curves for activated PRP (3 mice/assay). The calculated APC ratio (ETP+APC WT/ETP+APC L38D) indicated an APC resistance in F8−/−Pros1−/− plasma but not in F8−/−Pros1+/+ plasma (0.87 ± 0.13 vs 0.23 ± 0.08, respectively; P = .01) (Figure 7B).
APC-dependent PS activity was also tested in PFP from F8−/−Pros1+/+ and F8−/−Pros1−/− mice (2 mice/assay) in the presence of 2 nM of WT APC and L38D APC. The calculated APC ratio showed an APC resistance in F8−/−Pros1−/− mice but not in F8−/−Pros1+/+ mice (1.08 ± 0.04 vs 0.25 ± 0.09, respectively; P = .0003) (Figure 7B).
Improved fibrin network in HA mice lacking Pros1
Tail-bleeding mouse models are sensitive not only to platelet dysfunction but also to coagulation37 and fibrinolysis38 alterations. To understand the differences between studied genotypes regarding tail bleeding, we used scanning electron microscopic imaging to investigate fibrin structure (Figure 7C). Clots from F8+/+Pros1+/+ and F8−/−Pros1−/− plasma showed a denser network of highly branched fibrin fibers than did those from F8−/−Pros1+/+ plasma clots (supplemental Figure 7A-B). In contrast, clots from F9+/+Pros1+/+ and F9−/−Pros1−/− plasma did not display a network denser than that of F9−/−Pros1+/+ plasma clots, but a trend for augmented fibers branching (supplemental Figure 7C-D).
Fibrin fibers from F8−/−Pros1−/− and F8−/−Pros1+/+ mice, and from F9−/−Pros1−/− and F9−/−Pros1+/+ mice, displayed a larger diameter than did fibers from F8+/+Pros1+/+ mice or F9+/+Pros1+/+ mice, respectively. Nevertheless, the fiber surface of F8−/−Pros1−/− and F9−/−Pros1−/− mice showed less porosity than did that of F8−/−Pros1+/+ or F9−/−Pros1+/+ mice, respectively, suggesting that F8−/−Pros1−/−- and F9−/−Pros1−/−-derived fibers might be less permeable and thereby more resistant to fibrinolysis than are F8−/−Pros1+/+- or F9−/−Pros1+/+-derived fibers.39 These data, complementing both TFPI and APC cofactor activity results (Figure 7A-B), help to explain why tail bleeding in F8−/−Pros1−/− mice was improved when compared with F8−/−Pros1+/+ mice but not completely corrected as in F8+/+Pros1+/+ mice.
PS inhibition in plasma restores thrombin generation in patients with HA
We then examined the effect of PS inhibition on thrombin generation in human HA plasma. ETP in PFP increased 2- to 4-fold in the presence of a PS-neutralizing antibody. Similar results were obtained using an anti-human TFPI antibody against the C-terminal domain for efficient FXa inhibition, even in the presence of an FVIII inhibitor (Figure 7D-E). PS inhibition had a remarkable effect in PRP samples, in which it increased ETP more than 10 times (1912 ± 37 and 1872 ± 64 nM ∗ min) (Figure 7F and Figure 7G, respectively). Thus, PS inhibition completely restored ETP in hemophilic plasma (for comparison, ETP in normal plasma is 1495 ± 2 nM ∗ min). Similar results were obtained using the anti-TFPI antibody (Figure 7D-G). These data confirm in humans the improvement of thrombin generation in HA PFP and PRP driven by PS inhibition that we observed in mice.
Discussion
PS being a key regulator of thrombin generation, we considered that targeting PS could constitute a potential therapy for hemophilia.
Extensive studies in mice provide proof-of-concept data that support a central role for PS and TFPI contributing to bleeding and serious joint damage in hemophilic mice. Targeting Pros1 or inhibiting PS has the ability to ameliorate hemophilia in mice, as judged by the in vivo improvement of the bleeding phenotype in the tail-bleeding assays and the full protection against hemarthrosis (Figures 3A-C and 4). Because joints display a very weak expression of TF40 and synovial cells produce a high amount of TFPIα and PS (Figure 5), the activity of the extrinsic pathway is greatly reduced intra-articularly, predisposing hemophilic joints to bleeding. Moreover, both thrombomodulin (TM) and endothelial protein C receptor (EPCR) are expressed by FLS,41,42 suggesting that the TM-thrombin complex activates EPCR-bound PC to generate the very potent anticoagulant, APC, in the context of AH. Importantly, the expression of TFPIα is upregulated by thrombin (Figure 5F). Thus AH, which usually results in marked local inflammation and joint symptoms that can last for days to weeks, also promotes the local generation and secretion of multiple anticoagulants, namely APC, TFPIα, and their mutual cofactor PS, which could help explain the pathophysiology of joint damage in hemophilia.
Observations using clinical samples from hemophilic patients are consistent with the lessons learned from murine studies. In humans, blocking PS in plasma from patients with HA with or without inhibitors normalizes the ETP (Figure 7D-G). Patients with HB display less intra-articular expression of TFPI and PS than do patients with HA, consistent with current knowledge that patients with HB bleed less than do those with HA22-26,43,44 (Figure 6). Moreover, patients with HA receiving prophylaxis display less TFPI and PS synovial expression than do patients receiving FVIII concentrates only in the context of bleeding, that is, “on-demand therapy” (Figure 6A). These data confirm the lack of PS synovial expression after hrFVIII infusion in F8−/−Pros1−/− mice (supplemental Figure 5). Finally, human FLS secrete both TFPIα and PS as observed in mice, thus strengthening the extrapolation of murine hemophilia data to humans.
The extensive findings in this report lead us to propose that targeting PS may potentially be translated to therapies useful for hemophilia. PS in human and murine joints is a novel pathophysiological contributor to hemarthrosis and constitutes an attractive potential therapeutic target especially because of its dual cofactor activity for both APC and TFPIα within the joints. In the presence of PS, hemarthrosis increases TFPIα expression in the synovia. Targeting PS in mice protects them from hemarthrosis. Thus, we propose that TFPIα and its cofactor PS, both produced by FLS, together with the TM-EPCR-PC pathway, comprise a potent intra-articular anticoagulant system, which has an important pathologic impact on hemarthrosis. The murine PS-silencing RNA that we successfully used in hemophilic mice (Figures 4H-I and 5A) are a therapeutic approach that we would develop for hemophilic patients. The advantage of silencing RNA over current factor replacement therapy is its longer half-life, reducing the frequency of the injections and its possible subcutaneous administration route. Future studies are needed to assess the merits of this new concept for targeting simultaneously the multiple anticoagulant cofactor activities of PS, which involve both APC and TFPI.
The online version of this article contains a data supplement.
The publication costs of this article were defrayed in part by page charge payment. Therefore, and solely to indicate this fact, this article is hereby marked “advertisement” in accordance with 18 USC section 1734.
Acknowledgments
We thank Aubry B. M. Tardivel (Department of Hematology and Central Hematology Laboratory, University of Bern, Bern, Switzerland) for helpful contributions in western blot settings; Tsutomu Hamuro (Kaketsuken, Kumamoto, Japan) for providing human recombinant tissue factor pathway inhibitor α; and Jasmin Balmer (Microscopy Imaging Centre, University of Bern, Bern, Switzerland), Bernadette Nyfeler (fluorescence-activated cell sorter core facility of the University of Bern, Bern, Switzerland), Silvia Suardi (Institute of Pathology, University of Bern, Bern, Switzerland), Jean-Christophe Stehle and Janine Horlbeck (Mouse Pathology Facility, University of Lausanne, Lausanne, Switzerland), and Justine Brodard (Department of Hematology and Central Hematology Laboratory, University of Bern, Bern, Switzerland) for their technical support.
This work was supported by the Swiss National Foundation for Scientific Research (grants 310030_153436 and 314730_173127) (A.A.-S.), the CSL Behring Professor Heimburger Award (A.A.-S.), the Bayer Hemophilia Award (A.A.-S.), La Fondation Dinu Lipatti Dr Henri Dubois-Ferrière (A.A.-S.), the Novartis Foundation for Medical-Biological Research (A.A.-S.), and the National Institutes of Health, National Heart, Lung, and Blood Institute grant HL052246 (J.H.G.).
Authorship
Contribution: R.P., L. Bologna, M.M., D.M., I.R., N.D., P.A., C.Q., M.D.R.C., H.-U.S., L.I.-M., S.C., and A.A.-S. designed and performed the experiments; L. Bologna, R.P., M.M., D.M., I.R., N.D., S.S., P.A., J.A.F., L. Burnier, C.Q., M.D.R.C., Y.M., J.A.K.H., J.H.G., H.-U.S., L.I.-M., F.S., S.C., and A.A.-S. interpreted the data; R.P., L. Bologna, J.H.G., S.C., and A.A.-S. wrote the manuscript; and J.A.F., L. Burnier, Y.M., J.A.K.H., J.H.G., and F.S. prepared the reagents.
Conflict-of-interest disclosure: The authors declare no competing financial interests.
Correspondence: Anne Angelillo-Scherrer, Department of Hematology and Central Hematology Laboratory, Inselspital, Bern University Hospital, University of Bern, CH-3010 Bern, Switzerland; e-mail: anne.angelillo-scherrer@insel.ch.
References
Author notes
R.P., L. Bologna, and S.C. contributed equally to this study.













