Key Points
CD40L plus cytokines induces cell-cycle progression and loss of mitochondrial priming, leading to drug resistance in MCL.
CD40L plus cytokines mimics in situ molecular profiles and allows the development of new approaches by integrating the role of the microenvironment.
Abstract
Mantle cell lymphoma (MCL) accumulates in lymphoid organs, but disseminates early on in extranodal tissues. Although proliferation remains located in lymphoid organs only, suggesting a major role of the tumor ecosystem, few studies have assessed MCL microenvironment. We therefore cocultured primary circulating MCL cells from 21 patients several weeks ex vivo with stromal or lymphoid-like (CD40L) cells to determine which interactions could support their proliferation. We showed that coculture with lymphoid-like cells, but not stromal cells, induced cell-cycle progression, which was amplified by MCL-specific cytokines (insulin-like growth factor-1, B-cell activating factor, interleukin-6, interleukin-10). Of interest, we showed that our model recapitulated the MCL in situ molecular signatures (ie, proliferation, NF-κB, and survival signatures). We further demonstrated that proliferating MCL harbored an imbalance in Bcl-2 family expression, leading to a consequent loss of mitochondrial priming. Of interest, this loss of priming was overcome by the type II anti-CD20 antibody obinutuzumab, which counteracted Bcl-xL induction through NF-κB inhibition. Finally, we showed that the mitochondrial priming directly correlated with the sensitivity toward venetoclax and alkylating drugs. By identifying the microenvironment as the major support for proliferation and drug resistance in MCL, our results highlight a selective approach to target the lymphoma niche.
Introduction
Mantle cell lymphoma (MCL) is a rare but incurable subtype of non-Hodgkin lymphoma (NHL) deriving from immunoglobulin M+ (IgM+) CD5+ B cells, which initially accumulate in secondary lymphoid organs (LO) such as the lymph nodes or spleen. Hallmarks of MCL include aberrant activation of the cyclin D1/CDK4 complex, which supports unrestrained cell-cycle progression, and deregulation of the apoptotic machinery that leads to drug resistance.1,2 Recently, progress in high-throughput technology provided considerable advancement in our understanding of secondary intrinsic alterations in MCL, such as SOX11 aberrant expression or frequent mutations of ATM/TP53, NF-κB regulatory genes, and Notch receptors.3-5
As described in other B-cell malignancies,6,7 extrinsic signaling is believed to favor MCL growth, survival, and migration.8 Interactions come from multiple microenvironments and support both nodal and extranodal manifestations (bone marrow, gastrointestinal), as highlighted by the early dissemination observed in most MCL patients at presentation. However, there is relatively little information regarding the nature of surrounding cells and soluble factors and the resulting molecular regulations induced in MCL. Further investigations that integrate the key role of the microenvironment are now needed to overcome tumor drug resistance in protective niches. The benefits of such an approach have been recently reinforced by studies reporting that selective inhibition of BTK or phosphatidylinositol 3-kinaseδ, critical kinases of the B-cell receptor (BCR) and CXCR4 pathways, prevents the homing of MCL, leading to peripheral lymphocytosis.9-12 However, the consequences of cell egress in the peripheral blood (PB) on proliferation and survival are still unclear and need further investigations.
In situ, lymphoma B cells are in close contact with cells of immune origin, including CD40L-expressing T cells or macrophages, and mesenchymal cells such as specialized stromal or follicular dendritic cells.8,13 Few studies have shown that coculture with stromal cells promoted MCL cell survival through several mechanisms, such as a decrease in Bim expression14 or cell adhesion-mediated drug resistance.15 However, regulations induced by coculture are still unclear, because both cell-cycle arrest16,17 and cell expansion18,19 have been described. Difficulties in culturing circulating primary MCL cells (observed in around 20% of patients) greatly impeded their long-term use ex vivo, and in contrast to normal B-cell or chronic lymphocytic leukemia (CLL), CD40 stimulation generally failed to induce absolute long-term expansion.20,21 These limitations restrained most functional studies to a restricted number of well-described MCL cell lines.
In the present work, we further characterized microenvironment-dependent proliferation, survival, and drug resistance of primary MCL cells (n = 21) and developed a unique ex vivo model for long-term primary MCL cell culture. This model efficiently mimicked molecular signatures observed in lymphoid tissues and allowed us to develop novel mechanism-based strategies that effectively target cancer cells and counteract in situ drug resistance.
Methods
Culture and coculture of primary MCL cells and cell lines
Primary cells were obtained after informed consent from MCL patients treated at the Department of Clinical Hematology from the University Hospital of Nantes, France (ethical approval DC-2011-1399). After Ficoll-Hypaque separation, the percentage of CD19+/CD5+ cells was assessed by flow cytometry, either directly or after storage in liquid nitrogen (fetal calf serum 10% dimethyl sulfoxide). When CD19+/CD5+ cells infiltration was <90%, MCL cells were purified with anti-human CD19-conjugated magnetic beads (Miltenyi, Paris, France). Primary cells were plated over preestablished layers of adherent stromal cells (primary human mesenchymal stem cells [hMSC]), mitomycin-C–treated parental [L], or CD40L-expressing fibroblast L cells [L-40L]), as described previously,22 with or without cytokines (50 ng/mL interleukin-10 [IL-10], 50 ng/mL B-cell activating factor [BAFF], 10 ng/mL insulin-like growth factor-1 [IGF-1], 1 ng/mL IL-6). The ratio of adherent cells and primary MCL cells was 1/10. L-40L cells were kindly provided by Dr. T. Defrance (Lyon, France), and hMSC cells were isolated as described previously.23,24 Once a week, primary cells were gently unhooked and counted. Cells were then diluted in fresh medium containing cytokines and plated over fresh layer of adherent cells. For comparison with normal naïve CD5+ B cells, cord blood B cells (CBBC) from healthy volunteers were isolated and cultured using the same protocol. MCL cell lines, commercial (JeKo-1, Maver-1, Z138) or generated in our laboratory (NTS1-3, characterized by GEP, GSE86322), were identified using a flow cytometry–based barcode as previously described.25 They were maintained in RPMI-1640 medium supplemented with 10% fetal calf serum and 2 mM glutamine. JeKo-1 and Maver-1 were purchased from DSMZ (Braunschweig, Germany); Z138 was purchased from ATCC (Manassas, VA).
Cell cycle.
Primary cells were incubated overnight with 5-bromo-2′-deoxyuridine (BrdU) on a preestablished layer of mitomycin-C–treated L-40L or hMSC cells and then fixed and permeabilized in 70% ethanol for at least 24 hours at 4°C before staining. Ki67 and pS10H3 staining was performed according to the protocol described by Vignon et al.26
BH3 profiling.
BH3 profiling was performed using the BH3-mimetic Venetoclax (VNT, 2-20 µM), the BIM BH3 peptide (0.05 μM), and engineered HRK* BH3 (5 μM) and Noxa* BH3 (5 μM) peptides. The peptide sequence for Noxa* (MS1) has been previously described.27 We used a new sequence peptide for HRK* (Y4eK_21) recently described,28 which showed significant improved efficacy for identifying cells dependence on Bcl-xL vs Bcl-2. Permeabilized cells were exposed to peptides for 45 minutes at 27°C before fixation with 2% formaldehyde at room temperature for 15 minutes. After addition of neutralizing buffer (Tris 0.41 mol/L glycine pH 9.1) for 5 minutes, cells were stained with anti-cytochrome c–Alexa647 (BLE612310, Ozyme) 1:40 in 0.1% Saponin/1% bovine serum albumin/phosphate-buffered saline overnight at 4°C. Loss of cytochrome c was quantified by gating the cytochrome c negative population measured by flow cytometry.
RNA extraction from formalin-fixed, paraffin-embedded samples.
Purification of total RNA from formalin-fixed, paraffin-embedded lymphoid tissues (patients 5 and 22: lymph nodes; patient 16: spleen) was done on freshly cut 10-µM sections according to manufacturer’s protocol (cat. no. 73504; Qiagen).
Cell viability, short interfering RNA (siRNA) transient transfections, real-time quantitative reverse transcription polymerase chain reaction (qRT-PCR) and Immunoblot assays have been previously described.11 Antibodies and reagents are detailed in supplemental Table 1 (available on the Blood Web site) and statistical analyses were performed using Student t test, paired Student t test, or Wilcoxon test.
Results
CD40L+ cells, but not mesenchymal cells, induce primary MCL proliferation in the presence of specific growth factors
In spite of the significant level of the proliferation index Ki67 (gene MKI67) in secondary LOs and the elevated percentage of circulating malignant cells (Figure 1A; Table 1), we did not detect any proliferating (BrdU+) PB MCL cells, which were in the G1-phase of the cell cycle (Figures 1B; supplemental Figure 1A). In contrast to MCL, normal IgM+ CD5+ B cells, purified from cord blood (CBBC), were quiescent (G0-phase) (Figure 1B; supplemental Figure 1B). Direct comparison of MKI67 expression in paired samples from MCL LO and PB showed that the proliferation index dramatically dropped in PB (Figure 1C), confirming that in vivo proliferation was related to the LO microenvironment. Thus, we used primary hMSC and CD40L-expressing L-40Ls to mimic stromal and lymphoidlike interactions. L-40L cells, but not hMSCs, were able to induce cell-cycle progression (median BrdU+ cells hMSC, 3%; range, 0-11; L-40L, 29%; range, 10-42; n = 5) (Figure 1D). The progression into the cell cycle observed on the L-40L layer was dependent on CD40 stimulation, with parental L cells being unable to induce proliferation and sCD40L successfully triggered the cell cycle, albeit less potently (supplemental Figure 2A-B). Biopsies from LO revealed a significant RNA level (CD40LG) in the tumor niche, confirming that CD40 stimulation can occur in situ (supplemental Figure 2C).
CD40L+ but not mesenchymal cells support primary MCL cell proliferation ex vivo. (A) Whole transcriptome sequencing analysis of mRNA abundance (RPKM) of MKI67 (Ki67 gene) in cyclinD1+ primary MCL cells from LO, CD19+ PB B cells (PBC)s from 2 healthy volunteers, and JEKO-1, as previously described.54 (B) Cell distribution in the different cell-cycle phases (%) for 1 proliferating cell line (JeKo-1), 5 primary PB MCL samples, and CD5+ CBBCs (healthy donor). The results are detailed in supplemental Figure 1B. (C) qRT-PCR analysis of the MKI67 gene in primary cells concomitantly isolated from LO and PB for 2 MCL patients. Pt, patient. (D) BrdU/propidium iodide staining of primary MCL cells (n = 5) in the presence of hMSC or L-40L coculture layer and cytokines for 7 days as indicated; paired Student t test. (E) BrdU/propidium iodide staining of primary MCL cells (n = 9) in the presence of L-40L coculture layer with or without cytokines for 7 days as indicated; paired Student t test. (F) Left (n = 9): cell-cycle analysis (% of BrdU+ cells) of primary MCL cells for the time and condition indicated; Student t test. Right (n = 5): total number of live cells is represented as fold increase from input on day 0; Student t test. n.s., not significant. *P < .05, **P < .01, ****P < .0001.
CD40L+ but not mesenchymal cells support primary MCL cell proliferation ex vivo. (A) Whole transcriptome sequencing analysis of mRNA abundance (RPKM) of MKI67 (Ki67 gene) in cyclinD1+ primary MCL cells from LO, CD19+ PB B cells (PBC)s from 2 healthy volunteers, and JEKO-1, as previously described.54 (B) Cell distribution in the different cell-cycle phases (%) for 1 proliferating cell line (JeKo-1), 5 primary PB MCL samples, and CD5+ CBBCs (healthy donor). The results are detailed in supplemental Figure 1B. (C) qRT-PCR analysis of the MKI67 gene in primary cells concomitantly isolated from LO and PB for 2 MCL patients. Pt, patient. (D) BrdU/propidium iodide staining of primary MCL cells (n = 5) in the presence of hMSC or L-40L coculture layer and cytokines for 7 days as indicated; paired Student t test. (E) BrdU/propidium iodide staining of primary MCL cells (n = 9) in the presence of L-40L coculture layer with or without cytokines for 7 days as indicated; paired Student t test. (F) Left (n = 9): cell-cycle analysis (% of BrdU+ cells) of primary MCL cells for the time and condition indicated; Student t test. Right (n = 5): total number of live cells is represented as fold increase from input on day 0; Student t test. n.s., not significant. *P < .05, **P < .01, ****P < .0001.
Because cytokines are required for B-cell proliferation, we assessed the expression of cytokine receptors in vivo in MCL cells from LO (RNA-seq) and PB (flow cytometry) (supplemental Figure 3A-B). Given that the receptors for IL-6, IL-10, IGF-1, and BAFF cytokines, which were previously identified to significantly promote MCL survival,18,29-31 were expressed in LO MCL, we used a cocktail composed of these MCL specific growth factors. Even though IL-4 has been used in most MCL models,19,32,33 it was excluded from our study because of a low IL-4R level and to a dramatic IL-4–induced expression of CD23, which is typically unexpressed in MCL in vivo (supplemental Figure 3C).34 Cytokines were critical for enhancing the magnitude of proliferation because they considerably increased BrdU+ cells (S-phase) when cocultured on L-40L cells (3-fold induction, n = 9) (Figure 1E). The cytokine cocktail (Ck) was more efficient than each cytokine alone (supplemental Figure 3D).
Coculture on the L-40L layer in the presence of the Ck (L-40L+Ck) also reproduced the in vivo aggressive behavior of blastoid MCL variants. Indeed, the proportion of cells in S-phase was significantly higher for MCL cells with blastoid morphology (median D7, 50%; n = 3) than cells of the common type (median D7, 15%; n = 4) (Student t test, P = .01) (Table 1; supplemental Figure 4A). Prolonged stimulation on L-40L+Ck allowed for long-term expansion of primary cells (Figure 1F) and expression of cyclin-D1 and monoclonality confirmed that expanded cells were MCL cells (supplemental Figure 4B-C). Using this system, we were able to maintain proliferation of primary MCL cells for several weeks, and most MCL samples remained dependent on the extrinsic signal over time. After several months of culture, t(11;14) Epstein-Barr virus+ subclones gave rise to 2 microenvironment independent cell lines (NTS-1 from patient 10; NTS-2 from patient 15), whereas the t(11;14) Epstein-Barr virus− MCL cell line NTS-3 (from patient 16) remained dependent on CD40L and displayed a molecular profile close to widely used commercial MCL cell lines (supplemental Figure 4D-E).
Ex vivo L-40L+Ck coculture model induces a lymphoid organ-like molecular profile in peripheral MCL cells
To assess whether our ex vivo model did recapitulate an LO-like MCL profile, we compared L-40L+Ck cocultured primary MCL cells with LO/PB paired MCL samples. We first showed that, compared with PB, MKI67 increased in situ in LO and ex vivo in coculture. The cell-cycle activation was also confirmed at the protein level by the increase in phosphorylation of Rb (pRb) or in proliferating cell nuclear antigen (PCNA) expression in the Rb-negative sample (patient 11) (Figure 2A-B).
Extrinsic stimulations result in proliferation, NF-κB activation and in an unbalanced modulation of the Bcl-2 family in primary MCL cells. (A) qRT-PCR analysis of MKI67 from: left, primary MCL cells concomitantly isolated from LO (Pts 5 and 22: lymph node, Pt16: spleen) and PB; right, PB primary MCL cells cocultured on an L-40L layer in the presence of cytokines (D7) and relative to PB. (B) Immunoblotting of cell-cycle related proteins (pRb, Rb, PCNA) in primary CD5+ cells isolated from healthy donor (CBBC) or MCL patients (PB) at D0 and after coculture on L-40L+Ck at the time indicated (D3, D7). (C) qRT-PCR analysis of NF-κB target genes (IL2RG, PLEK, and CD74)35 in primary MCL cells cultured as in panel A. Maver-1 and JeKo-1 were used as NF-κB signaling positive and negative controls, respectively.4 (D) Immunoblotting of classical (p-IκBα) and alternative (p52) NF-κB pathway proteins in primary MCL cells as in panel B. (E) qRT-PCR analysis of indicated genes in primary MCL cells cultured as in panel A. (F) Immunoblotting of Bcl-2 family proteins in primary MCL cells as in panel B. *Highlights Bim underexposure resulting from high expression in sample 18. (G) Immunoblotting analysis of indicated proteins in primary MCL cells concomitantly isolated from LO and PB. Quantification of protein level was normalized to actin and indicated below each protein.
Extrinsic stimulations result in proliferation, NF-κB activation and in an unbalanced modulation of the Bcl-2 family in primary MCL cells. (A) qRT-PCR analysis of MKI67 from: left, primary MCL cells concomitantly isolated from LO (Pts 5 and 22: lymph node, Pt16: spleen) and PB; right, PB primary MCL cells cocultured on an L-40L layer in the presence of cytokines (D7) and relative to PB. (B) Immunoblotting of cell-cycle related proteins (pRb, Rb, PCNA) in primary CD5+ cells isolated from healthy donor (CBBC) or MCL patients (PB) at D0 and after coculture on L-40L+Ck at the time indicated (D3, D7). (C) qRT-PCR analysis of NF-κB target genes (IL2RG, PLEK, and CD74)35 in primary MCL cells cultured as in panel A. Maver-1 and JeKo-1 were used as NF-κB signaling positive and negative controls, respectively.4 (D) Immunoblotting of classical (p-IκBα) and alternative (p52) NF-κB pathway proteins in primary MCL cells as in panel B. (E) qRT-PCR analysis of indicated genes in primary MCL cells cultured as in panel A. (F) Immunoblotting of Bcl-2 family proteins in primary MCL cells as in panel B. *Highlights Bim underexposure resulting from high expression in sample 18. (G) Immunoblotting analysis of indicated proteins in primary MCL cells concomitantly isolated from LO and PB. Quantification of protein level was normalized to actin and indicated below each protein.
In addition, the analysis of NF-κB target genes (IL2RG, PLEK, and CD74)35 in paired LO/PB MCL samples revealed an induction in LO, suggesting that NF-κB activation by the microenvironment occurred in vivo (Figure 2C). This induction was recapitulated in L-40L+Ck coculture and, accordingly, was associated with a potent and lasting NF-κB activation through the phosphorylation of NF-κB inhibitor alpha (p-IκBα) and accumulation of p52. Of note, Maver-1 (known as constitutive NF-κB activated cells)4 but not JeKo-1 cells displayed similar expression of NF-κB target genes (Figure 2C-D). Moreover, primary MCL cells isolated from LO displayed elevated level of NF-κB target genes as well as other NF-κB signature genes (NFKBIA, NFKBIE, RELB, BIRC3, TNFAIP3, MALT1)35 compared with JeKo-1 cells (supplemental Figure 5).
Finally, in good agreement with gene and protein expression in situ, we observed an increase in Bcl-xL and Mcl-1 and a decrease in Bcl-2 and Bim expression ex vivo (Figure 2E-G). In addition, expression of both effector proteins Bak and Bax was decreased (Figure 2F). These microenvironment regulations were in favor of survival and appeared to be restricted to tumor cells. Indeed, although coculture induced proliferation (pRb+PCNA+) of CBBC and increased expression of Bcl-xL and Mcl-1, it did not decrease the expression of Bim, Bak, or Bax (Figure 2F).
Taken together, these results showed that PB MCL cultured with L-40L+Ck displayed a molecular signature of proliferation, NF-κB pathway, and survival, which was similar to MCL in LO. In contrast, we did not observe similar NF-κB activation or modulation of Bcl-xL, Bcl-2, and Mcl-1 in primary MCL cells cocultured on hMSC. Nevertheless, expression of Bim (EL) was decreased as previously reported (supplemental Figure 6A).14
Microenvironment-dependent upregulation of Bcl-xL mediates loss of priming
To determine the functional involvement of microenvironment-induced modulation in expression of Bcl-2 family proteins at the mitochondrial level, we performed flow cytometry BH3 profiling. Using this functional assay, we determined the global priming of the cells using a BIM peptide, which targets all antiapoptotic proteins, and MCL cells dependency on individual antiapoptotic proteins through the use of selective peptides (HRK*, NOXA*) or the BH3 mimetics (VNT) highly specific for Bcl-xL, Mcl-1, or Bcl-2.36 Resting cells from PB were highly primed for death because BIM peptide induced dramatic cytochrome c release in 77 ± 7% of cells. They were mostly primed on Bcl-2 (strong VNT response, 54 ± 28%) and moderately on Bcl-xL (weak HRK* response, 19 ± 16%) but not at all on Mcl-1 (no NOXA* response, 2 ± 5%). By contrast, MCL cultured on L-40L+Ck were far less primed (decrease in BIM response, 34 ± 20%) and unprimed to Bcl-2 and Bcl-xL (2 ± 2% and 6 ± 8%, respectively) (Figure 3A). The loss of priming was specific to MCL cells cultured on L-40L+Ck and was not observed when primary cells were cultured on hMSC (supplemental Figure 6B).
Microenvironment-dependent loss of mitochondrial priming and acquired drug resistance in primary MCL cells. (A) BH3 profiling of primary MCL from 4 patients and Maver-1 cells performed as described in “Methods.” Values for Maver-1 cells are the mean of 3 independent experiments. (B-C) Primary MCL cells freshly isolated from PB (−) or after 7 days on an L-40L or hMSC layer in the presence of cytokines were cultured with VNT (25 nM), bendamustine (BDM; 50-100 µM), or BTZ (10-20 nM) for 24 hours. Viability was then addressed by annexin-V staining, the % of live cells is represented as the % of control (without treatment). ****P < .0001; paired Student t test. (D) siRNA against BCLXL reduced Bcl-xL protein expression and impaired L-40L–induced protection against BDM (24 hours, 100 µM) or VNT (24 hours, 50 nM) cytotoxicity in Maver-1 cells. *Lower exposure. Representative western blot of 3 experiments.
Microenvironment-dependent loss of mitochondrial priming and acquired drug resistance in primary MCL cells. (A) BH3 profiling of primary MCL from 4 patients and Maver-1 cells performed as described in “Methods.” Values for Maver-1 cells are the mean of 3 independent experiments. (B-C) Primary MCL cells freshly isolated from PB (−) or after 7 days on an L-40L or hMSC layer in the presence of cytokines were cultured with VNT (25 nM), bendamustine (BDM; 50-100 µM), or BTZ (10-20 nM) for 24 hours. Viability was then addressed by annexin-V staining, the % of live cells is represented as the % of control (without treatment). ****P < .0001; paired Student t test. (D) siRNA against BCLXL reduced Bcl-xL protein expression and impaired L-40L–induced protection against BDM (24 hours, 100 µM) or VNT (24 hours, 50 nM) cytotoxicity in Maver-1 cells. *Lower exposure. Representative western blot of 3 experiments.
To assess the functional consequences of this priming loss at the cellular level, we compared the drug sensitivity of primary MCL cells freshly isolated from PB and after 7 days on L-40L+Ck coculture. As expected, and in accordance with the priming assays, prolonged coculture resulted in full resistance to 25 nM VNT (Figure 3B). L-40L+Ck cocultured MCL cells also became more resistant to the alkylating drug bendamustine but remained sensitive to the proteasome inhibitor bortezomib (BTZ; Figure 3C). siRNA against Bcl-xL similarly impaired CD40L-dependent resistance to both bendamustine and VNT, highlighting the central role of Bcl-xL in CD40L-dependent MCL resistance (Figure 3D).
In accordance with the lack of Bcl-xL induction, the loss of priming, the resistance to VNT and bendamustine were not observed in MCL cells cocultured with hMSC (supplemental Figure 6C-D).
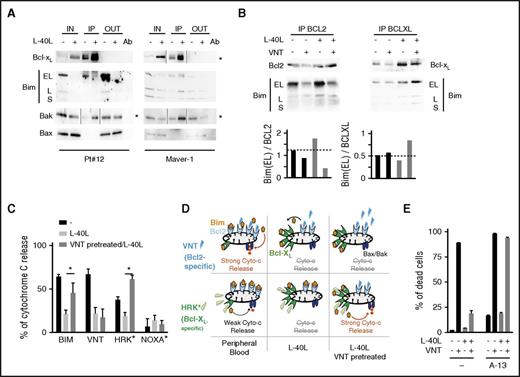
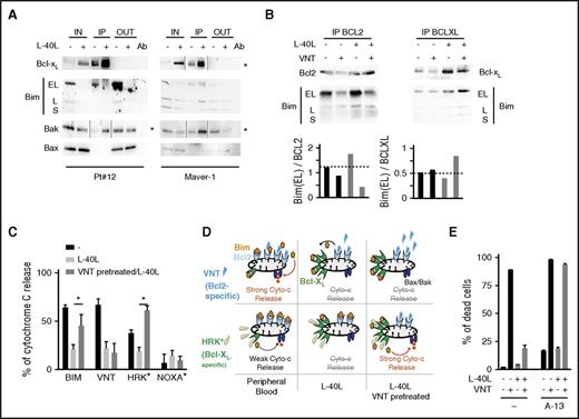
Given the high expression of Bcl-xL in MCL cell cocultured on L-40L+Ck, lack of priming on Bcl-xL was unexpected and suggested that Bcl-xL could be “empty” of proapoptotic proteins at mitochondria. Indeed, no association with Puma and Bid BH3-only activators or the proapoptotic multidomain Bax was detected and only weak Bcl-xL/Bim and Bcl-xL/Bak complexes were observed (Figure 4A and data not shown). We then hypothesized that Bcl-xL could bind Bcl-2–released BH3 only, leading to loss of priming and consequent drug resistance. Indeed, in L-40L+Ck cultured cells pretreated with VNT, which selectively disrupted Bcl-2-BH3–only complexes, we demonstrated that Bim released from Bcl-2 was associated with Bcl-xL after VNT exposure (Figure 4B). This was confirmed by BH3-profiling, VNT pretreatment making the cells now selectively primed on Bcl-xL as shown by cytochrome c release induced by HRK* peptide (Figure 4C). Taken together, our results demonstrated that CD40L-dependent Bcl-xL induction triggered loss of mitochondrial priming through its ability to capture back BH3-only released from its complex with Bcl-2 (Figure 4D). Dual inhibition of Bcl-2 and Bcl-xL are thus needed to target MCL cells located in both peripheral blood and protective niches. This was confirmed by the high efficiency of Bcl-2 (VNT) and BclxL (A131852) BH3 mimetics sequential combination, which overrode microenvironment drug resistance (Figure 4E).
Microenvironment-dependent upregulation of Bcl-xL mediates loss of priming. (A) Bcl-xL immunoprecipitation in primary MCL cells (Pt 12) and Maver-1 cells cocultured or not on L-40L+Ck. The lysate (IN), immunoprecipitates (IP), and IP supernatants (OUT) were analyzed by immunoblotting for the indicated proteins. *Highlights different exposure for IP and IN/OUT. (B) Bcl-2 and Bcl-xL immunoprecipitation in Maver-1 cells cocultured or not on L-40L with or without VNT (3 hours, 50 nM) pretreatment. Lower, Quantification of protein level. (C) BH3-profiling of Maver-1 cells cultured as in panel B and performed as described in “Methods.” Values are the mean of 3 independent experiments. (D) Schematic representation of how microenvironment-dependent upregulation of Bcl-xL mediates loss of priming. (E) Maver-1 cells cultured or not on L-40L with or without VNT (50 nM) and Bcl-xL mimetic A1331852 (0.5 µM). Cell death was assessed using annexin-V staining. Values are the mean of 3 independent experiments.
Microenvironment-dependent upregulation of Bcl-xL mediates loss of priming. (A) Bcl-xL immunoprecipitation in primary MCL cells (Pt 12) and Maver-1 cells cocultured or not on L-40L+Ck. The lysate (IN), immunoprecipitates (IP), and IP supernatants (OUT) were analyzed by immunoblotting for the indicated proteins. *Highlights different exposure for IP and IN/OUT. (B) Bcl-2 and Bcl-xL immunoprecipitation in Maver-1 cells cocultured or not on L-40L with or without VNT (3 hours, 50 nM) pretreatment. Lower, Quantification of protein level. (C) BH3-profiling of Maver-1 cells cultured as in panel B and performed as described in “Methods.” Values are the mean of 3 independent experiments. (D) Schematic representation of how microenvironment-dependent upregulation of Bcl-xL mediates loss of priming. (E) Maver-1 cells cultured or not on L-40L with or without VNT (50 nM) and Bcl-xL mimetic A1331852 (0.5 µM). Cell death was assessed using annexin-V staining. Values are the mean of 3 independent experiments.
Microenvironment/NF-κB–dependent Bcl-xL upregulation is counteracted by the type II anti-CD20 monoclonal antibody obinutuzumab
BH3-mimetic targeting both Bcl-2 and Bcl-xL (Navitoclax) could counteract the loss of priming observed, but its clinical use has been limited by induction of toxicity such as thrombocytopenia.37 Novel approaches to impair microenvironment-dependent induction of Bcl-xL selectively in tumor cells are thus needed. Previous studies have demonstrated that even if Bcl-xL is regulated by multiple transcription factors, NF-κB preferentially controlled CD40L-dependent Bcl-xL induction.38 The NF-κB inhibitor Bay-11-7082, which inhibits both classical (p-IκBα) and alternative (p52) CD40L-dependent activation, also totally impaired Bcl-xL induction in primary MCL cells (Figure 5A). BTZ has also been shown to rapidly impair NF-κB activity through proteasome inhibition and accumulation of p-IκBα in MCL cell lines.39 As observed in Figure 5A, in addition to blocking p-IκBα degradation, BTZ counteracted the CD40L-dependent p52 increase, leading to a substantial decrease in Bcl-xL protein level.
Obinutuzumab counteracts microenvironment-dependent loss of priming through NF-κB inhibition and Bcl-xL downregulation in primary MCL cells. (A) Immunoblotting of indicated proteins in primary MCL cells cocultured on L-40L for 6 hours in the presence or absence of the NF-κB inhibitor Bay11-7082 (Bay11: 5 µM) or proteasome inhibitor BTZ (50 nM). (B) Immunoblotting analysis of the indicated proteins in CD20High or CD20Low primary MCL cells in the presence or absence of OBN (48 hours; 5 µg/mL). (C) qRT-PCR analysis of NF-κB targets (IL2RG, PLEK, and CD74)35 in CD20High or CD20Low primary cells. (D) CD20 expression levels measured by fluorescence-activated cell sorting analysis on CD19+CD5+ primary MCL cells. (E) qRT-PCR analysis of BCLXL gene in CD20High (black bars) or CD20Low (gray bars). L-40L+Ck cocultured primary MCL cells in the presence or absence of OBN (24 hours; 5 µg/mL). (F-G) qRT-PCR analysis of BCLXL, BCL-2, and MCL-1 (F) and immunoblotting of Bcl-xL (G) in Z138 and Maver-1 cells cocultured or not on L-40L cells in the presence or absence of OBN (24 hours; 5 µg/mL). (H) BH3-profiling of Z138 and Maver-1 cells cocultured on L-40L+Ck in the presence or absence of OBN (24 hours; 0.5 µg/mL), was performed as described in “Methods.”
Obinutuzumab counteracts microenvironment-dependent loss of priming through NF-κB inhibition and Bcl-xL downregulation in primary MCL cells. (A) Immunoblotting of indicated proteins in primary MCL cells cocultured on L-40L for 6 hours in the presence or absence of the NF-κB inhibitor Bay11-7082 (Bay11: 5 µM) or proteasome inhibitor BTZ (50 nM). (B) Immunoblotting analysis of the indicated proteins in CD20High or CD20Low primary MCL cells in the presence or absence of OBN (48 hours; 5 µg/mL). (C) qRT-PCR analysis of NF-κB targets (IL2RG, PLEK, and CD74)35 in CD20High or CD20Low primary cells. (D) CD20 expression levels measured by fluorescence-activated cell sorting analysis on CD19+CD5+ primary MCL cells. (E) qRT-PCR analysis of BCLXL gene in CD20High (black bars) or CD20Low (gray bars). L-40L+Ck cocultured primary MCL cells in the presence or absence of OBN (24 hours; 5 µg/mL). (F-G) qRT-PCR analysis of BCLXL, BCL-2, and MCL-1 (F) and immunoblotting of Bcl-xL (G) in Z138 and Maver-1 cells cocultured or not on L-40L cells in the presence or absence of OBN (24 hours; 5 µg/mL). (H) BH3-profiling of Z138 and Maver-1 cells cocultured on L-40L+Ck in the presence or absence of OBN (24 hours; 0.5 µg/mL), was performed as described in “Methods.”
Previous studies have shown that anti-CD20 monoclonal antibody (mAb, rituximab [RTX]) was able to downregulate Bcl-xL through NF-κB inhibition in a model of B-cell NHL cell lines.40 We then further investigated whether of anti-CD20 RTX (type I mAb) or obinutuzumab (type II mAb, OBN) could overcome microenvironment dependent Bcl-xL upregulation. We demonstrated that OBN directly impaired IκBα and p52 expression (Figure 5B) and inhibited expression of NF-κB target genes (Figure 5C) in CD20High but not in CD20Low primary samples (ratio MFI <3; Figure 5D). Accordingly, BCLXL expression decrease (both at the messenger RNA [mRNA] and protein level) was deeper in CD20High primary MCL cells than CD20Low samples (Figure 5E). As observed in primary MCL cells, pretreatment of Maver-1 and Z138 cells with OBN induced the downregulation of BCLXL, whereas it did not significantly modulate expression of BCL-2 and MCL-1. OBN induced the downregulation of both constitutive and CD40L-induced BCLXL expression (Figure 5F-G), and we wondered whether it could prevent loss of priming. Indeed, OBN counteracted loss of priming as highlighted by the increased cytochrome c release using Bim peptide or different concentration of VNT (Figure 5H). Taken together, our results demonstrate that OBN overcome microenvironment-dependent Bcl-xL upregulation and consequent loss of mitochondrial priming through inhibition of the NF-κB axis.
In good agreement with BH3 profiling, OBN sensitized MCL cells to VNT cytotoxicity (Figure 6A). In Maver-1 cells, pretreatment with OBN counteracted CD40L-dependent resistance to VNT. Similarly a supraadditive effect of the combination was also observed for intrinsically VNT-resistant JeKo-1 and Z138 cells (observed value > expected value, Figure 6A). OBN pretreatment also counteracted CD40L-dependent resistance to bendamustine and to AraC to a lesser extent (Figure 6B).
OBN counteracts microenvironment-dependent drug resistance in MCL cells. (A) Maver-1 cocultured or not on L-40L cells, and Z138 and JeKo-1 cell lines were treated with VNT for 48 hours at the indicated doses with or without OBN pretreatment (0.5 µg/mL). *Observed value > expected value. (B) Maver-1 cells, in the presence of an L-40L coculture layer, were cultured with OBN (24 hours, 5 µg/mL) alone or in sequential combination with OBN (24 hours, 5 µg/mL) and then VNT (48 hours, 50 nM), cytarabine (AraC; 48 hours, 80 ng/mL) or BDM (48 hours, 100 µM). (C) OBN (48 hours; 0.5 µg/mL) but not RTX (48 hours; 0.5 µg/mL) induced direct cell death in reactivated primary MCL cells (7 days on L-40L+Ck; n = 4); paired Student t test. (D) OBN (48 hours; 0.5 µg/mL) induced direct cell death in L-40L+Ck cocultured primary MCL cells (7 days on L-40L+Ck; n = 12) but not in MCL cell lines (n = 4); Student t test. (E) L-40L+Ck cocultured primary MCL cells (n = 11) were cultured with VNT (24 hours; 25 nM), OBN (48 hours; 0.5 µg/mL), or the sequential combination of OBN and then VNT, paired Wilcoxon test. Cell death was assessed using annexin-V staining. *P < .05, **P < .01, paired Student t test.
OBN counteracts microenvironment-dependent drug resistance in MCL cells. (A) Maver-1 cocultured or not on L-40L cells, and Z138 and JeKo-1 cell lines were treated with VNT for 48 hours at the indicated doses with or without OBN pretreatment (0.5 µg/mL). *Observed value > expected value. (B) Maver-1 cells, in the presence of an L-40L coculture layer, were cultured with OBN (24 hours, 5 µg/mL) alone or in sequential combination with OBN (24 hours, 5 µg/mL) and then VNT (48 hours, 50 nM), cytarabine (AraC; 48 hours, 80 ng/mL) or BDM (48 hours, 100 µM). (C) OBN (48 hours; 0.5 µg/mL) but not RTX (48 hours; 0.5 µg/mL) induced direct cell death in reactivated primary MCL cells (7 days on L-40L+Ck; n = 4); paired Student t test. (D) OBN (48 hours; 0.5 µg/mL) induced direct cell death in L-40L+Ck cocultured primary MCL cells (7 days on L-40L+Ck; n = 12) but not in MCL cell lines (n = 4); Student t test. (E) L-40L+Ck cocultured primary MCL cells (n = 11) were cultured with VNT (24 hours; 25 nM), OBN (48 hours; 0.5 µg/mL), or the sequential combination of OBN and then VNT, paired Wilcoxon test. Cell death was assessed using annexin-V staining. *P < .05, **P < .01, paired Student t test.
Although both RTX and OBN bind to CD20, OBN is a type II antibody described as displaying stronger direct cell death activity.41 In contrast, RTX (0.5-5 µg/mL) neither induced direct cytotoxicity nor sensitized MCL cell lines to VNT (data not shown). Similarly, primary MCL cells were more sensitive to direct OBN than to RTX cytotoxicity (median cell death: OBN, 40%; RTX, 16%; Figure 6C).
Of interest, whereas low doses of single agent OBN (0.5 µg/mL) did not induce cell death in cell lines, cocultured primary cells were sensitive (Figure 6D). Finally, VNT and OBN alone triggered 15% (range, 2-28) and 30% (9-54) cell death, respectively, and in combination induced 54% (18-71) (Figure 6E), CD20High samples being more sensitive to the combination than CD20Low samples (supplemental Table 2).
Discussion
Recently, considerable effort has been invested on the identification of intrinsic MCL abnormalities,3-5 but little attention has been paid to the importance of the microenvironment in this pathology. Herein, our observations confirmed that well-known intrinsic abnormalities such as overexpression of cyclin-D1 and Bcl-2 are not sufficient to recapitulate the proliferation observed in situ or to protect malignant cells against spontaneous apoptosis ex vivo. To further understand the central role of extrinsic signaling in MCL cells, we established ex vivo models using stromal (hMSC) or lymphoid-like (L-40L) coculture and demonstrated that L-40L, associated with specific growth factors, not only promoted extended survival but also the progression into the cell cycle in primary MCL cells.
Cytokines play a critical role in hematological malignancies and receptors for IL-6, BAFF, IL-10, and IGF-1 have been previously identified as important survival factors in MCL.18,29-31 Because all MCL cells did not homogeneously express the 4 growth factor receptors, we did not investigate the individual role of each cytokine and decided to keep the same cocktail for all samples. Even though CD40L allows cells to go through G1 into S phase, we demonstrated that these specific cytokines potentiated cell-cycle progression and allow long-term expansion in all samples tested. In contrast, although hMSC similarly protected MCL cells against spontaneous apoptosis, they were unable to promote proliferation (Figure 1), which was consistent with the previously described cell-cycle arrest upon stromal interaction16 and the tissue-specific cell-cycle control observed in vivo.42
A study recently highlighted activation of BCR/NF-κB signaling as well as tumor proliferation in LO resident cells in situ.43 Of interest, we demonstrated that modulations observed after L40L+Ck coculture mimicked the differential proliferation, NF-κB, and BCR signature observed in malignant cells from LO vs PB (Figure 2 and data not shown). This observation highly suggests that our ex vivo model is relevant and that CD40L-expressing T cells in situ might play a role in tumor maintenance. T cells are present in MCL LO,44 and we showed the CD40L mRNA expression in tissue biopsies. In addition, colocalization of primary MCL cells with T cells were recently evidenced in a xenograft model of NSG mice.45 By using peripheral circulating MCL cells, our model also offers a process not only for expanding primary MCL cells to perform genomic/cellular analyses, but also for establishing MCL cell lines.
In addition to inducing progression into the S-phase of the cell cycle, L-40L+Ck coculture also resulted in anti- and proapoptotic Bcl-2 family member modulation, leading to a decrease in mitochondrial priming and a consequent drug resistance. We observed that increase in the expression of the antiapoptotic Bcl-xL protein was associated with a striking downregulation in the expression of the proapoptotic Bim, Bax, and Bak proteins in primary MCL cells. Of note, this unbalanced regulation seemed to be restricted to MCL cells because it did not occur in naïve CBBC (Figure 2) or normal memory B cells, as previously described.22 We demonstrated that CD40L-NF-κB–mediated Bcl-xL upregulation was responsible for loss of mitochondrial priming and drug resistance. Using BH3 profiling, we showed a dynamic sequestration of the BH3-only activator Bim by Bcl-xL proteins at the mitochondrial level. Our results are consistent with previous studies showing microenvironment-dependent unpriming46 and Bcl-xL induction47 in CLL primary cells, reinforcing the central role of microenvironment-dependent signaling in lymphoid malignancies drug resistance.
Although the dramatic Bcl-xL increase was the direct consequence of CD40L-dependent NF-κB induction, mechanisms of the differential regulation of other BCL-2 family members are still unclear. Further investigation is now needed to decipher specific cytokine effects as well as potential indirect regulation resulting from cell-cycle progression or epigenetic regulations.
Given the central role of CD40-NF-κB-Bcl-xL signaling in mitochondrial regulation, we investigated how to overcome this extrinsically induced drug resistance. As expected, CD40L-cocultured MCL cells remained sensitive to BTZ because it rapidly neutralizes NF-κB activity39 and consequently impairs Bcl-xL upregulation. Although BTZ recently received US Food and Drug Administration approval for first-line use in patients with MCL, its efficacy is limited by major side effects.48 We further assessed the ability of anti-CD20 mAbs to inhibit the CD40-NF-κB-Bcl-xL pathway because they were reported to counteract microenvironment protection in CLL.49 We demonstrated that the type II anti-CD20 antibody OBN, but not the type I RTX, was able to counteract NF-κB–induced overexpression of Bcl-xL and the consequent loss of mitochondrial priming and drug sensitivity. This is consistent with previous works showing an increased direct cell death induction and superior B cell–depleting activity in lymph nodes and spleen treated with OBN in comparison with RTX.50,51 In contrast to BTZ, anti-CD20 mAb specifically targets B cells and thus induces limited in vivo adverse events.52 OBN has already demonstrated promising clinical activity as a single agent in MCL,52 and recent results from a phase 3 study in indolent NHL suggested an increased progression-free survival in combination with bendamustine.53 In accordance, our preclinical data highlighted that OBN significantly increased bendamustine cytotoxicity in CD40L-stimulated MCL cells. Our results also showed that OBN could be particularly efficient in combination with VNT. This Bcl-2–selective BH3 mimetic was highly cytotoxic for Bcl-2–dependent peripheral MCL cells, but became less efficient in CD40L-induced Bcl-xL cells that displayed a similar profile to LO MCL cells. Although VNT shows encouraging results as a single agent, our results highly suggest that combinatorial therapy with OBN would improve patient response. Moreover, ibrutinib, which mediates indirect Bcl-xL down-modulation upon BTK-dependent egress in the PB, could also increase in vivo VNT efficacy.11 Our results predict that the combined use of these complementary and highly selective inhibitors may improve clinical responses with more efficiency and less toxicity than the current standard of care. Our ongoing Obinutuzumab, GDC-0199 Plus Ibrutinib in Relapsed/Refractory Mantle Cell Lymphoma Patients (OAsIs) Trial for MCL patients (OBN, ibrutinib, and venetoclax, www.nationalclinicaltrials.gov, #NCT02558816) will rapidly determine in vivo efficacy.
In summary, we reported here the development of a reproducible ex vivo coculture model for primary MCL cells. This model has provided new insights into microenvironment-dependent proliferation and Bcl-2 family regulation, which are central components of survival and drug resistance. Our increased understanding of intrinsic abnormalities, the development of highly selective inhibitors and integration of the microenvironment offer new opportunities to design mechanism-based strategies that should overcome drug resistance in MCL and potentially other B-cell malignancies.
The online version of this article contains a data supplement.
The publication costs of this article were defrayed in part by page charge payment. Therefore, and solely to indicate this fact, this article is hereby marked “advertisement” in accordance with 18 USC section 1734.
Acknowledgments
The authors thank the institut Régional du Cancer Nantes Atlantique tissue bank for providing samples and Roche for supporting in part this study.
This study was supported by Ligue Contre le Cancer Grand-Ouest and the Ligue Nationale Contre le Cancer and CHU de Nantes (D.C.).
Authorship
Contribution: D.C. designed and performed experiments, analyzed data, and wrote the article. C.B. and A.P. performed experiments. B.T. participated in bioinformatics analysis. C.D. and S.M. performed experiments. A.M. provided biopsy samples. J.E. provided cord blood samples. V.T. provided human mesenchymal stem cells. S.C.-K. provided data and reviewed the article. P.M. participated in the design of the study and reviewed the article. C.T. participated in BH3 profiling assays. S.L.G. participated in the design of the study and data analysis and reviewed the article. M.A. and C.P.-D. participated in the design of the study and data analysis and in the writing of the article.
Conflict-of-interest disclosure: S.L.G. is a consultant/advisory board member and has received an honorarium from Roche. The remaining authors declare no competing financial interests.
Correspondence: David Chiron, Centre de Recherche en Cancérologie Nantes-Angers, INSERM, CNRS, Université de Nantes, 8 quai Moncousu, 44007 Nantes, France; e-mail: david.chiron@univ-nantes.fr.
References
Author notes
C.B. and A.P. contributed equally to this manuscript.











