Key Points
Disease initiation and maintenance in murine AML models occurs via HIF-1α independent mechanisms.
HIF-1α deficiency in mice accelerates leukemogenesis induced by certain oncogenes.
Abstract
Self-renewal of hematopoietic stem cells (HSCs) and leukemia-initiating cells (LICs) has been proposed to be influenced by low oxygen tension (hypoxia). This signaling, related to the cellular localization inside the bone marrow niche and/or influenced by extrinsic factors, promotes the stabilization of hypoxia-inducible factors (HIFs). Whether HIF-1α can be used as a therapeutic target in the treatment of myeloid malignancies remains unknown. We have used 3 different murine models to investigate the role of HIF-1α in acute myeloid leukemia (AML) initiation/progression and self-renewal of LICs. Unexpectedly, we failed to observe a delay or prevention of disease development from hematopoietic cells lacking Hif-1α. In contrast, deletion of Hif-1α resulted in faster development of the disease and an enhanced leukemia phenotype in some of the investigated models. Our results therefore warrant reconsideration of the role of HIF-1α and, as a consequence, question its generic therapeutic usefulness in AML.
Introduction
Contrary to chronic myeloid leukemia (CML), acute myeloid leukemia (AML) presents no common genetic “Achilles heel” that can be targeted because of the high level of genetic heterogeneity of this disease. Whole-exome/genome sequencing (WES/WGS) has recently identified >40 different driver mutations in AML, of which 5 to 7 normally occur in any given patient with AML.1 These mutations can be grouped by function (kinases, transcription factors, epigenetic modifiers, etc) into different classes, of which many cooperate in leukemogenesis. The genetic heterogeneity of AML unfortunately poses a great challenge for the development of molecular-targeted therapies. Even common genetic alterations that are supposedly easy drug targets, like the FLT3-ITD mutation, have proven to be problematic with regards to drug development. Loss-of-function mutations of transcription factors or epigenetic modifiers will also be extremely difficult to use as drug targets because the function of these proteins has to be restored or lethality-based therapies have to be developed. Therefore, more “lumping” instead of “splitting” based on the biology of AML would facilitate the identification of common pathways that the AML-initiating cells (AML-ICs) rely on and that can be used for therapeutic targeting. One of these shared factors that could affect all genetic subtypes of AML could be the extrinsic signaling that the cells receive from their microenvironment.
It has been proposed that hematopoietic stem cells (HSCs) as well as leukemia-initiating cells (LICs) reside in a hypoxic bone marrow niche.2 This hypoxic microenvironment is thought to contribute to quiescence and self-renewal and, in the case of leukemia, to chemotherapy resistance as well.3 The major molecular response to hypoxia is the stabilization of hypoxia-inducible factors (HIFs), a family of transcription factors that activates >100 target genes involved in the adaption to hypoxia by regulating numerous processes such as angiogenesis, metabolism, and proliferation.4,5 HIF proteins are composed of 2 different subunits: an oxygen-labile α subunit and a constitutively expressed β subunit. There are 3 different α subunits, of which HIF-1α and HIF-2α differ mainly in their expression pattern with regards to kinetics and tissue specificity. Their target genes are widely overlapping, with few selectively expressed by only 1 member of the HIF family.6 HIF-3α, the third member of the family, has by contrast been proposed to be a negative regulator of other HIF complexes.7
Deletion of Hif-1α in HSCs leads to a loss of self-renewal when HSCs are challenged by serial transplantation, whereas there seems to be no effect of Hif-1α under steady-state conditions.8 This weak HSC phenotype of the Hif-1α conditional knockout mice might be explained by functional redundancy of other HIF family members, likely HIF-2α. However, analysis of the Hif-1/2α double-knockout mice did not reveal a more severe defect in HSC function than that observed in the Hif-1α single-knockout mice, arguing against a compensation of Hif-2α for the loss of Hif-1α function.9
Recent work indicates that HIFs might also be activated, apart from hypoxia, by other signals in the bone marrow (BM)10 ; for instance, growth factors such as thrombopoeitin (TPO) and stem cell factor (SCF), but also by the transcription factor MEIS1. High levels of TPO and SCF are supposedly present in the BM HSC niche and result in HIF-1α stabilization in the absence of hypoxia.11,12 MEIS1 overexpression leads to activation of the HIF-1α pathway, whereas the deletion of Meis1 results in HSCs depletion.13,14 Interestingly, Meis1 is upregulated in ∼50% of AMLs.15-17 Although only a small fraction (10%) of these appears to be caused by the expression of mixed-lineage leukemia (MLL) fusion proteins, of which MEIS1 is a direct target,18 the mechanism of MEIS1 activation in the remaining cases of AML remains unclear.
The role of HIF-1α in leukemia development has been studied in different murine and human models, which suggests that HIF-1α has an important role in proliferation and self-renewal of leukemic cells. HIF-1α is required for LICs self-renewal in a mouse model of CML.19 Similar observations have been made for the requirement of HIF-1/2α in human AML using echinomycin inhibition20 or shRNA downregulation21 of the HIF complexes. However, whether HIF-1/2α is required for all genetic subgroups of AML and could be used as a molecular target without affecting normal HSCs remains unknown.
In this study, we tested the requirement of HIF-1α in the initiation and maintenance of AML using 3 different experimentally well-defined AML models: 2 leukemic oncogenes that are known to signal directly toward HIF-1α (Meis1 and MLL)22 and one with no known relation to HIF-1α (AML1-ETO9a).23 Using a genetic approach where oncogenes were retrovirally expressed in HSPC from Hif-1α-conditional knockout mice followed by gene deletion after engraftment, we did not observe differences in latency and disease phenotype dependent on the HIF-1α status. In addition, we demonstrate that self-renewal of LICs persists even after Hif-1α deletion. Collectively, these data strongly argue against HIF-1α as a required signaling pathway in LICs and a general therapeutic target for AML.
Materials and methods
Transgenic mice
Hif-1αfl/fl mice24 were crossed with the interferon-inducible Mx1-Cre mice25 to generate conditional knockout Hif-1αfl/fl;Mx1-Cre mice. A detailed description of inducible transgenic MLL-ENL mice will be described elsewhere (Amol Ugale, Gudmundur L. Norddahl, Martin Wahlestedt, Petter Säwén, Pekka Jaako, Cornelis Jan Pronk, Shamit Soneji, Jörg Cammanga and David Bryder, manuscript submitted December 2013). Briefly, a human MLL-ENL fusion gene was targeted into KH2 ES cells26 and injected into blastocysts, and a germline colony was established from primary chimeric animals. KH2 ES cells carry the reverse tetracycline transactivator (rtTA) driven constitutively from the Rosa26 promoter, making MLL-ENL expression strictly tetracycline-inducible. The cells used carried 2 copies of rtTA and 2 copies of MLL-ENL. All animals were bred and maintained in accordance with Lund University’s ethical regulations.
Retroviral vectors and virus production
The following retroviral vectors were used for retrovirus production: MIGR1, AML1-ETO9a (AE9a) (MIGR1-AML1-ETO9a-GFP, Addgene), HoxA9-Meis1 (MSCV-HoxA9-Meis1), and MLL-AF9 (MIGR1-MLL-AF9-GFP). The HRE-GFP lentiviral hypoxia reporter was constructed from the HRE-GFP vector27 as described in the supplemental Methods, available on the Blood Web site. Retroviral supernatants were obtained by transient transfection of amphotropic Phoenix cells (Nolan Laboratory, Stanford University) and supernatants were harvested after 48 hours. Lentiviral supernatants were produced as previously described.28
Retroviral transduction
BM cells from femurs, tibiae, and hip bones from 8- to 12-week-old mice were harvested for retroviral transduction/transplantation experiments. c-kit+ cells were isolated using a magnetic separation system (MACS) and anti–c-kit magnetic beads (Miltenyi Biotec). Cells were cultured in serum-free expansion media (Stem Cell Technologies) supplemented with 20 ng/mL mIL3, 50 ng/mL hIL6, 50 ng/mL human TPO (hTPO), and 50 ng/mL mSCF for 24 hours. Two rounds of transduction were performed the following 2 days with multiplicity of infections ranging between 0.5 and 3, depending on the vector. Cells were transplanted on the fourth day after harvesting.
Transplantations and monitoring of mice
Eight- to 12-week-old B6SJL (CD45.1) recipient mice were lethally irradiated with 900 cGy 4 to 15 hours previous to transplantation. 4 × 105 cells were intravenously injected into the tail vein of recipient mice, accompanied by 2 × 105 freshly isolated total BM supporting cells from B6SJLxC57BL/6J (CD45.1-CD45.2) mice. Donor chimerism and leukemia development were analyzed by peripheral blood (PB) analysis every 4 weeks. Deletion of Hif-1α was induced by intraperitoneal injection of 400 μg of pIpC (Sigma-Aldrich) on 3 alternate days 4 weeks after transplantation. Hif-1α deletion was verified by polymerase chain reaction (PCR) analysis of PB-derived colonies 4 weeks later. Total white blood cell (WBC) counts were determined by a cell counter (KX-21N, Sysmex). For secondary transplantations, an equal number (4 × 105) of leukemia-derived BM cells were injected into lethally irradiated recipients in combination with 2 × 105 supporting cells (CD45.1-CD45.2).
Fluorescence-activated cell sorting analysis (FACS)
Engraftment and expansion of transduced cells were monitored by flow cytometry analysis of PB, BM, and spleen cells. PB samples were lysed with ammonium chloride (Stem Cell Technologies) before staining. 4,6 diamidino-2-phenylindole (Sigma-Aldrich) was used to exclude dead cells. For chimerism and lineage analysis, the following antibodies were used: Gr1 (RB6-8C5), Mac1 (M1/70), B220 (RA3-6B2), CD3 (145-2C11), CD45.1 (A20) (BioLegend), and CD45.2 (104) (eBiosciences).
Colony-forming unit assay
Colony-forming units (CFUs) were assayed plating 10 000 BM cells per plate in methylcellulose supplemented with cytokines (Methocult GM-3434; Stem Cell Technologies) in triplicates. Colonies were counted and/or picked after 7 to 10 days of culture. Inducible MLL-ENL–derived colonies were grown in the presence of 1 μg/mL of doxycycline (Sigma-Aldrich).
Statistical analysis
All data are expressed as the mean ± standard error of the mean (SEM). Differences between groups were assessed by unpaired Student t test. Differences at different time points were assessed using 2-way analysis of variance (ANOVA) followed by the Šidák/Bonferroni multiple-comparison test. Statistical analysis of survival curves was performed using the Mantel-Cox log-rank test. All analyses were performed with Prism software version 6.0 (GraphPad Software).
Results
HIF-1α is not essential for initiation or progression of AE9a-induced leukemia
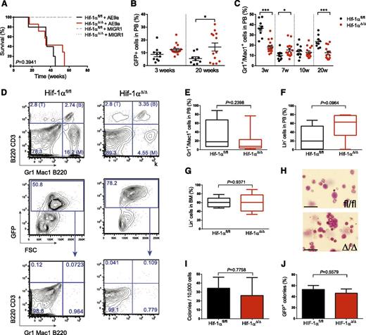
Few leukemic fusion proteins can induce AML as a single genetic element in mice. AE9a, which is a truncated version of the t(8;21) product AML1-ETO, has been shown to induce AML in a murine transduction/transplantation model.23 To test whether AE9a-induced AML initiation/progression depends on HIF-1α signaling, hematopoietic stem and progenitor cells (HSPCs) (c-kit+ cells) from Hif-1αfl/fl;Mx1-Cre or Hif-1αfl/fl mice were transduced with a retroviral vector expressing AE9a and transplanted into recipient mice (referred hereafter as Hif-1αΔ/Δ and control mice, respectively). We induced the deletion of Hif-1α 4 weeks after transplantation and verified deletion efficiency by genotyping single colonies derived from BM cells (supplemental Figure 1). We observed that the Mx1-Cre model (widely used in studies investigating gene function in HSCs and LICs) is prone to “spontaneous” deletion of the floxed gene—in this case Hif-1α—when the retroviral transduction/transplantation model is used. In our hands, the “spontaneous” deletion frequency was ∼30% to 40% depending on the experiment (data not shown), which is far higher than the described deletion rate in steady-state conditions (∼2%-3%).29,30 This indicates that we were working with cells with different Hif-1α genotypes even before the pIpC injection at week 4. Blood analysis was performed periodically to study chimerism and contribution of the transduced cells in transplanted mice until they became moribund (mean time 35 weeks after transplantation), after which they were sacrificed for analysis. Latency of the disease was similar in Hif-1αΔ/Δ and control animals (P = .3941) (Figure 1A). The percentage of GFP+ cells in PB was higher in Hif-1αΔ/Δ mice 20 weeks posttransplantation (mean 14.5% vs 5.5% in controls) (Figure 1B), which was accompanied by a slight decrease in myeloid cells (Figure 1C) and in agreement with the fact that AE9a-derived leukemia is lineage-negative (Lin–), as previously described.23
HIF-1α is not required for the initiation/progression of AE9a-induced leukemia. (A) Kaplan-Meier survival curves of mice transplanted with AE9a-expressing cells or MIGR1 control (Hif-1αΔ/Δ + AE9a, n = 7; Hif-1αfl/fl + AE9a, n = 5; Hif-1αΔ/Δ + MIGR1, n = 4; Hif-1αfl/fl + MIGR1, n = 5). The log-rank (Mantel-Cox) test was used to assess statistical significance. (B) Percentage of transduced cells (GFP+) in PB 3 and 20 weeks after transplantation (Hif-1αΔ/Δ, n = 17; Hif-1αfl/fl, n = 10). (C) Percentage of myeloid cells (Gr1+ and/or Mac1+) in PB 3, 7, 10, and 20 weeks after transplantation (Hif-1αΔ/Δ, n = 17; Hif-1αfl/fl, n = 10). (D) Representative FACS plots of BM cells from diseased mice showing that the GFP+ cells are all included in the Lin– malignant population. The differentiated populations are stained with the following antibodies: CD3 for T cells (T), B220 for B cells (B), and Gr1/Mac1 for myeloid cells (M). (E-G) Analysis of different parameters of sacrificed mice at an advanced stage of disease: myeloid cells in PB (E), Lin– cells in PB (F) and BM (G) (Hif-1αΔ/Δ, n = 9; Hif-1αfl/fl, n = 5). (H) BM-cell cytospins from leukemic mice showing similar morphology of the main population in both genotypes. The scale bar = 20 μm. (I) CFU assay derived from BM cells from both genotypes (Hif-1αΔ/Δ, n = 8; Hif-1αfl/fl, n = 3). (J) Percentage of colonies derived from BM cells from each genotype in a competitive transplantation 1:1 (n = 4). Plots and columns represent mean ± SEM and boxes represent mean ± min-to-max values. Unless otherwise stated, 2-tailed Student t test was used to assess statistical significance. *P < .05, ***P < .001.
HIF-1α is not required for the initiation/progression of AE9a-induced leukemia. (A) Kaplan-Meier survival curves of mice transplanted with AE9a-expressing cells or MIGR1 control (Hif-1αΔ/Δ + AE9a, n = 7; Hif-1αfl/fl + AE9a, n = 5; Hif-1αΔ/Δ + MIGR1, n = 4; Hif-1αfl/fl + MIGR1, n = 5). The log-rank (Mantel-Cox) test was used to assess statistical significance. (B) Percentage of transduced cells (GFP+) in PB 3 and 20 weeks after transplantation (Hif-1αΔ/Δ, n = 17; Hif-1αfl/fl, n = 10). (C) Percentage of myeloid cells (Gr1+ and/or Mac1+) in PB 3, 7, 10, and 20 weeks after transplantation (Hif-1αΔ/Δ, n = 17; Hif-1αfl/fl, n = 10). (D) Representative FACS plots of BM cells from diseased mice showing that the GFP+ cells are all included in the Lin– malignant population. The differentiated populations are stained with the following antibodies: CD3 for T cells (T), B220 for B cells (B), and Gr1/Mac1 for myeloid cells (M). (E-G) Analysis of different parameters of sacrificed mice at an advanced stage of disease: myeloid cells in PB (E), Lin– cells in PB (F) and BM (G) (Hif-1αΔ/Δ, n = 9; Hif-1αfl/fl, n = 5). (H) BM-cell cytospins from leukemic mice showing similar morphology of the main population in both genotypes. The scale bar = 20 μm. (I) CFU assay derived from BM cells from both genotypes (Hif-1αΔ/Δ, n = 8; Hif-1αfl/fl, n = 3). (J) Percentage of colonies derived from BM cells from each genotype in a competitive transplantation 1:1 (n = 4). Plots and columns represent mean ± SEM and boxes represent mean ± min-to-max values. Unless otherwise stated, 2-tailed Student t test was used to assess statistical significance. *P < .05, ***P < .001.
PB, BM, and spleen cells of diseased animals were analyzed by flow cytometry for lineage markers and GFP expression. We did not observe statistically significant differences between the 2 genetic groups, although there was a trend toward lower numbers of Gr1+/Mac1+ cells and a higher fraction of Lin– cells (Gr1–, Mac1–, B220–, CD3–, and CD45–) in PB from the Hif-1αΔ/Δ group (Figure 1D-F and data not shown). The percentage and morphology of Lin– cells in BM did not differ between the 2 genotypes (Figure 1G-H). To test whether the number of LICs in BM was affected by the absence of Hif-1α, we performed CFU assays. No difference between the 2 groups was observed (Figure 1I).
We next decided to investigate the ability of cells to induce AE9a-driven AML when cells, either expressing Hif-1α or not, directly competed against each other. To achieve this, cells with different Hif-1α status were mixed in a 1:1 ratio, transduced with AE9a, and transplanted into recipients. We assumed that if Hif-1α would play a prominent negative or positive role in AML initiation or maintenance, LICs of one genetic background should be dominant in developing AMLs. CFU assays were performed with BM cells from moribund mice and PCR from single colonies was performed to detect the presence of Hif-1α or GFP. Colonies with both genotypes (Hif-1αΔ/Δ and Hif-1α+/+) were found in the same proportion, indicating that none of the genotypes has an advantage in direct competition in the same environment (Figure 1J). These data support our previous finding that Hif-1α status does not influence AE9a-induced AML initiation/progression. Taken together, these data strongly suggest that the status of Hif-1α in LICs in AE9a-induced leukemia does not affect the initiation/progression of the disease in this murine AML model.
Loss of Hif-1α does not affect self-renewal of AE9a-expressing LICs but can increase proliferation
The requirement of specific genes for the self-renewal of LICs in murine leukemia models has mainly been shown by secondary transplantation.19,31 Therefore, to test whether Hif-1α has a role in self-renewal capacity of LICs, we performed secondary transplantations with BM cells from AE9a-driven leukemia. We transplanted equal numbers of BM GFP+ cells from both groups. Ten weeks after transplantation, Hif-1αΔ/Δ-transplanted animals displayed overt signs of disease, whereas control animals appeared to be healthy. Survival assessments indicated a significant shorter latency of Hif-1αΔ/Δ mice compared with controls (mean survival of 10 weeks vs 18 weeks), an observation in accordance with the percentage of GFP+ cells present in PB and the increment of the malignant Lin– population (Figure 2A-E). When animals became moribund (mean time 10 weeks after transplantation), they were sacrificed and analyzed. We observed a statistically significant increase in spleen and liver size in Hif-1αΔ/Δ mice, indicating a more advanced stage of disease (Figure 2F). This was accompanied by a higher percentage of GFP+ (P = .0031) and Lin– cells (P = .0044) in spleen and Lin– cells (P = .0047) in BM (Figure 2G-H). Taken together, these data suggest that loss of HIF-1α can accelerate the progression of the disease rather than negatively affecting the LICs self-renewal in the AE9a-induced leukemia model.
Hif-1α deletion accelerates the AE9a malignant phenotype in secondary recipients. (A) Kaplan-Meier survival curve of secondary recipients from 2 independent experiments transplanted with cells derived from leukemic mice of both genotypes (Hif-1αΔ/Δ, n = 7; Hif-1αfl/fl, n = 9). The log-rank (Mantel-Cox) test was used to assess statistical significance. The development of the disease was measured by the percentage of transduced cells (GFP+) (B), myeloid cells (Gr1+ and/or Mac1+) (C), and Lin– cells (D) in PB 3, 7, and 10 weeks after transplantation (Hif-1αΔ/Δ, n = 11; Hif-1αfl/fl, n = 18). Eleven weeks after transplantation, mice were sacrificed and disease analyzed by measuring several parameters: total WBC (E), spleen and liver weight (F), and GFP+ and Lin– cells in the BM and spleen (G) (Hif-1αΔ/Δ, n = 7; Hif-1αfl/fl, n = 9). A 2-way ANOVA test was used to assess statistical significance along the different time points. (H) Representative FACS plots of spleen cells from diseased mice showing that the GFP+ cells are all included in the Lin– malignant population. The differentiated populations are stained with the following antibodies: CD3 for T cells (T), B220 for B cells (B), and Gr1/Mac1 for myeloid cells (M). Plots represent mean ± SEM. Unless otherwise stated, 2-tailed Student t test was used to assess statistical significance. *P < .05, **P < .01, ***P < .001.
Hif-1α deletion accelerates the AE9a malignant phenotype in secondary recipients. (A) Kaplan-Meier survival curve of secondary recipients from 2 independent experiments transplanted with cells derived from leukemic mice of both genotypes (Hif-1αΔ/Δ, n = 7; Hif-1αfl/fl, n = 9). The log-rank (Mantel-Cox) test was used to assess statistical significance. The development of the disease was measured by the percentage of transduced cells (GFP+) (B), myeloid cells (Gr1+ and/or Mac1+) (C), and Lin– cells (D) in PB 3, 7, and 10 weeks after transplantation (Hif-1αΔ/Δ, n = 11; Hif-1αfl/fl, n = 18). Eleven weeks after transplantation, mice were sacrificed and disease analyzed by measuring several parameters: total WBC (E), spleen and liver weight (F), and GFP+ and Lin– cells in the BM and spleen (G) (Hif-1αΔ/Δ, n = 7; Hif-1αfl/fl, n = 9). A 2-way ANOVA test was used to assess statistical significance along the different time points. (H) Representative FACS plots of spleen cells from diseased mice showing that the GFP+ cells are all included in the Lin– malignant population. The differentiated populations are stained with the following antibodies: CD3 for T cells (T), B220 for B cells (B), and Gr1/Mac1 for myeloid cells (M). Plots represent mean ± SEM. Unless otherwise stated, 2-tailed Student t test was used to assess statistical significance. *P < .05, **P < .01, ***P < .001.
HIF-1α status does not influence the initiation/progression of MEIS1-induced leukemia
Approximately half of all AML cases show an activation of Meis1 expression,15-17 a transcription factor demonstrated to signal directly to Hif-1α14. Therefore, we wanted to investigate whether characteristics of MEIS1-induced AML are influenced by the status of Hif-1α.
Similar to the AE9a model, we transduced BM c-kit+ cells from Hif-1αfl/fl;Mx1-Cre or Hif-1αfl/fl mice with HoxA9-Meis1-expressing retrovirus. Forced expression of HoxA9 and Meis1 is sufficient to transform murine HSPCs.32 To study disease latency and progression of myeloid cells over time, we bled the transplanted mice sequentially. No difference in survival was observed between the experimental groups (P = .7281) (Figure 3A). Disease burden was higher 8 weeks after transplantation in Hif-1αΔ/Δ mice but reaching similar levels, according to percentage of myeloid cells in PB, at week 12 (Figure 3B-C). Next, moribund animals were sacrificed (mean time of 12 weeks after transplantation), and PB, BM, and spleen cells were analyzed. Hif-1α deletion did not affect the development of the disease in this model as indicated by equal numbers of total WBC and myeloid cells in PB, BM, and spleen from mice from both cohorts (Figure 3D-E). No gross difference in spleen or liver sizes between groups was observed (Figure 3F). According to CFU assays, there was no difference in the number of LICs present in the BM of these mice (Figure 3G).
Hif-1α deletion accelerates early development of HOXA9-MEIS1–induced AML. (A) Kaplan-Meier survival curve of mice transplanted with HoxA9-Meis1–expressing cells (n = 10). The log-rank (Mantel-Cox) test was used to assess statistical significance. (B) Percentage of myeloid cells in the PB of transplanted animals at different time points after transplantation (week 3: n = 10; week 8: Hif-1αΔ/Δ, n = 10; Hif-1αfl/fl, n = 9; week 11: Hif-1αΔ/Δ, n = 6; Hif-1αfl/fl, n = 7). Two-way ANOVA was used to test statistical significance. (C) Representative FACS plots of PB cells at week 8 after transplantation showing an increment in the myeloid population of Hif-1αΔ/Δ samples. The differentiated populations are stained with the following antibodies: CD3 for T cells (T), B220 for B cells (B), and Gr1/Mac1 for myeloid cells (M). Diseased mice were sacrificed at an advanced stage of disease and several parameters analyzed: percentage of myeloid cells in PB, BM, and spleen (D); WBC count (E); and spleen and liver weights (F) (Hif-1αΔ/Δ, n = 9; Hif-1αfl/fl, n = 6). (G) CFU assay derived from BM cells from both genotypes (n = 5). Plots and columns represent mean ± SEM. Unless otherwise stated, 2-tailed Student t test was used to assess statistical significance. *P < .05.
Hif-1α deletion accelerates early development of HOXA9-MEIS1–induced AML. (A) Kaplan-Meier survival curve of mice transplanted with HoxA9-Meis1–expressing cells (n = 10). The log-rank (Mantel-Cox) test was used to assess statistical significance. (B) Percentage of myeloid cells in the PB of transplanted animals at different time points after transplantation (week 3: n = 10; week 8: Hif-1αΔ/Δ, n = 10; Hif-1αfl/fl, n = 9; week 11: Hif-1αΔ/Δ, n = 6; Hif-1αfl/fl, n = 7). Two-way ANOVA was used to test statistical significance. (C) Representative FACS plots of PB cells at week 8 after transplantation showing an increment in the myeloid population of Hif-1αΔ/Δ samples. The differentiated populations are stained with the following antibodies: CD3 for T cells (T), B220 for B cells (B), and Gr1/Mac1 for myeloid cells (M). Diseased mice were sacrificed at an advanced stage of disease and several parameters analyzed: percentage of myeloid cells in PB, BM, and spleen (D); WBC count (E); and spleen and liver weights (F) (Hif-1αΔ/Δ, n = 9; Hif-1αfl/fl, n = 6). (G) CFU assay derived from BM cells from both genotypes (n = 5). Plots and columns represent mean ± SEM. Unless otherwise stated, 2-tailed Student t test was used to assess statistical significance. *P < .05.
To test whether Hif-1α might be involved in LIC self-renewal and progression of the disease, we performed secondary transplantations. These experiments failed to reveal differences in overall survival between Hif-1αΔ/Δ and control mice (P = .0616) (Figure 4A). The phenotype of the disease with different HIF-1α status was similar with regards to myeloid cells in the PB and spleen, whereas a few differences were observed in total WBC counts and myeloid cells in the BM (Figure 4B-E). Taken together, these results indicate that the absence of HIF-1α does not substantially impair HoxA9-Meis1–induced leukemia development, even though this oncogene has been suggested to signal directly to the HIF-1α pathway.
HOXA9-MEIS1–induced AML shows no difference in LIC self-renewal or phenotype depending on HIF-1α. (A) Kaplan-Meier survival curves of mice transplanted with HoxA9-Meis1–expressing BM cells derived from primary recipients. Cells derived from 2 different donors were used to transplant 4 × 105 cells into secondary recipients (n = 12). The log-rank (Mantel-Cox) test was used to assess statistical significance. Leukemic animals derived from 2 independent experiments were sacrificed at week 3 after transplantation and WBC count (n = 20) (B); percentage of myeloid cells in PB (C), BM, and spleen (D); and spleen and liver weights (E) analyzed for evaluating the stage of the disease (n = 11). Plots represent mean ± SEM. Two-tailed Student t test was used to assess statistical significance. **P < .01, ***P < .001.
HOXA9-MEIS1–induced AML shows no difference in LIC self-renewal or phenotype depending on HIF-1α. (A) Kaplan-Meier survival curves of mice transplanted with HoxA9-Meis1–expressing BM cells derived from primary recipients. Cells derived from 2 different donors were used to transplant 4 × 105 cells into secondary recipients (n = 12). The log-rank (Mantel-Cox) test was used to assess statistical significance. Leukemic animals derived from 2 independent experiments were sacrificed at week 3 after transplantation and WBC count (n = 20) (B); percentage of myeloid cells in PB (C), BM, and spleen (D); and spleen and liver weights (E) analyzed for evaluating the stage of the disease (n = 11). Plots represent mean ± SEM. Two-tailed Student t test was used to assess statistical significance. **P < .01, ***P < .001.
MLL fusions can stabilize HIF proteins, but HIF-1α status does not influence AML phenotype
Translocations involving MLL give rise to the most potent leukemic oncogenes described and therefore have often been used to model human and murine AML. MLL fusion genes do not only activate MEIS1 and HOX cluster genes but also require expression of these genes for maintenance of leukemia.22 The fact that MEIS1 directly signals to Hif-1α led us to hypothesize that Hif-1α might be directly stabilized by MLL fusion proteins.
To investigate whether MLL fusion genes activate Hif-1α, we took BM cells from mice with doxycycline-inducible expression of MLL-ENL (Amol Ugale, Gudmundur L. Norddahl, Martin Wahlestedt, Petter Säwén, Pekka Jaako, Cornelis Jan Pronk, Shamit Soneji, Jörg Cammanga and David Bryder, manuscript submitted December 2013) and transduced them with a lentiviral hypoxia reporter.27 Stabilization of both HIF-1/2α results in binding to the HRE sites and activation of EGFP transcription. The induction of MLL-ENL by doxycycline led to an increase in EGFP median fluorescence intensity in normoxic (20% oxygen) and hypoxic (1% oxygen) conditions (Figure 5A and supplemental Figure 2), indicating a direct effect of the MLL fusion protein on HIF-1/2α stabilization.
MLL-induced leukemia initiation/progression is independent of HIF-1α status, although MLL signals directly toward HIF. (A) GFP expression of a clone derived from doxycycline-inducible MLL-ENL BM cells transduced with a GFP-hypoxic reporter. Cells from this clone were grown in methylcellulose for 1 week under normoxic (20% oxygen) or hypoxic (1% oxygen) conditions in media ± doxycycline (Dox) and GFP expression analyzed by flow cytometry. (B) Kaplan-Meier survival curve of mice transplanted with MLL-AF9–expressing cells (Hif-1αΔ/Δ, n = 6; Hif-1αfl/fl, n = 7). The log-rank (Mantel-Cox) test was used to assess statistical significance. The development of the disease was measured by the percentage of transduced cells (GFP+) (C) and myeloid cells (Gr1+ and/or Mac1+) (D) in PB 3, 7, and 10 weeks after transplantation (n = 10). At 12 weeks after transplantation, a set of mice was sacrificed and the phenotype of the disease analyzed by measuring several parameters: WBC (E), GFP+ cells (F), and myeloid cells (Gr1+ and/or Mac1+) (G) in BM, and spleen and spleen and liver weights (H) (n = 3). Plots and columns represent mean ± SEM. Two-tailed Student t test was used to assess statistical significance.
MLL-induced leukemia initiation/progression is independent of HIF-1α status, although MLL signals directly toward HIF. (A) GFP expression of a clone derived from doxycycline-inducible MLL-ENL BM cells transduced with a GFP-hypoxic reporter. Cells from this clone were grown in methylcellulose for 1 week under normoxic (20% oxygen) or hypoxic (1% oxygen) conditions in media ± doxycycline (Dox) and GFP expression analyzed by flow cytometry. (B) Kaplan-Meier survival curve of mice transplanted with MLL-AF9–expressing cells (Hif-1αΔ/Δ, n = 6; Hif-1αfl/fl, n = 7). The log-rank (Mantel-Cox) test was used to assess statistical significance. The development of the disease was measured by the percentage of transduced cells (GFP+) (C) and myeloid cells (Gr1+ and/or Mac1+) (D) in PB 3, 7, and 10 weeks after transplantation (n = 10). At 12 weeks after transplantation, a set of mice was sacrificed and the phenotype of the disease analyzed by measuring several parameters: WBC (E), GFP+ cells (F), and myeloid cells (Gr1+ and/or Mac1+) (G) in BM, and spleen and spleen and liver weights (H) (n = 3). Plots and columns represent mean ± SEM. Two-tailed Student t test was used to assess statistical significance.
To test whether HIF-1α stabilization was required for MLL-induced AML, we performed transplantation experiments using the MLL-AF9 oncogene. Similar to previous results on AE9a and HoxA9-Meis1, the latency of developed disease in these animals was not significantly different in the Hif-1αΔ/Δ group compared with controls (P = .6780) (Figure 5B). Analysis of GFP+ and myeloid cells in PB indicated a similar development of the leukemia in both groups, independently of the presence of HIF-1α (Figure 5C-D). Analyses of hematopoietic organs 12 weeks posttransplantation, when both groups showed signs of disease, revealed no significant differences in leukemia parameters with respect to Hif-1α status (Figure 5E-H).
To test the role of HIF-1α in self-renewal of MLL-AF9–induced AML, we transplanted equal numbers of GFP+ cells into secondary recipients. Survival curves showed a slight acceleration of AML in animals transplanted with Hif-1αΔ/Δ cells (Figure 6A), also indicated by their reduced total weight compared with controls (Figure 6B). Analyses of these mice 3 weeks posttransplantation showed a similar phenotype of the disease by multiple criteria in both groups (Figure 6C-G). Interestingly, macroscopic analyses revealed a hepatic pathology in Hif-1αΔ/Δ mice (Figure 6H). This could indicate differences in homing of Hif-1αΔ/Δ cells in MLL-AF9–driven leukemia. These results show that even in AMLs that originate from leukemic oncogenes that signal directly toward HIF-1α (HoxA9-Meis1 and MLL), HIF-1α does not appear to be a crucial regulator of LIC self-renewal.
HIF-1α status does not affect the self-renewal of MLL-AF9 LICs but alters the extramedullary location of infiltrating leukemic cells. (A) Kaplan-Meier survival curve of secondary recipients transplanted with BM cells derived from leukemic mice of both genotypes (n = 6). The log-rank (Mantel-Cox) test was used to assess statistical significance. (B) Total weight of sex- and age-matched mice 3 weeks after transplantation (n = 4). The development of the disease was measured 3 weeks after transplantation in animals derived from 2 independent experiments by numbers of WBC (n = 16) (C) and the percentage of transduced cells (GFP+) (D) and myeloid cells (Gr1+ and/or Mac1+) (E) in PB (n = 16). A set of mice was sacrificed and stage of the disease analyzed by: spleen and liver weights (F), macroscopic examination of the livers (G), and GFP+ cells and myeloid cells (Gr1+ and/or Mac1+) in the BM and spleen (H) (n = 11). Plots represent mean ± SEM and boxes represent mean ± min-to-max values. Two-tailed Student t test was used to assess statistical significance. *P < .05, ***P < .001.
HIF-1α status does not affect the self-renewal of MLL-AF9 LICs but alters the extramedullary location of infiltrating leukemic cells. (A) Kaplan-Meier survival curve of secondary recipients transplanted with BM cells derived from leukemic mice of both genotypes (n = 6). The log-rank (Mantel-Cox) test was used to assess statistical significance. (B) Total weight of sex- and age-matched mice 3 weeks after transplantation (n = 4). The development of the disease was measured 3 weeks after transplantation in animals derived from 2 independent experiments by numbers of WBC (n = 16) (C) and the percentage of transduced cells (GFP+) (D) and myeloid cells (Gr1+ and/or Mac1+) (E) in PB (n = 16). A set of mice was sacrificed and stage of the disease analyzed by: spleen and liver weights (F), macroscopic examination of the livers (G), and GFP+ cells and myeloid cells (Gr1+ and/or Mac1+) in the BM and spleen (H) (n = 11). Plots represent mean ± SEM and boxes represent mean ± min-to-max values. Two-tailed Student t test was used to assess statistical significance. *P < .05, ***P < .001.
To test whether these 2 oncogenes stabilize HIF-1α and whether the deletion of HIF-1α leads to a compensatory expression of HIF-2α, we analyzed the levels of these 2 proteins in BM cells from diseased mice of the 3 different leukemia models (supplemental Figures 3 and 4). We found a compensatory overexpression of HIF-2α after deletion of HIF-1α only in the AE9a model. In this leukemia model, deletion of HIF-1α resulted in a dramatic upregulation of HIF-2α.
Metabolic analysis showed no divergent energetic conditions of Hif-1αΔ/Δ and control leukemic cells
HIF-1α has been postulated to maintain the quiescence of HSCs, thereby protecting them from agents that can cause genotoxic damage. For instance, HIF-1α contributes to the reduction of reactive oxygen species (ROS) levels by switching from oxidative respiration to glycolytic metabolism in hypoxic cells.33
To investigate whether the absence of HIF-1α in the 3 leukemia models affects the quiescence and proliferation of LICs, we studied their cell-cycle profile in secondary recipients (Figure 7A). In AE9a-induced leukemia, the proportion of cells in the 3 different phases of the cell cycle was identical in the Hif-1αΔ/Δ and control mice despite the faster progression of the disease observed in the Hif-1αΔ/Δ mice. In the HOXA9-MEIS1 model, we found a significant increment of cycling cells (S/G2/M phase) in BM (P < .0001) and spleen (P = .0217) from Hif-1αΔ/Δ mice, consistent with the idea that HIF-1α could be acting as a negative cell-cycle regulator, at least in some cases of AML. In the case of MLL-AF9–derived leukemia, malignant cells presented a similar cell-cycle profile in both groups, indicating similar kinetics of the disease independently of the HIF-1α status of the cells. Finally, we observed that in the 2 models that did not show differences in cycling in these organs, more cycling cells were present in the blood (supplemental Figure 5).
HIF-1α status does not generally influence cell cycle or metabolism of leukemic cells, but its deletion increases apoptosis. (A) Cell-cycle analysis of the leukemic cells (GFP+ or myeloid, depending on the model) from the different indicated organs of diseased mice from 2 independent experiments (AE9a: n = 7; HoxA9-Meis1: n = 11; MLL-AF9: n = 11). (B) Apoptosis analysis of the leukemic cells (GFP+ or myeloid, depending on the model) from the different indicated organs of diseased mice (HoxA9-Meis1: n = 8; MLL-AF9: n = 7). (C) Analysis of mitochondrial activity, mitochondrial ROS, and total ROS. Median fluorescence intensity (MFI) of MitoTracker-stained (n = 7-11), MitoSOX-stained (n = 7-8), or CellROX-stained (n = 7-11) leukemic cells (GFP+ cells in AE9a and MLL-AF9 models and myeloid cells in HOXA9-MEIS1 model) from diseased secondary recipients in BM and spleen was normalized to the mean control values. Plots represent mean ± SEM. Two-tailed Student t test was used to assess statistical significance. *P < .05, **P < .01.
HIF-1α status does not generally influence cell cycle or metabolism of leukemic cells, but its deletion increases apoptosis. (A) Cell-cycle analysis of the leukemic cells (GFP+ or myeloid, depending on the model) from the different indicated organs of diseased mice from 2 independent experiments (AE9a: n = 7; HoxA9-Meis1: n = 11; MLL-AF9: n = 11). (B) Apoptosis analysis of the leukemic cells (GFP+ or myeloid, depending on the model) from the different indicated organs of diseased mice (HoxA9-Meis1: n = 8; MLL-AF9: n = 7). (C) Analysis of mitochondrial activity, mitochondrial ROS, and total ROS. Median fluorescence intensity (MFI) of MitoTracker-stained (n = 7-11), MitoSOX-stained (n = 7-8), or CellROX-stained (n = 7-11) leukemic cells (GFP+ cells in AE9a and MLL-AF9 models and myeloid cells in HOXA9-MEIS1 model) from diseased secondary recipients in BM and spleen was normalized to the mean control values. Plots represent mean ± SEM. Two-tailed Student t test was used to assess statistical significance. *P < .05, **P < .01.
We next wanted to explore whether the differences of Hif-1αΔ/Δ status were reflected in their viability status and energetic conditions by studying levels of apoptosis, ROS, and mitochondrial activity. To this end, we analyzed GFP+ cells from AE9a and MLL-AF9 secondary recipients and the myeloid population (Gr1+/Mac1+) from the HOXA9-MEIS1 model. We observed an increment in Annexin V+ cells indicating higher proportion of cells undergoing apoptosis in the Hif-1αΔ/Δ cells (Figure 7B and supplemental Figure 5). This could indicate a higher sensitivity of these cells to stress or a higher accumulation of damage. We failed to observe a general increment of mitochondrial activity and mitochondrial or total ROS in the Hif-1αΔ/Δ cells from the 3 different AML models (Figure 7B and supplemental Figure 5). Only some of the samples showed significant differences with no consistency among the investigated models. In summary, we observed that AE9a and MLL-AF9 are increasing the mitochondrial activity of the cells in absence of HIF-1α but not HOXA9-MEIS1 (supplemental Table 1). Thus, metabolic analyses of the investigated models also indicated similar phenotypes independently of their HIF-1α status.
Discussion
Molecular mechanisms of self-renewal in normal and malignant HSCs remain largely elusive. Hypoxia and hypoxia signaling, through the transcription factors HIF-1/2α, have recently been implicated in these processes in normal HSCs and AML and CML cells.8,19,20
There have been several studies suggesting a role of HIF-1α as an oncogene in AML, although for the most part, such studies did not take into account the nature of the particular originating alterations. In this way, it has previously been suggested that human AML cells require both HIF-1α and HIF-2α. This dependence has been demonstrated using shRNA and inhibitors to block HIF-1/2α function, followed by transplantation into NOD/SCID/IL2Rgnull (NSG) mice.20,21 However, genetic alterations of the AML samples used were not investigated, so it remains unclear whether the requirement for HIFs is dependent on signaling directly to HIF-1α by the respective genetic alterations of each particular AML sample. In addition, shRNAs and inhibitors against HIF-1α can be quite unspecific with off-target effects that might lead to unspecific toxicities.
In the case of BCR-ABL in CML, it has been demonstrated that the fusion oncogene stabilizes HIF-1α directly, with CML-initiating cells requiring HIF-1α for proliferation.19,34 Differences in leukemia latency upon secondary transplantations demonstrated a role for HIF-1α in the self-renewal of CML-initiating cells, with an activating/oncogenic role in tumorigenesis of HIF-1α in this hematologic malignancy.
In the case of solid tumors, evidence has emerged that Hif-1/2α can act as a tumor suppressor gene.35,36 In clear renal cell carcinoma, where von Hippel-Lindau loss of function leads to an accumulation of HIF-1/2α, HIF-1α is lost during tumor progression, indicating its tumor suppressor role in the later stages of tumorigenesis.37,38
Whether LICs reside in a hypoxic environment and depend on HIF signaling has been a matter of debate. Several different scenarios for the stabilization of HIFs in LICs can be envisioned. First, LICs might reside in a hypoxic BM environment, leading to the activation of HIFs signaling by inhibition of HIFs degradation. In a second scenario, high levels of cytokines (eg, SCF and TPO) in a nonhypoxic niche might result in increased HIF expression levels by upregulating their transcription. Third, genetic changes in myeloid malignancies may lead to activation of HIFs in a cell-intrinsic manner to mimic hypoxic signaling in normoxia. This would allow LICs to become hypoxia- and thereby niche-independent, which is a hallmark of leukemia.
We present here the first evidence of the HIF-1α independence of LICs in AML and a new role of Hif-1α as a potential tumor-suppressor gene in hematologic diseases. To test whether there might be a difference in the requirement for HIF-1α in murine AML depending on the identity of the oncogene, we expressed different leukemic oncogenes that either led to HIF-1α activation (MLL-AF9, HOXA9-MEIS1) or had no known connection to hypoxic signaling (AE9a); this was followed by investigations of disease latency and phenotype of the resulting AMLs (see schematic summary in supplemental Table 1). Somewhat surprisingly, none of the 3 AML models studied by us was dependent on HIF-1α with regards to leukemia initiation/progression and LICs self-renewal. Rather, we found that loss of HIF-1α resulted in increased proliferation in some of the AML models during the preleukemic/leukemic stage. Importantly, however, we failed to find a higher dependence on HIF-1α in the malignancies that were driven by HIF-1α–activating oncogenes. Whether this phenomenon is caused by a direct effect of HIF-1α deletion or by an indirect compensatory effect of overexpressing HIF-2α needs to be studied in more detail. We only found the increased expression of HIF-2α in the AE9a model but not in the other 2 AML models that also did not show an impairment of the initiation/progression of leukemia. Interestingly, shRNA-mediated downregulation of either HIF-1α or HIF-2α was sufficient to negatively affect engraftment of human AML cells.20,21
Our data challenge the role of HIF-1α in AML initiation/maintenance and LIC self-renewal and quiescence. Unlike the observations made in normal HSCs,8 we found no loss of self-renewal in the Hif-1αΔ/Δ cells, which repopulated the BM niche after secondary transplantation as efficiently as Hif-1α+/+ cells, and even gave rise to faster leukemia development in the AE9a model. In our models, we also failed to observe a consistent loss of quiescence during stress conditions, perhaps with the exception of the HOXA9-MEIS1 model. Our studies investigating the role of HIF-1α in disease latency, phenotype, and LIC self-renewal might indicate major differences in human and murine AML and suggest a fundamentally different role for HIF-1α in leukemia from what has been described to date. Although Hif-1α could act as an oncogene in particular tumor types, the results presented here together with other observations in certain solid tumors indicate that HIF-1α can also act as a tumor suppressor. Most likely, its function as one or the other is dependent on the particular genetic alteration that initiates the malignancy. Our results therefore have implications for therapeutic strategies based on HIF-1α targeting and reveal once more the enormous heterogeneity of AML. Further work is needed to investigate whether HIF-1α can be used as a therapeutic target in different molecularly-defined subtypes of AML.
The online version of this article contains a data supplement.
There is an Inside Blood Commentary on this article in this issue.
The publication costs of this article were defrayed in part by page charge payment. Therefore, and solely to indicate this fact, this article is hereby marked “advertisement” in accordance with 18 USC section 1734.
Acknowledgments
The authors thank Dr Guy Sauvageau (Université de Montréal, Montreal, Canada) for kindly providing the MSCV-Hoxa9-Meis1 vector and Dr Mark W. Dewhirst (Duke University, Durham, NC) for providing the HRE reporter construct.
This work was supported by project grants from Cancerfonden, Agreement on Medical Training and Research (ALF), Barncancerfonden and Ingvar Carlsson Award (SSF) through a Hemato-Linné grant (Sweden) (J.C.) and a grant from Barncancerfonden (Stockholm, Sweden) (T.V.-H.).
Authorship
Contribution: T.V.-H. designed the research, performed experiments, analyzed data, created figures, and wrote the manuscript; A.H.-W. and M.R. performed experiments; D.B. provided access to novel transgenic mice, analyzed data, and provided advice and discussion; J.C. conceived and supervised the project, designed the research, and wrote the manuscript; and all authors read and approved the final manuscript.
Conflict-of-interest disclosure: The authors declare no competing financial interests.
Correspondence: Jörg Cammenga, Department of Molecular Medicine and Gene Therapy, Lund Stem Cell Center, BMC A12, Sölvegatan 17, Lund 22184, Sweden; e-mail: jorg.cammenga@med.lu.se.













