Key Points
Targeted genome sequencing reveals high-frequency somatic MAP2K1 mutations in Langerhans cell histiocytosis.
MAP2K1 mutations are mutually exclusive with BRAF mutations and may have implications for the use of BRAF and MEK targeted therapy.
Abstract
Langerhans cell histiocytosis (LCH) represents a clonal proliferation of Langerhans cells. BRAF V600E mutations have been identified in approximately 50% of cases. To discover other genetic mechanisms underlying LCH pathogenesis, we studied 8 cases of LCH using a targeted next-generation sequencing platform. An E102_I103del mutation in MAP2K1 was identified in one BRAF wild-type case and confirmed by Sanger sequencing. Analysis of 32 additional cases using BRAF V600E allele-specific polymerase chain reaction and Sanger sequencing of MAP2K1 exons 2 and 3 revealed somatic, mutually exclusive BRAF and MAP2K1 mutations in 18 of 40 (45.0%) and 11 of 40 (27.5%) cases, respectively. This is the first report of MAP2K1 mutations in LCH that occur in 50% of BRAF wild-type cases. The mutually exclusive nature of MAP2K1 and BRAF mutations implicates a critical role of oncogenic MAPK signaling in LCH. This finding may also have implications in the use of BRAF and MEK inhibitor therapy.
Introduction
Langerhans cell histiocytosis (LCH) is characterized by a clonal proliferation of specialized cells with characteristics resembling antigen-presenting cells that reside in the skin and mucosa.1 The disease manifests a broad clinical spectrum ranging from focal and self-limited disease to aggressive multisystem disease, with 20% mortality.2 BRAF V600E mutations have been identified in 38% to 57% of LCH cases.3,4 This mutation results in constitutive activation of the mitogen-activated protein kinase (MAPK) pathway. Since this discovery, patients with BRAF V600E–mutated LCH have been successfully treated with BRAF inhibitors.5 Badalian-Very et al3 noted that the intensity of Langerhans cell immunohistochemical staining for phosphorylated downstream mediators of the MAPK pathway did not vary with BRAF mutation status. This finding suggests another mechanism of MAPK pathway activation in BRAF wild-type (WT) cases. We sought to identify mutations that may contribute to the pathogenesis of LCH in cases without BRAF V600E mutations.
Methods
We studied cases of LCH within the archives of the Department of Pathology at the University of Michigan with institutional review board approval and in accordance with the Declaration of Helsinki. DNA was extracted from available nondecalcified, formalin-fixed, paraffin-embedded samples in which at least 30% neoplastic nuclei could be isolated using the Pinpoint Slide DNA Isolation System (Zymo Research). To discover genetic mechanisms that might explain ERK1 activation in the absence of BRAF V600E, we initially screened 8 LCH cases using both BRAF V600E allele–specific polymerase chain reaction (PCR) and the Ion AmpliSeq Comprehensive Cancer Panel. Allele-specific PCR was performed as previously described by Brown et al.6
For each of the 8 cases, sequencing libraries were generated using the Ion AmpliSeq Comprehensive Cancer Panel (Life Technologies). Approximately 40 ng of starting DNA from each sample block was amplified (10 ng per primer pool). Libraries were barcoded (IonXpress Barcode Kit, Life Technologies) and equalized (Ion Library Equalizer Kit) to a final concentration of approximately 100 pM. Emulsification PCR was performed using the OneTouch DL instrument, and template-positive Ion Sphere particles were enriched using the OneTouch ES instrument according to the manufacturer’s instructions. Sequencing was performed on a 318 chip on the Ion Torrent PGM following the recommended protocol. Reads were aligned to hg19 and variants were called using the Torrent Suite, version 4.0.2.
Upon identification of a MAP2K1 mutation within exon 3 in one of 8 cases using the Ion AmpliSeq Comprehensive Cancer panel, we evaluated all 8 cases using bidirectional Sanger sequencing of MAP2K1 exons 2 and 3. An additional 32 cases of LCH were then evaluated using BRAF V600E allele–specific PCR and MAP2K1 exon 2 and 3 bidirectional Sanger sequencing. DNA was sequenced using the BigDye Terminator V1.1 sequencing kit (Applied Biosystems) and the 3130xl DNA Analyzer (Applied Biosystems). Primers are listed in supplemental Table 1 on the Blood Web site. Sanger sequencing of exon 15 of the BRAF gene was performed for one case with a BRAF insertion mutation, as described by Hookim et al.7
Results and discussion
Similar to previous reports, a BRAF V600E mutation was detected in 3 of the 8 cases initially screened. An E102_I103del mutation in MAP2K1 was identified in one BRAF WT case using the Ion Comprehensive Cancer panel and confirmed by Sanger sequencing. Two additional MAP2K1 mutations (c. 159_173del, p.F53_Q28delinsL and c. G140A, p. R47Q) were identified by Sanger sequencing of MAP2K1 exons 2 and 3 that were not identified using the Ion AmpliSeq Comprehensive Cancer Panel.
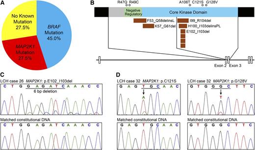
Analysis of 32 additional cases of LCH using BRAF V600E allele–specific PCR and Sanger sequencing of MAP2K1 exons 2 and 3 revealed BRAF and MAP2K1 mutations in 18 of 40 (45.0%) and 11 of 40 (27.5%) cases, respectively (Figure 1A). The MAPK2K1 mutations were mutually exclusive with BRAF mutations and were present in 11 of 22 (50%) BRAF WT cases. All MAP2K1 mutations were somatic based on sequencing of matched constitutional DNA. No statistically significant association was found between MAP2K1 mutation status and clinical indices such as age, sex, sites of involvement, or stage (supplemental Tables 2 and 3).
Somatic MAP2K1 mutations in LCH. (A) The frequency of mutually exclusive BRAF and MAP2K1 mutations in LCH is shown. (B) A portion of the MAP2K1 gene including exons 2 and 3 is depicted at the bottom, and regions of the MEK1 protein encoded by exons 2 and 3 are depicted above. Somatic mutations in LCH involve the N-terminal negative regulatory region encoded by exon 2 and the catalytic core encoded by exon 3. The circles above the protein denote substitutions and the bars below the protein indicate in-frame deletions. (C) A sequence electropherogram from case 26 (top) demonstrates the most common mutation identified in this study, E102_I103del. The absence of this mutation in a sequence electropherogram from matched constitutional DNA (bottom) confirms the somatic nature of this mutation. (D) Sequence electropherograms from case 32 (top) and matched constitutional DNA (bottom) demonstrate 2 somatic missense mutations—C121S and G128V—at similar allele frequencies.
Somatic MAP2K1 mutations in LCH. (A) The frequency of mutually exclusive BRAF and MAP2K1 mutations in LCH is shown. (B) A portion of the MAP2K1 gene including exons 2 and 3 is depicted at the bottom, and regions of the MEK1 protein encoded by exons 2 and 3 are depicted above. Somatic mutations in LCH involve the N-terminal negative regulatory region encoded by exon 2 and the catalytic core encoded by exon 3. The circles above the protein denote substitutions and the bars below the protein indicate in-frame deletions. (C) A sequence electropherogram from case 26 (top) demonstrates the most common mutation identified in this study, E102_I103del. The absence of this mutation in a sequence electropherogram from matched constitutional DNA (bottom) confirms the somatic nature of this mutation. (D) Sequence electropherograms from case 32 (top) and matched constitutional DNA (bottom) demonstrate 2 somatic missense mutations—C121S and G128V—at similar allele frequencies.
MAP2K1 encodes the dual-specificity kinase MEK1 protein. MEK1 is normally activated by BRAF within the MAPK pathway and is directly upstream of extracellular signal-regulated kinases ERK1 and ERK2. MAP2K1 mutations have been described in several neoplasms including melanoma8 and lung carcinoma,9 and recently in BRAF V600E–negative hairy cell leukemia.10 The MAP2K1 mutations identified in this study were located in the negative regulatory region encoded by exon 2 and the catalytic core encoded by exon 3 (Figure 1B and Table 1).11,12 Similar mutations affecting these sites have previously been demonstrated to result in constitutive activation of the MAPK pathway in nonhematologic neoplasms.9,13-15 Compared with the predominance of missense mutations observed in other neoplasms, the majority of MAP2K1 mutations in LCH were in-frame deletions. Six in-frame deletions involved exon 3, including residues E102 and I103 (Figure 1C). Two cases of mutations involving this site have been described in melanoma and lung adenocarcinoma.8,16 Another 2 deletions (F53_Q58delinsL and K57_G61del) occurred in exon 2, affecting the helix A regulatory region.12 Deletions involving this region have been reported to have increased MEK1 enzymatic activity 60-fold.13 Five missense mutations were also identified—R47Q, R49C, A106T, C121S, and G128V. The C121S mutation has been shown to increase kinase activity and promote melanoma cell proliferation.15 Of note, 2 of our cases demonstrated 2 separate missense mutations at similar allele frequencies—one case with C121S and G128V (Figure 1D) and one case with R49C and A106T. The former patient was diagnosed at birth, suffered aggressive multisystem disease refractory to several therapies, and died at 19 months of age (supplemental Table 2).
Because MEK1 is downstream of BRAF within the MAPK pathway, LCH patients with MAP2K1 mutations would not be expected to benefit from BRAF inhibitor therapy. Accordingly, MAP2K1 mutations have been demonstrated to confer resistance to BRAF inhibitor therapy in other neoplasms.17 Several small-molecule inhibitors targeting MEK are Food and Drug Administration–approved or are in clinical trials for the treatment of neoplasms with activating MAPK pathway mutations, principally BRAF-mutated melanoma with and without MAP2K1 mutations.18-21 However, at least one mutation identified in this study—C121S—has been shown to confer resistance to both BRAF inhibitors and current MEK inhibitors.15 Nevertheless, MEK1 and its downstream kinase ERK remain attractive targets for therapy in LCH.
In conclusion, this is the first report of somatic MAP2K1 mutations in LCH that occur in 50% of BRAF WT cases. The mutually exclusive nature of MAP2K1 and BRAF mutations suggests that each of these mutations may function as an initiating mutation driving the proliferation of Langerhans cells through a common pathway. This finding may also have implications for the use of BRAF and MEK inhibitor therapy.
The online version of this article contains a data supplement.
There is an Inside Blood Commentary on this article in this issue.
The publication costs of this article were defrayed in part by page charge payment. Therefore, and solely to indicate this fact, this article is hereby marked “advertisement” in accordance with 18 USC section 1734.
Acknowledgments
This work was supported by the Division of Clinical Pathology at the University of Michigan.
Authorship
Contribution: N.A.B. designed and performed research, analyzed data, and wrote the paper; L.V.F. and B.L.B. designed and performed research and analyzed data; M.J.K. analyzed next-generation sequencing data; H.C.W. performed research and analyzed data; and M.S.L. and K.S.J.E.-J. designed research, analyzed data, and wrote the paper.
Conflict-of-interest disclosure: The authors declare no competing financial interests.
Correspondence: Kojo S. J. Elenitoba-Johnson, Department of Pathology, University of Michigan Medical School, BSRB 2037, 109 Zina Pitcher Place, Ann Arbor, MI 48109; e-mail: kojoelen@med.umich.edu; or Megan S. Lim, Department of Pathology, University of Michigan Medical School, BSRB 2039, 109 Zina Pitcher Place, Ann Arbor, MI 48109; e-mail: meganlim@med.umich.edu.

