Key Points
APRIL significantly accelerates CLL onset in TCL1-Tg mice.
APRIL-mediated prosurvival effects in leukemic cells depend on TACI and not BCMA ligation.
Abstract
Although in vitro studies pointed to the tumor necrosis factor family member APRIL (a proliferation-inducing ligand) in mediating survival of chronic lymphocytic leukemia (CLL) cells, clear evidence for a role in leukemogenesis and progression in CLL is lacking. APRIL significantly prolonged in vitro survival of CD5+B220dull leukemic cells derived from the murine Eμ-TCL1-Tg (TCL1-Tg [transgenic]) model for CLL. APRIL-TCL1 double-Tg mice showed a significantly earlier onset of leukemia and disruption of splenic architecture, and survival was significantly reduced. Interestingly, clonal evolution of CD5+B220dull cells (judged by BCR clonality) did not seem to be accelerated by APRIL; both mouse strains were oligoclonal at 4 months. Although APRIL binds different receptors, APRIL-mediated leukemic cell survival depended on tumor necrosis factor receptor superfamily member 13B (TACI) ligation. These findings indicate that APRIL has an important role in CLL and that the APRIL-TACI interaction might be a selective novel therapeutic target for human CLL.
Introduction
The microenvironment is thought to protect chronic lymphocytic leukemia (CLL) cells from cytotoxic drugs, thus serving as a niche from which relapse can occur. Most evidence for the presence of such signals in CLL thus far has been obtained from correlative studies and artificial in vitro model systems (reviewed by Burger et al1 ).
Direct comparison of gene and protein expression patterns of CLL cells residing in the lymph nodes versus circulating CLL cells pointed to tumor necrosis factor (TNF) receptor family–mediated activation of the nuclear factor-κB transcription factor within the lymph node microenvironment.2,3 CLL cells indeed express various TNF receptor family members including TNF receptor superfamily member 17 (BCMA), TNF receptor superfamily member 13B (TACI), and B-cell–activating factor receptor (BAFF-R or BR-3), which are receptors for APRIL (a proliferation-inducing ligand) and BAFF.4 Interaction of BAFF and APRIL with their cognate receptors promotes CLL cell survival in vitro in either an autocrine5 or a paracrine fashion, for instance, by APRIL and BAFF expression on monocyte-derived nurse-like cells.6 We showed that, in contrast to BAFF, serum levels of APRIL were increased in CLL patients, and they correlated with a worse prognosis.7 Further knowledge about the role of BAFF and APRIL in CLL biology is becoming increasingly important because development of monoclonal antibodies against these ligands and/or their cognate receptors allows for specific targeting of these ligand-receptor complexes.8
We recently found that TCL1 transgenic (TCL1-Tg) mice crossed with mice that overexpressed BAFF had accelerated rates of leukemogenesis because of reduced spontaneous B-cell apoptosis relative to that in TCL1-Tg mice.9 In this study, we addressed the role of APRIL in CLL leukemogenesis in the TCL1-Tg mouse model.
Study design
Mice
Heterozygous human APRIL-Tg mice10 and TCL1-Tg mice11 were used to generate APRIL × TCL1 double-Tg mice (hereafter double-Tg mice) in our local conventional animal facility under virus-free conditions. Both TCL1-Tg and APRIL-Tg mice had been backcrossed more than 10 generations onto the C57BL/6 background. Survival data were obtained in a cohort of 32 mice with 9 mice per group for TCL1-Tg and double-Tg. APRIL-Tg (n = 8) and wild-type (WT) mice (n = 6) were used as controls. All animal experiments were approved by the animal ethical committee of the Academic Medical Center, University of Amsterdam (DSK102031).
In vitro stimulation of TCL1-Tg–derived leukemic cells
TCL1-Tg–derived CD5+CD19+B220dull cells were isolated from spleens of mice older than 11 months with an overt leukemia phenotype characterized by marked lymphocytosis and splenomegaly. All mice presented with >70% CD5+B220dull cells among the CD19+/CD3– splenic population (B cells). Stimulation experiments are described in detail in supplemental Methods.
Results and discussion
Responsiveness of TCL1-Tg–derived CD5+ splenocytes to APRIL was first examined in vitro. Both APRIL and BAFF stimulation resulted in decreased spontaneous cell death over time (supplemental Figure 1A). The APRIL-induced survival was specific since addition of hA.01A (inhibitory anti-APRIL) completely prevented its effect (supplemental Figure 1B).
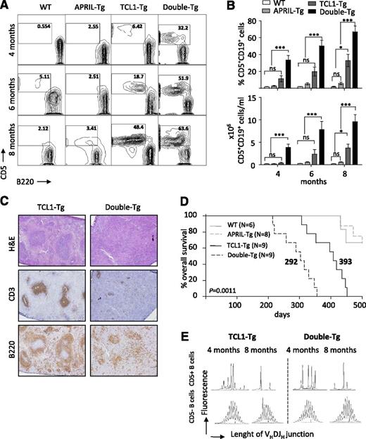
To study the effect of APRIL on the development of leukemia, TCL1-Tg mice were crossed with APRIL-Tg mice. The four offspring genotypes (WT, APRIL-Tg, TCL1-Tg, and double-Tg) were monitored for leukemia development in peripheral blood over time. TCL1-Tg mice developed a clear leukemic CD5+B220dull population at around the age of 8 months, whereas double-Tg animals developed this population at age 4 months (Figure 1A). A more rapid expansion of this population in double-Tg mice was evident in both relative and absolute cell numbers (Figure 1B) and was independent of gender.
APRIL accelerates leukemic onset in TCL1-Tg mice. (A) Detection of peripheral blood leukemic B cells in 4-, 6-, and 8-month-old mice belonging to the 4 different genotypes. CD5+/B220– CLL cells were discriminated on CD19+ gated B cells. (B) Bar graphs representing percent of CD5+CD19+ cells (top) or CD5+CD19+ absolute numbers (bottom). (C) Spleens from double-Tg mice show a grossly disturbed architecture with indistinguishable B- and T-cell areas, a hallmark of advanced disease stage. Representative consecutive spleen sections of 4-month-old mice with indicated genotypes (n = 3 per genotype) stained with hematoxylin and eosin, CD3, and B220. Magnification ×40. (D) Kaplan-Meier survival curve for the 4 different genotypes: WT, APRIL-Tg, TCL1-Tg, and double-Tg. Mean life span (days) is indicated on the TCL1-Tg and double-Tg survival curves. Log-rank test P = .0011 as significance level comparing TCL1-tg with double-Tg mice. (E) TCL1-Tg and double-Tg leukemic cells are characterized by the same B-cell receptor clonality peak patterns. RNA from sorted normal B cells (B220high/CD5–) and leukemic B cells (B220dull/CD5+) was used to assess B-cell receptor clonality by analysis of CDR3-family VDJ genes. Spectra of individual mice age 4 and 8 months showing an oligoclonal arising leukemic population in both genotypes. ns, not significant. *P < .05; ***P < .005.
APRIL accelerates leukemic onset in TCL1-Tg mice. (A) Detection of peripheral blood leukemic B cells in 4-, 6-, and 8-month-old mice belonging to the 4 different genotypes. CD5+/B220– CLL cells were discriminated on CD19+ gated B cells. (B) Bar graphs representing percent of CD5+CD19+ cells (top) or CD5+CD19+ absolute numbers (bottom). (C) Spleens from double-Tg mice show a grossly disturbed architecture with indistinguishable B- and T-cell areas, a hallmark of advanced disease stage. Representative consecutive spleen sections of 4-month-old mice with indicated genotypes (n = 3 per genotype) stained with hematoxylin and eosin, CD3, and B220. Magnification ×40. (D) Kaplan-Meier survival curve for the 4 different genotypes: WT, APRIL-Tg, TCL1-Tg, and double-Tg. Mean life span (days) is indicated on the TCL1-Tg and double-Tg survival curves. Log-rank test P = .0011 as significance level comparing TCL1-tg with double-Tg mice. (E) TCL1-Tg and double-Tg leukemic cells are characterized by the same B-cell receptor clonality peak patterns. RNA from sorted normal B cells (B220high/CD5–) and leukemic B cells (B220dull/CD5+) was used to assess B-cell receptor clonality by analysis of CDR3-family VDJ genes. Spectra of individual mice age 4 and 8 months showing an oligoclonal arising leukemic population in both genotypes. ns, not significant. *P < .05; ***P < .005.
Splenic sections showed a grossly distorted architecture in double-Tg mice at age 4 months (Figure 1C) with a loss of demarcation between B- and T-cell areas. TCL1-Tg mice also developed distorted splenic architecture but at much later time points (supplemental Figure 2A-B).
Faster leukemia development in double-Tg mice correlated with a shorter life span (Figure 1D). The mean life span of TCL1-Tg mice was 393 days, and the average life span of double-Tg mice was 292 days. Since BAFF and APRIL are believed to induce partly overlapping responses in CLL cells, we studied whether BAFF levels are downregulated in a compensatory way in double-Tg mice. As shown by enzyme-linked immunosorbent assay, BAFF levels were unaffected by increased levels of APRIL (supplemental Figure 3).
We next compared the development of clonality at age 4 and 8 months. CD5– B cells sorted by fluorescence-activated cell sorter showed a Gaussian distribution of breakpoint cluster region (BCR) CDR3 lengths, indicating the presence of a polyclonal B-cell population at both time points. In contrast, CD5+B220dull cells from both TCL1-Tg and double-Tg 4-month-old mice showed a more restricted representation of BCR VDJ lengths and were therefore oligoclonal (Figure 1E). CD5+B220dull cells derived from both TCL1-Tg and double-Tg 8-month-old mice showed one dominant BCR rearrangement, suggesting monoclonal expansion during progressive disease (Figure 1E).
To characterize the signaling pathway that mediates the stimulation effect of APRIL, we first measured expression patterns of APRIL and BAFF receptors on CD5+ B splenocytes derived from TCL1-Tg mice of ≥8 months. Strong TACI and BR-3 expression was observed while BCMA expression was consistently low (Figure 2A). Interestingly, comparison of TACI and BCMA expression levels between leukemic and normal B cells of TCL1-Tg mice revealed a remarkably increased TACI expression in the CD5+ malignant B-cell fraction, while the expression of BCMA was only marginally affected (Figure 2B).
APRIL-mediated effect depends on TACI and not BCMA. (A) Splenic CD19+CD5+ cells were isolated from TCL1-Tg mice (older than age 11 months) with an overt leukemic phenotype; stained with anti-BCMA, anti-TACI, and anti–BR-3 fluorescent-conjugated antibodies and analyzed by fluorescence-activated cell sorter. Spleens contained more than 70% leukemic cells (CD5+B220dull) among the gated B cells (CD3–, CD19+, left panel). Unfilled bold line represents the specific staining; the shaded curve represents the isotype control. Data shown are from representative mice (n = 6). (B) TACI and BCMA expression are represented as mean specific fluorescence intensity (MSFI) (n = 3). (C) 100 000 splenic CLL cells from TCL1-Tg mice age 8 to 12 months that were >70% CD5+CD19+B220dull were stimulated by using either APRIL-WT, mock APRIL, or a mutant of APRIL that binds to BCMA and not TACI (APRIL-R206E). At the indicated time points, cell viability was measured. (D) Absolute number of DioC6+ cells following 4 days of stimulation with indicated conditioned media. **P < .01.
APRIL-mediated effect depends on TACI and not BCMA. (A) Splenic CD19+CD5+ cells were isolated from TCL1-Tg mice (older than age 11 months) with an overt leukemic phenotype; stained with anti-BCMA, anti-TACI, and anti–BR-3 fluorescent-conjugated antibodies and analyzed by fluorescence-activated cell sorter. Spleens contained more than 70% leukemic cells (CD5+B220dull) among the gated B cells (CD3–, CD19+, left panel). Unfilled bold line represents the specific staining; the shaded curve represents the isotype control. Data shown are from representative mice (n = 6). (B) TACI and BCMA expression are represented as mean specific fluorescence intensity (MSFI) (n = 3). (C) 100 000 splenic CLL cells from TCL1-Tg mice age 8 to 12 months that were >70% CD5+CD19+B220dull were stimulated by using either APRIL-WT, mock APRIL, or a mutant of APRIL that binds to BCMA and not TACI (APRIL-R206E). At the indicated time points, cell viability was measured. (D) Absolute number of DioC6+ cells following 4 days of stimulation with indicated conditioned media. **P < .01.
Dependency of APRIL-induced survival signaling in the CLL-like cells on BCMA or TACI was studied by using a recently developed receptor-selective APRIL variant characterized by very low affinity for TACI but unchanged affinity for BCMA.12 Consistent with this affinity profile, APRIL-R206E, even though it was expressed at the same level as APRIL-WT (supplemental Figure 4), failed to kill Jurkat cells that expressed a TACI:Fas fusion protein, while Jurkat cells that expressed BCMA:Fas were killed as effectively as with APRIL-WT (supplemental Figure 5). We subsequently incubated TCL1-Tg–derived CLL cells with conditioned media containing APRIL-WT, APRIL-R206E, or MOCK and observed that APRIL lacking the capacity to bind TACI did not confer the survival benefits of APRIL-WT (Figure 2 C-D). This indicates that the stimulatory effect of APRIL is mediated via TACI and not BCMA.
Taken together, these data show that ectopic APRIL expression accelerates the onset of TCL1-driven leukemia formation mainly through TACI activation, which shortened the mean life-span by around 100 days.
Interestingly, we found that CD5+ B cells in TCL1-Tg mice already had oligoclonal BCR gene rearrangements at age 4 months. Our nonquantitative data on a limited number of mice suggests that BCR clonal evolution develops at the same pace in TCL1-Tg and double-Tg mice (at least from age 4 months onward). This suggests that the actual outgrowth of leukemic cells and therefore the leukemic load is affected by ectopic APRIL levels. Leukemic cells in the single TCL1-Tg mice do eventually develop lethal leukemia, pointing to the possibility that leukemia cells create and shape a supportive microenvironment (as has been reviewed by Fecteau and Kipps13 ). Alternatively, one could speculate that clonal selection of specific BCRs is an independent event and that full transformation of the TCL1 leukemic cells requires a stochastic second hit. In the APRIL-Tg mice, this hit is more likely to occur since the leukemic cell load is higher, which explains why these mice require less time to full transformation. Either way, our data point to the fact that APRIL itself is not driving clonal selection; rather, it affects leukemic cell survival.
Relevant with regard to therapeutic intervention is our finding that APRIL-induced viability mainly relies on TACI, because CLL cells could not be stimulated with an APRIL form that specifically binds BCMA.12 Dissection of APRIL receptor deployment is of importance since TACI and BCMA play roles at different stages of B-cell development.4 Selectively targeting the interaction between APRIL and TACI will likely inhibit APRIL-induced survival signaling in CLL but may leave APRIL-dependent BCMA signaling in normal B cells intact.
The online version of this article contains a data supplement.
The publication costs of this article were defrayed in part by page charge payment. Therefore, and solely to indicate this fact, this article is hereby marked “advertisement” in accordance with 18 USC section 1734.
Acknowledgments
This work was supported by and performed within the framework of project T3-504 of the Dutch Top Institute Pharma and Dutch Cancer Society projects (UvA2007-3750 and UvA2009-4440). A.P.K. is supported by a personal Dutch Cancer Society Clinical Fellowship grant.
Authorship
Contribution: V.L., M.G., J.G.S., D.M.L., E.S., K.C., and J.E.J.G. performed experiments; V.L., M.G., and J.G.S. analyzed results and made the figures; M.H., M.H.J.v.O., E.E., T.J.K., J.P.M., and A.P.K. designed and directed the research; S.P. (pathologist of reference) supervised the histology; and V.L., M.G., J.P.M., and A.P.K. wrote the manuscript.
Conflict-of-interest disclosure: The authors declare no competing financial interests.
Correspondence: Arnon P. Kater, Department of Hematology, Academic Medical Center Amsterdam, University of Amsterdam, The Netherlands; e-mail: a.p.kater@amc.nl.
References
Author notes
V.L. and M. G. share first authorship.
J.P.M. and A.P.K. share senior authorship.



