Abstract
Abstract 577
Signal Transduction and Activator of Transcription (STAT) proteins are extracellular ligand-responsive transcription factors that mediate a wide range of biological processes such as cell proliferation, apoptosis, differentiation, development, and immune response. Stimulation with cytokines or growth factors results in the tyrosine phosphorylation of STAT proteins via activation of upstream tyrosine kinases like JAK family kinases and Src family kinases. Activated STAT proteins translocate to the nucleus and regulate gene expression through direct binding to the promoters of responsive genes. STAT3 is widely recognized as being a master regulator of the cellular functions that lead to the cancer phenotype. Constitutive activation of STAT3 is observed in a broad spectrum of human cancers and induces uncontrolled cell proliferation and apoptosis resistance. It has been identified as a promising target for anti-tumor drug, but to date most of the trials to block STAT-signaling were the inhibition of upstream kinases like JAK family kinases, especially in clinical trials.
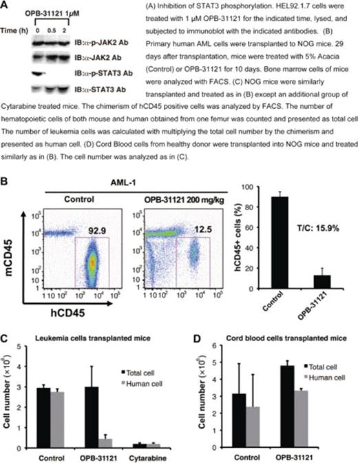
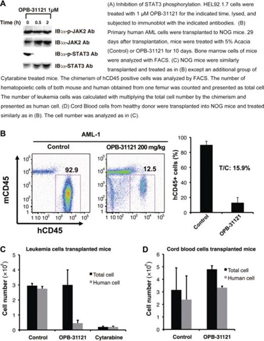
Here, we report a novel STAT3 inhibitor, OPB-31121, that has no inhibitory effect on kinases including JAK family kinases and Src family kinases. In HEL92.1.7 cells with constitutively active mutation of JAK2, OPB-31121 treatment inhibited phosphorylation of STAT3 without inhibition of JAK2 phosphorylation (Figure A). Src-dependent constitutive phosphorylation of STAT3 was also inhibited by OPB-31121 without inhibition of Src in H1650 cells that had active mutantation of EGF receptor. In addition, STAT3 immunoprecipitated from OPB-31121-treated cells was neither phosphorylated by JAK2 nor Lyn, a Src family kinase, in vitro without decrease in auto phosphorylation of upstream kinases,
OPB-31121 demonstrated strong growth inhibitory effect (IC50 < 10 nM) in cell lines of a wide range of cancer especially hematopoietic malignancies including myeloma, AML with JAK2 mutation and CML. It is revealed that STAT3 is constitutively activated by oncogenic autocrine of IL-6 pathway or tyrosine kinase signal from oncoprotein in these cell lines. We also demonstrated growth inhibition or reduction of cell lines including HEL92.1.7 (AML with JAK2 mutation, T/C: 16%), KU812 (CML, T/C: 2%), and TCCy/sr (ALL positive for BCR-ABL with T315I mutation, T/C: 5.9%) in NOD/SCID mice. For further analyses, we used human leukemia model mice where clinical samples of human leukemia were transplanted into NOD/SCID/IL2-Rgammac−/− (NOG) mice and could be maintained by serial transplantation. In this system, heterogeneity and hierarchy of differentiation of leukemia cells, if they had, are maintained. OPB-31121 induced significant growth reduction of leukemia cells of BCR-ABL-positive ALL (T/C: 4%, Figure B), CML-BC with T315I mutation in BCR-ABL (T/C: 15.3%), and AML (T/C: 15.9%). Notably, OPB-31121-induced growth reduction was extremely selective for leukemia cells. Normal hematopoietic cells of mice were hardly affected by OPB-31121, whereas, cytarabine showed non-specific growth suppression of both leukemia cells and normal hematopoietic cells (Figure C). The safety of OPB-31121 on normal hematopoietic cells was also confirmed by colony formation assay, where OPB-31121 hardly affected colony formation of human cord blood cells at 100 nM. For further analyses, we transplanted human cord blood cells into NOG mice and investigated the growth inhibitory effect of OPB-31121 on normal hematopoietic cells in vivo. No significant growth suppression of human normal hematopoietic cells was observed in OPB-31121 treated mice (T/C: 99.9%, Figure D).
Hayakawa:Otsuka Pharmaceutical Co. Ltd.: Research Funding. Sugimoto:Otsuka Pharmaceutical Co. Ltd.: Employment. Sumida:otsuka Pharmaceutical Co. Ltd.: Employment. Naoe:Kyowa-Hakko Kirin.: Research Funding; Dainipponn-Sumitomo Pharma.: Research Funding; Chugai Pharma.: Research Funding; Novartis Pharma.: Honoraria, Speakers Bureau; Zenyaku-Kogyo: Research Funding; Otsuka Pharma.: Research Funding.
Author notes
Asterisk with author names denotes non-ASH members.
