Abstract
We prove that the SH2-containing tyrosine phosphatase 1 (SHP-1) plays a prominent role as resistance determinant of imatinib (IMA) treatment response in chronic myelogenous leukemia cell lines (sensitive/KCL22-S and resistant/KCL22-R). Indeed, SHP-1 expression is significantly lower in resistant than in sensitive cell line, in which coimmunoprecipitation analysis shows the interaction between SHP-1 and a second tyrosine phosphatase SHP-2, a positive regulator of RAS/MAPK pathway. In KCL22-R SHP-1 ectopic expression restores both SHP-1/SHP-2 interaction and IMA responsiveness; it also decreases SHP-2 activity after IMA treatment. Consistently, SHP-2 knocking-down in KCL22-R reduces either STAT3 activation or cell viability after IMA exposure. Therefore, our data suggest that SHP-1 plays an important role in BCR-ABL–independent IMA resistance modulating the activation signals that SHP-2 receives from both BCR/ABL and membrane receptor tyrosine kinases. The role of SHP-1 as a determinant of IMA sensitivity has been further confirmed in 60 consecutive untreated patients with chronic myelogenous leukemia, whose SHP-1 mRNA levels were significantly lower in case of IMA treatment failure (P < .0001). In conclusion, we suggest that SHP-1 could be a new biologic indicator at baseline of IMA sensitivity in patients with chronic myelogenous leukemia.
Introduction
Imatinib (IMA)–targeted inhibition of BCR-ABL is considered the standard front-line therapy for chronic myelogenous leukemia (CML).1 Although most patients respond to the therapy, primary or acquired resistance to IMA may occur during treatment.2,3 In addition, the depth of response to the therapy is highly variable: most patients achieve complete cytogenetic remission (CCyR), whereas a more restricted number of them obtains major molecular remission (MMR) and even fewer complete molecular remission. Until now, knowledge of resistance mechanisms is still limited: acquisition of mutations within the kinase domain of BCR-ABL is the main known and common mechanism of resistance.4 However, ABL mutations seem to be particularly frequent only in acquired resistance or in advanced phases of CML, instead it is less common in front-line resistance. Various BCR-ABL–independent mechanisms of IMA resistance have been proposed, and it is possible that a complex phenomenon of resistance might be sustained by still unknown BCR-ABL–independent molecular mechanisms.5-7
SHP-1 and SHP-2 are two SH2-containing tyrosine phosphatases involved in cell growth regulation. Although they share significant overall sequence identity, they often seem to have opposite biologic functions.8,9 Indeed, SHP-1 has been described as a negative signal transducer, whereas SHP-2 is a positive regulator of signaling pathways. Note, both SHP-1 and SHP-2 play a role in hematopoietic neoplasias.
The activated form of SHP-2, involving phosphorylation at Tyr542 and Tyr580,10 is associated with GAB1, which is a critical factor to sustain ERK activation downstream of several growth factor receptors and cytokines.11-13 SHP-2 is widely expressed in human tissues14 and its gain-of-function mutations are associated with juvenile myelomonocytic leukemia, myelodysplastic syndrome, acute lymphoblastic leukemia and acute myeloid leukemia.15-17 The role of SHP-2 in myeloid neoplasia is further confirmed by an animal model in which constitutive active mutant forms of SHP-2 lead to the abnormal activation of RAS/ERK pathway, resulting in myeloproliferative neoplasias (MPNs).18 Despite the role of SHP-2 in MPNs, both its mutations and its overexpression cannot be found in CML.16
SHP-1 is expressed at low levels in nonhematopoietic cells, whereas higher levels of this protein are found in hematopoietic precursors.14 SHP-1 promoter methylation causes loss of SHP-1 expression in leukemias, which results in the activation of the JAK/STAT pathway.19-23 SHP-1 plays a role in CML transformation and progression24 ; it seems to be physically associated with BCR-ABL25,26 being able both to block BCR-ABL–dependent transformation and to mediate PP2A-induced BCR-ABL proteasome degradation.27 In addition, SHP-1 interacts with SHP-2 in a colon carcinoma–derived cell line.8 Here, we prove that (1) SHP-1 is expressed at a low level in an IMA-resistant CML cell line and in patients with chronic phase (CP) CML that did not achieve MMR at 18 months; (2) SHP-1 interacts with SHP-2, regulating the activation status of this latter phosphatase in CML cells; (3) IMA-resistant cell line with low SHP-1 expression shows a sustained activated status of SHP-2 after IMA treatment; and (4) SHP-1 forced expression or SHP-2 down-regulation reverts IMA resistance phenotype in CML cell line. Therefore, low levels of SHP-1 are associated with a reduced degree of response or with a failure to IMA treatment, and this finding suggests a novel BCR-ABL–independent mechanism of resistance to IMA therapy in patients with CP-CML.
Methods
Patient characteristics and treatment
Between April 2004 and August 2008, we collected BM aspirates from 60 consecutive adult patients with BCR-ABL–positive CP-CML. Patients have been treated in the Division of Hematology at University of Naples Federico II, and they received IMA standard dose (400 mg/d) as a first-line therapy. IMA has been started within few days from diagnosis. All patients signed informed consent in accordance with the Declaration of Helsinki approved by the relevant local institutional review board (University of Naples “Federico II”). The definitions of CP and complete hematologic response corresponded to the ones defined in the European Leukemia Net (ELN) recommendations.28 Patients were monitored every 3 months by real-time quantitative PCR (RT-qPCR) on BM aspirates until a MMR has been achieved. MMR has been confirmed at least every 6 months. BCR-ABL mutational analysis was performed in failure and suboptimal patients during follow-up.4 Response to the therapy was classified as good, suboptimal, and failure, according to the ELN criteria.28 BM samples were also obtained from 21 patients with BCR-ABL–negative MPNs and 3 healthy donors (HDs) after they signed informed consent.
Tumor cell lines
KCL22-S, KCL22-R BCR-ABL–positive cell lines and K562 BCR-ABL–positive cell line (Deutsche Sammlung von Mikroorganismen und Zellkulturen; DSMZ) were maintained in culture with complete RPMI 1640 medium (Gibco), in a humidified 5% CO2 atmosphere at 37°C. KCL22-R cell line was further supplemented with 1μM IMA (kindly provided by Novartis Pharma) every 48 hours. Cell line viability and proliferation were assessed by trypan blue exclusion and MTS (3-(4,5-dimethylthiazol-2-yl)-5-(3-carboxymethoxyphenyl)-2-(4-sulfophenyl)-2H-tetrazolium) assay (Cell Titer96 Aqueous; Promega), respectively, following the manufacturer's instructions. In selected experiments, cell lines have been incubated for 5 days in the presence of 1μM 5-Aza-2'-Deoxycytidine (5-Aza-CdR; Sigma), 1-5μM IMA, 50nM dasatinib, or 150nM nilotinib before the specified analysis. Apoptotic rate was evaluated by Annexin-V Kit (BD Biosciences), following the manufacturer's instructions. For each sample, a minimum of 100 000 cells were analyzed with a FACSCalibur (BD Biosciences). Cell cycle was assessed by propidium iodide staining and analyzed by ModFit Lt3.0 software (Verity Software House).
Gene expression evaluation
Mononuclear cells were isolated from BM aspirates by centrifugation on a Ficoll-Hypaque gradient. Total RNA was isolated with the RNeasy kit (QIAGEN). In selected experiments, RNA was purified from CD34+ cells selected from BM samples by immunomagnetic beads (Miltenyi Biotec). cDNA was obtained by reverse transcription of 1 μg of total RNA with the use of Moloney murine leukemia virus reverse transcriptase (Invitrogen). Wide genome analysis in KCL22-R and -S cell lines was performed with the 22 K oligonucleotide microarray (Agilent-Technologies) according to the manufacturer's instructions. mRNA expression was evaluated by RT-qPCR, using specific TaqMan probes (Applied Biosystems) listed in supplemental Table 1 (available on the Blood Web site; see the Supplemental Materials link at the top of the online article). Abelson (ABL) was used as housekeeping control gene. All reactions were amplified in triplicate on an ABI Prism 7900 Sequence Detector (Applied Biosystems).
Methylation-specific PCR
Genomic DNA was isolated with the QIAamp DNA kit (QIAGEN) according to the manufacturer's instructions. Methylation status of SHP-1 promoter was evaluated by methylation-specific PCR (MSP).20 Briefly, genomic DNA was treated with bisulfite by EpiTect Bisulfite Kit (QIAGEN). MSP primers20 designed to amplify the methylated-MSP and unmethylated-MSP) alleles are listed in supplemental Table 1. PCR products were sequenced by 3730 ABI Prism analyzer (Applied Biosystems).
Tumor cell line transfection
Human full-length SHP-1 sequence (National Center for Biotechnology Information NM_002831.4) was cloned in retroviral expression vector carrying neomycin resistance (p-IRES-SHP1-neo) by PCR with the use of primers listed in supplemental Table 1. KCL22-R cell line was transfected with the specified vector or with mock vector (p-IRES-Control-neo) by Lipofectamine 2000 (Invitrogen Life Technologies) according to the manufacture's protocol. Knock-down of SHP-2 was obtained by shRNA technology with the use of pShag Magic retroviral vector carrying puromycin resistance (pSM2-shRNASHP-2-puro; clone ID V2HS_170946; Open Biosystem). KCL22-R cell line was transfected with 4 μg/mL pSM2-shRNASHP-2-puro or pSM2 carrying a scramble shRNA sequence (pSM2-Control-puro) by Lipofectamine 2000 (Invitrogen Life Technologies).
Immunoprecipitation and immunoblotting
Primary CML cells and tumor cell lines were lysed in RIPA buffer. In selected experiments, whole-cell lysates were immunoprecipitated by μMACS Protein A/G MicroBeads (Miltenyi Biotec) conjugated with Ab-SHP-2 or Ab-SHP-1, following the manufacturer's instructions. For Western blot (WB) analysis, protein extracts (20 μg) were resolved on a 10% SDS-PAGE gel, and membranes were immunoblotted with Abs against ABL, SHP-1, SHP-2, phospho SHP-2 (pTyr542), PP2Ac, SET, GAPDH (Santa Cruz Biotechnology), STAT3, phospho STAT3 (pTyr705), phospho Crk-L (pTyrY207), ERK1/2, phospho ERK1/2 (pTyr202/pTyr204), and pABL (pTyr245) (Cell Signaling Technology). SHP-2 phosphatase activity was assessed by SHP-2 immunoprecipitation (IP)–specific assay (DuoSet IC; R&D Systems).
Statistical analysis
All data are presented as mean ± 1 SD. Student t test was used to evaluate the statistical significance of differences by nonparametric Mann-Whitney test, with a P value < .05 indicating a significant difference.
Results
SHP-1 expression is associated with IMA-resistant phenotype in a CML cell line model
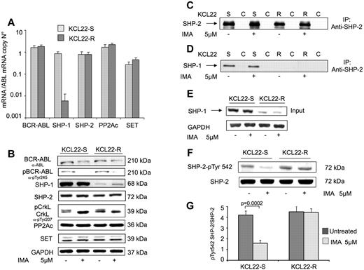
The IMA-resistant cell line KCL22-R and its sensitive counterpart KCL22-S have been used to evaluate BCR-ABL independent in vitro primary IMA resistance, defined as the capacity to survive in the continuous presence of 1-5μM IMA (supplemental Figure 1A-B). Importantly, we show that the resistance to IMA in the KCL22-R cell line cannot be explained by the 2 main described BCR-ABL–dependent mechanisms that are mutations in the BCR-ABL ATP-binding site (determined by Sanger sequencing of the ABL kinase domain region; data not shown) and BCR-ABL overexpression (Figure 1A-B). In addition, phosphorylation of CrkL and BCR-ABL itself is highly and rapidly reduced by IMA treatment (5μM for 30 minutes) in both sensitive and resistant KCL22 cell lines (Figure 1B). Furthermore, in our cell line model we found no changes in the expression of tumor suppressor PP2Ac and its inhibitor SET, both at the transcriptional (Figure 1A; supplemental Figure 1C) and protein levels (Figure 1B), even in presence of IMA (5μM for 24 hours). Instead, IMA induces a down-regulation of SET mRNA in the K562 control cell line (supplemental Figure 1C), as previously reported.27 In particular, we analyzed BCR-ABL activation in Tyr245, which is fundamental in regulating autophosphorylation-induced activation of Abl,29 and found that the KCL22 cell lines show a significant lower level of pTyr245 than the K562 cell line (supplemental Figure 1D). Taken together, these data indicate that resistance to IMA in the KCL22-R cell line is because of a new and still undefined mechanism.
SHP-1 expression in KCL22 CML cell lines and its interaction with SHP-2. (A) Quantitative evaluation by RT-qPCR of BCR-ABL, SHP-1, SHP-2, PP2Ac, and SET mRNA expression in KCL22-R and -S cell lines. The experiments are performed in triplicate, and results are indicated as mean ± SD. (B) WB analysis on total protein lysates of KCL22-R and KCL22-S cell lines. Proteins are separated on 10% SDS-PAGE and immunoblotted with antibodies against ABL, pABL (pTyr245), SHP-1, SHP-2, pCrkL (pTyr207), PP2Ac, and SET proteins. GAPDH is used as protein loading control. Cell lines are treated with 5μM IMA for 24 hours, with the exception of the cell lysates analyzed for phospho-protein, for which cell lines are treated with 5μM IMA for 30 minutes. (C-E) Anti–SHP-2 immunoprecipatation in KCL22-S and KCL22-R cell lines. Cellular lysates from KCL22-S and KCL22-R cell lines, untreated or treated with 5μM IMA for 24 hours, are immunoprecipitated by Ab-SHP-2 and separated on 10% SDS-PAGE. Membranes are immunoblotted by Ab-SHP-2 as control (C) and by Ab-SHP-1 (D). Total cell lysates are analyzed for the presence of SHP-1 in the input loading by immunoblot with Ab-SHP-1 (E). GAPDH is used as protein loading control. (F-G) KCL22 cell lines are treated with 5μM IMA for 30 minutes, and protein lysates were separated on 10% SDS-PAGE. Membranes are immunoblotted first with Ab-SHP-2 pTyr542, and then with Ab-SHP-2, as protein loading control. Figure shows 1 representative experiment (F), as well as densitometry analysis of 4 independent experiments (G). Input indicates cell lysates without immunoprecipitation; IP, immunoprecipitation by anti–SHP-2; and C, immunoprecipitation by an irrelevant rabbit IgG.
SHP-1 expression in KCL22 CML cell lines and its interaction with SHP-2. (A) Quantitative evaluation by RT-qPCR of BCR-ABL, SHP-1, SHP-2, PP2Ac, and SET mRNA expression in KCL22-R and -S cell lines. The experiments are performed in triplicate, and results are indicated as mean ± SD. (B) WB analysis on total protein lysates of KCL22-R and KCL22-S cell lines. Proteins are separated on 10% SDS-PAGE and immunoblotted with antibodies against ABL, pABL (pTyr245), SHP-1, SHP-2, pCrkL (pTyr207), PP2Ac, and SET proteins. GAPDH is used as protein loading control. Cell lines are treated with 5μM IMA for 24 hours, with the exception of the cell lysates analyzed for phospho-protein, for which cell lines are treated with 5μM IMA for 30 minutes. (C-E) Anti–SHP-2 immunoprecipatation in KCL22-S and KCL22-R cell lines. Cellular lysates from KCL22-S and KCL22-R cell lines, untreated or treated with 5μM IMA for 24 hours, are immunoprecipitated by Ab-SHP-2 and separated on 10% SDS-PAGE. Membranes are immunoblotted by Ab-SHP-2 as control (C) and by Ab-SHP-1 (D). Total cell lysates are analyzed for the presence of SHP-1 in the input loading by immunoblot with Ab-SHP-1 (E). GAPDH is used as protein loading control. (F-G) KCL22 cell lines are treated with 5μM IMA for 30 minutes, and protein lysates were separated on 10% SDS-PAGE. Membranes are immunoblotted first with Ab-SHP-2 pTyr542, and then with Ab-SHP-2, as protein loading control. Figure shows 1 representative experiment (F), as well as densitometry analysis of 4 independent experiments (G). Input indicates cell lysates without immunoprecipitation; IP, immunoprecipitation by anti–SHP-2; and C, immunoprecipitation by an irrelevant rabbit IgG.
We identify SHP-1 as one of the proteins that mostly differentiates parental and resistant KCL22 cell lines, applying gene expression profiling and proteomic analysis.30 The RT-qPCR and immunoblot analysis confirm a significant difference in KCL22-R and KCL22-S cell lines of SHP-1 expression (0.006 ± 0.004 vs 0.8 ± 0.2 SHP1/ABL mRNA copy number, respectively; Figure 1A-B). In addition, IMA modulation of BCR-ABL activity does not affect SHP-1 expression in either resistant or sensitive KCL22 cell lines (Figure 1B).
We demonstrate that the methylation pattern accounts for the low expression of SHP-1 in the KCL22-R cell line (supplemental Figure 2A), as previously shown in patients with CML and patients with acute myeloid leukemia.23 Indeed, bisulfite genomic sequencing of the promoter region proves a great difference in the methylation patterns of SHP-1 gene between KCL22-R and -S cell lines; the CpG sites are completely methylated in most sequenced clones derived from KCL22-R DNA, whereas none of the KCL22-S CpG sites are methylated (data not shown). Importantly, when KCL22-R is incubated with the hypomethylating agent 5-Aza-CdR, we observe a great reduction of CpG methylation (supplemental Figure 2B) together with a significant increase of SHP-1 expression at the mRNA (data not shown) and protein levels (supplemental Figure 2C). Notably, 5-Aza-CdR exposure induces accumulation of both resistant and sensitive cell lines in G0/G1 and M cell cycle phases with a percentage reduction of cells in the S phase (supplemental Figure 2D), as already extensively reported.31
However, IMA treatment (5μM for 24 hours) does not modify SHP-1 methylation status (supplemental Figure 2A). Taken together, these data provide evidence of the differential expression of SHP-1 in resistant and sensitive KCL22 cell lines and suggest that the promoter methylation pattern accounts for SHP-1 regulation in the IMA-resistant KCL22 cell line model.
SHP-1 and SHP-2 interaction in IMA-resistant and sensitive CML cell lines
We tested whether SHP-1 interacts with SHP-2 in KCL22-S and -R cells by co-IP analysis. As shown in Figure 1D, anti-SHP-2 IP followed by anti–SHP-1 immunoblotting proves the interaction between SHP-1 and SHP-2 in KCL22-S; in contrast, in KCL22-R, having low SHP-1 expression (Figure 1E), IP analysis cannot show this interaction. These data are further confirmed by anti–SHP-1 IP followed by anti–SHP-2 immunoblot (data not shown). Notably, the interaction of the 2 phosphatases is not modulated by IMA treatment (Figure 1D).
Despite the significant differential expression of SHP-1 between KCL22-S and -R cell lines, the expression of SHP-2 is quite constant in these cells (Figure 1A-B). We analyzed SHP-2 phosphorylation status at Tyr542, which is the main Grb2-binding site,10 to evaluate whether SHP-1/SHP-2 interaction may result in the SHP-2 functional modulation in KCL22 cell lines. Our data show that even SHP-2–Tyr542 is equally phosphorylated in KCL22-R and -S cell lines (Figure 1F-G). However, IMA treatment (5μM for 30 minutes) markedly decreases SHP-2–pTyr542 signal in KCL22-S but not in KCL22-R (Figure 1F-G; P = .0002). These findings suggest that the IMA-resistant KCL22-R cell line could lack some important factors, which are required to down-regulate SHP-2–activating signals after IMA treatment.
Effects of SHP-1 on IMA responsiveness in CML cell line
To verify whether the low amount of SHP-1 in KCL22 cell lines could directly be responsible for IMA resistance, we cloned the human SHP-1 full-length sequence in p-IRES2–eGFP retroviral expression vector (p-IRES–SHP1-neo) and transfect the KCL22-R cell line with either p-IRES–SHP1-neo (KCL22-RSHP−1+) or the empty p-IRES–neo vector (KCL22-RControl). Transfected cells are selected in the presence of neomycin for > 5 days, showing a significant increase of either SHP-1 mRNA (data not shown) and protein (100 ± 8 vs 1 ± 1 densitometric units; P < .0001; Figure 2A). In particular, the transfected KCL22-RSHP−1+ cell line shows a slight reduction of the proliferation rate compared with KCL22-RControl cell line at day 1 of the in vitro culture (Figure 2C). Notably, SHP-1 ectopic expression in KCL22-RSHP−1+ induces a significant reduction in BCR-ABL protein (Figure 2A; densitometry analysis shown in the lower panel; P = .002), as previously shown.27 Interestingly, reestablished expression of SHP-1 in the transfected KCL22-RSHP−1+ cell line parallels its capability to interact with SHP-2 phosphatase (Figure 2B). We also evaluate whether induced expression of SHP-1 phosphatase may affect SHP-2 activation and found that the exposure of t KCL22-RSHP−1+ cell line to 5μM IMA for 30 minutes significantly reduces SHP-2 phosphorylation on Tyr542 (Figure 2D-E; P = .0004), reaching a level similar to the one observed in KCL22-S cells after IMA treatment. We demonstrate that SHP-2 phosphatase activity is significantly down-regulated after IMA treatment only in cell lines with high SHP-1 expression, that is, KCL22-S and -RSHP−1+ but not in KCL22-R cell line (Figure 2F). Importantly, when the KCL22-RSHP−1+ cell line is exposed to 5μM IMA it ceases to proliferate (Figure 2C), showing a re-enabled drug sensibility.
Induction of SHP-1 overexpression in KCL22-R cell line. (A) SHP-1 protein expression assessed by WB analysis on KCL22-S, KCL22-RControl, and KCL22-RSHP−1+ cell lines. Cell extracts are subjected to WB analysis with Ab-SHP-1 and Ab-ABL to detect the indicated proteins. Cell lines are treated with 5μM IMA for 24 hours. Lower panel shows densitometry analysis of the BCR-ABL–related signaling of 3 independent experiments. (B) Anti–SHP-2 IP of lysates from KCL22-S and KCL22-RSHP−1+ cell lines, untreated or treated with 5μM IMA for 24 hours; proteins are separated on 10% SDS-PAGE. Membranes are immunoblotted by Ab-SHP-2 as control (top) and anti–SHP-1 (bottom). IP indicates immunoprecipitation by anti–SHP-2; C, immunoprecipitation by an irrelevant rabbit IgG. (C) Proliferation analysis on KCL22-RControl and KCL22-RSHP1+ cells treated with 5μM IMA for the indicated days of in vitro culture, with respect to untreated cells. Proliferation is assessed by MTS assay in triplicate wells, for 3 independent experiments. Results are expressed as mean ± SD. (D-E) WB analysis to evaluate phosphorylation status of SHP-2 Tyr542 in KCL22-S, KCL22-R, and KCL22-RSHP−1+ cell lines. Cell lines are treated with 5μM IMA for 30 minutes, and protein lysates are separated on 10% SDS-PAGE. Membranes are immunoblotted with antibody against SHP-2 pTyr542 and SHP-2, as protein loading control. Figure shows 1 representative experiment (D), as well as densitometry analysis of 3 independent experiments (E). SHP-2 expression has been used to normalize the signal of the phosphorylated form. (F) SHP-2 activity is assessed by specific phosphatases assay in KCL22-S, -RControl, RSHP−1+ cell lines, 1 HD and 1 patient with CP-CML. Cell lines are treated with 5μM IMA for 24 hours. Results are expressed as mean ± SD of 2 independent experiments.
Induction of SHP-1 overexpression in KCL22-R cell line. (A) SHP-1 protein expression assessed by WB analysis on KCL22-S, KCL22-RControl, and KCL22-RSHP−1+ cell lines. Cell extracts are subjected to WB analysis with Ab-SHP-1 and Ab-ABL to detect the indicated proteins. Cell lines are treated with 5μM IMA for 24 hours. Lower panel shows densitometry analysis of the BCR-ABL–related signaling of 3 independent experiments. (B) Anti–SHP-2 IP of lysates from KCL22-S and KCL22-RSHP−1+ cell lines, untreated or treated with 5μM IMA for 24 hours; proteins are separated on 10% SDS-PAGE. Membranes are immunoblotted by Ab-SHP-2 as control (top) and anti–SHP-1 (bottom). IP indicates immunoprecipitation by anti–SHP-2; C, immunoprecipitation by an irrelevant rabbit IgG. (C) Proliferation analysis on KCL22-RControl and KCL22-RSHP1+ cells treated with 5μM IMA for the indicated days of in vitro culture, with respect to untreated cells. Proliferation is assessed by MTS assay in triplicate wells, for 3 independent experiments. Results are expressed as mean ± SD. (D-E) WB analysis to evaluate phosphorylation status of SHP-2 Tyr542 in KCL22-S, KCL22-R, and KCL22-RSHP−1+ cell lines. Cell lines are treated with 5μM IMA for 30 minutes, and protein lysates are separated on 10% SDS-PAGE. Membranes are immunoblotted with antibody against SHP-2 pTyr542 and SHP-2, as protein loading control. Figure shows 1 representative experiment (D), as well as densitometry analysis of 3 independent experiments (E). SHP-2 expression has been used to normalize the signal of the phosphorylated form. (F) SHP-2 activity is assessed by specific phosphatases assay in KCL22-S, -RControl, RSHP−1+ cell lines, 1 HD and 1 patient with CP-CML. Cell lines are treated with 5μM IMA for 24 hours. Results are expressed as mean ± SD of 2 independent experiments.
Effects of SHP-2 on IMA-resistant phenotype in CML cell line
We knock-down the expression of SHP-2 phosphatase by shRNA in the KCL22-R cell line to investigate whether SHP-2 may have a direct role in inducing IMA resistance in CML cell line. KCL22-RSHP2− has a significant reduction of the mRNA (data not shown) and protein target (Figure 3D), without any change in apoptotic rate (Figure 3B) or cell proliferation (Figure 3C). Interestingly, down-regulation of SHP-2, a well-known positive regulator of ERK activity,32 induces a strong reduction of ERK phosphorylation in KCL22-R SHP2− with respect to KCL22-RSh−Control (Figure 3D). Interestingly, the KCL22-RSHP2− exhibits a mean 50% ± 8% reduction of cell viability with respect to KCL22-RSh−Control (Figure 3A), when exposed to 5μM IMA for 4 days in culture. The reduced viability of IMA-treated KCL22-RSHP2− is mainly explained by the increase of apoptotic rate (Figure 3B; 33% ± 2% vs 8% ± 2% of Annexin V+ cells detected in control cell line) but also by the reduction of proliferation (Figure 3C). Note, these effects are probably linked to the significant reduction of STAT3 phosphorylation that we found in the transfected KCL22-RSHP2− cells treated with IMA (60% of phosphorylation reduction with respect to KCL22-RSh−Control; Figure 3D).
Effects of SHP-2 knock-down in KCL22-R. Effects of 5μM IMA treatment in KCL22-RSHP2− and KCL22-RSh−Control on cell viability assessed by trypan blue exclusion (A), on apoptosis induction assessed by Annexin V/PI test (B), and on cell proliferation assessed by MTS assay (C). Results are expressed as mean ± SD of 3 independent experiments. (D) Signaling pathway analysis in KCL22-RSh−Control (referred as KCL22-RC in the figure) and KCL22-RSHP2− cell lines after exposure to 1μM IMA for 30 minutes. Cell extracts are subjected to WB analysis with the use of the specified antibodies.
Effects of SHP-2 knock-down in KCL22-R. Effects of 5μM IMA treatment in KCL22-RSHP2− and KCL22-RSh−Control on cell viability assessed by trypan blue exclusion (A), on apoptosis induction assessed by Annexin V/PI test (B), and on cell proliferation assessed by MTS assay (C). Results are expressed as mean ± SD of 3 independent experiments. (D) Signaling pathway analysis in KCL22-RSh−Control (referred as KCL22-RC in the figure) and KCL22-RSHP2− cell lines after exposure to 1μM IMA for 30 minutes. Cell extracts are subjected to WB analysis with the use of the specified antibodies.
Effect of second-generation tyrosine kinase inhibitors on KCL22 CML cell lines
We investigate whether variations of SHP-1 may also account for the resistance to the second-generation tyrosine kinase inhibitors (TKIs). Initially, we expose KCL22-S and KCL22-R cell lines to either dasatinib or nilotinib (50nM and 150nM, respectively) for 48 hours and demonstrate that both compounds are able to induce a drastic reduction of cell viability only in the sensitive but not in the resistant cell line (Figure 4A-B). In addition, as previously shown in IMA exposure experiments, the sensitivity to dasatinib and nilotinib is restored by knocking-down the expression of SHP-2 in KCL22-RSHP2−, which shows a strong reduction of cell viability after 48 hours of treatment (Figure 4C). Furthermore, even second-generation TKIs are both active in reducing cell viability in KCL22-RSHP−1+ cells overexpressing SHP-1 (Figure 4D). Taken together, these data indicate that SHP-1 levels also modulate resistance to second-generation TKIs.
Effects of second-generation TKIs in KCL22-R and -S cell line. KCL22-S, -R, -RSHP2−, and RSHP−1+ cell lines are cultured for 48 hours in the presence of clinical relevant dose of IMA (5μM), dasatinib (50nM), and nilotinib (150nM), and cell viability was assessed by trypan blue exclusion. Results are expressed as mean ± SD of 3 independent experiments. (A) KCL22-S cell line shows a significant reduction in cell viability after 48 hours of TKI treatments (51% ± 3%, 20% ± 9%, and 50% ± 7% of cell viability after IMA, dasatinib, and nilotinib treatments, respectively). (B) Cell viability of KCL22-R is not significantly modified by 48 hours of TKI treatments (88% ± 2%, 70% ± 4%, and 70% ± 4% of cell viability after IMA, dasatinib, and nilotinib treatments, respectively). (C) KCL22-RSHP2− cell line shows a significant reduction in cell viability after 48 hours of TKI treatments (50% ± 4%, 30% ± 5%, and 45 ± 6% of cell viability after IMA, dasatinib, and nilotinib treatments, respectively). (D) KCL22-RSHP−1+ cell line shows a significant reduction in cell viability after 48 hours of TKI treatments (40% ± 2%, 20% ± 9%, and 10% ± 7% of cell viability after IMA, dasatinib, and nilotinib treatments, respectively).
Effects of second-generation TKIs in KCL22-R and -S cell line. KCL22-S, -R, -RSHP2−, and RSHP−1+ cell lines are cultured for 48 hours in the presence of clinical relevant dose of IMA (5μM), dasatinib (50nM), and nilotinib (150nM), and cell viability was assessed by trypan blue exclusion. Results are expressed as mean ± SD of 3 independent experiments. (A) KCL22-S cell line shows a significant reduction in cell viability after 48 hours of TKI treatments (51% ± 3%, 20% ± 9%, and 50% ± 7% of cell viability after IMA, dasatinib, and nilotinib treatments, respectively). (B) Cell viability of KCL22-R is not significantly modified by 48 hours of TKI treatments (88% ± 2%, 70% ± 4%, and 70% ± 4% of cell viability after IMA, dasatinib, and nilotinib treatments, respectively). (C) KCL22-RSHP2− cell line shows a significant reduction in cell viability after 48 hours of TKI treatments (50% ± 4%, 30% ± 5%, and 45 ± 6% of cell viability after IMA, dasatinib, and nilotinib treatments, respectively). (D) KCL22-RSHP−1+ cell line shows a significant reduction in cell viability after 48 hours of TKI treatments (40% ± 2%, 20% ± 9%, and 10% ± 7% of cell viability after IMA, dasatinib, and nilotinib treatments, respectively).
SHP-1 expression in primary BM Philadelphia chromosome–positive leukemic cells
To evaluate whether SHP-1 expression may correlate with IMA treatment response in patients affected by CP-CML, we analyze SHP-1 mRNA expression in BM cells from a cohort of 60 consecutive untreated patients with early CP-CML enrolled at our institution.
Patients are stratified on the basis of response after 18 months of treatment, as previously proposed28 ; 35 patients are in MMR and therefore are classified as optimal responders; 15 patients have achieved CCyR but not MMR and are then classified as suboptimal responders; the remaining 10 patients do not achieve CCyR until 18 months and therefore are identified as treatment failures. The main clinical and hematologic features of the 3 groups of patients are summarized in Table 1. None of the 15 suboptimal patients or none of the 10 failure patients have mutations in the ATP-binding site of BCR-ABL protein at 18 months. As shown in Figure 5A, RT-qPCR data show that suboptimal or failure patients have SHP-1 mRNA levels significantly lower (3.8 ± 1.54 and 3.2 ± 1.04 SHP-1/ABL mRNA copy number, respectively) than patients who have achieved optimal response (5.8 ± 1.72 SHP-1/ABL mRNA copy number; P = .002 and P < .0001, respectively). Moreover, SHP-1 expression significantly decreases in all patients who fail to respond to IMA treatment (Figure 5C; P = .002).
Evaluation of SHP-1 mRNA expression level in BM samples and CD34+ primary cells derived from patients with CP-CML. (A) SHP1 expression level assessed by RT-qPCR in BM of 60 patients with CP-CML at baseline. Patients are classified, according to the ENL definitions in optimal, suboptimal, and failure responder, and SHP-1 expression is compared with that assessed in 21 untreated patients with MPN. Straight lines indicate mean values of the 4 groups of subjects. Statistical analysis is performed by nonparametric Mann-Whitney test showing a significant difference in SHP1 expression in optimal responders compared with suboptimal (P = .002) or failure responders (P < .0001). No statistical difference is observed in SHP-1 expression between patients with MPNs and optimal responders. (B) SHP-1 expression level is analyzed in CD34+ progenitor cells derived from BM samples of 6 optimal responders, 6 failure responders, 3 patients with MPN, and 3 HDs. Graphs show minimum and maximum values of the normalized SHP-1 mRNA copy number; straight lines indicate mean values of the 4 groups of subjects. Statistical analysis is performed by nonparametric Mann-Whitney test showing a significant difference in SHP1 expression in CD34+ cells derived from optimal responders compared with failure responders (P = .008). No statistical difference is observed in SHP-1 expression between CD34+ cells derived from HDs, patients with MPNs, and optimal responders. (C) SHP-1 mRNA expression assessed by RT-qPCR in BM cells of 10 failure responders at diagnosis and after 18 months of IMA treatments. Each symbol represents SHP-1 mRNA expression in a single patient. Straight lines indicate mean values of the 2 groups of subjects. Statistical analysis is performed by nonparametric Mann-Whitney test showing a significant difference in SHP1 expression in failure patients at diagnosis and during follow-up (P = .002).
Evaluation of SHP-1 mRNA expression level in BM samples and CD34+ primary cells derived from patients with CP-CML. (A) SHP1 expression level assessed by RT-qPCR in BM of 60 patients with CP-CML at baseline. Patients are classified, according to the ENL definitions in optimal, suboptimal, and failure responder, and SHP-1 expression is compared with that assessed in 21 untreated patients with MPN. Straight lines indicate mean values of the 4 groups of subjects. Statistical analysis is performed by nonparametric Mann-Whitney test showing a significant difference in SHP1 expression in optimal responders compared with suboptimal (P = .002) or failure responders (P < .0001). No statistical difference is observed in SHP-1 expression between patients with MPNs and optimal responders. (B) SHP-1 expression level is analyzed in CD34+ progenitor cells derived from BM samples of 6 optimal responders, 6 failure responders, 3 patients with MPN, and 3 HDs. Graphs show minimum and maximum values of the normalized SHP-1 mRNA copy number; straight lines indicate mean values of the 4 groups of subjects. Statistical analysis is performed by nonparametric Mann-Whitney test showing a significant difference in SHP1 expression in CD34+ cells derived from optimal responders compared with failure responders (P = .008). No statistical difference is observed in SHP-1 expression between CD34+ cells derived from HDs, patients with MPNs, and optimal responders. (C) SHP-1 mRNA expression assessed by RT-qPCR in BM cells of 10 failure responders at diagnosis and after 18 months of IMA treatments. Each symbol represents SHP-1 mRNA expression in a single patient. Straight lines indicate mean values of the 2 groups of subjects. Statistical analysis is performed by nonparametric Mann-Whitney test showing a significant difference in SHP1 expression in failure patients at diagnosis and during follow-up (P = .002).
Note, BM CD34+ cells derived from failure patients with CML show lower SHP-1 expression than cells from optimal responders (Figure 5B; 0.9 ± 0.24 and 1.75 ± 0.65 SHP-1/ABL mRNA copy number, respectively; P = .008), patients with Philadelphia chromosome–negative (Ph−) MPNs, and HDs. Note that the interaction between SHP-2 and SHP-1 is only evident in CP-CML CD34+ cells of patients with optimal response to IMA treatment and HDs but not in CP-CML CD34+ cells of patients who failed therapy response (Figure 6E). Notably, we confirm the differential expression of SHP1 protein in primary cell lysates obtained from the BM of 8 patients with CML (4 optimal and 4 failure responders characterized by a similar BCR-ABL mRNA expression at diagnosis). Indeed, in failure patients low expression of SHP-1 mRNA (3.6 ± 1.4 vs 7.9 ± 1.3 SHP-1/ABL mRNA copy number detected in optimal responder patients; P = .003; Figure 6C) corresponds to the low SHP-1 protein levels, as specified by immunoblot assay (Figure 6A) and densitometry analysis (Figure 6B; 3.5 ± 1.48 vs 10.6 ± 1.5 SHP-1/GAPDH detected in optimal responder patients; P = .007).
Evaluation of SHP-1 expression at protein level in patients with CML. (A) SHP-1 expression is assessed by WB analysis in patients with CML. Protein lysates of BM aspirates derived from 4 patients classified as failure responders and 4 optimal responders are separated on 10% SDS-PAGE and immunoblotted with Ab-SHP-1. GAPDH is used as protein loading control. (B) Densitometric analysis of the SHP-1 immunoblot shown in panel A. Failure responder patients express a significant lower amount of SHP-1 protein expression compared with optimal responders (P = .007). (C) SHP-1 mRNA expression level assessed by RT-qPCR in the same patients with CML analyzed in panels A-B. Failure responder patients express a significant lower amount of SHP-1 mRNA compared with optimal responders (P = .003). (D) MSP analysis done on SHP-1 promoter region of patients with CML (1-6 = optimal responders; 7-12 = failure responders). Each sample is amplified by methylated primers (M) or unmethylated primers (U). NTC indicates nontemplate control; MC, methylated control; UC, unmethylated control; MW, marker of molecular weight. (E) Anti–SHP-2 IP analysis in CD34+ cells derived from 2 optimal responder and 2 failure responder patients. Protein lysates were normalized by GAPDH staining before IP experiments. (Top) Control immunoblot of IP lysates by staining with Ab–SHP-2; (middle) anti–SHP-1 immunoblot; total lysates are analyzed for the presence of SHP-1 protein by immunoblot with Ab–SHP-1 (bottom).
Evaluation of SHP-1 expression at protein level in patients with CML. (A) SHP-1 expression is assessed by WB analysis in patients with CML. Protein lysates of BM aspirates derived from 4 patients classified as failure responders and 4 optimal responders are separated on 10% SDS-PAGE and immunoblotted with Ab-SHP-1. GAPDH is used as protein loading control. (B) Densitometric analysis of the SHP-1 immunoblot shown in panel A. Failure responder patients express a significant lower amount of SHP-1 protein expression compared with optimal responders (P = .007). (C) SHP-1 mRNA expression level assessed by RT-qPCR in the same patients with CML analyzed in panels A-B. Failure responder patients express a significant lower amount of SHP-1 mRNA compared with optimal responders (P = .003). (D) MSP analysis done on SHP-1 promoter region of patients with CML (1-6 = optimal responders; 7-12 = failure responders). Each sample is amplified by methylated primers (M) or unmethylated primers (U). NTC indicates nontemplate control; MC, methylated control; UC, unmethylated control; MW, marker of molecular weight. (E) Anti–SHP-2 IP analysis in CD34+ cells derived from 2 optimal responder and 2 failure responder patients. Protein lysates were normalized by GAPDH staining before IP experiments. (Top) Control immunoblot of IP lysates by staining with Ab–SHP-2; (middle) anti–SHP-1 immunoblot; total lysates are analyzed for the presence of SHP-1 protein by immunoblot with Ab–SHP-1 (bottom).
Finally, we analyzed whether epigenetic modifications may explain SHP-1 silencing observed in patients with CML as previously proved in the in vitro model of KCL22 cell line. In particular, genomic DNA derived from primary BM cells of 6 optimal and 6 suboptimal/failure patients with CML are used to investigate the methylation status of SHP-1 promoter. We detect unmethylated regions in all 6 optimal responders, with high SHP-1 mRNA expression, whereas only 3 of 6 suboptimal/failure responders with low expression of SHP-1 show methylated regions (Figure 6D).
Discussion
It is estimated that from ∼ 15%-20% of patients eventually develop resistance to IMA. Nowadays, resistance to IMA is assumed to be a consequence of the interaction of multiple factors, including treatment compliance, drug bioavailability, further genetic BCR-ABL–independent changes, and BCR-ABL kinase domain mutations. Here, we demonstrate that the level of the SHP-1 phosphatase, through modulation of the activity of another phosphatase, SHP-2, is an important modulator of resistance to IMA with the use of an in vitro model of KCL22-S and -R cell lines. Notably, the KCL22 cell line model is intriguing because it lacks most common resistance mechanisms, that is, ABL mutations or BCR-ABL overexpression. Indeed, IMA is able to turn off BCR-ABL signaling in both sensitive and resistant cell lines, suggesting that KCL22-R cell line has evolved alternative abnormalities to avoid the BCR-ABL–dependent susceptibility to IMA. It should be noted that also the parental sensitive KCL22-S cell line is largely resistant to IMA, because its survival in 1μM IMA is longer than the one observed in other BCR-ABL–sensitive cell lines.33 Therefore, this cell line feature is similar to the one observed in primary Ph+ immature cells when exposed to IMA. We found that SHP-1 is one of the proteins that mostly differentiates KCL22-S and KCL22-R cell lines. The SHP-1 phosphatase is generally described as a negative regulator of cell proliferation and signal transduction through the dephosphorylation of growth factors and cytokines receptors.9 SHP-1 expression is essential for BCR-ABL–driven leukemogenesis, because it regulates BCR-ABL phosphorylation and PP2A-induced BCR-ABL proteasome degradation.27
Notably, IMA treatment does not modulate the expression of SET (a BCR-ABL–induced inhibitor of PP2A), in KCL22 cell lines, despite the data reported by us and others27 in the K562 cell line. Moreover, we speculate that this observation may be related to a different BCR-ABL activation status in KCL22 and K562 cell lines. Indeed, SET expression in untreated KCL22 cell lines is similar to K562 cell line after IMA exposure. In addition, data obtained on samples derived from patients with CP-CML treated with a short exposure to IMA have also shown lack of SET modulation34 (GEO database: GDS3518).
Interestingly, SHP-1 protein levels have been found reduced both in several types of hematopoietic tumors21-23,35 and in patients with advanced stage CML with a DNA methylation independent process.24 Instead, we demonstrate that in the resistant CML cell line the low expression of SHP-1 is strongly associated with hypermethylation status of its promoter region, as previously shown both in patients with acute myeloid leukemia and patients with CML.23 Indeed, the exposure of the resistant cell line to a demethylating agent can revert this suppression. We demonstrate that, in both the resistant and the sensitive KCL22 cell lines, the activity of the BCR-ABL is completely suppressed by IMA exposure. This let us exclude that SHP-1 regulation of BCR-ABL tyrosine autophosphorylation36,37 is the relevant mechanism that explains IMA resistance in the KCL22-R cell line.
A recent study clarifies the role of SHP-1 in modulating cell signaling in a human colorectal adenocarcinoma cell line (Caco2).8 That study showed that a critical factor for SHP-1 function is the interaction with another SH2-containing phosphatase, SHP-2. Interestingly, SHP-2 is a well-known activator of the ERK1-2 pathway in Caco2 cells. This pathway is important for proliferation and viability signals from growth factor receptors to genes, and ERK is one of the most important cytoplasmatic targets of the BCR-ABL oncogenic activity. Indeed, Grb2 directly binds to growth factor receptors or, in Ph+ cells, to the BCR-ABL Tyr177, thereby recruiting the guanine nucleotide exchange factor SOS. In turn, SOS activates RAS, which leads to the activation of the downstream cascade RAF/MEK/ERK1-2. SHP-2 is required to regulate RAS activation. Indeed, RAS is activated by guanine nucleotide exchange activity of SOS, but it is inactivated by GTPase-activating protein GAP. Most probably, SHP-2 promotes the ERK activation pathway by preventing the GAP activation through the dephosphorylation of this latter protein38,39 (Figure 7).
Schematic representation of the mechanism by which SHP-1 and SHP-2 may regulate BCR-ABL–independent IMA resistance in CML cells. BCR-ABL plays a main role in the development and progression of CML, and the interaction between BCR-ABL and other oncogenic molecules has been extensively documented in in vitro model of IMA resistance. Nonetheless, BCR-ABL–independent signaling responsible for IMA resistance in patients with CML is not completely defined. In particular, BCR-ABL regulates SET/PP2A/SHP-1 pathway through JAK2 activation, which led to an increased level of activated Lyn.27,40 Our data show that SHP-1 down-regulation is an important factor in causing BCR-ABL–independent IMA resistance. Indeed, we demonstrate that SHP-1 regulates proliferation and apoptosis of CML cells in which BCR-ABL is turned off by TKI treatments. Moreover, we suggest that, in the absence of ABL activities, SHP-1 phosphatase plays a key role in regulating the activation status of SHP-2, another phosphatase important in leading cellular signals related to growth factor receptors, as well as a well-known activator of the ERK1-2 pathway.
Schematic representation of the mechanism by which SHP-1 and SHP-2 may regulate BCR-ABL–independent IMA resistance in CML cells. BCR-ABL plays a main role in the development and progression of CML, and the interaction between BCR-ABL and other oncogenic molecules has been extensively documented in in vitro model of IMA resistance. Nonetheless, BCR-ABL–independent signaling responsible for IMA resistance in patients with CML is not completely defined. In particular, BCR-ABL regulates SET/PP2A/SHP-1 pathway through JAK2 activation, which led to an increased level of activated Lyn.27,40 Our data show that SHP-1 down-regulation is an important factor in causing BCR-ABL–independent IMA resistance. Indeed, we demonstrate that SHP-1 regulates proliferation and apoptosis of CML cells in which BCR-ABL is turned off by TKI treatments. Moreover, we suggest that, in the absence of ABL activities, SHP-1 phosphatase plays a key role in regulating the activation status of SHP-2, another phosphatase important in leading cellular signals related to growth factor receptors, as well as a well-known activator of the ERK1-2 pathway.
Given SHP-2 capacity to directly promote RAS activation, gain-of-function mutations of SHP-2 have been described in several types of hematopoietic tumors, including juvenile myelomonocytic leukemia.15 However, SHP-2 mutations or its expression level fluctuations have never been found in CML. Notably, we found neither any previously described SHP-2–activating mutations in KCL22 cell lines nor any difference in SHP-2 expression between the IMA-resistant and -sensitive cell lines, even after IMA treatment. Noteworthy, by co-IP experiments, we found that SHP-1 interacts with SHP-2 in the sensitive cell line, as already shown in the Caco2 cell line.
To further investigate the correlation between SHP-1 expression and IMA response, we stably expressed SHP-1 in the KCL22-R cell line and showed that we reverted IMA resistance. In addition, the induction of high expression of SHP-1 is a sufficient factor to enable the detection of its interaction with SHP-2. Moreover, whereas SHP-1 has been identified as a key negative regulator of BCR-ABL signaling, ectopic SHP-1 expression does not significantly modify proliferation in the neomycin-selected KCL22-RSHP−1+ cell line. As a consequence, we assume that the fusion oncogene overcomes the inhibitory activity of SHP-1, consistently with the data already reported on the K562 cell line stably transfected with the SHP-1–expressing vector.26 Instead, we demonstrate a significant reduction in KCL22-RSHP−1+ proliferation when we inhibit the BCR-ABL oncogene by IMA treatments. These data show that SHP-1 expression is also fundamental in regulating IMA response in the absence of BCR-ABL signaling.
In addition, by SHP-2 knock-down in KCL22-RSHP2−, we attest a significant reduction of ERK phosphorylation without modifications in cell proliferation and apoptotic rate. This suggests that in the KCL22-R cell line the BCR-ABL oncogene may activate pathways involving STAT3 in a SHP-2–independent manner, that is, through the activation of JAKs, as previously reported for a different P210+ cell line.41 However, we observe a significant reduction of STAT3 phosphorylation and, consequently, of cell viability and proliferation when KCL22-RSHP2− is exposed to IMA, confirming the pivotal role of SHP-2 as mediator of the IMA resistance in the absence of BCR-ABL activity. The most probable mechanism for SHP-2 activation is the phosphorylation of Tyr542 that has been shown to be sufficient in activating MAP kinase pathway.42 In our cell line model, we found that SHP-2 Tyr542 is equally phosphorylated in both KCL22-R and -S cell lines. However, IMA treatment reduces SHP-2 Tyr542 phosphorylation only in the sensitive but not the resistant CML cell line, in which we detect no interaction between the 2 phosphatases SHP-1 and SHP-2. In particular, SHP-2 phosphorylation in the KCL22-R cell line may be probably because of a receptor signaling,10 even in the absence of BCR-ABL activity.
In addition, IMA treatment induces a reduction in the signal associated with SHP-2 pTyr542 in KCL22-RSHP1+ as well as in KCL22-S, highlighting the SHP-1 role in SHP-2 activity regulation.
All collected data confirm that SHP-2 activity has a significant role in myeloid malignancies. They also indicate that the modulation of SHP-2 phosphorylation pattern (particularly in Tyr542) by SHP-1 should be one of the BCR-ABL–independent key steps to sustain viability and proliferation of Ph+ cells treated with IMA (Figure 7). Thus, in this model, SHP-1 is the key modulator of RAS activation status in Ph+ cells when the activity of BCR-ABL protein is turned off by IMA. In addition, Vila-Coro et al43 demonstrated that SHP-1 also contributes to the regulation of SDF-1α–-dependent CXCR-4 activation. Therefore, SHP-1 may be also important to modulate stromal interaction of Ph+ cells.
In our study, cellular model data are consistent with those observed in patients with CP-CML by in vivo analysis. The baseline levels of SHP-1 mRNA in patients with CML correlate with the outcome of IMA treatment. In fact, patients who display optimal IMA response according the ELN criteria28 (ie, patients achieving MMR by 18 months of treatment) have SHP-1 mRNA levels significantly higher than patients who fail to achieve MMR. As a result, the SHP-1 value seems to be an important marker at diagnosis to predict MMR at 18 months in patients with CML treated with IMA.
Our in vivo data are further confirmed on CD34+ progenitor BM cells from patients with CML. Notably, SHP-1 expression level assessed in CD34+ cells is lower than in total BM samples, confirming that SHP-1 expression depends on the maturative state of the hematopoietic cells.26
Moreover, we demonstrate that SHP-1 down-regulation occurs both at the transcriptional and the protein levels in primary BM cells derived from nonresponder patients. We also notice that this transcriptional down-regulation is partially related to the methylation status of SHP-1 promoter, confirming data from Amin et al,24 suggesting that in patients with CML other mechanisms for SHP-1 expression control beside methylation process have to be considered.
Until now, we still lack a recognized biologic prognostic marker of response to the treatment despite our deep knowledge of the mechanisms that characterize the neoplastic transformation in patients with CML. The most important baseline risk factor is yet a clinical index (the Sokal risk) mainly based on the patient hematologic features at diagnosis. Several clinical trials have shown that the IMA response rate in patients with CML is different on the base of Sokal score. In fact, IMA response is being significantly lower in patients with intermediate and high Sokal risk. The IRIS study reported that 24%, 33%, and 51% of the patients, respectively, classified with low, intermediate, and high Sokal risk do not achieve CCyR until 12 months.3 It is important to remark that, as expected, a slightly higher percentage of high Sokal risk patients of our cohort did not achieve response to IMA, whereas no difference was found between the high Sokal risk percentages in patients with suboptimal and optimal responses. Overall, we found no correlation between Sokal risk and SHP-1 levels.
In conclusion, our data show a novel BCR-ABL–independent mechanism of IMA resistance in CML cells, describing for the first time a correlation between the expression of SHP-1 and the outcome of IMA treatment. SHP-1 level analysis may be useful as a baseline indicator of probability to obtain an early MMR after IMA treatment, as well as second generation of TKIs, if validated in a larger cohort of patients. Therefore, the SHP-1 evaluation could provide a new tool for the early assessment of the kinetic of response in patients with CML. It can also be useful to better tailor target therapy.
The online version of this article contains a data supplement.
The publication costs of this article were defrayed in part by page charge payment. Therefore, and solely to indicate this fact, this article is hereby marked “advertisement” in accordance with 18 USC section 1734.
Acknowledgments
The authors thank Dr Mara Quintarelli for all the advice in English proofreading and editing.
This work was supported by grants from Regione Campania (DGRC 2362/07), MIUR (PS 35-126/Ind), and Novartis.
Authorship
Contribution: N.E., I.C., A.R.S., T.B., A.L.P., and C.Q. designed and performed experiments; N.E., I.C., C.Q., L.D.V., J.V.M., M.R., R.M., and F.P. designed the research and analyzed the data; L.L., M.P., and F.P. provided patient's samples; T.P.H., D.W., J.P.R., D.R., G.S., T.K., S.B., and G.M. provided expertise in molecular biology and analyzed the data; and N.E., C.Q., and F.P wrote the manuscript. All authors reviewed the manuscript
Conflict-of-interest disclosure: F.P. has received grants from Novartis and Bristol-Myers Squibb and is a participant on the advisory board of Novartis. The remaining authors declare no competing financial interests.
Correspondence: Fabrizio Pane, Università di Napoli Federico II, Via S Pansini, 5, Naples, Italy 80131; e-mail: fabpane@unina.it.













