Abstract
In line with the B-lymphotropic nature of Epstein-Barr virus (EBV), the virus is present in several types of B-cell lymphomas. EBV expresses a different set of latent genes in the associated tumors, such as EBV nuclear antigen 1 (EBNA-1) and latent membrane proteins (LMPs; type II latency) in classical Hodgkin lymphomas (HLs). We previously reported that exposure of in vitro EBV-converted, HL-derived cell line KMH2-EBV to CD40-ligand and interleukin-4 (IL-4) induced the expression of LMP-1. Here, we show that exposure to IL-4 or IL-13 alone induced LMP-1 in the absence of EBNA-2. Induction of LMP-1 by IL-4 and IL-13 was mediated by the signal transducer signal transducer and activator of transcription 6 (STAT6) and a newly defined high-affinity STAT6-binding site in the LMP-1 promoter. IL-4 induced LMP-1 also in Burkitt lymphoma–derived lines and in tonsillar B cells infected with the EBNA-2–deficient EBV strain P3HR-1. Furthermore, coculture of EBV-carrying Burkitt lymphoma cells with activated CD4+ T cells resulted in the induction of LMP-1 in the absence of EBNA-2. Because Hodgkin/Reed-Sternberg cells are known to secrete IL-13, to have constitutively activated STAT6, and to be closely surrounded by CD4+ T cells, these mechanisms may be involved in the expression of LMP-1 in EBV-positive chronic HLs.
Introduction
Epstein-Barr virus (EBV) is a γ-herpes virus of the Lymphocryptovirus genus that has succeeded to colonize > 90% of the adult population.1 As a general characteristic of these viruses, they can all infect and immortalize B-lymphocytes in vitro. The in vitro EBV-infected B cells proliferate and give rise to lymphoblastoid cell lines (LCLs). The pattern of latent EBV gene expression seen in LCLs is referred to as the type III latency, in which 9 virally encoded proteins are expressed (EBV nuclear antigen 1-6 [EBNA1-6], Latent Membrane Protein-1 [LMP-1], LMP-2A, and LMP-2B).1 Similarly to the EBV gene expression seen in LCLs, type III latent B cells were found in healthy persons during the primary infection2 and the virus carrier state.3 These cells are highly immunogenic and are eliminated by the cellular immune response.4 After the primary infection the virus establishes a life-long infection in the memory B-cell reservoir, from where it is thought to reactivate and produce new progeny that are shed in the saliva.1,5
In immunodeficient states, in which the cellular immune responses are compromised, the EBV-infected type III B cells can give rise to lymphoproliferations/lymphomas, as seen in the posttransplantation lymphoproliferations6,7 and some AIDS lymphomas.8 Depending on the histologic origin, the activation state, and the differentiation stage of the virus-carrying cells, EBV can adopt other viral gene expression patterns as well.9 This is evidenced by the type I EBV gene expression seen in Burkitt lymphomas (BLs), primary effusion lymphomas,10 and diffuse large B-cell lymphomas, whereby EBNA-1 is the only viral protein expressed. However, EBNA-1 is coexpressed with LMP-1 and LMP-2 in the EBV-carrying classical HL (cHL11 ; type II latency), nasal natural killer/T-cell lymphoma,12,13 some nasopharyngeal carcinomas (NPCs),14,15 and peripheral T-cell lymphomas.16
The expression of LMP-1 in type III latency is driven by the EBNA-2 protein.1 The molecular mechanism of LMP-1 expression in type II latent cells, thus in the absence of EBNA-2, is only partially known. EBV-positive cHL is unique among the type II malignancies because all the Hodgkin/Reed-Sternberg (HRS) cells express high levels of LMP-1, whereas LMP-1 expression is heterogeneous in other tumors.15 Not just the mechanism of LMP-1 expression in the HRS cells is unknown, but it is still an open question whether LMP-1 is needed for the survival or proliferation of these malignant cells. Although the type II EBV latency is seen in a proportion of cHLs, the available HL-derived cell lines are EBV negative. Thus, there is no in vitro system in which this type of virus-cell interaction can be studied.
We have previously reported that exposure of the in vitro EBV-converted HL-derived cell line KMH2-EBV to CD40 ligand (CD40L) and interleukin-4 (IL-4) led to EBNA-2–independent expression of LMP-1.17 In the continuation of this work we identify now IL-4, IL-13, and CD40L as potent inducers of LMP-1 not only in EBV-positive HL lines but also in BL lines and EBV-infected normal B cells.
Methods
Cell lines and cell culture
The EBV-negative HL-derived cell lines KMH2, L540, L428, HDLM2, and L1236 were kindly provided by Magnus Björkholm (Department of Medicine, Division of Hematology, Karolinska University Hospital Solna and Karolinska Institutet) and were used in our previous study.18 The following BL lines were studied: the type I Mutu I cl.216, cl.59, cl.148,19 Jijoye M13; the type III Mutu III cl.99 and cl.176,19 Raji, Jijoye P79; BLs with an EBNA-2–deleted EBV strain Daudi and P3HR1.20 The KMH2 cells infected with the Akata-Neo strain (KMH2-EBV), made in our laboratory, were previously reported.17 A similar pair of EBV-negative and -positive KMH2 cells (KMH2(PM) and KMH2-EBV(PM) in this study) were kindly provided by Karl R. N. Baumforth and Paul G. Murray21 (CRUK Institute for Cancer Studies, University of Birmingham). The CD40L-expressing and the control murine fibrosarcoma L cells were used in our previous study.17 All lines were cultured in RPMI medium supplemented with 10% heat inactivated fetal calf serum, 1mM l-glutamine, 100 U/mL penicillin, 100 μg/mL streptomycin, except for the L cells that were maintained in complete Iscoves modified Dulbecco medium (IMDM). The complete RPMI medium of the KMH2-EBV cells was supplemented with 1 mg/mL G418.
Cytokines and inhibitors
All cytokines were purchased from PeproTech EC Ltd, diluted as indicated by the manufacturer, and frozen in aliquots. IL-2 was a gift of Ajinomoto Company.
The Tyrphostin AG490 (Sigma-Aldrich) was diluted in ethanol (8.5mM stock). For the AG490 treatment of the KMH2-EBV cells, 1 × 106 cells/mL/well in 24-well plates were preincubated with 50 or 200μM AG490 or the same volume of ethanol for 1 hour, after which 50 ng/mL IL-4 was added, and the cells were incubated for an additional 6 hours when the total cell lysates were made.
CD40L activation
CD40L-transfected murine L cells or control L cells were irradiated with 150 Gy (15 000 rad) and incubated for 6-8 hours in a 12-well plate (0.5 × 106 cells/1 mL/well). Thereafter, 0.5 × 106 KMH2-EBV, Daudi, or P3HR1 cells were plated on the CD40L-L or L-cell monolayer in a total volume of 3 mL of complete RPMI medium containing 50 ng/mL cytokines (PeproTech). At the indicated times, the activated human cells were harvested by gentle use with a pipette without detaching the mouse cell monolayer.
Coculture of CD4+ T cells with BL and HL lines
For the coculture experiments 0.5 × 106 total T or CD4+ T cells were incubated with 0.5 × 106 Daudi, Jijoye M13, Mutu I cl.59, or KMH2-EBV cells in a total volume of 1 mL of complete RPMI medium. If the cells were used at a different ratio, the total cell number was maintained at 1 × 106/mL. Parallel cultures were treated with 5 μg/mL phytohemagglutinin (PHA; Sigma-Aldrich), 5 μg/mL staphylococcal enterotoxin B (SEB; Sigma-Aldrich), or 0.5 × 106 Dynabeads T-cell expander (Invitrogen; 1 bead/1 T cell). In parallel experiments cell-cell contact was prevented with the use of a Transwell insert with a 0.4-μm pore size, polycarbonate membrane (Costar).
Transfection of the KMH2-EBV cells with signal transducer and activator of transcription-6 small interfering RNA
KMH2-EBV cells (4 × 106) were transfected with 100pmol custom-synthesized signal transducer and activator of transcription-6 (STAT6) small interfering RNA (siRNA; 5′-GUUCCAGGCUGGAGUUCGtt-3′; Ambion)22 or nonspecific siRNA (Neg1 FAM; Ambion) with the Nucleofector I Device and Cell Line Nucleofector Kit T (Lonza Cologne AG) program T-01. After electroporation the mixture was transferred to prewarmed RPMI medium with fetal calf serum but without antibiotics. Two days later the cells were treated with IL-4 (10 ng/mL) or IL-13 (50 ng/mL) for an additional 24 hours before the total cell lysates were prepared.
Results
IL-4 is responsible for the induction of LMP-1 in the KMH2-EBV cells treated with CD40L and IL-4
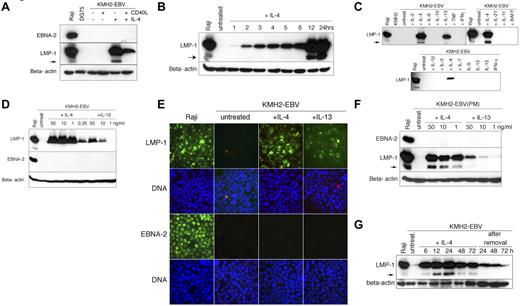
We previously found that membrane-bound CD40L and IL-4 exposure could induce the expression of LMP-1 in the absence of EBNA-2 in the EBV-converted KMH2 cells.17 We show now that CD40L was dispensable for the induction of LMP-1, and, in fact, IL-4 induced the expression of LMP-1 in the KMH2-EBV cells at a higher level, when added alone (Figure 1A). Note that the LMP-1–specific antibodies detected both the full-length (61 kDa) and the smaller, truncated LMP-1 (55 kDa23 ; the latter marked on the immunoblots by an arrow). The smaller molecular weight LMP-1 can either be a product of the “lytic” LMP-1 (transcribed from the first intron of the gene)24 or degradation products of the full-length LMP-1. Because the ATG initiator of the lytic LMP-1 is mutated in the Akata EBV strain25 (and therefore even if transcribed, it cannot be translated), the smaller molecular weight LMP-1 detected in immunoblots of total cell lysates of Akata-carrying cells, such as the KMH2-EBV, is most probably a degradation product of the full-length protein (Figure 1A and thereafter). Importantly, IL-4 did not induce the expression of EBNA-2 (Figure 1A). IL-4 induced the LMP-1 protein already 1-2 hours after its addition, and the levels increased up to 12 hours (Figure 1B).
Induction of LMP-1 expression by IL-4 and IL-13 in the KMH2-EBV cells. (A) Expression of EBNA-2, LMP-1, and β-actin in total cell lysates of KMH2-EBV treated for 24 hours with control L cells or CD40L-L cells, with or without IL-4 (50 ng/mL), assessed by Western blotting. In all of the immunoblots, the arrow indicates the expression of the lower molecular weight LMP-1 (“truncated” LMP-1). (B) LMP-1 expression after activation of KMH2-EBV cells with IL-4 (50 ng/mL) for the indicated times. (C) Expression of LMP-1 in the KMH2-EBV cells treated with the indicated cytokines (50 ng/mL) for 24 hours. (D) Expression of LMP-1, EBNA-2, and β-actin in the KMH2-EBV cells after treatment with the indicated doses of IL-4 or IL-13 for 24 hours. (E) Immunofluorescence staining for LMP-1 or EBNA-2 of the IL-4– or IL-13–treated KMH2-EBV cells (50 ng/mL, 24 hours). Nuclei were visualized with Hoechst 33258. Images were generated with a Leitz DM RB microscope (Leica Microsystems) using a 63×/1.32 NA oil immersion objective lens. Images were captured with a Hamamatsu dual-mode cooled charged coupled device camera (C4880) and Hipic 6.4.0 software (Hamamatsu Photonics Deutschland). Pictures were edited for opitmal color contrast with Adobe Photoshop 7 (Adobe Systems). (F) Induction of LMP-1 in KMH2-EBV(PM) cell line by the indicated doses of IL-4 or IL-13 after 24 hours of treatment. (G) Expression of LMP-1 in KMH2-EBV cells treated with IL-4 (50 ng/mL) for 6, 12, 24, 48, or 72 hours. After 72 hours the cells were washed in phosphate-buffered saline and replated for an additional 24, 48, or 72 hours in complete RPMI medium without IL-4.
Induction of LMP-1 expression by IL-4 and IL-13 in the KMH2-EBV cells. (A) Expression of EBNA-2, LMP-1, and β-actin in total cell lysates of KMH2-EBV treated for 24 hours with control L cells or CD40L-L cells, with or without IL-4 (50 ng/mL), assessed by Western blotting. In all of the immunoblots, the arrow indicates the expression of the lower molecular weight LMP-1 (“truncated” LMP-1). (B) LMP-1 expression after activation of KMH2-EBV cells with IL-4 (50 ng/mL) for the indicated times. (C) Expression of LMP-1 in the KMH2-EBV cells treated with the indicated cytokines (50 ng/mL) for 24 hours. (D) Expression of LMP-1, EBNA-2, and β-actin in the KMH2-EBV cells after treatment with the indicated doses of IL-4 or IL-13 for 24 hours. (E) Immunofluorescence staining for LMP-1 or EBNA-2 of the IL-4– or IL-13–treated KMH2-EBV cells (50 ng/mL, 24 hours). Nuclei were visualized with Hoechst 33258. Images were generated with a Leitz DM RB microscope (Leica Microsystems) using a 63×/1.32 NA oil immersion objective lens. Images were captured with a Hamamatsu dual-mode cooled charged coupled device camera (C4880) and Hipic 6.4.0 software (Hamamatsu Photonics Deutschland). Pictures were edited for opitmal color contrast with Adobe Photoshop 7 (Adobe Systems). (F) Induction of LMP-1 in KMH2-EBV(PM) cell line by the indicated doses of IL-4 or IL-13 after 24 hours of treatment. (G) Expression of LMP-1 in KMH2-EBV cells treated with IL-4 (50 ng/mL) for 6, 12, 24, 48, or 72 hours. After 72 hours the cells were washed in phosphate-buffered saline and replated for an additional 24, 48, or 72 hours in complete RPMI medium without IL-4.
IL-13 can also induce the expression of LMP-1 in the KMH2-EBV cells
To study if other cytokines might also induce LMP-1 expression, the KMH2-EBV cells were treated with IL-1β, IL-2, IL-3, IL-6, IL-7, IL-10, IL-11, IL-13, IL-15, IL-21, tumor necrosis factor, B-cell activating factor, interferon-α, or interferon-γ. As shown in Figure 1C and D, both IL-4 and IL-13 induced a dose-dependent increase in LMP-1, whereas no other cytokine had any effect. IL-4 induction was more efficient than IL-13, because it induced higher levels at lower doses (Figure 1D). Immunofluorescence stainings for LMP-1 and EBNA-2 showed that 90% of the KMH2-EBV cells expressed LMP-1 after IL-4 treatment, and 50% of the cells after IL-13 treatment, whereas neither cytokine induced EBNA-2 expression (Figure 1E). Importantly, IL-4 and IL-13 induced expression of LMP-1 in the absence of EBNA-2 also in another independently EBV-converted KMH2 subline (KMH2-EBV(PM); Figure 1F). The LMP-1–inducing affect of the IL-4 was transient, because LMP-1 was gradually down-regulated after the removal of the cytokine (Figure 1G).
Janus kinase–STAT6 signaling pathway is involved in the induction of LMP-1 expression by IL-4 and IL-13
Because both IL-4 and IL-13 are known to signal through STAT6,26,27 we tested the activation of STAT6 on IL-4 and IL-13 treatment in the KMH2 and KMH2-EBV cells. Both cytokines induced phosphorylation on STAT6, IL-4 giving a stronger response than IL-13 (Figure 2A). In the EBV-positive type I BL Jijoye M13 cells exposure to IL-4, but not IL-13, led to the activation of STAT6 (Figure 2A). Preincubation of the KMH2-EBV with the Janus kinase (JAK) inhibitor AG490 reduced the level of LMP-1 and STAT6 phosphorylation in a dose-dependent manner (Figure 2B).
The JAK-STAT6 signaling pathway is involved in the induction of LMP-1. (A) Immunoblot analysis of total cell extracts of the IL-4– or IL-13–treated (50 ng/mL, 30 minutes) KMH2, KMH2-EBV, and Jijoye M13 cells with antibodies specific for phospho-Tyr641 STAT6 (pY-STAT6) and total STAT6. The latter membrane was reprobed with β-actin–specific antibodies. (B) Expression of LMP-1, phospho-Tyr641 STAT6 (pY-STAT6), total STAT6, and β-actin in total cell lysates prepared from the KMH2-EBV cells treated with IL-4 or IL-13 (50 ng/mL) for 6 hours. The cytokine-treated cells were preincubated for 1 hour with 50 or 200μM AG490 or similar volume of ethanol as control. (C) Expression of LMP-1, total STAT6, total STAT3, and β-actin in total cell lysates of IL-4– or IL-13–treated KMH2-EBV cells. Two days before the addition of the cytokines the cells were transfected with STAT6-specific or control siRNA and cultured in complete medium without antibiotics. IL-4 (10 ng/mL) or IL-13 (50 ng/mL) was added for 24 hours before the lysates were prepared. (D) Expression of phospho-Tyr641 STAT6 (pY-STAT6), total STAT6, and β-actin in total cell lysates prepared from the L1236, L428, L540, HDLM2, KMH2, KMH2-EBV, KMH2(PM), and KMH2-EBV(PM) cells. (E) Immunoblot analysis with the use of LMP-1, EBNA-1, EBNA-2, and β-actin antibodies. KMH2-EBV or 3 different clones of KMH2-B958EGFP (cl.2, cl.3, cl.7) cells were treated with 50 ng/mL IL-4 for 24 hours, and total cell lysates were prepared. NS denotes a nonspecific protein detected by the anti–EBNA-1 antibody.
The JAK-STAT6 signaling pathway is involved in the induction of LMP-1. (A) Immunoblot analysis of total cell extracts of the IL-4– or IL-13–treated (50 ng/mL, 30 minutes) KMH2, KMH2-EBV, and Jijoye M13 cells with antibodies specific for phospho-Tyr641 STAT6 (pY-STAT6) and total STAT6. The latter membrane was reprobed with β-actin–specific antibodies. (B) Expression of LMP-1, phospho-Tyr641 STAT6 (pY-STAT6), total STAT6, and β-actin in total cell lysates prepared from the KMH2-EBV cells treated with IL-4 or IL-13 (50 ng/mL) for 6 hours. The cytokine-treated cells were preincubated for 1 hour with 50 or 200μM AG490 or similar volume of ethanol as control. (C) Expression of LMP-1, total STAT6, total STAT3, and β-actin in total cell lysates of IL-4– or IL-13–treated KMH2-EBV cells. Two days before the addition of the cytokines the cells were transfected with STAT6-specific or control siRNA and cultured in complete medium without antibiotics. IL-4 (10 ng/mL) or IL-13 (50 ng/mL) was added for 24 hours before the lysates were prepared. (D) Expression of phospho-Tyr641 STAT6 (pY-STAT6), total STAT6, and β-actin in total cell lysates prepared from the L1236, L428, L540, HDLM2, KMH2, KMH2-EBV, KMH2(PM), and KMH2-EBV(PM) cells. (E) Immunoblot analysis with the use of LMP-1, EBNA-1, EBNA-2, and β-actin antibodies. KMH2-EBV or 3 different clones of KMH2-B958EGFP (cl.2, cl.3, cl.7) cells were treated with 50 ng/mL IL-4 for 24 hours, and total cell lysates were prepared. NS denotes a nonspecific protein detected by the anti–EBNA-1 antibody.
To test whether STAT6 is directly involved in the induction of LMP-1 by IL-4 and IL-13, we transiently transfected the KMH2-EBV cells with STAT6-specific or control siRNAs and tested the induction of LMP-1 by the cytokines 48 hours later. As shown in Figure 2C, expression of STAT6 was down-regulated by the specific siRNA, whereas levels of STAT3 and β-actin were unchanged. LMP-1 induction by IL-4 in the STAT6 siRNA-transfected cells was inhibited by ∼ 50%, whereas the induction of LMP-1 by IL-13 was prevented by ∼ 80%.
STAT6 was reported to be constitutively activated in HL-derived cell lines.28 On the basis of our results we would expect to have LMP-1 expressed in an EBV-infected HL cell line with constitutively active STAT6. Therefore, we tested the activation status of STAT6 in the EBV-negative HL cell lines L1236, L428, L540, HDLM2, and in the EBV-negative or EBV-positive KMH2 cells. None of the KMH2 cell lines (with or without EBV) expressed the activated form of STAT6, whereas the remaining 4 HL lines were positive for pSTAT6 (Figure 2D).
At this time it was important to ascertain that the induction of LMP-1 by IL-4 was not restricted to the Akata EBV strain carried by the KMH2-EBV and KMH2-EBV(PM) cells. To this end the KMH2 cells were infected with the recombinant B958-EGFP strain. The B958-EGFP–infected KMH2 clones expressed EBNA-1, whereas only 1 clone expressed weekly EBNA-2 and the other 2 clones being EBNA-2 negative (Figure 2E). LMP-1 was up-regulated by IL-4 in all 3 clones (Figure 2E).
Identification of a new STAT-binding site in the ED-L1 LMP-1 promoter
Because the induction of LMP-1 protein expression occurred already after 1-2 hours of IL-4 treatment, we hypothesized that the STAT6 signaling initiated by IL-4 would directly activate the LMP-1 promoter. In line with this assumption, 2 STAT-binding sites were identified in the LMP-1 promoters of the B958 EBV strain.29 Because none of the previously reported sequences of the STAT-binding sites in the LMP-1 promoters had the TTC/GAA palindrom spaced by 4 nucleotides (TTCNNNNGAA) characteristic of high-affinity STAT6-binding sites,30 we reanalyzed the sequence of the LMP-1 promoter of the B958 strain and at position −514 to 524 upstream of the transcriptional start site (TSS) we identified a new STAT-binding site with the TTCAGGCGAA sequence (nucleotides 169569-169578; GenBank no. AJ507799.2; Figure 3A). By database searches and sequencing we provide evidence that the 3 STAT-binding sites are conserved in the Mutu, Rael, Jijoye, P3HR1, Daudi, Raji, Namalwa, AG876, Akata, CAO, NPC-Taiwan, and GD1 EBV strains (Figure 3A; not shown). The same A-to-C change in the sequence of the STAT6-binding site could be identified in the Asian EBV strains (Akata, CAO, GD1, NPC-Taiwan; Figure 3A), whereas the most proximal STAT-binding site was disrupted in the GD1, CAO, and NPC-Taiwan strains (Figure 3A).
Identification and functionality of a new STAT-binding site in the LMP-1 promoter. (A) Schematic drawing shows the structure of the LMP-1 promoters and the conservation of its 3 STAT-binding sites among different EBV isolates. (B) DNA-binding activity of STAT6 analyzed in nuclear extracts prepared from IL-4–treated or nontreated KMH2-EBV cells by electrophoretic mobility shift assay (EMSA) experiment with the use of an oligonucleotide probe with a STAT6-binding site from the human GL-ϵ promoter. In the supershift experiments the nuclear extracts were preincubated with anti-STAT6 or anti-STAT5 antibodies, whereas in the cold competition experiments they were preincubated with 100-fold molar excess of unlabeled GL-ϵ or LRS-STAT6 probes. (C) DNA-binding activity of STAT6 analyzed in nuclear extracts prepared from IL-4–treated or nontreated KMH2-EBV cells by EMSA with the use of the GL-ϵ– or the LRS-STAT6–labeled probes. In the cold competition experiments, the nuclear extracts were preincubated with 100-fold molar excess of unlabeled GL-ϵ, LRS-STAT6, LRS-STAT6mut1, or LRS-TR probes. (D) DNA-binding activity of STAT6 analyzed in nuclear extracts prepared from IL-4–treated or nontreated KMH2-EBV cells by EMSA with the use of the GL-ϵ–labeled probe. In the cold competition experiments the nuclear extracts were preincubated with 100-, 30-, or 10-fold excess of unlabeled GL-ϵ or LRS-STAT6 probes. In additional competition experiments the extracts were incubated with 100-fold excess of unlabeled LRS-STAT6NPC, LRS-STAT6mut1, LRS-STAT6mut2, LRS-EDL1 or LRS-TR probes. (E) Relative luciferase activity (RLA) of the L428 and L1236 cell lysates after transient transfection with LRS-634 and LRS-STAT6mut1 reporter vectors compared with the pGL3 control. The error bars indicated ± SD of 3 independent experiments. (F) Chromatin immunoprecipitations (ChIPs) were performed with the untreated or IL-4–treated (1 hour, 50 ng/mL) KMH2-EBV cells with the use of polyclonal rabbit control Ig or STAT6-specific antibodies. The results are expressed as the fold enrichment of precipitated DNA after ChIP with anti-STAT6 antibody (gray bars) relative to ChIP with control IgG (white bars) as measured by quantitative polymerase chain reaction with primers located around the STAT6-binding site in the LMP-1 promoter or at 2 negative control regions in the EBV genome (BCLF1 and BALF2). The error bars indicate SD of 3 quantitative polymerase chain reaction measurements of 1 ChIP experiment. The results are representative of 2 independent ChIPs.
Identification and functionality of a new STAT-binding site in the LMP-1 promoter. (A) Schematic drawing shows the structure of the LMP-1 promoters and the conservation of its 3 STAT-binding sites among different EBV isolates. (B) DNA-binding activity of STAT6 analyzed in nuclear extracts prepared from IL-4–treated or nontreated KMH2-EBV cells by electrophoretic mobility shift assay (EMSA) experiment with the use of an oligonucleotide probe with a STAT6-binding site from the human GL-ϵ promoter. In the supershift experiments the nuclear extracts were preincubated with anti-STAT6 or anti-STAT5 antibodies, whereas in the cold competition experiments they were preincubated with 100-fold molar excess of unlabeled GL-ϵ or LRS-STAT6 probes. (C) DNA-binding activity of STAT6 analyzed in nuclear extracts prepared from IL-4–treated or nontreated KMH2-EBV cells by EMSA with the use of the GL-ϵ– or the LRS-STAT6–labeled probes. In the cold competition experiments, the nuclear extracts were preincubated with 100-fold molar excess of unlabeled GL-ϵ, LRS-STAT6, LRS-STAT6mut1, or LRS-TR probes. (D) DNA-binding activity of STAT6 analyzed in nuclear extracts prepared from IL-4–treated or nontreated KMH2-EBV cells by EMSA with the use of the GL-ϵ–labeled probe. In the cold competition experiments the nuclear extracts were preincubated with 100-, 30-, or 10-fold excess of unlabeled GL-ϵ or LRS-STAT6 probes. In additional competition experiments the extracts were incubated with 100-fold excess of unlabeled LRS-STAT6NPC, LRS-STAT6mut1, LRS-STAT6mut2, LRS-EDL1 or LRS-TR probes. (E) Relative luciferase activity (RLA) of the L428 and L1236 cell lysates after transient transfection with LRS-634 and LRS-STAT6mut1 reporter vectors compared with the pGL3 control. The error bars indicated ± SD of 3 independent experiments. (F) Chromatin immunoprecipitations (ChIPs) were performed with the untreated or IL-4–treated (1 hour, 50 ng/mL) KMH2-EBV cells with the use of polyclonal rabbit control Ig or STAT6-specific antibodies. The results are expressed as the fold enrichment of precipitated DNA after ChIP with anti-STAT6 antibody (gray bars) relative to ChIP with control IgG (white bars) as measured by quantitative polymerase chain reaction with primers located around the STAT6-binding site in the LMP-1 promoter or at 2 negative control regions in the EBV genome (BCLF1 and BALF2). The error bars indicate SD of 3 quantitative polymerase chain reaction measurements of 1 ChIP experiment. The results are representative of 2 independent ChIPs.
Newly identified STAT-binding site is a functional STAT6-binding site
Electrophoretic mobility shift assay experiments were performed with nuclear extracts prepared from IL-4–treated and untreated KMH2-EBV cells and with an oligonucleotide probe from the human germline-ϵ (GL-ϵ) immunoglobulin (Ig) promoter, containing a well-characterized high-affinity STAT6-binding site.31 The STAT6 complex could be identified only in the IL-4–treated but not in the untreated KMH2-EBV cells (Figure 3B). The specificity of the STAT6 complex was shown by supershift experiments with a polyclonal anti-STAT6 antibody, whereas anti-STAT5 antibodies had no effect (Figure 3B). When the GL-ϵ or the newly identified STAT-binding site from the LMP-1 promoter (called thereafter LRS-STAT6) were used as cold competitors in a 100-fold excess, both unlabeled probes could compete out the labeled GL-ϵ probe (Figure 3B), providing evidence that the LRS-STAT6 contains a functional STAT6-binding site.
Additional electrophoretic mobility shift assay experiments showed that similarly to the GL-ϵ probe, the labeled LRS-STAT6 probe could also bind STAT6, and the STAT6 complexes could be competed out by the unlabeled GL-ϵ or the LRS-STAT6 probe (Figure 3C). Furthermore, if the TTC/GAA palindrom of the LRS-STAT6 probe was mutated to GGA/TTG (herein LRS-STAT6mut1) and used as cold competitor, it lost its ability to compete out the labeled GL-ϵ or the LRS-STAT6 probes (Figure 3C). Interestingly, the unlabeled probe corresponding to the LMP-1 TR promoter (position −602 to 610 to TSS) with its STAT-binding site (herein LRS-TR) could also function as competitor of both GL-ϵ– and LRS-STAT6–labeled probes (Figure 3C). The affinity of the LRS-STAT6 probe toward STAT6 was lower than that of the GL-ϵ probe as shown by competition experiments performed with 100-, 30-, or 10-fold excess of unlabeled GL-ϵ or LRS-STAT6 probes (Figure 3D). LRS-STAT6 probes in which either the TTC/GAA palindrom (LRS-STAT6mut1) or only the TTC motif was mutated to GGA (LRS-STAT6mut2) did not compete out the labeled GL-ϵ probe (Figure 3D). Furthermore, when the LRS-STAT6 probe was prepared with the nucleotide sequences found in the Asian EBV strains (LRS-STAT6-NPC) it could still efficiently out-compete the GL-ϵ probe, similarly to the LRS-TR probe (Figure 3D). In line with the fact that, if the TTC/GAA palindrom is spaced by 2 nucleotides, STAT6 cannot bind to it,30 the oligonucleotide probe prepared from the STAT-binding site located at −122 to 129 to the TSS (herein LRS-EDL1) could not compete out the labeled GL-ϵ probe (Figure 3D).
The functionality of the STAT6-binding site was studied in transient transfection and reporter assays in the L428 and L1236 HL-derived lines expressing constitutively active STAT6. The LMP-1 promoter (LRS-634) was activated > 130-fold in the L428 and the L1236 cells (Figure 3E), whereas the LMP-1 promoter mutated at the STAT6-binding site (LRS-STAT6mut1) was activated < 40-fold (Figure 3E), equaling a decrease of 70%-80% of the LMP-1 promoter activity.
To prove that STAT6 can bind to the LMP-1 promoter in vivo, chromatin immunoprecipitation were performed in the IL-4–treated KMH2-EBV cells with the use of antibodies specific for STAT6 or control polyclonal rabbit IgG. The immunoprecipitated DNA was amplified by quantitative polymerase chain reaction with primers corresponding to sequences surrounding the STAT6-binding site in the LMP-1 promoter or the negative control EBV regions BALF2 and BCLF1. As shown in Figure 3F, STAT6 bound efficiently to the LRS (8-fold enrichment compared with the control IgG) but not to the BALF2 or BCLF1 regions.
Altogether, the experiments in Figure 3 show that IL-4 activates the LMP-1 promoter predominantly by a high-affinity STAT6-binding site.
IL-4 and CD40L induces the expression of LMP-1 in EBV-positive, type I BL lines and in EBV-infected tonsillar B cells
Because the LMP-1–inducing effect of IL-4 and IL-13 was studied only in the EBV-carrying sublines of the HL-derived KMH2 cell line, we were interested to study their effect on other B-cell lines as well. First, we had to establish the expression of IL-4R-α by flow cytometry in a panel of EBV-positive BL lines. All the 3 type I Mutu clones expressed the receptor, whereas it was absent in the type III clones (Figure 4A). Furthermore, the IL-4R-α was expressed by the EBV-negative BL Ramos, EBV-carrying type I Rael and Jijoye M13, the EBNA-2–deleted Daudi and P3HR1, but not the type III BL Jijoye P79 and Raji, or the LCL-3155 cells (supplemental Figure 1, available on the Blood Web site; see the Supplemental Materials link at the top of the online article). Treatment of 3 type I Mutu clones with IL-4 or IL-13 led to LMP-1 expression only in the clone 59 and only by IL-4 (Figure 4B). IL-4, but not IL-13, was a potent inducer of LMP-1 in the Jijoye M13 cells but not in the Daudi or P3HR1 BL cells (Figure 4C). In line with the known effect of LMP-1 on the phenotype of B cells,32,33 the expression of intercellular adhesion molecule 1 (CD54), CD83, and human leukocyte antigen cl.I were up-regulated, whereas IgM and CD10 were down-regulated in the IL-4–treated Jijoye M13 cells (Figure 4D). Immunofluorescence stainings for early antigen and LMP-1 provided evidence that the IL-4–induced LMP-1 in the Jijoye M13 cells was part of the latent EBV program, because the LMP-1–positive cells (∼ 10%) were early antigen–negative (supplemental Figure 2).
Induction of LMP-1 expression by IL-4, but not IL-13, in EBV-carrying BL and EBV-infected tonsillar B cells. (A) The expression of IL-4R-α in the type I (cl.148, cl.59, cl.216) and the type III (cl.99, cl.176) Mutu clones as assessed by fluorescence-activated cell sorting analysis. On the histogram plots the shaded areas represent the background fluorescence of the control antibody-stained cells, whereas the solid black lines denote the specific staining. The mean fluorescence intensity of the specific staining is indicated on the plots. (B) Immunoblot analysis of total cell extracts of the Mutu I cl.148, cl.59, and cl.216 cells treated with 50 ng/mL IL-4 or IL-13 (24 hours), using LMP-1 and β-actin antibodies. (C) Expression of LMP-1 and EBNA-2 in total cell lysates prepared from the Daudi, P3HR1 and Jijoye M13 cells were treated with IL-4 or IL-13 (50 ng/mL, 24 hours). (D) The expression of IgM, CD83, intercellular adhesion molecule 1 (ICAM-1), human leukocyte antigen (HLA) cl.I, and CD10 in the IL-4–treated (20 ng/mL, 3 days) Jijoye M13 cells as assessed by fluorescence-activated cell sorting analysis. On the histogram plots the shaded areas represent the background fluorescence of the control antibody-stained cells, whereas the solid black lines denote the specific staining. The mean fluorescence intensity of the specific staining and the percentage of the positively stained cells are indicated on the plots. (E) Immunoblot analysis of total cell extracts of the Daudi and P3HR1 after coculture with L cells (control) or CD40L-transfected L cells for 72 hours probed with LMP-1 and β-actin antibodies. (F) Expression of LMP-1 in total cell lysates prepared from the Daudi cells treated with L cells, CD40L-L cells, or CD40L-L cells plus IL-4 or IL-10 (50 ng/mL) for 24 or 48 hours. (G) Expression of EBNA-2, LMP-1, and β-actin in total cell lysates prepared from tonsillar B cells infected with the P3HR1 EBV strain and treated with L cells, CD40L-L cells, L cells plus IL-4 (50 ng/mL), or CD40L-L cells plus IL-4 (50 ng/mL) for 96 hours.
Induction of LMP-1 expression by IL-4, but not IL-13, in EBV-carrying BL and EBV-infected tonsillar B cells. (A) The expression of IL-4R-α in the type I (cl.148, cl.59, cl.216) and the type III (cl.99, cl.176) Mutu clones as assessed by fluorescence-activated cell sorting analysis. On the histogram plots the shaded areas represent the background fluorescence of the control antibody-stained cells, whereas the solid black lines denote the specific staining. The mean fluorescence intensity of the specific staining is indicated on the plots. (B) Immunoblot analysis of total cell extracts of the Mutu I cl.148, cl.59, and cl.216 cells treated with 50 ng/mL IL-4 or IL-13 (24 hours), using LMP-1 and β-actin antibodies. (C) Expression of LMP-1 and EBNA-2 in total cell lysates prepared from the Daudi, P3HR1 and Jijoye M13 cells were treated with IL-4 or IL-13 (50 ng/mL, 24 hours). (D) The expression of IgM, CD83, intercellular adhesion molecule 1 (ICAM-1), human leukocyte antigen (HLA) cl.I, and CD10 in the IL-4–treated (20 ng/mL, 3 days) Jijoye M13 cells as assessed by fluorescence-activated cell sorting analysis. On the histogram plots the shaded areas represent the background fluorescence of the control antibody-stained cells, whereas the solid black lines denote the specific staining. The mean fluorescence intensity of the specific staining and the percentage of the positively stained cells are indicated on the plots. (E) Immunoblot analysis of total cell extracts of the Daudi and P3HR1 after coculture with L cells (control) or CD40L-transfected L cells for 72 hours probed with LMP-1 and β-actin antibodies. (F) Expression of LMP-1 in total cell lysates prepared from the Daudi cells treated with L cells, CD40L-L cells, or CD40L-L cells plus IL-4 or IL-10 (50 ng/mL) for 24 or 48 hours. (G) Expression of EBNA-2, LMP-1, and β-actin in total cell lysates prepared from tonsillar B cells infected with the P3HR1 EBV strain and treated with L cells, CD40L-L cells, L cells plus IL-4 (50 ng/mL), or CD40L-L cells plus IL-4 (50 ng/mL) for 96 hours.
CD40L exposure alone did not induce LMP-1 in the KMH2-EBV cells (Figure 1A). However, in the Daudi and P3HR1 BL cells (that carry EBV genomes with deletion in the EBNA-2 gene)34,35 exposure to membrane-bound CD40L (CD40L-L) induced LMP-1 expression (Figure 4E). Furthermore, in Daudi cells the combination of CD40L and IL-4 or CD40L and IL-10 induced higher levels of LMP-1 than CD40L alone (Figure 4F). Because IL-4 alone could not induce LMP-1 expression in the Daudi cells (Figure 4C), the results with the combination of CD40L and IL-4 provided evidence that CD40L activation could sensitize the BL cells to IL-4 with regard to its LMP-1–inducing effect.
All the presented results on the LMP-1–inducing effect of IL-4, IL-13, and CD40L were found in EBV-positive, in vitro–established cell lines. To substantiate the in vivo significance of this effect we infected tonsillar B cells with the nontransforming, EBNA-2–deleted P3HR1 EBV strain (to avoid the LMP-1–inducing effect of EBNA-2) and tested the expression of LMP-1 after exposure to IL-4, CD40L, or their combination. LMP-1 was weakly induced by CD40L and strongly induced by IL-4, whereas the combination of CD40L and IL-4 gave a synergistic effect (Figure 4G). When the tonsillar B cells were infected with the transforming Akata strain, LMP-1 expression was up-regulated by IL-4 (supplemental Figure 3). EBNA-2 was expressed by the Akata-infected B cells, but IL-4 did not influence its expression level (supplemental Figure 3).
IL-4 treatment does not affect the expression of LMP-2
Because LMP-1 is coexpressed with LMP-2 in type II latency,1,5 we posed the question whether they are both up-regulated by the cytokine signal. One-hour exposure of the KMH2-EBV and Jijoye M13 cells to IL-4 resulted in 80-fold and 2.4-fold up-regulation of LMP-1 mRNA as measured by real-time quantitative polymerase chain reaction, respectively (supplemental Figure 4A). However, expression of LMP-2A and LMP-2B in the same IL-4–treated KMH2-EBV and Jijoye M13 cDNA libraries did not change (supplemental Figure 4A). LMP-1 protein was induced in parallel cultures of KMH2-EBV and Jijoye M13 treated with IL-4 for 24 hours (supplemental Figure 4B).
Coculture with activated CD4+ T cells induces the expression of LMP-1 in EBV-positive BL lines
Because IL-4, IL-13, and CD40L are mainly produced by CD4+ T cells during their encounter with antigen-specific B cells,36 we assumed that CD4+ T cells could induce LMP-1 in EBV-carrying B cells. We tested this assumption by coculturing in vitro purified, allogeneic CD4+ T cells with the Daudi BL line. Daudi cells were used in these assays because the Daudi EBV strain lacks the EBNA-2 gene because of a deletion in the viral genome,34 and because we have shown that IL-1020 and IL-4 together with CD40L (herein) could induce LMP-1 in this BL line.
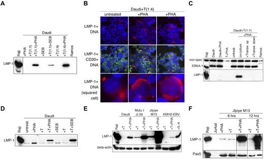
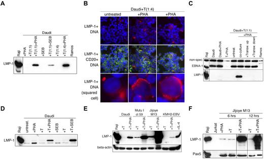
Coculture of Daudi with nonactivated, peripheral blood (PB) CD4+ T cells did not induce LMP-1 (Figure 5A). However, LMP-1 was induced in all the mixed cultures if the T cells were activated with the T-cell activator lectin PHA or the superantigen SEB (Figure 5A). Importantly, neither PHA nor SEB induced LMP-1 expression in the Daudi cells in the absence of T cells (Figure 5A).
Induction of LMP-1 by activated CD4+ T cells in cocultures with EBV-positive BL cells. (A) Immunoblot analysis of LMP-1 expression in total cell extracts of the Daudi cells after 24 hours of coculture with nonactivated, PHA (5 μg/mL) activated, or SEB (5 μg/mL) activated peripheral blood (PB) CD4+ T cells (mixed in a 1:1 or 1:4 ratio). (B) Double immunofluorescence staining for LMP-1 and CD20 of the Daudi cells after 24 hours of coculture with nonactivated or PHA (5 μg/mL) activated PB CD4+ T cells (mixed in a 1:4 ratio). Nuclei were visualized with Hoechst 33258. The red staining of the white squared cells are shown at a higher magnification in the lower row. Images were generated with a Leitz DM RB microscope (Leica Microsystems) using a 63×/1.32 NA oil immersion objective lens. Images were captured with a Hamamatsu dual-mode cooled charged coupled device camera (C4880) and Hipic 6.4.0 software (Hamamatsu Photonics Deutschland). Pictures were edited for opitmal color contrast with Adobe Photoshop 7 (Adobe Systems). (C) Expression of LMP-1 and EBNA-1 in total cell lysates prepared from the Daudi cells cocultured for 24 hours with PHA (5 μg/mL) activated PB CD4+ T cells (ratio 1:1). In parallel cultures the Daudi cells were separated from the CD4+ T cells through a semipermeable membrane and cultured either in the lower or upper chamber of the Transwell plate. (D) Expression of LMP-1 in total cell lysates prepared from the Daudi cells cocultured for 24 hours with nonactivated, PHA (5 μg/mL) activated, or SEB (5 μg/mL) activated tonsillar total T cells (ratio 1:1). (E) Expression of LMP-1 and β-actin in total cell lysates prepared from the Daudi, Mutu I cl.59, Jijoye M13, or KMH2-EBV cells cocultured for 12 hours with nonactivated or PHA (5 μg/mL) activated CD4+ tonsillar T cells (ratio 1:1). As control the KMH2-EBV cells were also treated with 25 ng/mL IL-4 for 12 hours. (F) Immunoblot analysis of LMP-1 and Pax5 expression in total cell lysates prepared from the Jijoye M13 cells cocultured for 6 or 12 hours with nonactivated or PHA (5 μg/mL) activated CD4+ tonsillar T cells (ratio 1:1).
Induction of LMP-1 by activated CD4+ T cells in cocultures with EBV-positive BL cells. (A) Immunoblot analysis of LMP-1 expression in total cell extracts of the Daudi cells after 24 hours of coculture with nonactivated, PHA (5 μg/mL) activated, or SEB (5 μg/mL) activated peripheral blood (PB) CD4+ T cells (mixed in a 1:1 or 1:4 ratio). (B) Double immunofluorescence staining for LMP-1 and CD20 of the Daudi cells after 24 hours of coculture with nonactivated or PHA (5 μg/mL) activated PB CD4+ T cells (mixed in a 1:4 ratio). Nuclei were visualized with Hoechst 33258. The red staining of the white squared cells are shown at a higher magnification in the lower row. Images were generated with a Leitz DM RB microscope (Leica Microsystems) using a 63×/1.32 NA oil immersion objective lens. Images were captured with a Hamamatsu dual-mode cooled charged coupled device camera (C4880) and Hipic 6.4.0 software (Hamamatsu Photonics Deutschland). Pictures were edited for opitmal color contrast with Adobe Photoshop 7 (Adobe Systems). (C) Expression of LMP-1 and EBNA-1 in total cell lysates prepared from the Daudi cells cocultured for 24 hours with PHA (5 μg/mL) activated PB CD4+ T cells (ratio 1:1). In parallel cultures the Daudi cells were separated from the CD4+ T cells through a semipermeable membrane and cultured either in the lower or upper chamber of the Transwell plate. (D) Expression of LMP-1 in total cell lysates prepared from the Daudi cells cocultured for 24 hours with nonactivated, PHA (5 μg/mL) activated, or SEB (5 μg/mL) activated tonsillar total T cells (ratio 1:1). (E) Expression of LMP-1 and β-actin in total cell lysates prepared from the Daudi, Mutu I cl.59, Jijoye M13, or KMH2-EBV cells cocultured for 12 hours with nonactivated or PHA (5 μg/mL) activated CD4+ tonsillar T cells (ratio 1:1). As control the KMH2-EBV cells were also treated with 25 ng/mL IL-4 for 12 hours. (F) Immunoblot analysis of LMP-1 and Pax5 expression in total cell lysates prepared from the Jijoye M13 cells cocultured for 6 or 12 hours with nonactivated or PHA (5 μg/mL) activated CD4+ tonsillar T cells (ratio 1:1).
To substantiate that the LMP-1 detected in the immunoblots of the mixed cultures originated from the Daudi cells, we performed double immunofluorescence staining for CD20 (as a marker for Daudi cells, shown in green) and LMP-1 (shown in red; Figure 5B). These results showed that the cells expressing LMP-1 were all CD20-positive cells with large nuclei and were easily distinguishable from the surrounding T cells with small, condensed nuclei (Figure 5B). Some nonspecific red staining could be seen in all the mixed cultures (possibly attaching magnetic beads remained after the T-cell isolation), but this round, extracellular staining could easily be distinguished from the typical dotty, intracellular LMP-1 staining (Figure 5B).
To test whether cell-cell contact was needed for the PB CD4+ T cell–mediated induction of LMP-1, Daudi cells and the T cells were cultured in the Transwell system, where the 2 cellular components are separated by a semipermeable membrane. Interestingly, the semipermeable membrane prevented LMP-1 induction by the PHA-activated CD4+ T cells, irrespective if the Daudi or the T cells were cultured in the upper or lower chamber (Figure 5C).
Tonsillar T cells also induced LMP-1 in the Daudi cocultures, but only when they were activated with PHA or SEB (Figure 5D). Tonsillar, PHA-activated, CD4+ T cells induced LMP-1 in the type I BLs Mutu I cl.59 and Jijoye M13 cells, and in the EBV-converted HL-line KMH2-EBV (Figure 5E). In these experiments, LMP-1 induction was most efficient in the Jijoye M13 cells, whereas it was very low in the KMH2-EBV cells (Figure 5E). If the tonsillar CD4+ T cells were sorted by fluorescence-activated cell sorting on the basis of their CXCR5 expression, both the CXCR5-negative and the CXCR5-positive subpopulations induced LMP-1 in the Mutu I cl.59, if activated with PHA (supplemental Figure 5A). LMP-1 was strongly induced already after 6 hours of coculture of the Jijoye M13 cells with PHA-activated, tonsillar CD4+ T cells (Figure 5F). Similarly to the results obtained with the Daudi and PB CD4+ T-cell cocultures, cell-cell contact was required for the induction of LMP-1 in the Jijoye M13 and the Mutu I cl.59 cells when cocultured with PHA-activated, tonsillar CD4+ T cells (supplemental Figure 5B). Furthermore, PB CD4+ T cells could induce LMP-1, not only when activated with PHA or SEB, but also by beads coated with anti-CD3 and anti-CD28 antibodies (supplemental Figure 5C).
Discussion
On the basis of epidemiologic links and genetic analysis of the HRS cells, EBV is suspected to contribute to the transformation of its precursors and to the survival/proliferation of the malignant HRS cells.37 The EBV-encoded LMP-1 is a viral mimic of the CD40 receptor, and by constitutive signaling it activates potently the nuclear factorκB, c-Jun N-terminal kinase, and phosphatidylinositol 3-kinase pathways. LMP-1 is required both for the efficient transformation of B cells by EBV in vitro38 and for their continued proliferation.39 LMP-1 expression in B lymphocytes of transgenic mice increases lymphoma incidence at old age.40 Because of these characteristics and because it is regularly highly expressed in the EBV-carrying HRS cells, LMP-1 is a primary candidate as a viral oncogene in these cells. However, the direct proof for a role of LMP-1 in the survival of HRS cells is lacking, mostly because of the lack of in vivo and in vitro model systems.
We show here the involvement of T cell–derived cytokines in the expression of LMP-1 both in EBV-carrying cell lines and, for the first time, in EBV-infected normal B cells. Both IL-4 and IL-13 activated STAT6 and induced LMP-1 in the HL-derived, EBV-converted KMH2-EBV cells, whereas only IL-4 had the same effect in the type I BL lines Jijoye M13 and Mutu I cl.59. The unresponsiveness of the BL lines to IL-13 is in line with the fact that they do not express the IL-13Rα1.41 Furthermore, we found that the type III EBV gene expression leads to the down-regulation of IL-4Rα expression, as evidenced by the isogenic type I/type III BL lines Mutu and Jijoye.
In our previous publication17 LMP-1 was induced by CD40L and IL-4 in the KMH2-EBV cells. Presently, we have found that CD40L is dispensable for this effect in the KMH2-EBV cells. By studying additional cell lines and EBV-infected normal B cells we found that CD40L can induce the expression of LMP-1 and that CD40L exposure synergizes with IL-4 and IL-10 in this effect.
IL-13 was identified in a microarray profiling as a highly expressed gene in the HL-derived cell lines.42 Furthermore, the established HL lines were shown to secrete IL-13,42 and IL-13 contributed through an autocrine mechanism to their in vitro proliferation.42 IL-13 in situ hybridization performed on lymph node biopsies from 4 untreated with classical nodular sclerosis Hodgkin disease showed that IL-13 mRNA was expressed by the malignant HRS cells.42 With the use of the same method, further work showed that 86% of patients with cHL of all histologic subtypes were positive for IL-13 expression,43 whereas IL-13Rα1 was detected in 89% of cHLs.43 STAT6 was found to be phosphorylated on Tyr641 and to be localized in the nucleus of the HRS cells in 78%-83% of the cases.28,44 Our results implicate STAT6 as a mediator of LMP-1 expression in the EBV-carrying HRS cells. However, because LMP-1 is always expressed in all, but STAT6 is activated only in 78%-83% of the cHL cases, it is possible that in addition to STAT6 other mechanisms also operate in the EBNA-2–independent expression of LMP-1. Because HRS cells are closely surrounded by CD40L-expressing CD4+ T cells45 and probably continuously activated through this interaction, these T cells might also contribute to the LMP-1 expression seen in the EBV-positive HRS cells.
For the role of the cytokines in the mixed experiments the requirement of cell contacts has to be explained. One possibility to consider is that LMP-1 is induced by the T cell–derived cytokines, but their effect is potentiated by the membrane-bound CD40L. This assumption is in line with the effect of CD40L to augment the LMP-1–inducing effect of IL-4 and IL-10 in the Daudi cells and with the low level of LMP-1 induction in the KMH2-EBV cells by the tonsillar CD4+ T cells. Note that, whereas IL-10, IL-21, or CD40L induced LMP-1 in BL cells, this did not occur in the KMH2-EBV cells. We speculate therefore that LMP-1 induction did not occur in the Transwell experiments because of the lack of CD40 ligation. It is also possible that the secreted cytokines were diluted in the medium rather than being transferred more efficiently between the physically interacting T and B cells. Furthermore, the possibility has to be considered that the T cells induce LMP-1 by yet unidentified mechanisms that require cell-cell contact.
In addition to classical HLs, IL-4, IL-13, and CD40L could be involved in the EBNA-2–independent expression of LMP-1 in other EBV-carrying tumors. LMP-1-positive, EBNA-2-negative monoclonal B-cell expansions were found in angioimmunoblastic T-cell lymphomas and in peripheral T-cell lymphomas, not otherwise specified.46,47 The malignant angioimmunoblastic T-cell lymphoma cells are believed to originate from TFH and express CD40L together with an array of cytokines.48,49 The chronic interaction between the cytokine-secreting malignant T cells and the attracted EBV-carrying B cells could lead to sustained LMP-1 expression and, by this, contribute to the development of a composite or a secondary B-cell lymphoma, the latter being often EBV-positive.50
Cytokines activate multiple signaling pathways such as the JAK-STAT, mitogen-activated protein kinase, and phosphatidylinositol 3-kinase pathways.26,27 Our results defined a previously unknown contributor, STAT-6, involved in the expression of LMP-1 in type II B cells. Even if 2 STAT-binding sites were previously identified within the LMP-1 promoter,29 we show that STAT6 acts predominantly through a third, previously unknown, STAT-binding site. The connection between the constitutively active STAT6 in HL and induction of LMP-1 in type II latency by STAT6 is of importance in the pathogenesis of EBV-positive HL.
Our results might have therapeutic implications. If LMP-1 in cHL (and other type II EBV-carrying malignancies) is needed for the proliferation and survival of the malignant cells, and if LMP-1 expression is induced/maintained by cytokine signaling, blockade of the interaction between the cytokine and its specific receptor or inhibition of the JAKs by specific inhibitors might have beneficial effects in the EBV-positive cases by down-regulating the expression of LMP-1.
The online version of this article contains a data supplement.
The publication costs of this article were defrayed in part by page charge payment. Therefore, and solely to indicate this fact, this article is hereby marked “advertisement” in accordance with 18 USC section 1734.
Acknowledgments
We thank all the mentioned collaborators for providing us antibodies. We thank Karl R. N. Baumforth and Paul G. Murray for providing their KMH2 and KMH2-EBV cells. Wolfgang Hammerschmidt and Markus Altman (Department of Gene Vectors, GSF-National Research Center for Environment and Health) kindly provided the recombinant B958-EGFP EBV strain. Mia Löwbeer, Barbro Ehlin-Henriksson, Kenth Andersson, and Eahsan Rasul (Department of Microbiology, Tumor and Cell Biology, Karolinska Institutet) are acknowledged for their help with the isolation of the tonsillar B cells, culture of cell lines, and cDNA synthesis. We also thank Vilma Valčeckienė (Center of Hematology, Oncology and Transfusion Medicine, Vilnius University Hospital Santariŝkių Klinikos, Vilnius, Lithuania) for the help with the early electrophoretic mobility shift assay experiments. Lars Rymo is acknowledged for kindly providing the pGL3-LRS reporter vectors.
This work was supported by grants from The Swedish Cancer Society (Cancerfonden) and The Swedish Research Council. L.L.K., D.S., and E.K.P. are or were recipients of Cancer Research Fellowship of the Cancer Research Institute (New York)/Concern Foundation (Los Angeles).
Authorship
Contribution: L.L.K., N.G., E.S., and E.K. designed the research; L.L.K., N.G., D.S., E.K.P., and N.N. performed the research; L.L.K., N.G., D.S., E.K.P., N.N., G.K., E.S., and E.K. analyzed data; L.L.K., N.G., G.K., E.S., and E.K. wrote the paper.
Conflict-of-interest disclosure: The authors declare no competing financial interests.
The current affiliation for L.L.K. is Department of Pathology and Cytology, Karolinska University Hospital, Stockholm, Sweden. The current affiliation for E.K.P. is Immunology Section, Lund University, Lund, Sweden.
Correspondence: Loránd L. Kis, Department of Pathology and Cytology, Karolinska University Hospital, SE-17176, Stockholm, Sweden; e-mail: lorand.kis@karolinska.se.
References
Author notes
E.S. and E.K. contributed equally to this study.









