Abstract
Viral infections and leukemic relapse account for the majority of treatment failures in patients with B-cell acute lymphoblastic leukemia (B-ALL) receiving allogeneic hematopoietic stem cell (HSC) or cord blood (CB) transplants. Adoptive transfer of virus-specific cytotoxic T lymphocytes (CTLs) provides protection against common viruses causing serious infections after HSC transplantation without concomitant graft-versus-host disease. We have now generated CTL lines from peripheral blood (PB) or CB units that recognize multiple common viruses and provide antileukemic activity by transgenic expression of a chimeric antigen receptor (CAR) targeting CD19 expressed on B-ALL. PB-derived CAR+ CTLs produced interferon-γ (IFNγ) in response to cytomegalovirus-pp65, adenovirus-hexon, and Epstein-Barr virus pepmixes (from 205 ± 104 to 1034 ± 304 spot-forming cells [SFCs]/105 T cells) and lysed primary B-ALL blasts in 51Cr-release assays (mean, 66% ± 5% specific lysis; effector-target [E/T] ratio, 40:1) and the CD19+ Raji cell line (mean, 78% ± 17%) in contrast to nontransduced controls (8% ± 8% and 3% ± 2%). CB-derived CAR+ CTLs showed similar antiviral and antitumor function and both PB and CB CAR+ CTLs completely eliminated B-ALL blasts over 5 days of coculture. This approach may prove beneficial for patients with high-risk B-ALL who have recently received an HSC or CB transplant and are at risk of infection and relapse.
Introduction
Infections, malignant relapse, and graft-versus-host disease (GVHD), continue to cause significant morbidity and mortality after hematopoietic stem cell (HSC) or cord blood (CB) transplantation. Virus infections such as cytomegalovirus (CMV), Epstein-Barr virus (EBV), and adenovirus (AdV) are particularly problematic and remain difficult to treat, especially after umbilical CB transplantation.1-5 Although ganciclovir/foscarnet may help prevent or treat CMV6 and CD20-specific antibody may control EBV-associated lymphoproliferation,7 these drugs are expensive and are often toxic or ineffective due to primary or secondary resistance.6 Moreover, AdV infections are increasingly common and effective treatments are not currently available.8 The other major cause of morbidity and mortality is relapse, occurring in more than 30% of transplant recipients with B-cell acute lymphoblastic leukemia (B-ALL),9-12 with few appealing therapeutic options and less than 10% long-term survival.13,14
Although donor lymphocyte infusions can be used after HSC transplantation to treat both viral infections and leukemia relapse, these are associated with potentially life-threatening GVHD,15 have a low success rate in relapsed B-ALL,15,16 and are unavailable for CB transplant recipients. An alternative for viral infections is the adoptive transfer of cytotoxic T lymphocytes (CTLs) directed to CMV,17,18 EBV,19,20 and, more recently, AdV,21,22 which can rapidly reconstitute antiviral immunity after HSC transplantation without causing GVHD. Infusion of peripheral blood–derived T-lymphocyte lines enriched in cells simultaneously recognizing CMV, EBV, and AdV (multivirus-specific CTLs [MV-CTLs]) reproducibly controls infections due to all 3 viruses after allogeneic HSC transplantation.21 Importantly, functional CMV-, EBV-, and AdV-specific CTLs can now also be generated from naive T cells isolated from CB units.23
It is also possible to infuse leukemia-specific CTLs into patients after HSC transplantation24,25 ; these can be generated by stimulating peripheral blood mononuclear cells with apoptotic leukemic blasts.25,26 Unfortunately, however, the paucity of antigen-specific CTL precursors and the need to separate graft-versus-tumor from the graft-versus-host effect may require extensive culture to generate sufficient numbers of cells for adoptive T-cell therapy.25,26 To overcome this difficulty, investigators have used T lymphocytes engineered to express chimeric antigen receptors (CARs) directed to self-antigens expressed by tumor cells.27,28 For example, T cells expressing a CAR specific for the CD19 molecule29,30 may be able to prevent or treat leukemia relapse in B-ALL patients as these cells almost invariably express CD19.
It would be appealing to combine these approaches to prepare a single product containing CTLs that were virus specific (through their native αβT-cell receptors [αβTCRs]) and tumor-specific (through the introduced CAR). This combination product could potentially provide effective antiviral and antileukemic therapy for transplant patients with high-risk B-ALL. Importantly, stimulation of the T cells' native αβTCRs by viral antigens would favor CTL activation and expansion, which in turn would increase their antileukemic effector function mediated through their CARs.31 We now demonstrate the feasibility of this approach and show how a single culture can consistently produce CB- and peripheral blood (PB)–derived MV-CTLs with activity against CMV, EBV, and AdV and how this antiviral activity is coupled with antileukemic effector function directed to the CD19 molecule.
Methods
Donors
Healthy adult donors of known HLA tissue type and positive CMV, EBV, and AdV serology were selected for the generation of PB-derived multivirus-specific cytotoxic T-lymphocyte (MV-CTL) lines. Ethics approval was obtained from the institutional review board of Baylor College of Medicine before the initiation of experiments, and informed consent was given by all donors in accordance with the Declaration of Helsinki. MV-CTLs were also generated from frozen CB units obtained from mothers who had consented to our institutional review board–approved protocol. To ensure the future clinical feasibility of this approach, we froze the fresh CB units in dimethyl sulfoxide containing 50% human serum before use for the generation of CB-derived CTLs, thereby mimicking the likely clinical setting. Moreover, to further ensure feasibility, a total of only 40 million CB mononuclear cells (obtained from the 20% fraction of frozen CB units) were thawed and used to generate dendritic cells (DCs), lymphoblastic cell lines (LCLs), and MV-CTLs. All CB units were typed by the HLA laboratory of The Methodist Hospital.
Generation and transduction of activated monocytes from PB
Peripheral blood mononuclear cells were isolated from whole blood by Ficoll (Lymphoprep; Nycomed) density gradient centrifugation. Activated monocytes were generated by overnight adherence in X-Vivo 15 (BioWhittaker). As our source of CMV and AdV antigens, we used a clinical-grade recombinant adenovirus type 5 vector pseudotyped with adenovirus type 35 fibers and encoding CMV-pp65 (Ad5f35CMVpp65).21 After overnight activation, mononuclear cells were harvested, pelleted, and transduced with the Ad5f35CMVpp65 vector at a multiplicity of infection (MOI) of 10 international units (IU) per cell.
Generation and transduction of DCs from CB
CB-derived DCs were generated as previously described.23 CB-derived mononuclear cells (CBMCs) were thawed and washed twice and resuspended in CellGenix media (CellGenix USA) and plated in DC media (CellGenix media plus 2 mM l-glutamine; GlutaMAX; Invitrogen) for 2 hours at 37°C in a humidified CO2 incubator. Nonadherent cells were removed by gentle washing, then cryopreserved for later stimulation with mature DCs. Loosely adherent cells were cultured in DC media with 800 U/mL granulocyte-macrophage colony-stimulating factor (GM-CSF; sargramostim, Leukine; Immunex) and 500 U/mL interleukin-4 (IL-4; R&D Systems) for 7 days. IL-4 and GM-CSF were again added on day 3. On day 5, the CB-derived DCs were transduced with the clinical-grade Ad5f35CMVpp65 vector at an MOI of 10 IU per cell for 2 hours and matured in a cytokine cocktail of GM-CSF, IL-4, IL-1β, tumor necrosis factor-α, IL-6, (R&D Systems) and prostaglandin E2 (PGE2; Sigma-Aldrich) for 2 days. On day 7, the DCs were harvested and irradiated (30 Gy) and then used to stimulate virus-specific CTLs.
Generation of EBV-transformed LCLs
Thawed mononuclear cells (5 × 106) derived from PB or CB were infected with the B95-8 strain of EBV and cultured in the presence of cyclosporine A and acyclovir for 2 weeks as previously described.32 The resultant LCLs were then maintained in culture and used as antigen-presenting cells for CTL stimulation.
Retroviral vector
The retroviral vector SFG.CAR.CD19-28ζ (CAR.CD19) encoding the CAR that targets the CD19 molecule was previously described.33 Briefly, the construct is composed of a single-chain antibody fragment (scFv) targeting the CD19 molecule, which was cloned from the FMC-63 hybridoma (provided by Dr Heddy Zola, University of Adelaide). The scFv was cloned in-frame with the transmembrane and intracytoplasmic domains of the CD28 costimulatory molecule and the CD3ζ chain of the TCR complex.34 A spacer region that consists of the hinge and CH2CH3 domains of the human immunoglobulin G1 immunoglobulin heavy constant region was also cloned between the scFv and the CD28ζ endodomains as previously described.34 This spacer region allows detection of CAR expression by transduced T cells by fluorescence-activated cell sorting (FACS) analysis using a specific monoclonal antibody. The signal peptide of the human immunoglobulin heavy chain was added to the 5′ end of the CD19 scFv. The CAR.CD19.28ζ cassette was then cloned into the retroviral vector SFG (R. C. Mulligan, Children's Hospital Boston). A retroviral master cell bank was then generated by repeated transduction of PG13 cells (gibbon ape leukemia virus pseudotyping packaging cell line) with ecotropic pseudotyped retroviral particles. A PG13 clone identified as a high-titer retrovirus producer line was selected and cultured in Iscove modified Dulbecco medium (GIBCO Invitrogen) supplemented with 10% fetal calf serum (FCS) and 2 mM l-glutamine to produce the retroviral supernatant to transduce the CTLs. Retroviral supernatant was harvested, filtered, and snap frozen prior to use.
Generation of MV-CTLs from PB
MV-CTLs were generated as previously described21 in RPMI 1640 (HyClone Laboratories) and Click media (Irvine Scientific), supplemented with 10% FCS (JRH Biosciences) and 2mM l-glutamine (GIBCO). Briefly, the CTLs present at day 9 after the first stimulation (using monocytes infected with the Ad5f35CMVpp65 vector) were restimulated weekly with irradiated LCLs (40 Gy) transduced with the same vector at an MOI of 100 IU/cell at an effector-stimulator ratio of 4:1. After 2 stimulations, recombinant human IL-2 (Chiron) was added at 100 U/mL.
Generation of MV-CTLs from CB
CB-derived MV-CTLs were generated as previously described using the same medium as for PB-derived MV-CTLs, except 10% human serum (Valley Biomedical) was used instead of FCS.23 Briefly, previously cryopreserved, nonadherent CBMCs were primed with autologous DCs transduced with the Ad5f35CMVpp65 vector at a 20 to 1 ratio in the presence of recombinant human IL-7 (10 ng/mL), IL-12 (10 ng/mL), and IL-15 (5 ng/mL). Cultures were restimulated on day 10 with irradiated autologous LCLs transduced with Ad5f35CMVpp65 at a responder-to-stimulator ratio of 4:1 and with IL-15 (5 ng/mL), and restimulated 1 week later with transduced LCLs at a responder-to-stimulator ratio of 4:1. IL-2 (50-100 U/mL) was added 3 days after the second stimulation and then twice weekly.
Retrovirus transduction
After the third stimulation, PB- and CB-derived MV-CTLs were transferred into 24-well plates precoated with retronectin (TaKaRa Bio Inc) and transduced with retrovirus supernatant encoding the CAR, as previously described.35 CAR-transduced CTLs were collected and then expanded by weekly stimulation with IL-2 and irradiated autologous LCLs transduced with the Ad5f35CMVpp65 vector.
Cell lines
The Raji, K562, and PG13 cell lines were purchased from the ATCC. The HDLM-2 cell line was purchased from the German Collection of Microorganisms and Cell Cultures. Cell lines were maintained in RPMI 1640 media supplemented with 2mM l-glutamine and 10% fetal calf serum. We also generated K562 cells that stably express the CD19 antigen by transduction with a retroviral vector (PL-x-SP) encoding the full length of human CD19 and the puromycin resistance gene. After transduction, cells were selected in the presence of puromycin (1 μg/mL; Sigma-Aldrich) to obtain CD19+ K562 cells.
ELISPOT assay
Interferon-γ (IFNγ) release by MV-CTLs was assessed by enzyme-linked immunospot (ELISPOT) assay as previously described.21,23 Serial dilutions of CTLs were plated in triplicate, starting at 105 cells per well, and stimulated with CMV-pp65, AdV-hexon, Ad-penton, and EBV (BZLF1, EBNA, LMP) pepmixes (JPT Peptide Technologies). Phorbol myristate acetate and ionomycin were added to positive control wells, and irrelevant peptide (CMV-IE1) was used as a negative control. Results are expressed as spot-forming cells per 105 cells (SFCs/105 cells).
Cytotoxicity assay
The cytotoxic specificity of MV-CTL lines was assessed using a standard 4-hour 51Cr-release assay. Antiviral function was tested using autologous phytohemagglutinin (PHA) blasts pulsed with CMV-pp65, AdV-hexon, and EBV pepmixes. Results were compared with PHA blasts pulsed with irrelevant peptides.21,23 Antileukemic cytotoxic function was determined using CD19+ Raji cells and primary B-ALL blasts as targets. HDLM-2 (CD19–) and natural killer (NK) cell–sensitive K562 cells were used as negative controls.
Coculture assay
MV-CTLs were cocultured with CD19+ primary B-ALL cells at a CTL/tumor cell ratio of 4:1. After 5 days, cells were collected and assessed by flow cytometry for the relative growth of CTLs (CD3+) and tumor cells (CD19+ or CD10+). Cultures with nontransduced CTLs and tumor cells alone acted as controls. Supernatants from the coculture experiments were collected after 24 hours, and cytokine release was measured using the Human Th1/Th2 Cytokine cytometric bead array (CBA) kit (Becton Dickinson), following the manufacturer's instructions.
Flow cytometric analysis
CAR.CD19 transduction efficiency was assessed using a cyanin 5–conjugated monoclonal antibody specific for the CH2CH3 endodomain (Jackson ImmunoResearch Laboratories). CTL lines were characterized using antibodies specific for CD3, CD4, CD8, CD56, CD62L, CCR7, CD45RA, CD45RO, CD27, and CD28 (all from BD Biosciences). Lines were assessed for contaminating monocytes and B cells using antibodies against CD14 and CD19, respectively (BD Biosciences). Viral epitope–specific CTLs were detected using pentamers specific for CMV-pp65 (HLA A0101 YSEHPTFTSQY; HLA A0201 NLVPMVATV; and HLA B0702 TPRVTGGGAM and RPHERNGFTVL), AdV-hexon (HLA A0101 TDLGQNLLY; HLA B0702 KPYSGTAYNAL), and EBV-BZLF1 (HLA B0801 RAKFKQLL; Proimmune). Cells (2 × 105) were stained with the anti-CH2CH3 antibody for 30 minutes at 4°C. Cells were then washed and stained with unlabeled pentamer for 10 minutes at room temperature followed by incubation with FluoroTag (Sigma-Aldrich) and cell-surface antibodies for a further 20 minutes at 4°C. At least 10 000 events were acquired using the FACSCalibur cytometer and analyzed with CellQuest (BD Biosciences) and FCS Express software (De Novo Software).
Intracellular cytokine flow cytometry and cytokine capture assay
MV-CTL production of IFNγ in response to stimulation through the native αβTCR and the CAR was evaluated using IFNγ capture (Miltenyi Biotec) and intracellular staining. IFNγ capture studies followed the manufacturer's instructions, but without immunomagnetic selection. Briefly, MV-CTLs stimulated with viral peptide antigen for 3 hours were incubated with the IFNγ capture antibody for 10 minutes at 4°C. After dilution with warm media, cells were incubated for 45 minutes at 37°C, after which cells were washed and the phycoerythrin (PE)–labeled detection antibody added for 20 minutes at 4°C. After washing, CTLs were restimulated through the CAR.CD19 by coincubation with CD19+ K562 cells and stained for intracellular IFNγ using fluorescein isothiocyanate (FITC)–labeled antibody. CTLs cocultured with unpulsed PHA blasts or wild-type K562 cells served as negative controls.
For intracellular IFNγ staining, we incubated CTLs with viral peptide antigen or CD19+ cell lines overnight in the presence of brefeldin A (BD Biosciences). CTLs were fixed with Cytofix (BD Biosciences) for 20 minutes at 4°C followed by permeabilization and intracellular staining with FITC-labeled anti-IFNγ antibody (BD Biosciences) in the presence of 1% and 0.1% saponin solutions, respectively (Calbiochem). At least 20 000 events were acquired using the FACSCalibur cytometer and analyzed with CellQuest and FCS Express software.
Statistical analysis
The Student t test was used to test for significance between each set of values, assuming equal variance. Mean values plus or minus SD are given unless otherwise stated.
Results
PB-derived MV-CTLs can be efficiently transduced to express CAR.CD19
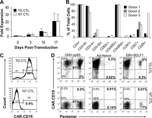
MV-CTLs were generated from the PB of 3 healthy donors and then transduced with the CAR.CD19 retroviral supernatant at the time of the third viral antigen-specific stimulation. CAR expression 1 week after transduction was 49%, 50%, and 70% in each of the 3 donors, reflecting a high efficiency of gene transfer. Retroviral transduction did not adversely affect the subsequent expansion of CTLs, because after 2 additional specific stimulations with viral antigens (EBV-LCLs expressing AdV and CMV), there was a further 21- plus or minus 10-fold and 21- plus or minus 11-fold expansion for control (nontransduced [NT]) and CAR.CD19+ CTLs, respectively (Figure 1A). On completion of culture, transduced CTLs were predominantly CD3+CD8+ T cells (75%, 95%, and 96% in the 3 donors) with an effector memory phenotype (CCR7−CD62L+/−CD45RO+CD45RA−; Figure 1B) as previously described for nonmanipulated MV-CTLs.21 CAR expression was also maintained over the course of the culture and was 49%, 90%, and 97% in the 3 donors at the time of final analysis 17 days after transduction (Figure 1C). This apparent positive selection of CAR-expressing cells compared with expression immediately after transduction likely represents enhanced stimulation of CAR.CD19+ CTLs simultaneously through their native virus-specific αβTCRs and the chimeric receptor because the Ad5f35pp65-transduced EBV-LCLs express both viral and CD19 antigens. Costaining of CTLs with the antibody detecting the CAR and pentamers specific for viral epitopes such as YSEHPTFTSQY (CMV-pp65), TDLGQNLLY (AdV-hexon), and RAKFKQLL (EBV-BZLF1) showed that CTLs specific for all 3 viruses also coexpressed the CAR.CD19 (Figure 1D).
Expansion and phenotype of PB-derived MV-CTLs genetically modified to express CAR.CD19. (A) Fold expansion of PB-derived CAR.CD19+ MV-CTLs compared with nontransduced control MV-CTLs. Fold expansion = total cell count at time point indicated divided by cell count at transduction. Means and SDs from 3 experiments are shown. (B) Phenotype of 3 CAR.CD19+ MV-CTLs at time of harvest. Percentage of total cells positive for each marker is shown. (C) CAR expression at completion of culture period in transduced MV-CTLs (top histogram) compared with nontransduced controls (bottom histogram). Representative plots from 1 of 3 experiments shown. (D) Coexpression of CAR.CD19 by CMV-pp65–, AdV-Hexon–, and EBV-BZLF1–specific CD8+ CTLs as detected by pentamer staining. Top 3 plots show CAR.CD19+ CTLs; bottom 3 plots show nontransduced CTLs for comparison. Sample plots from 1 of 3 experiments shown. TD CTLs indicates transduced cytotoxic T lymphocytes; and NT CTLs, nontransduced cytotoxic T lymphocytes.
Expansion and phenotype of PB-derived MV-CTLs genetically modified to express CAR.CD19. (A) Fold expansion of PB-derived CAR.CD19+ MV-CTLs compared with nontransduced control MV-CTLs. Fold expansion = total cell count at time point indicated divided by cell count at transduction. Means and SDs from 3 experiments are shown. (B) Phenotype of 3 CAR.CD19+ MV-CTLs at time of harvest. Percentage of total cells positive for each marker is shown. (C) CAR expression at completion of culture period in transduced MV-CTLs (top histogram) compared with nontransduced controls (bottom histogram). Representative plots from 1 of 3 experiments shown. (D) Coexpression of CAR.CD19 by CMV-pp65–, AdV-Hexon–, and EBV-BZLF1–specific CD8+ CTLs as detected by pentamer staining. Top 3 plots show CAR.CD19+ CTLs; bottom 3 plots show nontransduced CTLs for comparison. Sample plots from 1 of 3 experiments shown. TD CTLs indicates transduced cytotoxic T lymphocytes; and NT CTLs, nontransduced cytotoxic T lymphocytes.
CAR.CD19+ PB-derived MV-CTLs maintain antiviral function
Because PB-derived MV-CTLs can be genetically modified to express the CAR targeting the CD19 antigen, we analyzed whether these modified CTLs retained antiviral activity through their native αβTCRs. As shown in Figure 2A, CAR expression did not impair the antiviral function of CTLs as assessed by IFNγ release. Indeed, we obtained similar amounts of IFNγ+ SFCs in response to CMV-pp65, AdV-hexon, and EBV pepmixes using CAR.CD19+ CTLs (1034 ± 304, 251 ± 82, and 205 ± 104 SFC/105 T cells, respectively) and control NT CTLs (1082 ± 401, 100 ± 31, and 167 ± 151 SFC/105 T cells, respectively; P = .5, P = .1, and P = .5, respectively). As expected, CAR.CD19+ and NT CTLs produced limited amounts of IFNγ in response to an irrelevant pepmix (53 ± 17 and 17 ± 16 SFC/105 T cells, respectively). The cytolytic function of the CAR.CD19+ CTLs against target cells expressing viral antigens was also similar to that of NT CTLs, as assessed by 51Cr-release assay. Lysis of autologous PHA blasts pulsed with CMV-pp65 was 78% (± 7%) by CAR.CD19+ CTLs and 74% (± 9%) for NT CTLs (at an effector-target ratio of 40:1) and of PHA blasts loaded with AdV-hexon pepmixes was 8% (± 5%) and 10% (± 7%), respectively (Figure 2B). LCLs appeared to be more efficiently lysed by CAR.CD19+ CTLs (64% ± 26%) than by NT CTLs (22% ± 22%; Figure 2B). This increased killing was anticipated because LCLs express CD19 in addition to EBV antigens. Antiviral activity of transduced CTLs was confirmed against AdV-, EBV-, and CMV-infected targets. Blocking of the CAR using a CD19 antibody revealed similar levels of lysis of LCLs and AdV-infected B cells to nontransduced controls (supplemental Figure 1, available on the Blood website; see the Supplemental Materials link at the top of the online article), and HLA A0201+ fibroblasts infected with wild-type CMV were specifically lysed by both nontransduced and transduced HLA A0201+ CTLs (supplemental Figure 2). To further confirm that the measured antiviral activity of the CTL lines was indeed a property of CAR-modified CTLs and not exclusive to the component of NT CTLs present within the culture, we stimulated the native αβTCRs of the CTLs with viral pepmixes and used flow cytometric analysis of intracellular IFNγ to detect responding cells. As shown in Figure 2C, after stimulation with either CMV-pp65 or AdV-hexon or AdV-penton or EBV-BZLF1 pepmixes, a significant proportion of CAR.CD19+ MV-CTLs coexpressed IFNγ. Of note, CAR.CD19+ CTLs coexpressing IFNγ in response to AdV were predominantly CD4+ T cells, whereas those responding to CMV-pp65 and EBV-BZLF1 were predominantly CD8+ T cells. These results are concordant with our previous observation that AdV-specific CTLs are predominantly CD4+ T cells, and indicate that CAR expression does not alter this pattern.36
Retention of native antiviral activity of CAR.CD19-transduced PB-derived MV-CTLs. (A) IFNγ production by transduced and nontransduced MV-CTLs in response to CMV-pp65, AdV-hexon, and EBV antigens and irrelevant pepmix as measured by ELISPOT assay. Means and SDs from 3 CTL lines are shown. (B) Specific lysis of CMV-pp65, AdV-hexon, and irrelevant pepmix-pulsed autologous PHA blasts, and autologous EBV+ CD19+ LCLs by transduced and nontransduced MV-CTLs at E/T ratio of 40:1 measured by 51Cr-release assay. Means and SDs from 3 experiments are shown. (C) Surface expression of CAR.CD19 on both CD8+ (top plots) and CD4+ (bottom plots) MV-CTLs producing IFNγ in response to CMV-pp65, AdV-hexon, AdV-penton, and EBV-BZLF-1 pepmixes visualized by intracellular flow cytometry. Representative plots from 1 of 3 experiments are shown. TD CTLs indicates transduced cytotoxic T lymphocytes; NT CTLs, nontransduced cytotoxic T lymphocytes.
Retention of native antiviral activity of CAR.CD19-transduced PB-derived MV-CTLs. (A) IFNγ production by transduced and nontransduced MV-CTLs in response to CMV-pp65, AdV-hexon, and EBV antigens and irrelevant pepmix as measured by ELISPOT assay. Means and SDs from 3 CTL lines are shown. (B) Specific lysis of CMV-pp65, AdV-hexon, and irrelevant pepmix-pulsed autologous PHA blasts, and autologous EBV+ CD19+ LCLs by transduced and nontransduced MV-CTLs at E/T ratio of 40:1 measured by 51Cr-release assay. Means and SDs from 3 experiments are shown. (C) Surface expression of CAR.CD19 on both CD8+ (top plots) and CD4+ (bottom plots) MV-CTLs producing IFNγ in response to CMV-pp65, AdV-hexon, AdV-penton, and EBV-BZLF-1 pepmixes visualized by intracellular flow cytometry. Representative plots from 1 of 3 experiments are shown. TD CTLs indicates transduced cytotoxic T lymphocytes; NT CTLs, nontransduced cytotoxic T lymphocytes.
CAR.CD19+ PB-derived MV-CTLs provide antileukemic function
After demonstrating that the function of the virus-specific native αβTCRs is maintained, we determined whether CAR-modified MV-CTLs had antileukemic activity mediated through their transgenic CAR. Control NT and CAR.CD19+ CTLs were cocultured with leukemic blasts in a standard 4-hour 51Cr-release assay. As shown in Figure 3A, CAR.CD19+ CTLs efficiently lysed the CD19+ Raji lymphoma cell line and primary B-ALL blasts (78% ± 17% and 66% ± 5%, respectively, at effector-target [E/T] ratio of 40:1). This killing was specific because the CD19− HDLM-2 cell line was not lysed (6% ± 3%). In contrast, NT CTLs had no significant cytolytic activity against CD19+ Raji or B-ALL blasts (3% ± 2% and 8% ± 8%, respectively) or CD19– targets (7% ± 4%; Figure 3A). This difference in antileukemic activity between CAR.CD19+ and NT CTLs was statistically significant (Raji targets, P = .01; B-ALL blast targets, P = .003). Both control NT and CAR.CD19+ CTLs had equal cytotoxic activity against K562 cells (19% ± 13% and 20% ± 13%, respectively). Flow cytometric analysis of cytokine production in response to CD19+ tumor cells by intracellular cytokine staining showed IFNγ release to be predominantly restricted to CAR.CD19+ CTLs (61% of CD3+ T cells, 92% of which were CAR.CD19+), with minimal production by NT CTLs (1% of CD3+ T cells; Figure 3B). The antileukemic function of CAR-modified CTLs was also analyzed in coculture experiments, in which CD19+ primary B-ALL blasts were incubated with CTLs derived from the patients' stem cell donors. In the presence of NT donor-derived MV-CTLs, B-ALL blasts persisted in the culture even after 5 days. In contrast, after 5 days of coculture, donor-derived CAR.CD19+ CTLs completely eliminated B-ALL blasts (Figure 3C). The cytokine profile assessed after 24 hours of coculture showed that CAR.CD19+ CTLs responded to CD19+ B-ALL blasts with significantly higher secretion of IFNγ compared with NT CTLs (P = .04; Figure 3D).
Antileukemic activity of CAR.CD19-transduced PB-derived CTLs. (A) Specific lysis of allogeneic CD19+ (Raji cell line and primary B-ALL cells) and the CD19− HDLM-2 cell line by PB-derived CAR.CD19+ MV-CTLs compared with nontransduced controls at E/T ratio of 40:1. Relative contribution of NK-cell activity was measured using K562 targets. Means and SDs from 3 experiments are shown (*P < .05; **P < .01). (B) IFNγ production by CAR.CD19+CD3+ MV-CTLs (left plot), upon coculture with CD19+ targets compared with unstimulated CAR.CD19+ CTLs (top right plot) and nontransduced CTLs (bottom right plot) stimulated with CD19+ targets as measured by intracellular flow cytometry. Sample plots from donor 3 shown. (C) Relative expansion of CD19+ primary B-ALL cells from an HLA-matched bone marrow transplant recipient cocultured with nontransduced MV-CTL (left plot) or CAR.CD19+ CTLs (right plot). (D) Pattern of cytokine release from coculture experiment after 24-hour incubation as measured by CBA in 2 donors. Transduced CTLs plus B-ALL; nontransduced CTLs plus B-ALL (***P = .04). No significant release of cytokines was observed by nonstimulated nontransduced and transduced CTLs (not shown). TD CTLs indicates transduced cytotoxic T lymphocytes; NT CTLs, nontransduced cytotoxic T lymphocytes.
Antileukemic activity of CAR.CD19-transduced PB-derived CTLs. (A) Specific lysis of allogeneic CD19+ (Raji cell line and primary B-ALL cells) and the CD19− HDLM-2 cell line by PB-derived CAR.CD19+ MV-CTLs compared with nontransduced controls at E/T ratio of 40:1. Relative contribution of NK-cell activity was measured using K562 targets. Means and SDs from 3 experiments are shown (*P < .05; **P < .01). (B) IFNγ production by CAR.CD19+CD3+ MV-CTLs (left plot), upon coculture with CD19+ targets compared with unstimulated CAR.CD19+ CTLs (top right plot) and nontransduced CTLs (bottom right plot) stimulated with CD19+ targets as measured by intracellular flow cytometry. Sample plots from donor 3 shown. (C) Relative expansion of CD19+ primary B-ALL cells from an HLA-matched bone marrow transplant recipient cocultured with nontransduced MV-CTL (left plot) or CAR.CD19+ CTLs (right plot). (D) Pattern of cytokine release from coculture experiment after 24-hour incubation as measured by CBA in 2 donors. Transduced CTLs plus B-ALL; nontransduced CTLs plus B-ALL (***P = .04). No significant release of cytokines was observed by nonstimulated nontransduced and transduced CTLs (not shown). TD CTLs indicates transduced cytotoxic T lymphocytes; NT CTLs, nontransduced cytotoxic T lymphocytes.
CAR-modified MV-CTLs respond to sequential stimulation through both their native αβTCR and their CAR
We next sought to demonstrate that the engagement and activation of CTLs via their native αβTCRs in response to viral antigens does not preclude subsequent binding and activation of the CAR molecule in response to CD19 antigen. We stimulated CTLs sequentially via their native αβTCR and then by their CAR, and measured IFNγ production by FACS analysis after each set of stimuli (PE-labeled and FITC-labeled IFNγ for stimulations derived from the native αβTCR and CAR molecules, respectively). CAR.CD19+ and NT CTLs from donor 3 were incubated with autologous PHA blasts loaded with the HLA A0101–restricted CMV-pp65 peptide YSEHPTFTSQY (YSE) to activate the native αβTCRs, and then immediately exposed to CD19+ K562 cells to activate their CAR.CD19. CTLs cocultured with unloaded PHA blasts or wild-type K562 cells served as controls. As shown in Figure 4A, the percentage of CAR.CD19+ CTLs costaining with PE-labeled IFNγ (derived from the stimulation of the native αβTCRs) and FITC-labeled IFNγ (derived from the stimulation of CAR molecules) was 50% when CTLs were stimulated sequentially with YSE peptide and CD19+ K562 compared with 28% for CAR.CD19+ CTLs stimulated sequentially with YSE peptide and wild-type K562, and 1% for CAR.CD19+ CTLs stimulated sequentially with an irrelevant peptide and CD19– K562, indicating that at least 22% of the CAR.CD19+ CTLs are functionally responsive to the CAR stimulation upon activation of their native αβTCRs. As expected, when CAR.CD19+ CTLs were stimulated sequentially with an irrelevant peptide and CD19+ K562, we found only a significant fraction (45%) of FITC-labeled IFNγ-positive cells (produced after CAR stimulation), but not PE-labeled IFNγ-positive cells, due to the lack of specific αβTCR stimulation. The increase in CTL costaining with PE- and FITC-labeled IFNγ was not seen in the control NT CTLs, in which only PE-labeled IFNγ was released after stimulation of the native αβTCR with the specific YSE peptide (Figure 4B).
Serial stimulation of individual CTLs through native αβTCR and CAR.CD19. (A) Secretion of IFNγ by CAR.CD19+ MV-CTLs in response to stimulation with YSE peptide (y-axis) and CD19+ K562 cells (x-axis). (i) CTLs stimulated with both YSE and CD19. (ii) CTLs stimulated with YSE alone. (iii) CTLs stimulated with CD19 alone. (iv) CTLs stimulated with neither YSE nor CD19. (B) Secretion of IFNγ by nontransduced MV-CTLs in response to stimulation with YSE peptide (y-axis) and CD19+ K562 cells (x-axis). (i) CTLs stimulated with both YSE and CD19. (ii) CTLs stimulated with YSE alone. (iii) CTLs stimulated with CD19 alone. (iv) CTLs stimulated with neither YSE nor CD19. TD CTLs indicates transduced cytotoxic T lymphocytes; and NT CTLs, nontransduced cytotoxic T lymphocytes.
Serial stimulation of individual CTLs through native αβTCR and CAR.CD19. (A) Secretion of IFNγ by CAR.CD19+ MV-CTLs in response to stimulation with YSE peptide (y-axis) and CD19+ K562 cells (x-axis). (i) CTLs stimulated with both YSE and CD19. (ii) CTLs stimulated with YSE alone. (iii) CTLs stimulated with CD19 alone. (iv) CTLs stimulated with neither YSE nor CD19. (B) Secretion of IFNγ by nontransduced MV-CTLs in response to stimulation with YSE peptide (y-axis) and CD19+ K562 cells (x-axis). (i) CTLs stimulated with both YSE and CD19. (ii) CTLs stimulated with YSE alone. (iii) CTLs stimulated with CD19 alone. (iv) CTLs stimulated with neither YSE nor CD19. TD CTLs indicates transduced cytotoxic T lymphocytes; and NT CTLs, nontransduced cytotoxic T lymphocytes.
CB-derived MV-CTLs can be efficiently transduced to express CAR.CD19 to produce antiviral and antitumor activities
To demonstrate that the same approach can be used in CB transplant recipients, MV-CTLs were generated from 4 CB units as previously described,23 transduced with the CAR.CD19 retroviral vector, and tested for their antiviral and antileukemic activity. One week after transduction, all CB MV-CTLs were efficiently transduced as CAR.CD19 expression was detected in 58% (± 18%) of cells (Figure 5A). As in PB-derived MV-CTLs, CAR.CD19 expression did not modify the overall expansion (5.3 ± 3.2-fold and 3.9 ± 2.6-fold expansion for NT control and CAR.CD19+ CTLs, respectively) and phenotype of CB-derived MV-CTLs (data not shown) or influence their antiviral properties. Indeed, antiviral activity was compared between control NT and CAR.CD19+ CTLs either by measuring IFNγ release in response to viral antigen pepmixes using ELISPOT assay (Figure 5B-C) or by lysis of viral antigen–pulsed autologous PHA blast targets (Figure 5D-E) and it was retained by CAR-modified CTLs.
Antiviral function of CB-derived MV-CTLs. (A) Expression of CAR.CD19 in transduced (top histogram) compared with nontransduced (bottom histogram) CB-derived MV-CTLs 1 week after transduction. (B-C) IFNγ production by CAR.CD19+ CB-derived MV-CTLs compared with nontransduced CTLs in response to CMV-pp65 and AdV-hexon pepmixes as measured by ELISPOT assay for 2 of the CB donors. (D-E) Specific lysis of CMV-pp65, AdV-hexon, and irrelevant pepmix-pulsed autologous PHA blasts, and autologous EBV+ CD19+ LCLs by CAR-transduced (left graphs for each panel) and NT (right graphs for each panel) CB-derived MV-CTLs at the indicated E/T ratios measured by 51Cr-release assay for 2 representative donors. TD CTLs indicates transduced cytotoxic T lymphocytes; and NT CTLs, nontransduced cytotoxic T lymphocytes.
Antiviral function of CB-derived MV-CTLs. (A) Expression of CAR.CD19 in transduced (top histogram) compared with nontransduced (bottom histogram) CB-derived MV-CTLs 1 week after transduction. (B-C) IFNγ production by CAR.CD19+ CB-derived MV-CTLs compared with nontransduced CTLs in response to CMV-pp65 and AdV-hexon pepmixes as measured by ELISPOT assay for 2 of the CB donors. (D-E) Specific lysis of CMV-pp65, AdV-hexon, and irrelevant pepmix-pulsed autologous PHA blasts, and autologous EBV+ CD19+ LCLs by CAR-transduced (left graphs for each panel) and NT (right graphs for each panel) CB-derived MV-CTLs at the indicated E/T ratios measured by 51Cr-release assay for 2 representative donors. TD CTLs indicates transduced cytotoxic T lymphocytes; and NT CTLs, nontransduced cytotoxic T lymphocytes.
CAR.CD19+ CB-derived MV-CTLs also had antileukemic activity. As shown in Figure 6A, CAR.CD19+ CTLs efficiently lysed CD19+ Raji (54% ± 9% at E/T ratio of 20:1), but not CD19– HDLM-2 (3% ± 4% at E/T ratio of 20:1) targets in cytotoxicity assays. The CD19-specific cytolytic activity was significantly greater than that seen with control NT CTLs (Raji target–specific lysis, 20% ± 9% at E/T ratio of 20:1, P = .001). In addition, CAR.CD19+ CTLs showed cytotoxic activity against primary B-ALL blasts, as assessed in 2 experiments, and was similar to that obtained against Raji cells (53% and 73% at E/T ratio of 20:1; Figure 6A). Antileukemic function was also observed in coculture assays with allogeneic CD19+ primary B-ALL blasts. As shown in Figure 6B, control NT CB-derived MV-CTLs permitted blast cell survival over 5 days, whereas CAR.CD19+ MV-CTLs completely eliminated the B-ALL blasts during the same time period. After 24 hours of coculture, the cytokine profile showed that CAR engagement by primary B-ALL blasts led to significantly increased secretion of IFNγ (P = .01; Figure 6C).
Antileukemic function of CB-derived MV-CTLs. (A) Specific lysis of allogeneic CD19+ (Raji cell line and primary B-ALL cells) and the CD19− HDLM-2 cell line by CB-derived CAR.CD19+ CTLs compared with nontransduced controls at E/T ratio of 40:1. Relative contribution of NK-cell activity was measured using K562 targets. Data represent means and SDs from 4 CTL lines given for Raji and HDLM-2, and 2 CTL lines given for B-ALL samples (*P < .05; **P < .01). (B) Relative survival of allogeneic CD19+ primary B-ALL cells either alone (left plot) or cocultured with nontransduced (middle plot) or CAR.CD19+ CB-derived MV-CTLs (right plot) in one representative CB donor. (C) Pattern of cytokine release from coculture experiment with primary B-ALL blasts after 24-hour incubation as measured by CBA in 2 donors (***P = .01). No significant release of cytokines was observed by nonstimulated nontransduced and transduced CTLs (not shown). TD CTLs indicates transduced cytotoxic T lymphocytes; and NT CTLs, nontransduced cytotoxic T lymphocytes.
Antileukemic function of CB-derived MV-CTLs. (A) Specific lysis of allogeneic CD19+ (Raji cell line and primary B-ALL cells) and the CD19− HDLM-2 cell line by CB-derived CAR.CD19+ CTLs compared with nontransduced controls at E/T ratio of 40:1. Relative contribution of NK-cell activity was measured using K562 targets. Data represent means and SDs from 4 CTL lines given for Raji and HDLM-2, and 2 CTL lines given for B-ALL samples (*P < .05; **P < .01). (B) Relative survival of allogeneic CD19+ primary B-ALL cells either alone (left plot) or cocultured with nontransduced (middle plot) or CAR.CD19+ CB-derived MV-CTLs (right plot) in one representative CB donor. (C) Pattern of cytokine release from coculture experiment with primary B-ALL blasts after 24-hour incubation as measured by CBA in 2 donors (***P = .01). No significant release of cytokines was observed by nonstimulated nontransduced and transduced CTLs (not shown). TD CTLs indicates transduced cytotoxic T lymphocytes; and NT CTLs, nontransduced cytotoxic T lymphocytes.
Discussion
Although adoptive T-cell therapy may address the problem of viral infections after HSC and CB transplantation,21,23 leukemic relapse remains the most significant problem for the majority of transplant patients with high-risk B-ALL.9-12 CAR gene transfer in T cells to target the CD19 antigen, which is almost invariably expressed by B-ALL blasts, can be used to rapidly produce T-cell lines that can potentially protect patients from relapse.29,30 Here we demonstrate the in vitro feasibility and efficacy of combining the expression of CAR targeting CD19 with PB- and CB-derived CTL lines that simultaneously recognize multiple viruses within a single culture component. The levels of CMV-, AdV-, and EBV-specific activity in our CAR+ CTL cultures were similar to our previous multivirus-specific CTL trial,21 in which as few as 1 × 106 CTLs rapidly reconstituted both CMV- and EBV-specific immunity and protected against CMV, EBV, and AdV infection. CAR-expressing CTLs retain their antiviral function and acquire antileukemic activity, suggesting that the levels of antigen-specific T cells in our cultures will be sufficient to provide long-term virus and leukemia-specific immunity to HSC transplant recipients, representing a cost-effective cell therapy approach.
Adoptive transfer of donor-derived virus-specific CTLs has well-established beneficial effects in patients receiving HSC transplants, and expression of CARs in such CTLs may also help enhance the in vivo persistence of CAR-modified T cells compared with polyclonal “random” T cells expressing the same CAR. The stimulation virus-specific CTLs receive when their native αβTCRs engage viral latent antigens expressed by professional antigen-presenting cells (APCs) provides costimulatory survival signals to CAR-modified CTLs.31,35,37 EBV- and CMV-specific CTLs thus persist for several years after infusion into HSC transplant recipients,19 a property that has been linked to persistent stimulation by latent antigens expressed by APCs in combination with exposure to appropriate costimulatory signals. By contrast, the lack of in vivo persistence of CAR-expressing activated T cells in human studies was consistent with incomplete T-cell activation by the CAR alone38-40 in the absence of costimulation provided by professional APCs. As a consequence, direct comparison of activated T cells and EBV-specific CTLs transduced with a GD2-specific CAR in neuroblastoma patients showed prolonged persistence of virus-specific CTLs (> 18 months) compared with their activated T-cell counterparts (< 1 month)31 (and M.K.B., unpublished data, 2009), an effect that could favor eradication of the malignant cells targeted by the CAR.31 Although inclusion of the endodomain derived from the CD28 costimulatory molecule in the CAR construct used in our studies may enhance CAR-mediated CTL activation even in the absence of physiologic costimulation obtained during native (virus-specific) αβTCR engagement,34,41 it is likely that these additional costimulatory signals will continue to be required to fully recapitulate the physiologic maintenance of activated T lymphocytes in vivo.42
Irrespective of the putative benefits to CAR-mediated killing that result from the costimulation that CAR-modified CTLs will obtain during native αβTCR engagement, expression of a CAR by CTLs rather than by an activated but otherwise undefined T-cell population ensures that we do not generate a product that also contains undesirable populations such as alloreactive or T regulatory cells.43 Inclusion of such cells may increase the risk of GVHD in the case of alloreactive cells or limit the ability of the CTLs to control malignant disease through a similar expansion and activation of T regulatory cells. Such unwanted components should be absent from virus-specific CTLs.
The multivirus leukemia–specific CTLs generated here may be especially beneficial for CB transplant recipients, given the high incidence of viral infection and limited therapeutic options for relapse after the use of this stem cell source.4 CB-derived MV-CTLs can be efficiently transduced and show levels of antitumor activity similar to CAR-modified PB-derived MV-CTLs. Generation of MV-CTLs from CB23 and introduction of CAR into activated CB T lymphocytes44 have previously been demonstrated. However, this is the first instance in which the two have been combined in the CB setting. Currently, there is no access to further donor cells after the initial CB infusion, and the strategy we describe provides a single, broad-spectrum cell-based therapy encompassing multiple infections and leukemic relapse in CB transplant recipients. Although we could not generate CTLs directed against all 3 viruses from every cord blood donor, we have shown that multivirus-specific CTLs can be elicited in the majority23 in sufficient numbers for in vivo protection.21 Because a higher CB unit cell dose correlates with improved transplantation outcome,4,45 any protocol to generate CB-derived CTLs must use the minimum number of cells to reduce the risk of impairing stem cell engraftment. In addition, the unit must be cryopreserved in 2 fractions. The smaller fraction (eg, 20%) will be thawed before transplantation to ensure the timely generation of the CTLs to administer from day 30. To demonstrate the feasibility of our proposed approach, our CB-derived CTLs were generated from just 4 × 107 frozen CBMCs, which were sufficient to produce adequate numbers of CAR-modified virus-specific CTLs for analysis and infusion. This is consistent with the ability to generate multivirus-specific CTLs from previously cryopreserved units as shown by Hanley et al.23 The increasing use of double CB transplants results in an unpredictable dominance of 1 of the 2 CB units infused.46 It is not clear what the consequences would be for the survival of virus- or leukemia-specific CTLs should these be derived from the nondominant CB unit, and early clinical trials will likely be restricted to patients receiving a single CB unit. Future trials could require generation of virus- and leukemia-specific CTLs from both CB units to optimize antivirus and antitumor activity in the double CB setting.
T cell–depleted, haploidentical HSC transplant recipients are also likely to benefit from the CTLs described here. We have recently assessed the safety of multivirus-specific CTLs after haploidentical HSC transplantation.47 The CTL effectively prevented or controlled viral infections and none of the haploidentical recipients developed CTL-related GVHD. Although the infused CTLs did not express CARs, these results suggest that CAR+ MV-CTLs may be effective even for recipients of haploidentical transplants.
Alternative approaches now exist for achieving a T cell–mediated antileukemic effect after transplantation. Bispecific antibodies that simultaneously target CD19 and CD348 have been successfully used to treat B-cell non-Hodgkin lymphoma and B-ALL.49,50 Adverse effects from these antibodies have so far been predominantly mild, although 7 of 39 non-Hodgkin lymphoma patients developed significant neurotoxicity including confusion, speech disorders, and convulsions.48 The mechanisms underlying these adverse events are unclear and are some cause for concern. In addition, bispecific antibodies have not been used in the allogeneic HSC transplantation setting, and the degree of risk of inducing acute GVHD through nonspecific T-cell activation is unquantified. A more important limitation of bispecific antibodies is that only the adoptive transfer of donor-derived virus-specific CTLs expressing CAR.CD19 has the potential to provide sustained protection against both lethal viral infections and malignant relapse. Whether the above limitations are entirely outweighed by their greater simplicity of use will be determined by clinical studies, and we have begun accrual to a phase 1 clinical trial of MV-CTLs expressing a CAR.CD19.
The online version of this article contains a data supplement.
The publication costs of this article were defrayed in part by page charge payment. Therefore, and solely to indicate this fact, this article is hereby marked “advertisement” in accordance with 18 USC section 1734.
Acknowledgments
This work was supported in part from the Leukemia & Lymphoma Society Specialized Center of Research (SCOR; grant no. 7018), National Institutes of Health grants PO1CA94237, NIH P50CA126752, and NIH RO1CA131027 (B.S.), Leukemia & Lymphoma Society Translational Research grants (G.D., B.S.), and a Doris Duke Charitable Foundation/Clinical Scientist development award (G.D.). K.P.M. is supported by the Cancer Institute of NSW. C.M.B., E.J.S., L.J.N.C., and G.D. are supported by the Dan L. Duncan Cancer Center and the M. D. Anderson Cancer Center Multidisciplinary Research Program. H.E.H. is supported by a Dan L. Duncan chair and M.K.B. by a Fayez Sarofim chair.
National Institutes of Health
Authorship
Contribution: K.P.M. and B.S. conceived and designed the study, performed experiments, collected and/or assembled data, analyzed and interpreted the data, and wrote the paper; P.J.H. and G.J.D.-H. performed experiments; A.M.L. provided expertise for multivirus-specific CTL generation; L.J.N.C., E.J.S., C.M.R., and H.E.H. conceived and designed the study, and reviewed the paper; H.L. performed statistical analysis; A.P.G. provided clinical-grade reagents; M.K.B. and C.M.B. conceived and designed the study, and wrote the paper; and G.D. conceived and designed the study, collected and/or assembled data, analyzed and interpreted data, and wrote the paper.
Conflict-of-interest disclosure: The authors declare no competing financial interests.
Correspondence: Gianpietro Dotti, Center for Cell and Gene Therapy, Baylor College of Medicine, 6621 Fannin St, MC 3-3320, Houston, TX; e-mail: gdotti@bcm.tmc.edu.





