Primary myelofibrosis (PMF) is the most serious myeloproliferative disorder, characterized by clonal myeloproliferation associated with cytokine-mediated bone marrow stromal reaction including fibrosis and osteosclerosis. Current drug therapy remains mainly palliative. Because the NF-κB pathway is implicated in the abnormal release of cytokines in PMF, the proteasome inhibitor bortezomib might be a potential therapy. To test its effect, we used the lethal murine model of myelofibrosis induced by thrombopoietin (TPO) overexpression. In this TPOhigh model, the development of the disease is related to a deregulated MPL signaling, as recently described in PMF patients. We first demonstrated that bortezomib was able to inhibit TPO-induced NF-κB activation in vitro in murine megakaryocytes. It also inhibited NF-κB activation in vivo in TPOhigh mice leading to decreased IL-1α plasma levels. After 4 weeks of treatment, bortezomib decreased TGF-β1 levels in marrow fluids and impaired marrow and spleen fibrosis development. After 12 weeks of treatment, bortezomib also impaired osteosclerosis development through osteoprotegerin inhibition. Moreover, this drug reduced myeloproliferation induced by high TPO level. Finally, bortezomib dramatically improved TPOhigh mouse survival (89% vs 8% at week 52). We conclude that bortezomib appears as a promising therapy for future treatment of PMF patients.
Introduction
Primary myelofibrosis (PMF) is a myeloproliferative disorder1 known as a clonal stem-cell disorder, whereas the associated stromal reaction in the bone marrow environment, leading to fibrosis (excessive deposits of extracellular matrix proteins) and osteosclerosis (new bone formation), is considered to be reactive and cytokine mediated.2,3 Because the description of mice overexpressing thrombopoietin (TPO), known as TPOhigh mice,4 featuring numerous aspects of the human disease including dysmegakaryopoiesis, the implication of the TPO/MPL pathway in PMF has been demonstrated. Recently, two activating mutations of the TPO receptor MPL, MPLW515L and MPLW515K, have been detected in 5% of PMF patients and have been shown to induce fibrosis in mice.5,6 Activated MPL is known to stimulate the members of the Janus family of protein tyrosine kinases, JAKs. Indeed, the activating JAK2V617F mutation, directly linked to deregulated MPL signaling, is present in 50% of PMF patients7,,–10 and also induces fibrosis in mice.11,12 However, how these unique JAK2 or MPL mutations may lead to bone marrow fibrosis development is not yet understood. Notably, both mutations can be found in essential thrombocythemia,6,,,–10 a myeloproliferative disorder without fibrosis. Thus, PMF is related to TPO/MPL pathway alterations and the TPOhigh model, mimicking deregulated MPL signaling, appears to be the most relevant to test drugs in vivo.
Several lines of evidence obtained from both studies of patients with PMF and of murine models ending with myelofibrosis are in favor of a crucial role (i) of the pleiotropic cytokine transforming growth factor β1 (TGF-β1),13 released by clonal proliferation of megakaryocytes or monocytes or both, in reticulin fiber deposition14,,–17 ; (ii) and of stroma-derived osteoprotegerin (OPG) in osteosclerosis development.17,–19 The NF-κB pathway, shown to contribute to hematopoietic differentiation,20 may be involved in the abnormal release of these cytokines. Rameshwar et al21 first reported a spontaneous activation of NF-κB in monocytes from PMF patients leading to IL-1 production, which induces TGF-β1 production through autocrine means. In addition, the NF-κB pathway is also activated in megakaryocytes and in circulating CD34+ cells from PMF patients.22 We have recently described that TPOhigh mice exhibit high plasma levels of IL-1α,23 suggesting a role of the NF-κB pathway in this model of myelofibrosis development.
We therefore hypothesized that the NF-κB signaling pathway might be a candidate target for therapy, to limit reticulin fiber deposition. We assessed the effects of NF-κB inhibition on myelofibrosis development induced by high levels of TPO and chose to affect this pathway with the proteasome inhibitor bortezomib.24 Among proteasome inhibitors, bortezomib is currently the most effective drug used in patients with multiple myeloma.25 TPOhigh mice were treated twice a week with either bortezomib or vehicle. Bortezomib was able to inhibit NF-κB activation in vitro and in vivo in TPOhigh mice and to decrease IL-1α plasma levels. We demonstrated that bortezomib impaired (i) fibrosis development through TGF-β1 inhibition, (ii) osteosclerosis development through OPG inhibition, and (iii) the myeloproliferative disorder induced by high levels of TPO. Finally, bortezomib dramatically improves TPOhigh mice survival. Thus, bortezomib appears as a promising therapy for future treatment of MMM patients.
Materials and methods
Reagents and antibodies
Bortezomib was obtained from Millennium Pharmaceuticals (Cambridge, MA). Stock bortezomib solution (0.5 mg/mL) was prepared in sodium chloride (NaCl) and stored at +4°C for up to a week prior to use. The stocks solutions were diluted in NaCl immediately before use.
Murine IL-3, murine IL-6, and murine stem cell factor (SCF) were purchased from R&D Systems (Oxon, United Kingdom). Recombinant human TPO (rhTPO) was kindly provided by Kirin Brewery (Tokyo, Japan), rhGM-CSF was a gift from Novartis (Basel, Switzerland), and TNF-α was from Anne Caignard (INSERM U487, Villejuif, France). Cell-culture media were purchased from Invitrogen (Carlsbad, CA).
Polyclonal rabbit antibodies (Abs) against NF-κBp65(A), NF-κBp50(H-119), and histone H1(AE-4) used for Western blot and immunofluorescence were purchased from Santa Cruz Biotechnology (Santa Cruz, CA); goat anti–rabbit horseradish peroxidase–labeled and donkey anti–rabbit tetramethyl rhodamine isothiocyanate (TRITC)–labeled secondary Abs were purchased from Jackson Immunoresearch (West Grove, PA).
The following rat monoclonal Abs were purchased from Pharmingen (San Diego, CA) and used for lineage-positive depletion: anti–Ly-6/GR-1 (RB6–8C5), anti-CD11b/MAC-1 (M1/70), anti-B220 (RA3–6B2), anti-CD4 (GK1.5), anti-CD8 (Lyt-1), and antierythroid TER-119.
Mice and bone marrow transduction
All procedures were approved by the local Institut Gustave Roussy (IGR) ethics committee. C57BL/6J mice (Janvier, Le Genest, France) were maintained at the IGR animal facility under specific pathogen-free conditions.
Six- to 8-week-old male mice were used as bone marrow donors. Seven- to 10-week-old female mice were recipients. The infection was performed as previously described.4,19,23 Briefly, 4 days after 5-fluorouracil treatment (1 injection of 150 mg/kg administered intraperitoneally), total bone marrow cells were collected and cocultured with 106 MPZenTPO virus–producing GP+E-86 cells in Dulbecco modified Eagle medium (DMEM) supplemented with antibiotics, 20% fetal calf serum (FCS), murine IL-3 (100 U/mL), murine IL-6 (20 ng/mL), and murine SCF (20 ng/mL). After 4 days, nonadherent cells were harvested. An aliquot was immediately used in clonogenic progenitor assays to determine the percentage of infected colony-forming cells (CFCs) as previously described.4,19 CFCs were picked from methylcellulose and analyzed by polymerase chain reaction (PCR) with specific primers for the viral TPO gene and actin primers to ascertain the presence of material. The remaining cells were inoculated intravenously via the retro-orbital sinus into irradiated hosts (9.5 Gy, X-ray apparatus, single dose) in a ratio of one donor per one recipient. Three independent infection experiments were performed with a total of 80 engrafted hosts. The percentage of CFCs demonstrating the integrated TPO cDNA was comparable in the 3 experiments (95% ± 2%).
Bortezomib administration
One month after engraftment with TPO-overexpressing hematopoietic cells, 4 groups of 20 immunocompetent C57BL/6J mice displaying similar myeloproliferation (evaluated by similar platelet number) were constituted. Engrafted mice were treated intravenously twice a week, with either bortezomib in NaCl or vehicle (NaCl), for 4 to 12 weeks. Mice were weighed before each injection.
Hematologic evaluation
Blood from the orbital plexus was collected in citrated tubes at indicated times. Nucleated blood cells, hematocrit level, and platelet counts were determined using an automated blood counter calibrated for mouse blood (MS9; Melet Schloessing, Cergy-Pontoise, France). Differential cell counts were performed after May-Grünwald-Giemsa staining.
Platelet-poor plasma was used for determination of TPO, IL-1α, TGF-β1, and OPG levels
Histopathology
For histologic analysis, bones were excised and cleaned of soft tissue. One femur and 1 tibia were fixed in formaldehyde, decalcified, and paraffin embedded. Spleen, liver, and pulmonary samples were fixed and embedded in the same manner. Sections (4.5 μm) were stained with hematoxylin eosin, periodic acid Schiff, and Giemsa for overall cytology analysis. Reticulin fibers were revealed by silver staining according to Gordon Sweet method. Images were obtained using a Leica DMRB microscope (Leica, Solms, Germany) with 25×/0.85 NA (magnification ×250), with 10×/0.3 NA (magnification ×100) and with 2.5×/0.075 NA (magnification ×25) objectives, and acquired with a Video 3 charge-coupled device (CCD) Sony Leica Power hole accumulated diode (HAD) camera (Sony, Tokyo, Japan).
Determination of chimerism
Fluorescent in situ hybridization (FISH) analysis of Y chromosome was performed on bone marrow cells from mice killed 8 weeks after engraftment as previously described.23
Enzyme-linked immunosorbent assay (ELISA)
TPO, IL-1α, and OPG levels in plasma or supernatants were determined with the appropriate murine Quantikine Kits from R&D Systems according to the manufacturer's instructions. Sensitivity limits of the assays were 62.5 pg/mL, 31.2 pg/mL, and 4.69 pg/mL for TPO, IL-1α, and OPG, respectively. Human TGF-β1 immunoassay, which cross-reacts with murine TGF-β1, was used to determine TGF-β1 levels in plasma and supernatants (Quantikine Kit; R&D Systems). Because this assay detects only the active form of TGF-β1, samples were assayed before (active forms) and after acidification (active + latent forms) according to the manufacturer's instructions. The sensitivity of the assay was 31.2 pg/mL active TGF-β1.
Cell culture
Human factor-dependent cell line UT7/c-MPL (clone 11OC1) was maintained in DMEM supplemented with 10% heat-inactivated FCS, antibiotics, and 5 ng/mL of rhGM-CSF.
Murine megakaryocytes were derived from fetal livers of 14-day-old embryos. Single-cell suspensions were enriched for progenitor cells (Lin− fraction) by immunomagnetic selection (Dynabeads M-450; Dynal AS, Oslo, Norway) using lineage-specific Abs. The Lin− fraction was grown for 3 to 5 days as previously described.26
Adherent murine stromal cells were cultured as initially described by Dexter et al.27 Briefly, total bone marrow cells from one femur and one tibia were cultured in αMEM supplemented with 20% horse serum and 10−7 M hydrocortisone sodium hemisuccinate. Half-growth medium was replaced weekly. At week 4, the entire medium was switched from horse serum to FCS. One week later, murine IL-1α (5 ng/mL) was added in culture medium. After a 24-hour incubation period, culture supernatants were harvested and used for determination of the OPG level. Image of adherent stromal cell layer was obtained using a Nikon microscope (Nikon, Tokyo, Japan) with 20×/0.45 NA objective, a Zeiss AxioCam Mrc camera, and the Axio Vision Rel.4.3 acquisition software (Zeiss).
Immunofluorescence and Western-blot analysis
For in vitro analysis, UT7/c-mpl cells and murine megakaryocytes (4-day-old) were cytokine deprived for 16 hours in DMEM supplemented with 1% FCS or IMDM supplemented with 3% FCS, respectively. For stimulation, TNF-α (5 ng/mL), rhGM-CSF (20 ng/mL), and rhTPO (100 ng/mL) in the absence or presence of bortezomib (2.5 ng/mL) were added to the culture medium. At the indicated time points, cells were centrifuged on coverslips, fixed and permeabilized with ice-cold methanol for 5 minutes, washed in PBS, stained with anti–NF-κBp65, and revealed with a donkey antirabbit TRITC-labeled Ab. Nuclei were counterstained with DAPI (Vectashield with DAPI; Vector Laboratories, Burlingame, CA). Localization of NF-κBp65 in the different UT7/c-mpl cells or murine megakaryocytes was analyzed using a fluorescence microscope (Nikon Eclipse 600; Tokyo, Japan) with Zeiss Plan-apochromat 63×/1.4 numerical aperture (NA) oil objective, a Zeiss AxioCam Mrc camera, and the AxioVision Rel.4.3 acquisition software (all from Zeiss, Oberkochen, Germany). Images were processed with the Adobe Photoshop CS software.
For in vivo analysis, fresh spleen cells from mice were dissociated and nuclear extracts were prepared and analyzed by Western blotting with the adequate Abs as previously described.28
Statistical analysis
Differences between data groups were evaluated for significance using the Wilcoxon test. A P value of less than .05 was considered significant. The data are presented as the mean plus or minus the standard error of the mean (±SEM). Dose effect was evaluated using an analysis of variance of the linear model. A P(DE) value of less than .05 was considered significant. Survival was analyzed using the log-rank test.
Results
Bortezomib inhibits TPO-induced NF-κB activation in vitro in UT7/c-MPL cells and in murine megakaryocytes
Bortezomib has been demonstrated, both in vitro and in vivo, to block degradation of IκB through proteasome inhibition, leading to impaired NF-κB activation.24 A spontaneous activation of NF-κB was detected in monocytes,21 megakaryocytes, and circulating CD34+ cells22 from MMM patients. Moreover, we recently described that TPOhigh mice exhibit high plasma levels of IL-1α,23 suggesting a role of the NF-κB pathway activation in the TPO-induced myelofibrosis development. Therefore, we assessed the effect of bortezomib on myelofibrosis induced by high TPO levels.
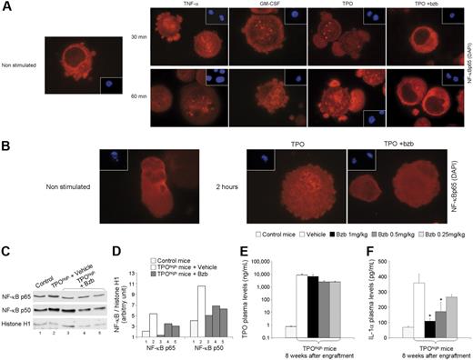
We first confirmed that TPO was able to activate the NF-κB pathway in vitro in the MPL-expressing cell line UT7 and assessed the effect of bortezomib treatment on these cells. Stimulation with TPO, as well as TNF-α and GM-CSF, chosen as controls, induced NF-κB activation. Indeed, immunofluorescence staining showed a rapid accumulation of the NF-κB subunit p65 in the nucleus, observed as early as 10 minutes of TPO treatment (data not shown). P65 nuclear translocation was significantly inhibited by bortezomib treatment (Figure 1A). Similar results were obtained in normal murine megakaryocytes (Figure 1B).
Bortezomib inhibits TPO-induced NF-κB activation both in vitro and in vivo. (A-B) Bortezomib inhibits TPO-induced NF-κB activation in vitro in (A) UT7/c-mpl cells and in (B) murine megakaryocytes. Cells were cytokine deprived for 16 hours prior to a 30 minute and 60 minute stimulation by either TNF-α (5 ng/mL) or GM-CSF (20 ng/mL), as positive controls, and by TPO (100 ng/mL) with or without bortezomib (2.5 ng/mL) pretreatment. Cells were stained with an Ab specific for the NF-κB subunit p65 (red) and with the chromatin dye DAPI (blue) in insets as described in Immunofluorescence and Western blot analysis, “Materials and methods.” Representative immunofluorescence pictures are shown. Original magnification, × 63. (C-D) Bortezomib inhibits TPO-induced NF-κB activation in vivo in TPOhigh mice. (C) Nuclear levels of NF-κB subunits p65 and p50 in spleen cells from control mice, untreated TPOhigh mice (vehicle), and treated TPOhigh mice (bortezomib 0.5 mg/kg) were analyzed by Western blotting. The presence of Histone H1 was detected using an appropriate antibody and served as a loading control. (D) The amounts of the p65 and p50 NF-κB subunits were quantified using Pcbas Software and normalized with the level of Histone H1 per lane. (E-F) Plasma IL-1α and TPO levels were quantified using ELISA assays. (E) TPOhigh mice overexpress similar plasma levels of TPO, and (F) bortezomib is able to decrease plasma concentration of IL-1α in a dose-dependent manner (P(DE) ≤ .001). Results are presented as the mean plus or minus the SEM of 12 animals per experimental group (except for the “1 mg/kg” group that included only 6 surviving mice at week 8). Results of statistical analysis with the Wilcoxon test are as follows: treated (bortezomib 0.25 mg/kg, 0.5 mg/kg, and 1 mg/kg) versus untreated (Vehicle) mice; *P < .05. Bzb indicates bortezomib.
Bortezomib inhibits TPO-induced NF-κB activation both in vitro and in vivo. (A-B) Bortezomib inhibits TPO-induced NF-κB activation in vitro in (A) UT7/c-mpl cells and in (B) murine megakaryocytes. Cells were cytokine deprived for 16 hours prior to a 30 minute and 60 minute stimulation by either TNF-α (5 ng/mL) or GM-CSF (20 ng/mL), as positive controls, and by TPO (100 ng/mL) with or without bortezomib (2.5 ng/mL) pretreatment. Cells were stained with an Ab specific for the NF-κB subunit p65 (red) and with the chromatin dye DAPI (blue) in insets as described in Immunofluorescence and Western blot analysis, “Materials and methods.” Representative immunofluorescence pictures are shown. Original magnification, × 63. (C-D) Bortezomib inhibits TPO-induced NF-κB activation in vivo in TPOhigh mice. (C) Nuclear levels of NF-κB subunits p65 and p50 in spleen cells from control mice, untreated TPOhigh mice (vehicle), and treated TPOhigh mice (bortezomib 0.5 mg/kg) were analyzed by Western blotting. The presence of Histone H1 was detected using an appropriate antibody and served as a loading control. (D) The amounts of the p65 and p50 NF-κB subunits were quantified using Pcbas Software and normalized with the level of Histone H1 per lane. (E-F) Plasma IL-1α and TPO levels were quantified using ELISA assays. (E) TPOhigh mice overexpress similar plasma levels of TPO, and (F) bortezomib is able to decrease plasma concentration of IL-1α in a dose-dependent manner (P(DE) ≤ .001). Results are presented as the mean plus or minus the SEM of 12 animals per experimental group (except for the “1 mg/kg” group that included only 6 surviving mice at week 8). Results of statistical analysis with the Wilcoxon test are as follows: treated (bortezomib 0.25 mg/kg, 0.5 mg/kg, and 1 mg/kg) versus untreated (Vehicle) mice; *P < .05. Bzb indicates bortezomib.
Bortezomib inhibits NF-κB activation in vivo in TPOhigh mice
We assessed whether NF-κB was also activated in our in vivo model, the TPOhigh mice, and whether bortezomib was able to inhibit this activation. Eighty lethally irradiated female mice were hematologically repopulated with 106 male bone marrow cells transduced with the murine Tpo gene using a retroviral gene transfer protocol, as previously described elsewhere.4,19,23
Four weeks after engraftment with the transduced hematopoietic cells, 4 groups of 20 mice each displaying similar TPO-induced myeloproliferation (evaluated by similar platelet number) were constituted. Engrafted mice were treated intravenously twice a week, with either bortezomib in NaCl (1 mg/kg, 0.5 mg/kg, and 0.25 mg/kg) or vehicle (NaCl), for 4 to 12 weeks. Plasma levels of TPO were monitored over time using an ELISA. Four weeks after engraftment, the TPO concentration in plasma was more than 1000-fold higher in engrafted mice than in the controls. No difference between treated and untreated TPOhigh mice was observed at week 8 (Figure 1E) and at week 16 (data not shown). Chimerism was analyzed by FISH on Y chromosome (bone marrow donors were male, recipients were female) on whole nucleated bone marrow cells. Chimerism levels were more than 90% and were similar in both treated and untreated mice (data not shown).
We studied what bortezomib would effect on NF-κB activation in vivo. Western blots were performed on nuclear spleen extracts prepared from control, treated TPOhigh (bortezomib 1 mg/kg), and untreated TPOhigh mice (vehicle) killed 8 weeks after engraftment. As expected, nuclear levels of the two NF-κB subunits p65 and p50 were increased in TPOhigh spleen cells and bortezomib largely reduced this translocation (Figure 1C-D). It has been demonstrated that NF-κB activation leads to IL-1α production,21 explaining that TPOhigh mice exhibit high plasma levels of IL-1α.23 Bortezomib treatment was able to significantly decrease the plasma concentration of IL-1α in a statistically significant dose-dependent manner (Figure 1F).
The most common side effect of bortezomib treatment in mice is weight loss; therefore, treatment was adapted to each mouse weight, and their weights were closely monitored throughout the follow-up. A bortezomib dose of 1 mg/kg led to the death of 50% of the animals within 4 weeks accompanied with statistically significant weight loss. Surviving mice were nevertheless analyzed. This toxicity of bortezomib at 1 mg/kg was higher than previously reported and may be related to the total body irradiation regimen that preceded the bortezomib administration. We then chose to repeat experiments with lower doses of bortezomib. Mice treated with 0.5 mg/kg and 0.25 mg/kg doses lost weight rapidly after the first bortezomib injections but progressively recovered their initial weights over time.
Bortezomib reduces myeloproliferation induced by high TPO levels
We then assessed the effects of bortezomib treatment on the TPOhigh myeloproliferative syndrome. We studied blood and spleen parameters (Figure 2). Leukocytosis (Figure 2A) and thrombocytosis (Figure 2B) displayed by TPOhigh mice were decreased in treated mice in a statistically significant dose-dependent fashion. Conversely, bortezomib did not significantly improve anemia of TPOhigh mice (Figure 2C).
Bortezomib impairs myeloproliferative syndrome in TPOhigh mice. Blood and spleen parameters are shown and include (A) leukocyte number, (B) platelet number, (C) hematocrit level, (D) blood-circulating CFCs, (E) spleen CFCs, and (F) spleen weight. Bortezomib decreases leukocyte, platelet, and blood-circulating CFC numbers as well as spleen weight in a dose-dependent manner, with the respective P(DE) values ≤ .001, .002, .022, and ≤ .001. Results of leukocyte number, platelet number, and hematocrit level are presented as the mean ± SEM of 12 animals per experimental group (except for the “1 mg/kg” group that included only 6 surviving mice at week 8). Results of blood-circulating CFCs, spleen CFCs, and spleen weight are presented as the mean ± SEM of 3 animals per experimental group (similar results were obtained in 3 other animals per experimental group at week 16 after engraftment, except for the “1 mg/kg” group). Results of statistical analysis with the Wilcoxon test are as follows: treated (bortezomib 0.25 mg/kg, 0.5 mg/kg, and 1 mg/kg) versus untreated (vehicle) mice; *P < .05; **P < .001. Bzb indicates bortezomib.
Bortezomib impairs myeloproliferative syndrome in TPOhigh mice. Blood and spleen parameters are shown and include (A) leukocyte number, (B) platelet number, (C) hematocrit level, (D) blood-circulating CFCs, (E) spleen CFCs, and (F) spleen weight. Bortezomib decreases leukocyte, platelet, and blood-circulating CFC numbers as well as spleen weight in a dose-dependent manner, with the respective P(DE) values ≤ .001, .002, .022, and ≤ .001. Results of leukocyte number, platelet number, and hematocrit level are presented as the mean ± SEM of 12 animals per experimental group (except for the “1 mg/kg” group that included only 6 surviving mice at week 8). Results of blood-circulating CFCs, spleen CFCs, and spleen weight are presented as the mean ± SEM of 3 animals per experimental group (similar results were obtained in 3 other animals per experimental group at week 16 after engraftment, except for the “1 mg/kg” group). Results of statistical analysis with the Wilcoxon test are as follows: treated (bortezomib 0.25 mg/kg, 0.5 mg/kg, and 1 mg/kg) versus untreated (vehicle) mice; *P < .05; **P < .001. Bzb indicates bortezomib.
The number of progenitor cells in the spleen and the blood was studied 8 weeks after engraftment. The increase of blood-circulating CFCs displayed by the TPOhigh mice was dramatically reduced by bortezomib treatment in a statistically significant dose-dependent manner (Figure 2D). Moreover, the high number of spleen CFCs was also impaired by bortezomib treatment (Figure 2E), in parallel to a dramatic decrease in the splenomegaly displayed by the TPOhigh mice (Figure 2F). Surprisingly, our data provide evidence that bortezomib is able to reduce the TPOhigh myeloproliferative syndrome in mice.
Bortezomib impairs marrow and spleen fibrosis development induced by high TPO levels through TGF-β1 inhibition
The development of fibrosis is characterized by the excessive deposits of extracellular matrix proteins. Bone marrow fibrosis has been reported to be a direct consequence of high TGF-β1 levels in blood and bone marrow fluids in the TPOhigh model.16 Furthermore, to exert its biologic effects, TGF-β1 has to be activated at secretion sites within the hematopoietic environment. The mechanisms responsible for TGF-β1 activation remain unclear. Total and active forms of TGF-β1 were measured in treated and untreated mice (Figure 3A-C). As previously reported,16 the level of TGF-β1 in the plasma increased as early as 4 weeks after engraftment and reached a level 4 times higher than in control mice by week 8 (Figure 3A). Moreover, 8 weeks after engraftment, we observed an augmentation in total TGF-β1 levels in extracellular fluids of marrow in TPOhigh compared with control mice (Figure 3B). As expected, the active form of TGF-β1 was detected only in engrafted mice and was absent in control mice (Figure 3C). Bortezomib treatment significantly decreased total TGF-β1 plasma levels (Figure 3A) and both the total (Figure 3B) and active (Figure 3C) forms of TGF-β1 in extracellular fluids of marrow in a statistically significant dose-dependent manner.
Bortezomib impairs marrow and spleen fibrosis development in TPOhigh mice through TGF-β1 inhibition. (A-C) Bortezomib decreases (A) TGF-β1 plasma levels and (B) the total form of TGF-β1 as well as (C) its active form in extracellular fluids of marrow of TPOhigh mice in a dose-dependent manner with respective P(DE) values ≤ .001, .010, and ≤ .001. Total TGF-β1 (active + latent forms) levels were quantified in (A) plasma and in (B) extracellular fluids using an ELISA after acidification of the sample. (C) Active TGF-β1 levels in extracellular fluids were determined without acidification. Note that the media supplemented with 10% fetal calf serum (FCS) used to prepare extracellular fluids of bone marrow contain less than 1.5 ng/mL TGF-β1 and no active form. No spontaneously active TGF-β1 was detected before acidification of the plasma samples. Results in plasma and in extracellular fluids are presented as the mean ± SEM of 12 (except for the “1 mg/kg” group that included only 6 surviving mice at week 8) and of 3 animals per experimental group, respectively (similar results were obtained in 3 other animals per experimental group at week 16 after engraftment, except for the “1 mg/kg” group). Results of statistical analysis with the Wilcoxon test are as follows: treated (bortezomib 0.25 mg/kg, 0.5 mg/kg, and 1 mg/kg) versus untreated (vehicle) mice; *P < .05; **P < .001. Bzb indicates bortezomib. (D-L) Bortezomib impairs marrow and spleen fibrosis development in TPOhigh mice after 4 weeks of treatment (8 weeks after engraftment). (D) Representative femora of control mice (left), untreated (vehicle) TPOhigh mice (middle), and treated (bortezomib 0.5 mg/kg) TPOhigh mice (right). Image was obtained using an Olympus SZX12 stereomicroscope with 1.2× objective (magnification × 8.4), a DP50 Olympus digital camera and the analySIS© acquisition software (Olympus, Tokyo, Japan). Representative histologic sections of femora (E-H) and spleen (I-L) from treated (bortezomib 1 mg/kg; G-H, K-L) or untreated (vehicle; E-F, I-J) TPOhigh mice are shown. Bone marrow and spleen sections stained by hematoxylin and eosin show the hyperplasia of megakaryocytes and granulocytes in both treated (G, K) and untreated (E, I) mice. Silver staining reveals (F) marrow and (J) spleen fibrosis in untreated mice with reticulin fibers surrounding the megakaryocytes. Bortezomib treatment impairs reticulin deposition in both bone (H) marrow and (L) spleen. Original magnification × 250.
Bortezomib impairs marrow and spleen fibrosis development in TPOhigh mice through TGF-β1 inhibition. (A-C) Bortezomib decreases (A) TGF-β1 plasma levels and (B) the total form of TGF-β1 as well as (C) its active form in extracellular fluids of marrow of TPOhigh mice in a dose-dependent manner with respective P(DE) values ≤ .001, .010, and ≤ .001. Total TGF-β1 (active + latent forms) levels were quantified in (A) plasma and in (B) extracellular fluids using an ELISA after acidification of the sample. (C) Active TGF-β1 levels in extracellular fluids were determined without acidification. Note that the media supplemented with 10% fetal calf serum (FCS) used to prepare extracellular fluids of bone marrow contain less than 1.5 ng/mL TGF-β1 and no active form. No spontaneously active TGF-β1 was detected before acidification of the plasma samples. Results in plasma and in extracellular fluids are presented as the mean ± SEM of 12 (except for the “1 mg/kg” group that included only 6 surviving mice at week 8) and of 3 animals per experimental group, respectively (similar results were obtained in 3 other animals per experimental group at week 16 after engraftment, except for the “1 mg/kg” group). Results of statistical analysis with the Wilcoxon test are as follows: treated (bortezomib 0.25 mg/kg, 0.5 mg/kg, and 1 mg/kg) versus untreated (vehicle) mice; *P < .05; **P < .001. Bzb indicates bortezomib. (D-L) Bortezomib impairs marrow and spleen fibrosis development in TPOhigh mice after 4 weeks of treatment (8 weeks after engraftment). (D) Representative femora of control mice (left), untreated (vehicle) TPOhigh mice (middle), and treated (bortezomib 0.5 mg/kg) TPOhigh mice (right). Image was obtained using an Olympus SZX12 stereomicroscope with 1.2× objective (magnification × 8.4), a DP50 Olympus digital camera and the analySIS© acquisition software (Olympus, Tokyo, Japan). Representative histologic sections of femora (E-H) and spleen (I-L) from treated (bortezomib 1 mg/kg; G-H, K-L) or untreated (vehicle; E-F, I-J) TPOhigh mice are shown. Bone marrow and spleen sections stained by hematoxylin and eosin show the hyperplasia of megakaryocytes and granulocytes in both treated (G, K) and untreated (E, I) mice. Silver staining reveals (F) marrow and (J) spleen fibrosis in untreated mice with reticulin fibers surrounding the megakaryocytes. Bortezomib treatment impairs reticulin deposition in both bone (H) marrow and (L) spleen. Original magnification × 250.
Three mice of each group were killed after 4 weeks of treatment (8 weeks after engraftment). Macroscopic examination of the femora of control mice, excised and cleaned of soft tissue, appeared dark red, full of marrow cells (Figure 3D left). In contrast, fibrotic bones from untreated TPOhigh mice appeared white (Figure 3D middle). We observed that the femora from treated TPOhigh mice (bortezomib 0.5 mg/kg) seemed to be more pinkish (Figure 3D right), suggesting fewer deposits of extracellular matrix proteins. As expected, histologic sections of femora and spleens of TPOhigh mice revealed a massive hyperplasia of dysmorphic megakaryocytes and granulocytic cells in both treated and untreated mice (Figure 3E,G,I,K). Silver impregnation, used to examine the degree of fibrosis, showed densification of the reticulin network with deposition surrounding megakaryocytes in untreated mice (Figure 3F bone marrow; Figure 3J spleen). In contrast, mice treated with bortezomib (1 mg/kg) displayed impaired reticulin fibers in both the bone marrow (Figure 3H) and the spleen (Figure 3L), confirming the macroscopic observation of their femora. Lower doses of bortezomib (0.5 and 0.25 mg/kg) have much fewer effects (data not shown).
Bortezomib impairs osteosclerosis development induced by high TPO levels through OPG inhibition
Osteosclerosis is another stromal change displayed by TPOhigh mice. It has been demonstrated that OPG secreted by the bone marrow microenvironment, more precisely by the stromal cells, is required for this abnormal bone growth.19 The mechanism leading to stromal OPG up-regulation remains unknown but it is not due to the increased TGF-β1 levels in TPOhigh mice.19 However, these mice display high plasma levels of IL-1α along with a slight increase in IL-1β plasma levels.23 Even though IL-1 is considered to be the most potent bone-resorbing factor involved in bone loss associated with inflammation,29 this cytokine has been shown in vitro to stimulate OPG production by human osteoblast lineage cells30 and prostate cancer cell lines.31 We therefore made the assumption that IL-1α may be involved in the stromal OPG up-regulation in TPOhigh mice. We thus verified in vitro that IL-1α was able to increase OPG secretion by murine stromal cells. Stromal cell layers (Figure 4A), obtained after 5 weeks of total marrow cell culture, were stimulated with IL-1α (5 ng/mL) for 24 hours, which significantly increased OPG levels in collected culture supernatants (Figure 4B). Next, we studied OPG levels in treated and untreated TPOhigh mice. As reported previously,19 OPG levels were increased both in plasma (Figure 4C) and bone marrow extracellular fluids (Figure 4D) 8 weeks after engraftment. Bortezomib impaired OPG plasma levels (Figure 4C) and especially dramatically decreased OPG levels in fluids of marrow, regardless of dosage (Figure 4D).
Bortezomib impairs osteosclerosis development in TPOhigh mice through OPG inhibition. (A) Adherent murine stromal cell layers were observed by light microscopy. The scale bar is 50 μm. (B) IL-1α stimulates OPG secretion by stromal cells. OPG levels were quantified in murine stromal cell culture supernatants, with or without IL-1α stimulation for 24 hours, using an ELISA. Results are presented as the mean ± SEM of 5 different adherent stromal cell layers. Results of statistical analysis with the Wilcoxon test are as follows: stimulated (IL-1α 5 ng/mL) versus unstimulated (baseline); *P < .05. (C-D) Bortezomib decreases OPG levels in both plasma and extracellular fluids of marrow in TPOhigh mice regardless of dosage. OPG levels were quantified in (C) plasma and in (D) extracellular fluids using an ELISA. Results in plasma and in extracellular fluids are presented as the mean ± SEM of 12 (except for the “1 mg/kg” group that included only 6 surviving mice at week 8) and of 3 animals per experimental group, respectively (similar results were obtained in 3 other animals per experimental group at week 16 after engraftment, except for the “1 mg/kg” group). Results of statistical analysis with the Wilcoxon test are as follows: treated (bortezomib 0.25 mg/kg, 0.5 mg/kg, and 1 mg/kg) versus untreated (vehicle) mice; *P < .05. Bzb indicates bortezomib. (E-H) Bortezomib dramatically impairs osteosclerosis development in TPOhigh mice after 12 weeks of treatment (16 weeks after engraftment). Representative histologic sections of femora stained by hematoxylin and eosin from untreated (vehicle) TPOhigh mice (E-F) show osteosclerosis development with accumulation of bone trabeculae in the medullar cavity (arrow). Bortezomib treatment (0.5 mg/kg) impairs considerably new bone formation (G-H). Original magnification × 100 (F, H), × 25 (E, G).
Bortezomib impairs osteosclerosis development in TPOhigh mice through OPG inhibition. (A) Adherent murine stromal cell layers were observed by light microscopy. The scale bar is 50 μm. (B) IL-1α stimulates OPG secretion by stromal cells. OPG levels were quantified in murine stromal cell culture supernatants, with or without IL-1α stimulation for 24 hours, using an ELISA. Results are presented as the mean ± SEM of 5 different adherent stromal cell layers. Results of statistical analysis with the Wilcoxon test are as follows: stimulated (IL-1α 5 ng/mL) versus unstimulated (baseline); *P < .05. (C-D) Bortezomib decreases OPG levels in both plasma and extracellular fluids of marrow in TPOhigh mice regardless of dosage. OPG levels were quantified in (C) plasma and in (D) extracellular fluids using an ELISA. Results in plasma and in extracellular fluids are presented as the mean ± SEM of 12 (except for the “1 mg/kg” group that included only 6 surviving mice at week 8) and of 3 animals per experimental group, respectively (similar results were obtained in 3 other animals per experimental group at week 16 after engraftment, except for the “1 mg/kg” group). Results of statistical analysis with the Wilcoxon test are as follows: treated (bortezomib 0.25 mg/kg, 0.5 mg/kg, and 1 mg/kg) versus untreated (vehicle) mice; *P < .05. Bzb indicates bortezomib. (E-H) Bortezomib dramatically impairs osteosclerosis development in TPOhigh mice after 12 weeks of treatment (16 weeks after engraftment). Representative histologic sections of femora stained by hematoxylin and eosin from untreated (vehicle) TPOhigh mice (E-F) show osteosclerosis development with accumulation of bone trabeculae in the medullar cavity (arrow). Bortezomib treatment (0.5 mg/kg) impairs considerably new bone formation (G-H). Original magnification × 100 (F, H), × 25 (E, G).
Osteosclerosis development, which occurs later than bone marrow fibrosis, was assessed 16 weeks after engraftment. Therefore, 3 mice of each group were killed after 12 weeks of treatment. As expected, histologic sections of femora from untreated TPOhigh mice revealed a dense new bone formation, almost filling the medullar cavity (Figure 4E-F). Since OPG levels were decreased in bone marrow extracellular fluids of 0.5 mg/kg bortezomib–treated TPOhigh mice, a rare bone growth was observed in femora collected from these mice (Figure 4G-H). A minimal dose of 0.25 mg/kg also dramatically reduced osteosclerosis development (data not shown).
Bortezomib dramatically improves survival in TPOhigh mice
The TPOhigh model is known to induce a severe myeloproliferative disorder that mimics the evolution of the MMM disease in humans, leading to the death of all animals within 10 months after TPO-infected bone marrow cell engraftment.4 We assessed the effect of bortezomib treatment on TPOhigh mice survival after 12 weeks of treatment (from 16 to 52 weeks after engraftment). As TPOhigh mice invariably die with severe anemia,4 we decided not to bleed them anymore to avoid artificial death. Therefore, we observed a delayed lethality (up to 12 months) in untreated (vehicle) TPOhigh mice (Figure 5) compared with the survival curve initially described.4 Bortezomib (0.5 mg/kg) significantly improved survival in TPOhigh mice (89% vs 8% at week 52; P ≤ .001).
Bortezomib dramatically improves TPOhigh mice survival. Kaplan-Meier plots of untreated (vehicle) or treated (bortezomib 0.5 mg/kg and 0.25 mg/kg) TPOhigh mice. Bortezomib (0.5 mg/kg) significantly improves survival (P ≤ .001). Pooled data from 9 to 13 animals per experimental group studied from 16 (after 12 weeks of treatment) to 52 weeks after engraftment. Bzb indicates bortezomib.
Bortezomib dramatically improves TPOhigh mice survival. Kaplan-Meier plots of untreated (vehicle) or treated (bortezomib 0.5 mg/kg and 0.25 mg/kg) TPOhigh mice. Bortezomib (0.5 mg/kg) significantly improves survival (P ≤ .001). Pooled data from 9 to 13 animals per experimental group studied from 16 (after 12 weeks of treatment) to 52 weeks after engraftment. Bzb indicates bortezomib.
Discussion
We show here that bortezomib reduces the myeloproliferative disorder, impairs both bone marrow fibrosis and osteosclerosis development, and dramatically improves survival in a murine model mimicking PMF. This TPOhigh model, induced by systemic TPO overexpression, is one of the two extensively studied experimental models of myelofibrosis in mice, together with the GATA-1low model.32 In the latter model, the knockout mice specifically express a low amount of the transcriptional factor GATA-1 in the megakaryocyte lineage. They display a megakaryocyte hyperplasia in the bone marrow and the spleen, like the TPOhigh mice. Myeloproliferation observed in both models does not originate from a clonal malignant event, as is the case in the human disease,2,3 but leads to similar stromal changes including bone marrow fibrosis and osteosclerosis. No alteration in either the structure or the expression of GATA-133 or its cofactor FOG-134 genes has yet been described in PMF. Conversely, three activating mutations implicating the TPO/MPL pathway (JAK2V617F, MPLW515L, and MPLW515K) have recently been identified.5,,,,–10 JAK2V617F and MPLW515L induce fibrosis in mice.5,11,12 However, JAK2V617F mice display a disease mimicking more polycythemia vera progressing to bone marrow fibrosis than PMF.11,12 MPLW515L mice develop a myeloproliferative disorder, fatal within 30 days after engraftment.5 In fact, this model is not really relevant, since it does not behave like a slowly evolving disorder such as PMF. Indeed, the activating MPL is transduced in total bone marrow cells, regardless of the hematopoietic lineage. On the contrary, in the TPOhigh model, only hematopoietic cells physiologically expressing MPL respond to TPO overexpression, mimicking deregulated MPL signaling in PMF cells. Thereby, the TPOhigh model appears more relevant to human PMF than either the MPLW515L or the JAK2V617F model. Moreover, TPOhigh mice develop a myeloproliferative disorder with associated myelofibrosis and osteosclerosis and all the engrafted animals display a delayed death, like the natural evolution of human PMF. Therefore the TPOhigh model is an interesting in vivo model for testing candidate drugs.
In this study, we assessed the effects of the proteasome inhibitor bortezomib in the stromal changes displayed by the TPOhigh mice. Because the minimal dose of 1 mg/kg recommended by Millennium Pharmaceuticals for in vivo studies led to the death of all our irradiated and engrafted mice, we successfully decreased the dose to 0.5 and 0.25 mg/kg. Bortezomib impaired bone marrow fibrosis development through inhibition of TGF-β1 in a dose-dependent fashion (the minimal dose 0.25 mg/kg had few effects), as well as the myeloid proliferation. Conversely, bortezomib considerably reduced osteosclerosis development through OPG inhibition, regardless of dosage. It also dramatically improved TPOhigh mice survival but not at the minimal dose of 0.25 mg/kg. Thus, bortezomib seems to have dissociated effects on fibrosis and osteosclerosis development induced by TPO overexpression. Even a lower dose of0.25 mg/kg dramatically reduced OPG production and osteosclerosis without significantly improving mice survival. Hence, osteosclerosis does not seem to be a major determinant in TPOhigh mouse lethality. In addition, our results shed light on osteosclerosis pathogenesis. Indeed, we have demonstrated that IL-1α, which originates in part from platelets in TPOhigh mice, is able to stimulate OPG secretion by stromal cells. Decreased IL-1α secretion in TPOhigh mice treated with bortezomib may be directly linked to NF-κB pathway inhibition and may lead to the inhibition of osteosclerosis onset.
Furthermore, reduction of reticulin fiber deposition appears to be dose dependent and paralleled the decreased in TGF-β1 secretion. TGF-β1 production seems to be directly related to the megakaryocyte/platelet compartment. In TPOhigh mice, a 2- to 4-fold increase in the TGF-β1 plasma level has been described with a similar augmentation in circulating platelet number. Therefore, only a slight increase in TGF-β1 transcript was found in TPOhigh platelets, unlike the IL-1α transcript as previously described.23 To date, the mechanism responsible for the abnormal release of TGF-β1 by the megakaryocytes remains unknown. It could be a consequence of either dysmegakaryopoiesis with abnormal emperipolesis35 or only of the megakaryocyte hyperplasia. According to the latter hypothesis, genetically modified mice5,11,12,32,36,,,,,–42 displaying megakaryocyte hyperplasia lead invariably to bone marrow or spleen fibrosis development. The decreased TGF-β1 secretion that we have reported here could be linked either indirectly to myeloproliferation reduction (and thus to megakaryocyte/platelet compartment reduction) by bortezomib or directly to NF-κB inhibition by bortezomib. In favor of the latter hypothesis, it has been demonstrated that NF-κB inhibition leads to decreased TGF-β1 in both megakaryocytes22 and monocytes.21 A spectacular increase in survival was observed when TPOhigh mice were treated with 0.5 mg/kg bortezomib. The role of the myelofibrosis in the poor prognosis of myeloproliferative disorders is still subject to debate. Recently, it has also been hypothesized that in TPOhigh mice it is mostly the severity of the myeloproliferative disorder rather than bone marrow fibrosis that leads to death.43 As bortezomib decreases bone marrow fibrosis as well as myeloproliferative disorder, it is difficult to determine the origin of TPOhigh lethality.
Altogether, our results allow us to propose a physiopathologic model for the stromal reaction in TPOhigh mice, probably recapitulating bone marrow changes observed in the human disease (Figure 6).
Pathogenesis model of stromal reaction in TPOhigh mice. TPO overexpression leads to megakaryocyte hyperplasia in hematopoietic tissues with dysmegakaryopoiesis and increases neutrophil emperipolesis, which induces, probably with the contribution of monocytes, an augmentation of the TGF-β1 release in extracellular fluids of bone marrow and spleen. The local activation of TGF-β1 is required within hematopoietic microenvironment for the fibroblast-mediated fibrosis development. Osteosclerosis development is related, on one hand, to osteoblast proliferation stimulated by TGF-β1 and, on the other hand, to the inhibition of osteoclastogenesis mediated by an increased secretion of stromal cell–derived OPG. IL-1α, released by hematopoietic cells, monocytes, and platelets, may be the cytokine responsible of this OPG up-regulation.
Pathogenesis model of stromal reaction in TPOhigh mice. TPO overexpression leads to megakaryocyte hyperplasia in hematopoietic tissues with dysmegakaryopoiesis and increases neutrophil emperipolesis, which induces, probably with the contribution of monocytes, an augmentation of the TGF-β1 release in extracellular fluids of bone marrow and spleen. The local activation of TGF-β1 is required within hematopoietic microenvironment for the fibroblast-mediated fibrosis development. Osteosclerosis development is related, on one hand, to osteoblast proliferation stimulated by TGF-β1 and, on the other hand, to the inhibition of osteoclastogenesis mediated by an increased secretion of stromal cell–derived OPG. IL-1α, released by hematopoietic cells, monocytes, and platelets, may be the cytokine responsible of this OPG up-regulation.
Here, we used bortezomib to target the NF-κB signaling pathway.24 However, this molecule has much broader effects and can interfere with synthesis of numerous cytokines, especially at the level of bone marrow environment. Anderson's group (Roccaro et al44 ) has shown that bortezomib has antiangiogenic effects in multiple myeloma. In TPOhigh mice, there are some abnormalities of angiogenesis.45 PMF patients display a similar increase in bone marrow microvessel density, and neo-angiogenesis appears to be a component of the bone marrow stromal reaction in PMF.46 Thus we cannot exclude that part of bortezomib effects may also be related to an inhibition of neo-angiogenesis.
Moreover, the sole inhibition of the NF-κB pathway cannot fully explain the antimyeloproliferative effect we observed in this mouse model, since we have previously reported that NF-κB inhibition has no impact on megakaryocytic proliferation.22 However, in both human and mouse, bortezomib is known to induce thrombocytopenia through an unknown mechanism.47 However, it is unlikely to be related to marrow injury or decreased TPO production.46 Thus we cannot exclude that the NF-κB pathway may play a role in megakaryopoiesis.
In summary, on one hand, this study has improved our understanding of the pathogenesis of stromal reaction induced by TPO overexpression, which may be extended to the human disease; on the other hand, nowadays only allogeneic hematopoietic stem-cell transplantation might be curative but remains inappropriate for most of the PMF patients. Therefore, bortezomib might be a promising drug for the treatment of human PMF as presented in the TPOhigh model.
An Inside Blood analysis of this article appears at the front of this article.
The publication costs of this article were defrayed in part by page charge payment. Therefore, and solely to indicate this fact, this article is hereby marked “advertisement” in accordance with 18 USC section 1734.
Acknowledgments
This work was supported by grants from Institut National de la Santé et la Recherche Médicale (INSERM) and La Ligue Nationale contre le Cancer (équipe labellisée 2004 and 2007). O.W.B. was supported by a fellowship from INSERM. T.G. was supported by La Ligue Nationale contre le Cancer. D.F.P. was supported by Institut Gustave Roussy.
We are grateful to Annie Rouchès and Patrice Ardouin for managing the animals and to Caroline Lefebvre and Caroline Marty for improving the English manuscript. We thank Anna-Lila Kaushik and Sébastien Giroux for providing embryos.
Authorship
Contribution: O.W.B. performed cell-culture studies, animal studies, ELISA, FISH, and immunofluorescence; generated figures; helped design the study; and wrote the manuscript. D.F.P. performed Western blot analysis and helped generate figures and write the manuscript. T.G. performed animal studies and ELISA. M.T. performed histologic analysis. R.C. performed cell-culture and Western blot analysis. C.L. performed bortezomib injections. F.A. performed murine megakaryocytes cultures and helped generate figures. J.-L.V. provided MPZenTPO virus–producing GP+E86 cells. P.G. performed statistical analysis. W.V. and S.G. designed studies, analyzed data, and drafted and edited the manuscript.
D.F.P. and T.G. contributed equally to this work.
Conflict-of-interest disclosure: The authors declare no competing financial interests.
Correspondence: Stéphane Giraudier, INSERM U790, Institut Gustave Roussy, PR1, 39 rue Camille Desmoulins, 94805 Villejuif, France; e-mail: sgiraudi@igr.fr or stephane.giraudier@hmn.aphp.fr.











