Loss of E2A transcription factor activity or activation of the intracellular form of Notch1 (ICN) leads to the development of leukemia or lymphoma in humans or mice, respectively. Current models propose that ICN functions by suppressing E2A through a pre–T cell receptor (TCR)–dependent mechanism. Here we show that lymphomas arising in E2A–/– mice require the activation of Notch1 for their survival and have accumulated mutations in, or near, the Notch1 PEST domain, resulting in increased stability and signaling. In contrast, lymphomas arising in p53–/– mice show the activation of Notch1, but no mutations were identified in ICN. The requirement for Notch1 signaling in E2A–/– lymphomas cannot be overcome by ectopic expression of pTα; however, pTα is required for optimal survival and expansion of these cells. Our findings indicate that the activation of Notch1 is an important “second hit” for the transformation of E2A–/– T cell lymphomas and that Notch1 promotes survival through pre–TCR-dependent and -independent mechanisms.
Introduction
Transformation of T lineage cells is a stepwise process that requires the deregulated expression or function of multiple oncogenes and tumor suppressors.1 Aberrant activation of 3 oncogenes—Hox11, Tal-1, and Lyl-1—has been associated with greater than 50% of T lineage acute lymphoblastic leukemia (T-ALL) in humans.2 Gene expression analysis has grouped these leukemias into those with a favorable prognosis, associated with Hox11, and those with a poor prognosis, associated with Tal-1 or Lyl-1. Tal-1 and Lyl-1 function as suppressors of E-protein activity; therefore, the inhibition of E-protein activity is thought to be a frequent feature of T-ALL, particularly T-ALL with a poor prognosis.3-5 Consistent with this notion, mice lacking the E-protein transcription factors encoded by the E2A gene succumb to T cell lymphoma within 3 to 8 months of birth.6,7 These lymphomas express CD44, CD25, and varying levels of the coreceptor molecules CD4 and CD8, suggesting arrest at an early stage of T lymphopoiesis. E2A–/– lymphomas have increased expression of the c-myc oncogene; however, it is unknown which oncogenes collaborate with the loss of E2A to promote the transformation of T lymphocyte progenitors.6
The E2A gene codes for 2 basic helix-loop-helix (bHLH) proteins, E12 and E47, through alternative splicing of unique exons encoding the bHLH domain.8 E2A proteins are members of the E-protein class of HLH proteins that are widely expressed in mammalian tissues and that form homodimers or heterodimers with other E-proteins and with class 2, 4, and 5 HLH proteins.9 In T lymphocytes, E2A and HEB form heterodimers; in B lymphocytes, E47 homodimers predominate.6,10 E2A deficiency leads to an absence of B lymphopoiesis and an incomplete block in early T cell development.11 Despite the reduced number of T lymphocytes in E2A–/– mice, a subset of T cell progenitors show increased proliferation and rapidly progress to a transformed phenotype.12 However, the targets of E2A that suppress proliferation or transformation in T lineage cells have not been identified.
The Notch1 protein is a known oncogene activated through chromosomal rearrangement in approximately 2% of T-ALL.13 Recent studies indicate that Notch1 plays a more widespread role in T-ALL than initially predicted since more than 50% of T-ALLs show evidence of mutations in Notch1 or are dependent on Notch1 signaling for their survival.14,15 This observation led to the hypothesis that alterations in Notch1 may be a common initiating event in T cell leukemia and may function by increasing the number of T cell progenitors available for secondary mutations. Notch1 is a transmembrane receptor that binds to 1 of 5 ligands—delta-like-1, delta-like-3, delta-like-4, Jagged-1, and Jagged-2.16 Ligand binding promotes a conformational change allowing cleavage of the extracellular domain by proteins of the ADAM family and subsequent cleavage of the intracellular domain by an enzyme complex with γ-secretase (GS) activity. After cleavage, the intracellular domain of Notch1 (ICN) translocates to the nucleus, where it interacts with the transcription factor CSL (CBF, suppressor of hairless, and Lag-1) and the coactivator proteins MAML1, MAML2, and MAML3 and promotes the transcription of CSL target genes.17 Known targets of Notch1 in T lineage cells include Notch1, Hes1, Deltex1, Notch3, nRARP, and pTα.16 However, the targets of the ICN/CSL/MAML complex essential for the transformation of T lymphocyte progenitors have not been fully defined.
Previous studies have implicated E2A as a target of Notch1 signaling. ICN, Hes1, and Deltex1 have all been shown to inhibit E2A-dependent transcription in transient transfection assays, though their ability to do so directly in T lineage cells has not been demonstrated.18-20 The most compelling evidence for the modulation of E2A activity by Notch1 indicates that Notch1 antagonizes E2A through its ability to induce the expression of pTα and the formation of a functional pre–T cell receptor (TCR).21,22 In this model, pre–TCR signals lead to the induction of the E-protein antagonists Id1, Id2, and Id3 through the activation of mitogen-activated protein (MAP) kinase signaling and Egr-1/2 expression.21,22 As would be predicted by this model, the transformation of T lymphocyte progenitors by ICN requires pre–TCR signaling, whereas development of lymphoma in E2A–/– mice does not.22,23 If E2A inhibition were the mechanism by which Notch1 promotes transformation, Notch1 should be dispensable for the transformation of E2A–/– T cell progenitors.
Here we demonstrate that E2A–/– T cell lymphomas require the proteolytic activation of Notch1 for their survival and have acquired mutations in the PEST domain of Notch1, resulting in the stabilized ICN and maintained signaling. Surprisingly, we also identify a significant role for pre–TCR signaling in promoting the expansion and survival of E2A–/– lymphomas. Therefore, although pre–TCR expression may not be essential for the transformation of E2A–/– thymocytes, it can be selected to play an important role in survival or proliferation when it is expressed. Notably, ectopic expression of pTα is insufficient to prevent death induced by the inhibition of Notch1 signaling, indicating that Notch1 promotes survival through multiple pathways. Our data demonstrate that, even though the suppression of E2A activity may be an essential step in Notch1-mediated transformation, E2A–/– lymphomas require Notch1 to promote survival through pre–TCR-dependent and -independent mechanisms.
Materials and methods
Lymphomas
E2A–/– lymphomas and the p53–/– lymphomas 16610D9 and K052FA2C1 were maintained in RPMI (Invitrogen, Carlsbad, CA) supplemented with 10% FBS, 5.5 × 10–5 M 2-mercaptoethanol, 100 U/mL penicillin, 100 μg/mL streptomycin, and 300 μg/mL glutamine and were cultured in a humidified incubator with 5% CO2. The K052FA2 and K052DA20 lines were maintained in DMEM supplemented with 10% FBS, 5.5 × 10–5 M 2-mercaptoethanol, 100 U/mL penicillin, 100 μg/mL streptomycin, 300 μg/mL glutamine, 6 mg/mL folic acid, 36 mg/mL asparagine, and 116 mg/mL l-arginine HCl and were cultured in a humidified incubator with 10% CO2. The γ-secretase inhibitors (GSIs) Compound E and DAPT (EMD Biosciences, San Diego, CA) were used at a final concentration of 0.5 μM and 10 μM. Primary E2A–/– and p53–/– lymphomas were derived from animals in The University of Chicago Carlson Barrier Facility.
Flow cytometry
Cells were analyzed using a FACSCalibur and FlowJo software. Anti–TCR-β and anti–human CD25 antibodies were from PharMingen (San Diego, CA). Cell sorting was performed on a MoFlo (Dako, Fort Collins, CO) or FACS Aria (BD Biosciences, San Diego, CA) in the University of Chicago Immunology Applications Core Facility.
Northern blot analysis
Total RNA was isolated using Trizol Reagent (Invitrogen), and RNA was electrophoresed through a 0.8% formaldehyde/agarose gel and transferred to nylon membrane with 10 × SSC, as described.24 cDNA probes were made by PCR amplification, cloned into pGEM-T (Promega, Madison, WI), and isolated by digestion with NotI and SacII, separated on a 0.8% agarose gel, and purified using a DNA purification kit (Qiagen, Valencia, CA). cDNA was labeled with 32P using the Prime-a-Gene Labeling System (Promega) and was incubated with the membranes in hybridization buffer (50% formamide, 5 × SSC, 1% dextran sulfate, 1% Denhardt, 0.15% SDS, and 100 μg/mL sheared, boiled salmon sperm DNA). The membranes were washed 2 × at 42°C in 2 × SSC/0.2% SDS followed by 1 wash at 60°C in 0.2 × SSC/0.2% SDS for 30 minutes. cDNA probes were made from PCR fragments generated using the following primers: mouse (m) Notch3 forward, 5′-GCT TTG GTC TGC TCA ATC CTG TAG-3′; mNotch3 reverse, 5′-TTG GGG GTA ACT TCT GGT TGG-3′; Notch (n) RARP forward, 5′-GGA AAT CGG GCT AAG TCT CTA CG-3′; nRARP reverse, 5′-AAT GGT TGT TTG GCG GCT GC-3′; mNotch1 forward, 5′-TCC TAC CTC TGC TTA TGC CTC AAG-3′; mNotch1 reverse, 5′-GTA TCC AGC GAC ATC ATC AAT GC-3′; mDeltex1 forward, 5′-CTC CCC GTG AAG AAC TTG AAT G-3′; mDeltex1 reverse, 5′-TAC CTC CGA ACC ACA TCC TCA G-3′; mpTα forward, 5′-TCT CTG GCT CCA CCC ATC AC-3′; mpTα reverse, 5′-CGA AGA TTC CCC TGA CAG C-3′.
Western blot analysis
Whole cell protein extracts were made using previously described methods.24 The anti-Notch1 antibody (V1744) reactive with the cleaved cytoplasmic domain was from Cell Signaling Technology (Danvers, MA) and was used at a dilution of 1:250. The p21 and p27 antibodies were purchased from Santa Cruz Biotechnology (Santa Cruz, CA) and were used at a dilution of 1:250.
Retroviral infection
Retroviral supernatants were made in Phoenix cells, and lymphomas were infected by spin inoculation, as described previously.25 The retroviral constructs MigR1, MigR1-ICN, and MigR1-DNMAML-GFP have been described previously.17,18,26 Construction of the MSCV-pTα retroviral vector (producing hCD25 as a selectable marker) is described in Aifantis et al.27 The pTα4 siRNA vector was made by PCR amplification of the PTZ plasmid with a U6 sense primer, 5′-GAA GAT CTG GAT CCA AGG TCG GGC AG-3′, and a reverse primer, 5′-ccc aag ctt aaa aaa GCT ACA TTG TAC TTA CAT ATA Ggc tac gaa CTA TAT GTA AGT ACA ACG TAG Cgg tgt ttc gtc ctt tcc-3′, containing the sense-hairpin-antisense sequence. The amplified product was digested with BglII and HindIII and was ligated into pBanshee.28
Sequencing
The intracellular portion of mouse Notch1 was PCR amplified from cDNA prepared by conventional procedures using the primers mNotch1-5′ (5′-GGA ATT CGG CCT AGA CTG TGC TGA GCA TGT ACC CGA-3′) and mNotch1-3′ (5′-CGG ATC CCT GGAATG TGG GTG ATC TGG GAC GGC A-3′). These primers amplify a 2.9-kb fragment corresponding to nucleotides 4672-7581 of Notch1 (NM_008714). The amplified fragment was digested with BamHI and HindIII and was cloned into pBluescript KS. Cloned fragments were sequenced using T7 short and M13 reverse primers as well as mNotch1 4879 for CGC AAG CAC CCAATC AAG-3′; mNotch1 5307 for 5′-CCA GAA GAA GCG GAG AGA G-3′, mNotch1 5768 for 5′-ACT TGG CTG CCC GAT ACT C-3′, mNotch1 6504 reverse 5′-TGC CTT GAG GTC CTT AGC-3′, mNotch1 6500 forward 5′-AGG CAC GGA GGA AGA AGT CC-3′, and mNotch1 7024 forward 5′-AGC AGC CTC TCC ACC AAT AC-3′.
Expression of Notch1 target genes in E2A–/– and p53–/– lymphomas. (A) Northern blot of total RNA isolated from the indicated lymphomas probed with Notch1 or actin cDNA. (B) Western blot of protein isolated from the indicated lymphomas 24 hours after treatment with GSI (+) or DMSO (–) using anti–activated Notch1 (V1744) antibody. The position of molecular mass markers, in kilodaltons, is shown to the left of the blot. (C) Northern blot of total RNA isolated from the indicated lymphomas probed with Deltex1, Hes1, Notch3, nRARP, pTα, and actin cDNA. 0531 and 1.F9 are E2A–/–, and 16610D9, K052FA2, K052FA2C1, and K052DA20 are p53–/– lymphoma lines. E2A–/– and p53–/– lymphomas are primary tumors isolated directly from mice.
Expression of Notch1 target genes in E2A–/– and p53–/– lymphomas. (A) Northern blot of total RNA isolated from the indicated lymphomas probed with Notch1 or actin cDNA. (B) Western blot of protein isolated from the indicated lymphomas 24 hours after treatment with GSI (+) or DMSO (–) using anti–activated Notch1 (V1744) antibody. The position of molecular mass markers, in kilodaltons, is shown to the left of the blot. (C) Northern blot of total RNA isolated from the indicated lymphomas probed with Deltex1, Hes1, Notch3, nRARP, pTα, and actin cDNA. 0531 and 1.F9 are E2A–/–, and 16610D9, K052FA2, K052FA2C1, and K052DA20 are p53–/– lymphoma lines. E2A–/– and p53–/– lymphomas are primary tumors isolated directly from mice.
Results
Notch1 is activated in E2A–/– T cell lymphomas
While looking for oncogenes that synergize with the loss of E2A to promote the transformation of T cell progenitors, we discovered that E2A–/– lymphomas express high levels of Notch1 mRNA and activated Notch1 (ICN) protein (Figure 1A-B). Moreover, multiple Notch1 target genes, including Deltex1, Hes1, Notch3, nRARP, and pTα, are expressed in E2A–/– lymphomas, indicating that the Notch1 signaling pathway is functioning in these cells (Figure 1C). This was true for all the available E2A–/– lymphoma cell lines (0531, 1.F9, and 0714) and for a primary lymphoma arising in an E2A–/– mouse (Figure 1C). In contrast, the p53–/– lymphoma line 16610D9, which is similar to E2A–/– lymphomas in phenotype, did not show evidence of Notch1 expression or activation (Figure 1A, C). This was not, however, a general property of p53–/– lymphomas because a primary lymphoma from a p53–/– mouse and 3 other p53–/– lymphoma cell lines (K052FA2, K052FA2C1, and K052DA20) showed evidence of Notch1-dependent gene expression (Figure 1C). The activation of Notch1 in E2A–/– lymphomas was surprising given that E2A is predicted to function downstream of Notch1.21,22 If E2A inhibition is the major function of Notch1 required for transformation, selective pressure for the activation of Notch1 in E2A–/– lymphocytes would not be predicted. Our data clearly demonstrate activation of the Notch1 signaling pathway in E2A–/– and in some p53–/– lymphomas.
E2A–/– lymphomas have mutations in the Notch1 PEST domain
One possible explanation for the activation of Notch1 in E2A–/– lymphomas is that Notch1 is expressed as a consequence of the gene program operative at the stage of development where E2A–/– lymphomas arrest. To determine whether selection for Notch1 occurs, we sequenced the mRNA for the intracellular portion of Notch1 (nt 4672-7581), which encodes the active portion of the protein. The sequence of ICN from E2A–/– lymphomas revealed mutations in or near the C-terminal PEST domain (Table 1). Three of these lymphomas (0531, 0714, and primary) had mutations similar to those described by Weng et al14 in human T-ALLs and are predicted to truncate and stabilize the ICN protein by removing most of the PEST domain. The fourth lymphoma (1.F9) had a single amino acid substitution in a region just upstream of the PEST domain, but the consequence of mutations in this region is unknown. However, we detected increased levels of Notch1 mRNA and ICN protein in 1.F9 cells, indicating that this mutation stabilizes the Notch1 protein (Figure 1A-B). In contrast to the mutations described by Weng et al,14 we found no evidence for mutations in the heterodimerization domain of Notch1, suggesting that the activation of Notch1 in these cells remains ligand, or at least GS, dependent.
In contrast to the E2A–/– lymphomas, none of 5 p53–/– lymphomas showed evidence of Notch1 mutations within the intracellular domain (Table 1). This is a striking difference between E2A–/– and p53–/– lymphomas and suggests that though Notch1 may be activated in both types of lymphoma, the pressure for mutation of Notch1 is different in these 2 cell types.
Inhibition of Notch1 signaling inhibits survival of E2A–/– lymphomas. (A) E2A–/– lymphoma lines 0531, 1.F9, and 0714 and the Notch1-deficient p53–/– lymphoma 16610D9 were treated with GSI or vehicle (DMSO), and the number of viable cells was determined every 24 hours. Relative viability is the number of viable cells (GSI)/number of viable cells (DMSO) × 100. (B) Relative viability of Notch1-expressing p53–/– lymphoma lines treated with GSI or DMSO. (C) Lymphomas were treated with GSI or vehicle (DMSO) starting 24 hours after infection with MigR1 (▦) or MigR1-ICN (▪) virus. Number of viable cells was determined 48 hours later. Infection efficiency was greater than 90% for all populations. (D) 16610D9 (♦), 0531 (•), 1.F9 (▴), and K052FA2C1 (▪) lines were infected with MigR1 (open symbols) or MigR1-DNMAML (filled symbols), and the percentage of cells expressing GFP was determined every 24 hours by FACS. Relative GFP is the percentage GFP+ divided by the percentage GFP+ at 24 hours after infection. Infection efficiency for each line was 60% to 80%. (E) MigR1-infected cells (▦) and MigR1-DN MAML–infected cells (▪) were incubated with DHE for 30 minutes starting 48 hours after infection. The percentage of GFP+ cells demonstrating increased fluorescence staining with DHE is shown.
Inhibition of Notch1 signaling inhibits survival of E2A–/– lymphomas. (A) E2A–/– lymphoma lines 0531, 1.F9, and 0714 and the Notch1-deficient p53–/– lymphoma 16610D9 were treated with GSI or vehicle (DMSO), and the number of viable cells was determined every 24 hours. Relative viability is the number of viable cells (GSI)/number of viable cells (DMSO) × 100. (B) Relative viability of Notch1-expressing p53–/– lymphoma lines treated with GSI or DMSO. (C) Lymphomas were treated with GSI or vehicle (DMSO) starting 24 hours after infection with MigR1 (▦) or MigR1-ICN (▪) virus. Number of viable cells was determined 48 hours later. Infection efficiency was greater than 90% for all populations. (D) 16610D9 (♦), 0531 (•), 1.F9 (▴), and K052FA2C1 (▪) lines were infected with MigR1 (open symbols) or MigR1-DNMAML (filled symbols), and the percentage of cells expressing GFP was determined every 24 hours by FACS. Relative GFP is the percentage GFP+ divided by the percentage GFP+ at 24 hours after infection. Infection efficiency for each line was 60% to 80%. (E) MigR1-infected cells (▦) and MigR1-DN MAML–infected cells (▪) were incubated with DHE for 30 minutes starting 48 hours after infection. The percentage of GFP+ cells demonstrating increased fluorescence staining with DHE is shown.
Activation of Notch1 is essential for survival of E2A–/– lymphomas
The absence of mutations in the heterodimerization domain of the Notch1 gene in E2A–/– lymphomas suggests that activation of Notch1 requires GS-dependent processing. To test the requirement for Notch1 proteolysis in E2A–/– lymphomas, we treated lymphoma lines with GS inhibitors (GSIs) and measured the effect on cell viability. We found that all the E2A–/– lymphomas, but not the p53–/– lymphoma 16610D9, which lacks significant Notch1 expression, were dependent on GS activity for their survival (Figure 2A). Analysis of the cell cycle profile of GSI-treated lymphomas indicated that these cells were undergoing a G1-phase arrest and apoptosis because fewer cells incorporated BrdU, and an increased percentage of cells had 2N and less than 2N DNA content (data not shown). In addition, a dramatic increase in the proportion of cells staining with trypan blue in the presence of GSI suggests that the E2A–/– lymphomas were dying. The p53–/– lymphomas K052FA2, K052FA2C1, and K052DA20 also depended on GS activity for their survival (Figure 2B).
Inhibition of Notch1 affects the expression of Notch1 target genes in E2A–/– lymphomas. (A) Northern blot of total RNA isolated from lymphomas treated with DMSO or GSI for 48 hours or sorted GFP+ cells from DN-MAML–expressing cells harvested 48 hours after infection. The blot was probed sequentially with the indicated cDNA probes. (B) Flow cytometric analysis of cell surface TCR-β on E2A–/– lymphomas treated with DMSO (black histogram) or GSI (gray histogram) for 24 hours. Broken line represents staining with irrelevant fluorescently labeled antibody.
Inhibition of Notch1 affects the expression of Notch1 target genes in E2A–/– lymphomas. (A) Northern blot of total RNA isolated from lymphomas treated with DMSO or GSI for 48 hours or sorted GFP+ cells from DN-MAML–expressing cells harvested 48 hours after infection. The blot was probed sequentially with the indicated cDNA probes. (B) Flow cytometric analysis of cell surface TCR-β on E2A–/– lymphomas treated with DMSO (black histogram) or GSI (gray histogram) for 24 hours. Broken line represents staining with irrelevant fluorescently labeled antibody.
GSI may affect many GS-dependent processes in addition to the processing of Notch1. Importantly, the requirement for GS activity in E2A–/– lymphomas could be overcome by expression of the activated form of Notch1 (ICN), demonstrating that inhibition of Notch1 processing is the essential function of GSI in inhibiting survival of these cells (Figure 2C). Moreover, expression of a dominant-negative form of MAML (DN-MAML), the coactivator for the ICN-dependent transcription factor CSL, inhibited the survival of E2A–/– and the p53–/– lymphomas, with the exception of 16610D9, further confirming the essential role of CSL-dependent Notch signaling in maintaining the survival of Notch1-expressing lymphomas (Figure 2D). E2A–/– lymphomas expressing DN-MAML showed an increase in reactive oxygen species (ROS), as measured using dihydroethidium (DHE), indicating that DN-MAML led to mitochondrial dysfunction and apoptosis in these cells (Figure 2E). In contrast, E2A–/– and p53–/– lymphomas infected with virus-producing GFP only maintained GFP expression for more than 4 days and showed a low level of reactivity with DHE (Figure 2D-E). Therefore, GSI and DN-MAML inhibited the survival of E2A–/– lymphomas.
We next examined gene expression in lymphoma lines treated with DMSO or GSI or infected with a DN-MAML–producing retrovirus. We found that the inhibition of Notch1 signaling with GSI or DN-MAML antagonized the expression of all the Notch1 target genes examined (Figure 3A). Among the Notch1-dependent genes expressed in E2A–/– lymphomas is pTα, an essential component of the pre-TCR required for proliferation, survival, and differentiation of T lineage progenitors.27,30 Flow cytometric analysis of DMSO- and GSI-treated cells stained with an anti–TCR-β antibody revealed that the inhibition of Notch1 signaling leads to a down-modulation of surface pre–TCR expression (Figure 3B). Therefore, inhibition of Notch1 signaling could inhibit the proliferation or survival of T cell lymphomas mediated by pre–TCR signaling.
pTα does not rescue GSI-induced cell death
Transformation of E2A–/– lymphocytes can occur in the absence of pre–TCR signaling; however, this does not preclude a role for pre-TCR in E2A–/– lymphomas arising under conditions in which pre-TCR is expressed.22 Therefore, we examined the role of pTα in Notch1-dependent survival. First, we expressed pTα under the control of a retroviral promoter, which is independent of Notch1 signaling, and asked whether pTα could promote the survival of E2A–/– lymphomas in the presence of GSI. We found that pTα was unable to promote the survival of E2A–/– lymphomas under these conditions, even though it was expressed in these cells (Figure 4A-B). Therefore, pTα is insufficient to prevent GSI-induced apoptosis.
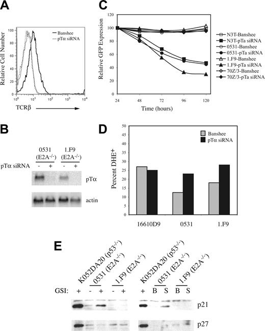
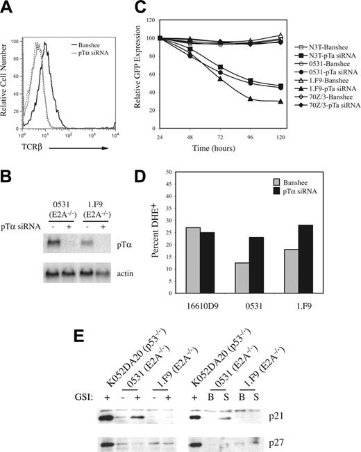
pTα is required for survival and expansion of E2A–/– lymphomas
To determine whether pTα is required for the survival or expansion of E2A–/– lymphomas, we infected the lymphoma lines with a retrovirus producing siRNA directed against pTα. The percentage of cells infected can be measured using GFP, which is expressed from a distinct promoter on the retroviral plasmid.28 Infection of E2A–/– lymphomas with the pTα siRNA virus followed by staining for surface TCR-β indicated that pre–TCR expression was decreased when compared with control virus (Banshee)–infected cells (Figure 5A). Northern blot analysis also revealed a significant loss of pTα mRNA within 48 hours of infection with pTα siRNA virus (Figure 5B). Remarkably, the percentage of E2A–/– lymphomas expressing pTα siRNA (GFP+) declined over time, suggesting that pTα siRNA inhibits survival or proliferation of E2A–/– lymphomas (Figure 5C). Expansion of the Notch3-transformed lymphoma N3T was also dependent on pre–TCR expression, as demonstrated previously.30 In contrast, the percentage of cells expressing GFP in control virus–infected populations or in pTα siRNA-expressing 70Z/3 pre–B cells, which do not express pTα, remained constant (Figure 5C). Notably, the rate of decline of pTα siRNA expressing E2A–/– lymphomas was slower than that observed in the same cells expressing DN-MAML (compare Figure 5C with Figure 2D). Indeed, fewer trypan blue–positive cells appeared in pTα siRNA–expressing cultures; however, a proportion of cells did stain with DHE, indicating that some of the cells were undergoing apoptosis (Figure 5D). Cell cycle analysis revealed a mild decrease in the percentage of pTa siRNA–expressing cells that were synthesizing DNA and an approximate 2-fold increase in cells with a sub-G1 DNA content, indicating an increase in the number of apoptotic cells (data not shown). The observation that pTα does not rescue GSI-induced cell death and the slower rate of GFP loss in pTα siRNA–expressing cells compared with DN-MAML–expressing cells indicates that pre–TCR signaling promotes survival but is not the only pathway through which Notch1 influences the survival or growth of E2A–/– lymphomas.
pTα is insufficient to promote the survival of GSI-treated E2A–/– lymphomas. (A) FACS analysis of E2A–/– lymphoma (1.F9) infected with control (black histogram) or pTα (gray histogram) producing virus and stained with anti-hCD25 and anti–TCR-β antibody (solid lines) or control IgG (stippled lines). Anti–TCR-β staining is shown on hCD25+ cells. (B) Total cell numbers 48 hours after treatment of control (▪) or pTα (▦) virus–infected 16610D9, 1.F9, or 0531 lymphomas treated with DMSO (–) or GSI (+).
pTα is insufficient to promote the survival of GSI-treated E2A–/– lymphomas. (A) FACS analysis of E2A–/– lymphoma (1.F9) infected with control (black histogram) or pTα (gray histogram) producing virus and stained with anti-hCD25 and anti–TCR-β antibody (solid lines) or control IgG (stippled lines). Anti–TCR-β staining is shown on hCD25+ cells. (B) Total cell numbers 48 hours after treatment of control (▪) or pTα (▦) virus–infected 16610D9, 1.F9, or 0531 lymphomas treated with DMSO (–) or GSI (+).
pTα is required for optimal expansion of E2A–/– lymphomas. (A) FACS analysis of E2A–/– lymphoma (1.F9) with control (black histogram) or pTα siRNA (gray histogram) virus and stained with anti–TCR-β antibody (solid line) or control IgG (broken line). Anti–TCR-β staining is shown on GFP+ cells. (B) Northern blot of RNA isolated from GFP+ lymphomas 48 hours after infection with control or pTα siRNA virus. The blot was probed with pTα or actin cDNA, as indicated. (C) The 70Z/3 pre–B cell line (♦), E2A–/– lymphomas 0531 (•) and 1.F9 (▴), and the Notch3-transformed cell line N3T (▪) were infected with control (open symbols) or pTα siRNA (filled symbols) virus, and the percentage of GFP+ cells was determined every 24 hours by flow cytometry. Infection efficiency for each cell line was 40% to 60%. (D) Control (▦) and pTα siRNA virus–infected (▪) cells were incubated with DHE for 30 minutes starting 48 hours after infection. The percentage of GFP+ cells showing increased fluorescence with DHE is shown. (E) Western blot of whole cell extracts made from lymphoma lines treated for 48 hours with DMSO (–) or GSI (+) or 48 hours after infection with control virus (B) or pTα siRNA–producing virus (S). The blots were probed sequentially with antibodies detecting p21 or p27. Total protein loading was visualized before hybridization using Amido Black and mirrored the intensity of the nonspecific band present on the p21 blot.
pTα is required for optimal expansion of E2A–/– lymphomas. (A) FACS analysis of E2A–/– lymphoma (1.F9) with control (black histogram) or pTα siRNA (gray histogram) virus and stained with anti–TCR-β antibody (solid line) or control IgG (broken line). Anti–TCR-β staining is shown on GFP+ cells. (B) Northern blot of RNA isolated from GFP+ lymphomas 48 hours after infection with control or pTα siRNA virus. The blot was probed with pTα or actin cDNA, as indicated. (C) The 70Z/3 pre–B cell line (♦), E2A–/– lymphomas 0531 (•) and 1.F9 (▴), and the Notch3-transformed cell line N3T (▪) were infected with control (open symbols) or pTα siRNA (filled symbols) virus, and the percentage of GFP+ cells was determined every 24 hours by flow cytometry. Infection efficiency for each cell line was 40% to 60%. (D) Control (▦) and pTα siRNA virus–infected (▪) cells were incubated with DHE for 30 minutes starting 48 hours after infection. The percentage of GFP+ cells showing increased fluorescence with DHE is shown. (E) Western blot of whole cell extracts made from lymphoma lines treated for 48 hours with DMSO (–) or GSI (+) or 48 hours after infection with control virus (B) or pTα siRNA–producing virus (S). The blots were probed sequentially with antibodies detecting p21 or p27. Total protein loading was visualized before hybridization using Amido Black and mirrored the intensity of the nonspecific band present on the p21 blot.
A previous study30 demonstrated that pre–TCR signaling promotes survival through the regulation of Bcl2A1. However, we found that Bcl2A1 mRNA levels are not altered by pTα siRNA or DN-MAML in E2A–/– lymphomas (data not shown). Further comparison of gene expression patterns in DMSO- and GSI-treated lymphomas indicated that each of the E2A–/– lymphoma lines shows a unique pattern of gene expression and has a distinctive response to the inhibition of Notch1 signaling. Not surprisingly, we also observed diverse responses to the inhibition of pre–TCR signaling in these cells. For example, protein levels of the cell cycle inhibitor p21 are increased in GSI-treated and pTα siRNA–expressing 0531 cells (Figure 5E). In contrast, p21 protein levels are not affected by GSI or pTα siRNA in the 1.F9 lymphoma. The cell cycle inhibitor p27 was not induced by GSI or pTα siRNA in any of the E2A–/– lymphomas, whereas a subset of p53–/– lymphomas showed the induction of p27 in response to GSI (Figure 5E and data not shown). The observed heterogeneity suggests that multiple targets of pre–TCR signaling can influence lymphoma survival, and these targets may be differentially selected among different cell lines.
Discussion
We have shown that E2A–/– lymphomas are critically dependent on Notch1 signaling and that Notch1 promotes the survival and proliferation of these cells, in part through the induction of pTα. Our data demonstrate that though the suppression of E2A activity may be a consequence of Notch1 signaling, additional Notch1 target genes play a major role in the transformation of E2A–/– lymphocytes. Although Notch1 is known to regulate the expression of at least 5 genes in T lymphocyte progenitors, none of these genes is likely to promote the survival of E2A–/– lymphomas in the absence of Notch1 signaling. Neither pTα nor Hes1 is sufficient for the survival of E2A–/– lymphomas after GSI treatment (Figure 4; data not shown). Moreover, nRARP and Deltex1 are inhibitors of Notch1 signaling and are, therefore, unlikely to overcome the phenotype of loss of Notch1 signaling.31,32 Therefore, novel targets of Notch1 are likely to be involved in the survival of T cell lymphomas and remain to be identified.
E2A–/– lymphomas have accumulated mutations in or near the PEST domain, which mediates degradation of the active form of Notch1. Interestingly, p53–/– lymphomas did not show evidence of mutation in the intracellular domain even though Notch1 is highly expressed and is required for the survival of these lymphomas. A reciprocal antagonism appears to exist between Notch1 and p53 that may influence the need for the mutation of Notch1 in p53–/– lymphomas. Notch1 has been shown to inhibit p53 protein expression, and this is essential for the ability of Notch1 to promote transformation.33 However, our data demonstrate that even in the absence of p53, Notch1 signaling is essential for the survival of thymic lymphomas. In addition, p53 inhibits Notch1 transcription; hence, the loss of p53 may lead to increased levels of Notch1 and ICN without the need for mutation.34 The pattern of mutations observed in the lymphomas examined in this study are consistent with a recent study by O'Neil et al35 in which many p53–/– lymphomas did not have mutations in the intracellular domain, whereas Tal-1–transformed cells showed mutations in the PEST domain. Taken together, the findings suggest that the first mutation occurring in the stepwise progression to transformation may determine the need for the mutation of Notch1 in this process.
Our data suggest a model in which Notch1 promotes transformation through the activation of multiple pathways, including the induction of pre–TCR expression, the inhibition of E-protein activity, and at least one additional pathway that remains to be characterized. It remains possible that the additional pathways (or target genes) used by Notch1 to promote transformation may vary between independent lymphomas. We have found that Notch1 influences the expression of a unique set of genes in each of the lymphoma lines that we have examined (data not shown). Similarly, the targets of pre–TCR signaling in each of these lymphoma lines appear to be heterogeneous. We have found evidence for induction of the cell cycle inhibitor p21 in at least one E2A–/– lymphoma after treatment with GSI or pTα siRNA; however, a second lymphoma line failed to induce p21 under similar experimental conditions. Additional experiments will be required to determine whether a few common targets of pre-TCR or Notch1 are essential for lymphoma survival or whether a diverse array of targets functions in these cells.
The targets of Notch1 and pre-TCR may be diverse in lymphomas, and normal signaling pathways may also be altered as a consequence of transformation. A recent study by Ciofani and Zuniga-Pflucker36 indicates that Notch1 signaling promotes the survival of primary thymocytes through an Akt-dependent metabolic pathway. In contrast, we found that the phosphorylation of Akt is not dependent on Notch1 signaling in E2A–/– lymphomas, indicating that Notch1 does not promote the survival of lymphomas through the regulation of Akt (data not shown). This observation suggests that there is a loss of dependence of Akt phosphorylation on Notch1 during the process of transformation. Moreover, it suggests that the array of target genes identified for Notch1 in primary cells may differ from those that function in the generation, or the survival, of T cell lymphoma.
Our findings, and recent findings by others,37,38 indicate that Notch1 activation is a frequent event in the transformation of T cell progenitors in mice. To date, we have identified only 1 CD4+CD8+ T cell lymphoma that lacks activated Notch1, the p53–/– lymphoma line 16610D9. Moreover, our data demonstrate that the activation and mutation of Notch1 can function as an important “second hit” in transformation initiated by other oncogenic events such as loss of E2A. This observation is particularly remarkable given that E2A activity is targeted by Notch1, and it highlights the importance of the multiple pathways regulated by Notch1 signaling in the process of leukemogenesis.
Prepublished online as Blood First Edition Paper, January 31, 2006; DOI 10.1182/blood-2005-09-3551.
Supported in part by an award to the University of Chicago's Division of Biological Sciences under the Research Resources Program for Medical Schools of the Howard Hughes Medical Institute; a New Investigator Award from the Leukemia Research Foundation and the Concern Foundation (B.L.K.); National Institutes of Health (NIH) grants R01-CA105129 (I.A.) and R01-AI47833 (W.S.P.); and NIH/National Cancer Institute training grant CA09594 to the Graduate Training Program in Cancer Biology (E.J.R.).
E.J.R. designed and performed experiments and analyzed data. C.S. performed experiments. T.V. performed experiments. W V.G. performed experiments. R.L.B. performed experiments. I.A. contributed essential reagents and analyzed data. W.S.P. contributed vital reagents. B.L.K. designed and performed experiments, analyzed data, and wrote the manuscript.
The publication costs of this article were defrayed in part by page charge payment. Therefore, and solely to indicate this fact, this article is hereby marked “advertisement” in accordance with 18 U.S.C. section 1734.
We thank Ryan Duggan, James Marvin, and David LeClerc in the Immunology Applications Core Facility for cell sorting and Barbara Osborne and Andreas Strasser for the gift of p53–/– lymphoma lines.









