Abstract
Thrombotic microangiopathy (TMA) is the broad definition for thrombocytopenia, microangiopathic hemolytic anemia, and end-organ damage. Two important categories are thrombotic thrombocytopenic purpura (TTP) and complement-mediated hemolytic-uremic syndrome (CM-HUS). Pregnancy and the immediate postpartum period are associated with TMAs specific to pregnancy in rare situations. These include pregnancy-induced hypertension, preeclampsia, and hemolysis, elevated liver enzymes, and low platelets. TTP and CM-HUS may present in pregnancy. However, the diagnosis may not be immediately obvious as they share characteristics of pregnancy-related TMAs. Within this review, we discuss investigations, differential diagnosis of TMAs in pregnancy, and management. The importance is a risk of maternal mortality but also poor fetal outcomes in relation to TTP and CM-HUS. Treatment of these disorders at presentation in pregnancy is discussed to achieve remission and prolong fetal viability if possible. In subsequent pregnancies, a treatment pathway is presented that has been associated with successful maternal and fetal outcomes. Critical to this is a multidisciplinary approach involving obstetricians, the fetal medicine unit, and neonatologists.
Learning Objectives
TTP and CM-HUS are acute life-threatening disorders, require prompt diagnosis and treatment, and may be complicated by PE or HELLP.
Congenital TTP needs considering in pregnancy. Subsequent pregnancies require multidisciplinary team monitoring and ADAMTS-13 replacement.
Introduction
Thrombotic microangiopathies (TMAs) presenting in pregnancy or the postpartum period can be difficult to diagnose and have an impact on both maternal and fetal outcomes, and therapies are dependent on the clinical condition. The treatment for pregnancy-related TMAs, such as pregnancy-induced hypertension (PIH), preeclampsia (PE) or hemolysis, elevated liver enzymes, and low platelets (HELLP), includes control of blood pressure and delivery. Very rarely, acute fatty liver of pregnancy (AFLP) may present with some TMA features.2 Diagnosis and treatment of TMA in pregnancy may be challenging, as it is dependent on the time of presentation during pregnancy and potential fetal viability at this stage. Furthermore, presentation, for example, of PE can occur in 1% to 20% of women in the postpartum period, also typical of complement-mediated hemolytic-uremic syndrome (CM-HUS).3 Alternatively, features suggestive of PIH, PE, or HELLP may in fact be the result of thrombotic thrombocytopenic purpura (TTP) or CM-HUS.4 Diagnosis of TTP or CM-HUS needs urgent therapy, initially with plasma exchange but thereafter specific ongoing treatment, a disintegrin and metalloproteinase with a thrombospondin type 1 motif–member 13 (ADAMTS-13) replacement, immunosuppression, or complement inhibitor therapy, respectively.5
CLINICAL CASE
A 21-year-old woman presented at her 28-week checkup in her first pregnancy. Routine bloods revealed a reduced platelet count (21 × 109/L) and raised blood pressure of 135/110 mm Hg. She was admitted for further investigation. Cardiotocography (CTG) revealed fetal distress. Remaining relevant bloods included alanine aminotransferase (ALT) of 100 IU (normal range [NR], 10-35 IU) and urine protein/creatinine ratio of 432 mg/mmol (NR, <15).
What is the diagnosis? How was this established, and what was the management in this situation?
Diagnosis of pregnancy-related TMA
TMA in pregnancy is suggested by platelet counts less than 100 × 109/L, a raised LDH (lactate dehydrogenase) typically twice the upper limit of normal, and blood film findings suggesting anemia, polychromasia, thrombocytopenia, and fragmented red blood cells. There is often organ involvement related to ischemic damage affecting the kidneys, primarily in CM-HUS, and brain and heart in TTP (Table 1). However, multiorgan involvement can be seen in any of the TMAs associated with pregnancy. There is the additional impact on placental function, which may manifest as evidence of reduced fetal growth, impaired uterine Doppler flow, abnormal CTGs, or even in utero fetal death (IUFD).6
Further laboratory analysis to assist with the diagnosis of TMAs include raised bilirubin, which is unconjugated; evidence of renal impairment; urine protein/creatinine estimate; a coagulation screen; a direct antiglobulin test; urate levels; reticulocytes; and liver function tests (Table 2). Autoimmune screen—including ANA and ENA; complement levels, specifically C3 and C4; and ADAMTS-13 activity levels—may aid differentiating the underlying mechanism.
In relation to case 1, her reticulocyte count was 5.32% (NR, 0.45% –2.42%); creatinine, 80 µmol/L (NR, 49-92); eGFR, 83 mL/min (NR, >90); LDH, 558 (214 IU upper limit of normal); hemoglobin, 100 g/L (NR, 115-155); white blood cell count, 15.8 × 109/L (NR, 3-10); and ADAMTS-13 activity, 14 IU/dL (NR,>60). Anti-nuclear antibody and extractable nuclear antigen were negative, with C3 and C4 within the NR.
Pregnancy-associated TMAs
The diagnosis of preeclampsia is defined by a blood pressure of 140/90 mm Hg or higher after 20 weeks' gestation and evidence of acute kidney injury (serum creatinine >90 µmol/L) or proteinuria.7 Serum urate levels are increased. Pregnancy induced hypertension occurs in patients with blood pressure levels not in the preeclampsia range but above the patients' baseline levels.8 HELLP is considered in patients with epigastric or right upper quadrant pain and alanine aminotransferase (ALT) or aspartate aminotransferase (AST) levels more than 40 IU/L. Alkaline phosphatase levels are increased physiologically in pregnancy (Table 2). Eclampsia is a severe condition in which there may be altered mental state, severe headaches, blindness, stroke, or seizures. AFLP is a rare and life-threatening condition associated with liver failure, multiorgan involvement, and coagulopathy. It is an important differential given its acute presentation and multiorgan involvement but differentiated by the coagulation abnormalities. The condition appears to be the result of mitochondrial dysfunction in the oxidation of fatty acids in the liver. Diagnosis can be confirmed by testing for the enzyme long-chain 3-hydroxyacyl-CoA dehydrogenase.10
Thrombocytopenia in pregnancy, defined as below the normal laboratory range, typically 150 to 400 × 109/L, is not uncommon and 70% to 80% of all cases of thrombocytopenia in pregnancy are due to gestational thrombocytopenia, which rarely decreases below 75 × 109/L or is associated with immune disease (eg, immune thrombocytopenic purpura [ITP] in 3%–4%).11 Thrombocytopenia associated with hypertensive disease accounts for 20% of all cases,12 but platelet levels less than 30 × 109/L would be a signal to exclude CM-HUS or TTP. Similarly, with increasing creatinine and worsening AKI with oliguria/anuria, one should consider a diagnosis of CM-HUS, and neurologic features should prompt consideration of TTP. AKI can be difficult to diagnose in pregnancy, given the reduction in creatinine levels during the pregnant state. However, guidance suggests AKI in pregnancy is diagnosed with a doubling in creatinine from baseline at the beginning of pregnancy or a 26-µmol/L increase and, therefore, a creatinine more than 90 µmol/L or a 25% increase from baseline.13
TTP presenting in pregnancy
TTP is associated with severe ADAMTS-13 deficiency. ADAMTS-13 is required for cleavage of von Willebrand factor (VWF) into multimeric forms. In pregnancy, there are increases in von Willebrand factor and factor VIII throughout each trimester of pregnancy, which remain raised in the postpartum period. There is a relative decrease in ADAMTS-13 levels but usually within the NR levels: this is a physiologic effect.14,15 Pregnancy is associated with LDH levels within the NR, and increases are related to cell damage or ischemia.16 Presentation of TTP in pregnancy can be confused by the presence of hypertension and thrombocytopenia, but symptoms may also be like those of patients with TTP outside of pregnancy, such as headaches, transient ischemic attack, and stroke. Pregnancy-associated TTP accounts for approximately 5% to 10% of all TTP cases. What is unusual is that there appears to be an increased chance of congenital TTP in pregnancy presentations rather than immune antibody-mediated TTP, which would be more typical.17,18 Presentation of immune TTP (iTTP) and congenital TTP (cTTP) is 95% and 5%, respectively, but in pregnancy, cTTP has been reported at an increased rate, seen in 24% to 66% of cases. Abnormal liver function tests, as in HELLP, are not normally associated with pregnancy associated-TTP. TTP can present at any stage of pregnancy but is more frequently diagnosed in the third trimester and postpartum period. Undiagnosed TTP, especially cTTP, is related to second-trimester IUFD.
CM-HUS presenting in pregnancy
There are normal physiologic changes in both the immune and complement pathways during pregnancy with the aim of protecting the fetus. The increase in complement activation is associated with a comparable escalation in controlling complement proteins such as CD46 to prevent excess complement activation.19
Presentation of CM-HUS was thought to be only in the postpartum period. Indeed, 80% of cases are diagnosed during this period, but like TTP, CM-HUS presentation can, rarely, occur from the first trimester. The detection of complement-associated mutation is comparable to nonpregnant CM-HUS cases, and 30% to 50% have no detectable abnormality. Some patients with HELLP syndrome show features, on serum samples, of complement activation,20 and increased placental complement activation associated with complement mutations has been identified in preeclampsia.21,22
Vascular endothelial factor protects against aberrant complement activation and is inhibited by soluble fms-like tyrosine kinase 1 (sFLT1) in other organs. There is a correlate with sFLT1 expression, suggesting a role for complement in PE.23 A role for measuring sFLT1 and placental growth factor to aid differentiation of hypertensive disorders in pregnancy by measuring the ratio of sFLT1/placental growth factor has been suggested.
Before the use of complement inhibitor therapy, there was maternal and fetal mortality with, nearly two-thirds of women requiring acute renal replacement therapy, half of all cases developing end-stage renal disease, and an CM-HUS relapse rate of 30%. There was also a risk of spontaneous abortion and stillbirth that in the past has not been fully appreciated.22
Unlike TTP, CM-HUS in pregnancy may not be associated with thrombocytopenia (ie, <100 × 109/L), with AKI being the overriding feature.
CLINICAL CASE (continued)
There were features suggestive of hypertension/PE and potentially HELLP. Indeed, the plan for this woman had been emergency caesarean section with platelet transfusion cover. However, the diagnosis of TTP was raised. When the patient was transferred, she received immediate plasma exchange and the baby was delivered at 28+ weeks' gestation by caesarean section under general anesthetic, with no platelet transfusion required. Blood loss related to surgery was 500 mL. High-dose steroid therapy was given before and after the caesarean section. The baby weighed 0.836 kg and was transferred to the neonatal unit. Blood pressure was controlled with labetalol, and plasma exchange continued daily until platelet normalization, requiring 6 in total. ADAMTS-13 activity level at the referring hospital was 14 IU/dL and less than 5 IU/dL preexchange. There was no immunoglobulin G (IgG) antibody to ADAMTS-13, and subsequent mutational analysis for ADAMTS-13 confirmed a homozygous missense mutation R1060W.24 Diagnosis in the clinical case was congenital TTP, presenting in pregnancy.
Treatment of pregnancy-associated TMA
In many cases, the precise diagnosis may not be immediately clear, so plasma exchange should be started as soon as a diagnosis of TTP or CM-HUS is considered (Figure 1). The investigations in Table 1 should be undertaken, with ADAMTS-13 activity levels differentiating CM-HUS and TTP (Figure 1). It may not be possible to confirm if TTP is congenital or immune mediated; therefore, initial immunosuppression with steroids may be necessary. In the current era, the nanobody caplacizumab is initiated on the diagnosis of acute TTP.25 If the diagnosis of TTP is following delivery/postpartum, this is acceptable, but it is not licensed in pregnancy, and given the small molecular size, it should be avoided if the pregnancy is ongoing.
Summary of treatment of acute TMA in pregnancy. Highlighted are the conditions that may present as TMA in pregnancy. Pregnancy-related TMAs generally require delivery. TTP and CM-HUS may present features of pregnancy-related TMAs but require a different pathway in part dictated by the ADAMTS-13 activity level. TTP is diagnosed when ADAMTS-13 activity is less than 10 IU/dL but may be up to 20 IU/dL before TTP can be excluded. Repeat ADAMTS-13 activity samples and ADAMTS-13 antibody should be checked.
Summary of treatment of acute TMA in pregnancy. Highlighted are the conditions that may present as TMA in pregnancy. Pregnancy-related TMAs generally require delivery. TTP and CM-HUS may present features of pregnancy-related TMAs but require a different pathway in part dictated by the ADAMTS-13 activity level. TTP is diagnosed when ADAMTS-13 activity is less than 10 IU/dL but may be up to 20 IU/dL before TTP can be excluded. Repeat ADAMTS-13 activity samples and ADAMTS-13 antibody should be checked.
It may be obvious the diagnosis is CM-HUS, in which case initiation of complement inhibitor therapy can be considered. Eculizumab is a humanized IgG4κ chimeric anticomplement C5 antibody, prevents ongoing activation of the membrane attack complex, but has no effect on the complement system up to C3.
Eculizumab has been used in pregnancy, primarily in paroxysmal nocturnal haemoglobinuria,26,27 but there are data now of its successful use in CM-HUS.28 The global atypical HUS Registry has confirmed the benefit of eculizumab in women with pregnancy-associated HUS, and it has significantly improved renal outcomes.29
Meticulous control of blood pressure and supportive therapy should be instigated, such as renal replacement therapy in CM-HUS.
Unlike pregnancy-related TMAs, for which delivery is associated with normalization of the condition within 48 hours, in pregnancy-associated TMAs (TTP and CM-HUS), achieving a remission is possible, which may be important for women presenting earlier in pregnancy and delivery would be associated with fetal compromise. This decision needs to be undertaken in conjunction with obstetricians and neonatologists.
What are the risks and treatment options in subsequent pregnancies?
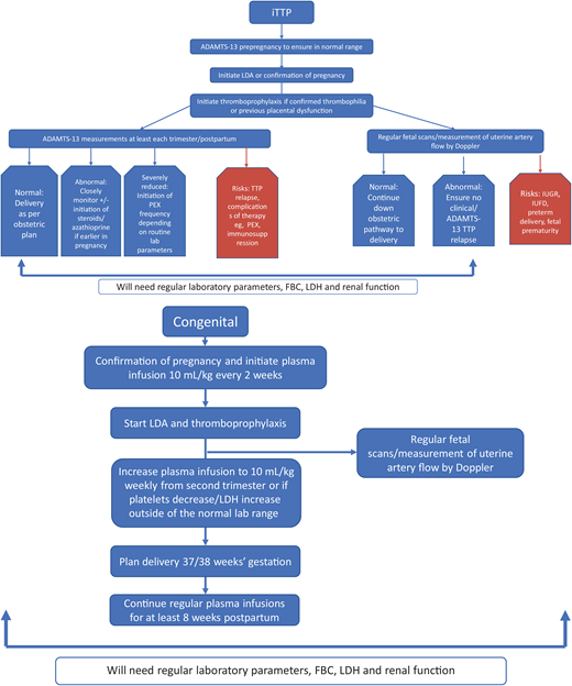
Subsequent pregnancies in patients with both TTP and CM-HUS can be supported, assuming women and their partners are fully aware of the risks to them and the fetus (Figure 2). Management in subsequent pregnancies requires a multidisciplinary approach, with regular monitoring of mother and baby during pregnancy and into the postpartum period. Empirically, women are started on low-dose aspirin (e.g., 75/100 mg/d)30 and thromboprophylaxis. This is based on evidence of placental dysfunction histologically and impaired uterine artery Doppler flow during pregnancy from affected cases (Figure 2).
TTP in subsequent pregnancies, immune mediated and congenital pathways. Proceeding with subsequent pregnancy requires a discussion of the maternal and fetal risks. Close management throughout pregnancy is required for patients with both immune-mediated and congenital TTP. Regular fetal imaging ultrasound and uterine artery Doppler measurements would be advised. IUGR, in utero growth retardation; PEX, plasma exchange.
TTP in subsequent pregnancies, immune mediated and congenital pathways. Proceeding with subsequent pregnancy requires a discussion of the maternal and fetal risks. Close management throughout pregnancy is required for patients with both immune-mediated and congenital TTP. Regular fetal imaging ultrasound and uterine artery Doppler measurements would be advised. IUGR, in utero growth retardation; PEX, plasma exchange.
The risk of relapse of CM-HUS in subsequent pregnancies is approximately 25%. The risk appears to be lower in patients for whom no complement mutation has been identified.31 Even with a complement abnormality, the risk remains variable. The chance of subsequent acute CM-HUS in pregnancy is greatest in those women with complement factor H or I mutations. The use of the complement inhibitor, eculizumab, has significantly improved the outcome for CM-HUS. Currently, therapy may be initiated during pregnancy if there is a signal to suggest exacerbation of CM-HUS. There are no data on starting treatment for high-risk cases once pregnancy is confirmed, but this should be considered in individual cases.31
In women in whom iTTP was confirmed, monitoring of ADAMTS- 13 activity levels as well as routine laboratory parameters should be undertaken, identifying the baseline level at the beginning of pregnancy. Testing of ADAMTS-13 activity is advised in each trimester and in the postpartum period. If levels decrease, there are several options, including steroids, azathioprine, or plasma exchange, if ADAMTS-13 activity levels drop below 10 IU/dL. Rituximab has been used in pregnancy, but it is preferable to wait until the postpartum period.4
In congenital TTP, ADAMTS-13 replacement should begin once pregnancy is confirmed, initially every 2 weeks (approximately 10 mL/kg). This may need to be increased to weekly from the second trimester, targeting normal platelet count and LDH and an absence of symptoms. Further evidence for the role of plasma infusion and improved outcomes for both mother and fetus has been presented.32
In all 3 of these subgroups of TMA, delivery needs to be planned, aiming for 37 to 38 weeks' gestation.
CLINICAL CASE (continued)
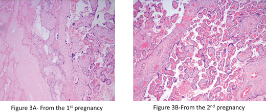
The patient did have a further pregnancy. She had initiated a program of regular plasma infusion because of symptomatology and continued with fortnightly plasma infusion until the end of her second trimester. She received weekly plasma infusion until 8 weeks postpartum. Her second child was delivered by elective caesarean section at 38 weeks' gestation, with no complications, and the baby weighed 2.75 kg. A comparison of histology from her first pregnancy and second pregnancy is provided in Figure 3.
Placental histology from the clinical case. (A) Distal villous hypoplasia and infarction at 28 weeks' gestation in untreated congenital TTP. (B) Normal villi in the subsequent delivery from the same mother after treatment throughout pregnancy. ADAMTS-13 replacement was via plasma infusion.
Placental histology from the clinical case. (A) Distal villous hypoplasia and infarction at 28 weeks' gestation in untreated congenital TTP. (B) Normal villi in the subsequent delivery from the same mother after treatment throughout pregnancy. ADAMTS-13 replacement was via plasma infusion.
In conclusion, TTP and CM-HUS are acute life-threatening conditions that require diagnostic consideration and immediate therapy. Presentation within pregnancy complicates the diagnosis further. Pregnancy has its own TMAs (eg, PE and HELLP). Features of these pregnancy-related TMAs may be part of the TTP/CM-HUS presentation. Aside from the maternal mortality, there are significant risks for the fetus, including in utero growth retardation and IUFD, normally evident in the second trimester. Pathways have been presented to aid remission during pregnancy but also to ensure improved outcomes in subsequent pregnancies. This includes close observation, with regular fetal scans to ensure no impact on placental function.
Conflict-of-interest disclosure
Marie Scully: speakers fees and advisory boards for Sanofi, Takeda, Octapharma, Novartis, Alexion.
Off-label drug use
Marie Scully: rituximab for TTP is an off-label use of therapy.









