Visual Abstract
TO THE EDITOR:
Treatment refractoriness and relapse in acute myeloid leukemia (AML) are driven by leukemia stem cells (LSCs),1 which depend on mitochondrial fusion to support fatty acid oxidation (FAO) and oxidative phosphorylation (OXPHOS), metabolic processes that sustain their bioenergetic needs.2,3 The cyclin-dependent kinase 7 (CDK7), crucial for cell cycle control and transcriptional regulation, is overexpressed in hematopoietic stem/progenitor cells of AML patients and linked to poor outcomes.4,5 Pharmacological inhibition of CDK7 reduced the LSC growth and prolonged survival in a mouse model of chronic myeloid leukemia,6 underscoring the potential role of CDK7 in LSC homeostasis and activity. We have designed TGN-1062 (TGN), a novel, potent and reversible CDK7 inhibitor which binds to the catalytic pocket of CDK7 (supplemental Figure 1; supplemental Methods).7-9 Herein, we present the first report on how TGN targets the cross talk between RNA modification and mitochondrial metabolism to AML LSCs.
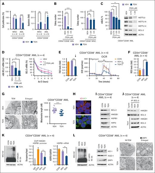
Treatment with TGN for 24 hours resulted in a dose-dependent inhibition of growth and colony formation and increased apoptosis in representative AML cell lines (n = 7) and primary CD34+CD38– blasts (enriched for LSCs, n = 5), but spared normal CD34+CD38– mononuclear cells (MNCs, n = 4) (enriched for hematopoietic stem cells) (Figure 1A-B; supplemental Figure 2A-D). The cytotoxic effects of TGN on AML cell lines and primary CD34+CD38– blasts at lower doses was significantly higher than that of other currently investigated CDK7 inhibitors (ie, LDC4297 [LDC] and BS-181 [BS]; supplemental Figure 2E).
Impact of TGN-1062 (TGN) on leukemic stem cells and leukemogenesis through inhibition of RNA methylation and mitochondrial metabolism. (A) Effects of TGN (1 μM) on proliferation and apoptosis of LSC-enriched AML blasts. CD34+CD38– cells were isolated from primary MNCs (n = 4) or AML blasts (n = 5). Left, levels of cell proliferation. Right, levels of apoptosis. (B) Effects of TGN on colony forming of LSC-enriched AML blasts. CD34+CD38– AML blasts or MNCs (1 × 105 cells per 1.5 mL, n = 3) were treated with dimethyl sulfoxide (DMSO) control VEH or indicated dose of TGN for 24 hours before plating on methylcellulose. After 14 days, colonies were imagined under light microscope and counted. Data are presented as mean ± standard error, with triplicate determination. Number of colonies are presented as bar graph. Asterisk indicates a statistically significant difference based on unpaired t test analysis. (C-D) Primary CD34+CD38– AML blasts were treated with DMSO control (VEH) or dose-dependent TGN for 24 hours. (C) Effects of TGN on METTL protein regulated m6A RNA methylation. Left, levels of global m6A RNA methylation by triple quadrupole mass spectrometry assay. Right, METTL and BCL-2 protein expression by immunoblotting. N = 2 biological replicates. (D) Effects of TGN on METTL protein regulated m6A BCL-2 mRNA and BCL-2 mRNA decay. Left, levels of m6A BCL-2 mRNA determined by m6A RNA immunoprecipitation assay. Right, levels of BCL-2 mRNA over time following treatment with Act D. N = 2 biological replicates. (E-H) Primary CD34+CD38– AML blasts were treated with VEH or TGN (1 μM) for 24 hours. The effects of TGN on levels of FAO as measured by 3H-palmitate levels (E, left), OXPHOS as indicated by OCR levels (E, right), and ROS (F) are shown. The effects of TGN on mitochondria length (G) and mitochondria membrane potential (MMP) (H) are also presented. (G) Left, TEM was performed to image mitochondria with enlarged images. Scale bar, 1 μm. Right, quantification of mitochondria length. Asterisk indicates significantly different, based on unpaired t test analysis. (H) The treated cells were stained with JC1 probes. The decrease of MMP levels is indicated by the ratio of lower ratio of red (polymer) to green (monomer) JC-1 fluorescence. (I) Effects of TGN on the expression of BCL-2 protein and signaling. Primary CD34+CD38– AML blasts were treated with VEH or TGN (1 μM) for 24 hours. Immunoblotting of indicated antibodies are shown. (J) Effects of TGN on BCL-2/HMGB1 interaction. Primary CD34+CD38– AML blasts were treated with VEH or TGN (1 μM) for 12 hours. Cell lysate was immunoprecipitated with anti-BCL-2 and immunoblotted with anti-HMGB1 antibodies. Input loading controls are shown. (K) Effects of TGN on BCL-2–regulated HMGB1 function. Primary CD34+CD38– AML blasts were treated with VEH or TGN (1 μM) for 24 hours. Left, ubiquitination assay. Cell lysate was immunoprecipitated with anti-HMGB1 and immunoblotted with anti-ubiquitin antibodies. Middle, ChIP assay. Cell lysate was immunoprecipitated with anti-HMGB1 antibody and the binding levels of HSPB1 promoter were measured by quantitative polymerase chain reaction. Right, levels of HSPB1 mRNA. N = 2 biological replicates. (L) Effects of TGN on NRF2 ubiquitination and the expression of NRF2 downstream proteins. Left, cell lysate was immunoprecipitated with anti-NRF2 and immunoblotted with anti-ubiquitin antibodies. Middle, expression of HO-1, NQO-1, and DRP1 by immunoblotting. Right, IM-TEM images of DRP1 expression in mitochondria with enlarged images. Scale bar, 1 μm. (M) Effects of TGN on leukemic cell growth in vivo. Molm-13 cells (0.5 × 106 per mouse) were subcutaneously injected into nude mice. After 7 days of injection, mice were treated with VEH or TGN (75 mg/kg, oral gavage, 21 days). Leukemia growth was determined by tumor size and weight 21 days after the start of treatment. n = 3 mice per group. Left, images of tumor (top) and tumor weight (bottom). Middle, levels of PARP cleavage, PCNA, and DNA fragmentation. Right, phalloidin staining of slide sections from tumors isolated from VEH or TGN-treated mice. N = 2 biological replicates. (N) Effects of TGN on leukemic cell growth in vivo using FLT3-WT AML PDX model. hCD45+ BM FLT3-WT AML cells (1 × 106 cells per mouse) were transplanted into NSG mice to generate a cohort of AML bearing PDX mice, which were randomly divided into 2 groups and treated with VEH (n = 10) or TGN (75 mg/kg, oral gavage, n = 10) for 21 days. On day 21, 106 BM MNCs cells from each treatment group were harvested for secondary transplant. Left, FAO and OXPHOS levels in hCD45+ BM cells isolated from primary treated mice (each, n = 3). Right, Kaplan–Meier survival curve of primary treated and secondary transplanted leukemic mice. Primary transplant, VEH (purple line, n = 10, median survival [MS] 29 days) or TGN (blue line, n = 10, MS 47 days). Secondary transplant, VEH (purple line, n = 10, MS 40 days) or TGN (blue line, n = 10, MS 50 days). Act D, actinomycin D; ChIP, chromatin immunoprecipitation; CON, control; DAPI, 4′,6-diamidino-2-phenylindole; DRP1, dynamin-related protein 1; FCCP, carbonyl cyanide-4-(trifluoromethoxy)phenylhydrazone; HO-1, heme oxygenase 1; IP, immunoprecipitation; IB, immunoblotting; IgG, immunoglobulin G; IM-TEM, immuno-TEM; NQO-1, NAD(P)H quinone dehydrogenase 1; ns, nonsignificant; OCR, oxygen consumption rate; PARP, poly (ADP-ribose) polymerase; PCNA, proliferating cell nuclear antigen; TEM, transmission electron microscope.
Impact of TGN-1062 (TGN) on leukemic stem cells and leukemogenesis through inhibition of RNA methylation and mitochondrial metabolism. (A) Effects of TGN (1 μM) on proliferation and apoptosis of LSC-enriched AML blasts. CD34+CD38– cells were isolated from primary MNCs (n = 4) or AML blasts (n = 5). Left, levels of cell proliferation. Right, levels of apoptosis. (B) Effects of TGN on colony forming of LSC-enriched AML blasts. CD34+CD38– AML blasts or MNCs (1 × 105 cells per 1.5 mL, n = 3) were treated with dimethyl sulfoxide (DMSO) control VEH or indicated dose of TGN for 24 hours before plating on methylcellulose. After 14 days, colonies were imagined under light microscope and counted. Data are presented as mean ± standard error, with triplicate determination. Number of colonies are presented as bar graph. Asterisk indicates a statistically significant difference based on unpaired t test analysis. (C-D) Primary CD34+CD38– AML blasts were treated with DMSO control (VEH) or dose-dependent TGN for 24 hours. (C) Effects of TGN on METTL protein regulated m6A RNA methylation. Left, levels of global m6A RNA methylation by triple quadrupole mass spectrometry assay. Right, METTL and BCL-2 protein expression by immunoblotting. N = 2 biological replicates. (D) Effects of TGN on METTL protein regulated m6A BCL-2 mRNA and BCL-2 mRNA decay. Left, levels of m6A BCL-2 mRNA determined by m6A RNA immunoprecipitation assay. Right, levels of BCL-2 mRNA over time following treatment with Act D. N = 2 biological replicates. (E-H) Primary CD34+CD38– AML blasts were treated with VEH or TGN (1 μM) for 24 hours. The effects of TGN on levels of FAO as measured by 3H-palmitate levels (E, left), OXPHOS as indicated by OCR levels (E, right), and ROS (F) are shown. The effects of TGN on mitochondria length (G) and mitochondria membrane potential (MMP) (H) are also presented. (G) Left, TEM was performed to image mitochondria with enlarged images. Scale bar, 1 μm. Right, quantification of mitochondria length. Asterisk indicates significantly different, based on unpaired t test analysis. (H) The treated cells were stained with JC1 probes. The decrease of MMP levels is indicated by the ratio of lower ratio of red (polymer) to green (monomer) JC-1 fluorescence. (I) Effects of TGN on the expression of BCL-2 protein and signaling. Primary CD34+CD38– AML blasts were treated with VEH or TGN (1 μM) for 24 hours. Immunoblotting of indicated antibodies are shown. (J) Effects of TGN on BCL-2/HMGB1 interaction. Primary CD34+CD38– AML blasts were treated with VEH or TGN (1 μM) for 12 hours. Cell lysate was immunoprecipitated with anti-BCL-2 and immunoblotted with anti-HMGB1 antibodies. Input loading controls are shown. (K) Effects of TGN on BCL-2–regulated HMGB1 function. Primary CD34+CD38– AML blasts were treated with VEH or TGN (1 μM) for 24 hours. Left, ubiquitination assay. Cell lysate was immunoprecipitated with anti-HMGB1 and immunoblotted with anti-ubiquitin antibodies. Middle, ChIP assay. Cell lysate was immunoprecipitated with anti-HMGB1 antibody and the binding levels of HSPB1 promoter were measured by quantitative polymerase chain reaction. Right, levels of HSPB1 mRNA. N = 2 biological replicates. (L) Effects of TGN on NRF2 ubiquitination and the expression of NRF2 downstream proteins. Left, cell lysate was immunoprecipitated with anti-NRF2 and immunoblotted with anti-ubiquitin antibodies. Middle, expression of HO-1, NQO-1, and DRP1 by immunoblotting. Right, IM-TEM images of DRP1 expression in mitochondria with enlarged images. Scale bar, 1 μm. (M) Effects of TGN on leukemic cell growth in vivo. Molm-13 cells (0.5 × 106 per mouse) were subcutaneously injected into nude mice. After 7 days of injection, mice were treated with VEH or TGN (75 mg/kg, oral gavage, 21 days). Leukemia growth was determined by tumor size and weight 21 days after the start of treatment. n = 3 mice per group. Left, images of tumor (top) and tumor weight (bottom). Middle, levels of PARP cleavage, PCNA, and DNA fragmentation. Right, phalloidin staining of slide sections from tumors isolated from VEH or TGN-treated mice. N = 2 biological replicates. (N) Effects of TGN on leukemic cell growth in vivo using FLT3-WT AML PDX model. hCD45+ BM FLT3-WT AML cells (1 × 106 cells per mouse) were transplanted into NSG mice to generate a cohort of AML bearing PDX mice, which were randomly divided into 2 groups and treated with VEH (n = 10) or TGN (75 mg/kg, oral gavage, n = 10) for 21 days. On day 21, 106 BM MNCs cells from each treatment group were harvested for secondary transplant. Left, FAO and OXPHOS levels in hCD45+ BM cells isolated from primary treated mice (each, n = 3). Right, Kaplan–Meier survival curve of primary treated and secondary transplanted leukemic mice. Primary transplant, VEH (purple line, n = 10, median survival [MS] 29 days) or TGN (blue line, n = 10, MS 47 days). Secondary transplant, VEH (purple line, n = 10, MS 40 days) or TGN (blue line, n = 10, MS 50 days). Act D, actinomycin D; ChIP, chromatin immunoprecipitation; CON, control; DAPI, 4′,6-diamidino-2-phenylindole; DRP1, dynamin-related protein 1; FCCP, carbonyl cyanide-4-(trifluoromethoxy)phenylhydrazone; HO-1, heme oxygenase 1; IP, immunoprecipitation; IB, immunoblotting; IgG, immunoglobulin G; IM-TEM, immuno-TEM; NQO-1, NAD(P)H quinone dehydrogenase 1; ns, nonsignificant; OCR, oxygen consumption rate; PARP, poly (ADP-ribose) polymerase; PCNA, proliferating cell nuclear antigen; TEM, transmission electron microscope.
To elucidate TGN's mechanism of action (MOA), we performed RNA sequencing on primary CD34+CD38– AML blasts (n = 4) treated with TGN (0.5 μM) or vehicle (VEH) for 24 hours, identifying 9703 differentially expressed genes (4904 upregulated, 4790 downregulated; supplemental Figure 3A). Upregulated genes were linked to angiogenesis and inflammation, while downregulated genes were associated with cell cycle, E2F, and MYC targets (supplemental Figure 3B-C). Gene ontology analysis revealed significant downregulation of genes related to RNA modification, FAO/OXPHOS metabolism, methyltransferase-like (METTL), and B-cell lymphoma 2 (BCL-2) signaling (supplemental Figure 3D).
RNA m6A modification is crucial for various aspects of gene expression and RNA processing10 and is reportedly dysregulated in AML.11 METTL proteins participate in the core machinery of RNA m6A modification12,13 and MYC pathway is involved in RNA m6A modification.14 Thus, we examined the effect of TGN on RNA m6A modification. TGN-induced ubiquitination and downregulation of METTL family members,15 including METTL3, METTL14, and METTL16, leading to decreased m6A levels in both total RNA and messenger RNA (mRNA) in CD34+CD38− AML blasts but not in MNCs (Figure 1C; supplemental Figure 3E-F). TGN also suppressed the METTL mRNA levels (supplemental Figure 3G), suggesting that this compound inhibited METTL expression both at transcriptional and post-translational levels.
BCL-2 is pivotal in AML, promoting antiapoptotic mechanisms and mitochondrial activity. METTL3 and METTL14 regulate BCL-2 mRNA translational efficiency.16,17 TGN treatment inhibited METTLs in CD34+CD38− AML cells, reducing m6A modification on BCL-2 mRNA and subsequently decreasing its mRNA and protein levels (Figure 1C-D). Overexpression of METTL3 in U937 cells rescued the TGN-induced decrease in BCL-2 mRNA (supplemental Figure 3H), further supporting METTL3's role in regulating BCL-2 levels. CDK7 knockdown significantly increased METTL ubiquitination and reduced METTL and BCL-2 levels, while other CDK7 inhibitors, LDC4297 and BS-181, had modest effects (supplemental Figure 3I).
Given the BCL-2 role in mitochondrial metabolism,18,19 we performed metabolomic analysis on TGN-treated CD34+CD38− AML cells, which suggested reduction of FAO and OXPHOS (supplemental Figure 4A-B).20 These reductions, but not glycolysis, were confirmed in TGN-treated HL-60 AML cells and CD34+CD38− AML blasts by FAO and Seahorse assays (Figure 1E; supplemental Figure 4C-E). Transmission electron microscopy showed TGN-induced mitochondrial fission, as indicated by reduced mitochondria length (Figure 1G; supplemental Figure 4F), decreased mitochondrial membrane potential (Figure 1H; supplemental Figure 4G) and increased reactive oxygen species (ROS) levels (Figure 1F). Conversely, overexpression of METTL3 or BCL-2 rescued TGN's effects on mitochondrial length, oxidative metabolism, cell growth, and apoptosis (supplemental Figure 5A-D). These findings suggest that TGN inhibits AML by downregulating METTL/BCL-2 signaling, disrupting RNA methylation and mitochondrial metabolism.
High mobility group box 1 (HMGB1) and nuclear factor E2-related factor 2 (NRF2) mediate BCL-2's effects on mitochondrial metabolism and dynamics. HMGB1 controls mitochondrial function and morphology by regulating heat shock protein beta-1 (HSPB1) transcription.21,22 NRF2 modulates mitochondrial metabolism by upregulating ROS-antioxidant enzymes (NAD(P)H quinone dehydrogenase 1/heme oxygenase 1) and inhibiting mitochondrial fission proteins (dynamin-related protein 1 [DRP1]), reducing ROS and mitofission.23,24 Moreover, BCL-2 binds NRF2, preventing kelch-like ECH-associated protein 1-induced ubiquitination and degradation.25
In TGN-treated CD34+CD38− AML blasts, levels of these proteins were significantly reduced (Figure 1I). TGN inhibited the BCL-2 and HMGB1 interaction (Figure 1J), leading to HMGB1 ubiquitination, degradation (Figure 1J-K), and reduced HMGB1 binding to the HSPB1 promoter, suppressing HSPB1 transcription (Figure 1K). Since HMGB1/HSPB1 signaling regulates mitochondrial function,21 these findings suggest that TGN disrupts mitochondrial metabolism via the BCL-2-regulated HMGB1/HSPB1 axis. TGN-induced BCL-2 inhibition enhanced NRF2 and kelch-like ECH-associated protein 1 interaction (supplemental Figure 5E), leading to NRF2 ubiquitination (Figure 1L), decreased expression (Figure 1I), reduced NAD(P)H quinone dehydrogenase 1/heme oxygenase 1 levels, and increased DRP1 expression (Figure 1L; supplemental Figure 5F). This elevated ROS levels (Figure 1F) and enhanced mitochondrial fission (Figure 1L), impairing leukemic cell homeostasis. Altogether, TGN’s antileukemic mechanism involves inhibition of METTL-regulated m6A modification and reduction of BCL-2 expression, impacting mitochondrial metabolism and dynamics via the BCL-2/HMGB1/HSPB1 and BCL-2/NRF2/DRP1 signaling pathways (supplemental Figure 5G), disrupting AML blast and LSC homeostasis.
To evaluate TGN efficacy in vivo, Molm13 AML cells were implanted in nude mice, treated with VEH or TGN (75 mg/kg, oral gavage, 21 days). TGN significantly reduced tumor size and weight, increased apoptosis, and disrupted cytoskeleton in tumor cells compared to VEH (Figure 1M). In patient-derived xenograft (PDX) AML mice transplanted with primary FMS-like tyrosine kinase 3 (FLT3)-wild-type (WT) AML cells, TGN decreased hCD45+ cells in the bone marrow (BM) without toxicity (supplemental Figure 5H-I). BM MNCs from TGN-treated mice showed reduced FAO/OXPHOS but not glycolysis (Figure 1N; supplemental Figure 5J). Accordingly, TGN-treated mice showed significantly prolonged survival vs controls (P < .0001; Figure 1N). Secondary transplants of BM MNCs from TGN-treated mice displayed reduced engraftment and prolonged survival, indicating TGN's effect on LSCs (Figure 1N; supplemental Figure 5I).
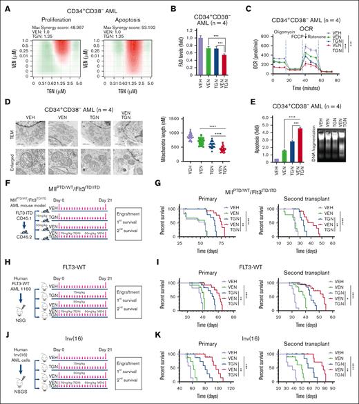
Given BCL-2's role in TGN's antileukemic MOA and the importance of venetoclax (VEN) in AML treatment,26,27 we evaluated the TGN/VEN combination. TGN/VEN showed synergistic antileukemic activity in AML cell lines and primary CD34+CD38– AML blasts (Figure 2A; supplemental Figure 6A), suppressing FAO/OXPHOS, inducing mitochondrial fission, and enhancing apoptosis compared to either agent alone (Figure 2B-E; supplemental Figure 6B-C). In B6 WT mice transplanted with MllPTD/WT/Flt3ITD/ITD BM MNCs,28 TGN/VEN reduced engraftment and extended survival more effectively than VEH, VEN, or TGN alone, with similar results in secondary transplants, indicating decreased LSC burden (Figure 2F-G; supplemental Figure 7A). These findings were confirmed in 2 PDX AML models (FLT3-WT and chromosomal inversion 16 (inv(16)(p13.1q22)): inv(16) AML),29,30 where TGN/VEN-treated mice showed reduced engraftment and superior survival in both primary and secondary transplants compared to other treatments (Figure 2H-K; supplemental Figure 7B-C).
Synergistic effects of TGN and VEN in vitro and in vivo. (A) Synergistic effect of TGN and VEN on LSC-enriched AML blasts. Primary CD34+CD38– AML blasts (1 × 105 cells per mL, n = 3) were treated with indicated concentration of TGN and VEN. Levels of cell proliferation (left) and apoptosis (right) were evaluated, and synergy score of the drug combination was calculated. Max synergy score: 48.957 (left) and 53.912 (right). (B-E) Synergistic effects of TGN and VEN on FAO/OXPHOS levels, mitochondrial fission, apoptosis, and DNA fragmentation of LSC-enriched AML blasts. Primary CD34+CD38– AML blasts (n = 4) were treated with DMSO (VEH), TGN (1 μM), VEN (20 nM), or combination of TGN and VEN for 24 hours. (B) FAO levels. (C) OXPHOS levels. (D) Mitochondria length. Left, represented TEM images. Right, quantification of mitochondria length. (E) Levels of apoptosis (left) and DNA fragmentation (right). (F-G) Synergistic effects of TGN and VEN on MllPTD/WT/Flt3ITD/ITD AML mouse model. (F) Experimental design for TGN and VEN combined treatment. Normal B6 WT recipients were IV injected with 0.5 × 106 MllPTD/WT/Flt3ITD/ITD BM MNCs. The transplanted mice were then randomly divided into 4 groups (n = 10 per group) and treated with either VEH, TGN (75 mg/kg, once a day, oral gavage, 21 days), VEN (50 mg/kg, once a day, oral gavage, 21 days) or TGN/VEN at the same doses of single agents. On day 21, 106 BM MNCs cells from each treatment group were harvested for secondary transplant. (G) Left, Kaplan–Meier survival curve of primary transplanted leukemic mice treated with VEH (purple line, MS 55 days), VEN (green line, MS 55 days), TGN (blue line, MS 67 days), or TGN/VEN (red line, MS 75 days). Right, Kaplan–Meier survival curve of secondary transplanted leukemic mice treated with VEH (purple line, MS 25 days), VEN (green line, MS 25.5 days), TGN (blue line, MS 33 days), or TGN/VEN (red line, MS 42 days). (H-I) Synergistic effects of TGN and VEN on FLT3-WT PDX AML model. (H) Experimental design for TGN and VEN combined treatment. hCD45+ BM FLT3-WT AML cells (1 × 106 cells per mouse) were transplanted into NSG mice to generate a cohort of AML bearing PDX mice. The transplanted mice were treated with either VEH, TGN (75 mg/kg, once a day, oral gavage, 21 days), VEN (50 mg/kg, once a day, oral gavage, 21 days) or TGN/VEN at the same doses of single agents. On day 21, 106 BM MNCs cells from each treatment group were harvested for secondary transplant. (I) Left, Kaplan–Meier survival curve of primary transplanted leukemic mice treated with VEH (purple line, MS 37 days), VEN (green line, MS 41 days), TGN (blue line, MS 54 days), or TGN/VEN (red line, MS 62 days). Right, Kaplan–Meier survival curve of secondary transplanted leukemic mice treated with VEH (purple line, MS 32 days), VEN (green line, MS 39 days), TGN (blue line, MS 44 days), or TGN/VEN (red line, MS 53 days). (J-K) Synergistic effects of TGN and VEN on inv(16) PDX AML model. (J) Experimental design for TGN and VEN combined treatment. hCD45+ BM inv(16) AML cells (1 × 106 cells per mouse) were transplanted into NSGS mice to generate a cohort of AML bearing PDX mice. The transplanted mice were treated with either VEH, TGN (75 mg/kg, once a day, oral gavage, 21 days), VEN (50 mg/kg, once a day, oral gavage, 21 days) or TGN/VEN at the same doses of single agents. On day 21, 106 BM MNCs cells from each treatment group were harvested for secondary transplant. (K) Left, Kaplan–Meier survival curve of primary transplanted leukemic mice treated with VEH (purple line, MS 57 days), VEN (green line, MS 62 days), TGN (blue line, MS 80 days), or TGN/VEN (red line, MS 97 days). Right, Kaplan–Meier survival curve of secondary transplanted leukemic mice treated with VEH (purple line, MS 38 days), VEN (green line, MS 50 days), TGN (blue line, MS 61.5 days), or TGN/VEN (red line, MS 78 days). Max, maximum; OCR, oxygen consumption rate; inv(16), chromosomal inversion 16 (inv(16)(p13.1q22)).
Synergistic effects of TGN and VEN in vitro and in vivo. (A) Synergistic effect of TGN and VEN on LSC-enriched AML blasts. Primary CD34+CD38– AML blasts (1 × 105 cells per mL, n = 3) were treated with indicated concentration of TGN and VEN. Levels of cell proliferation (left) and apoptosis (right) were evaluated, and synergy score of the drug combination was calculated. Max synergy score: 48.957 (left) and 53.912 (right). (B-E) Synergistic effects of TGN and VEN on FAO/OXPHOS levels, mitochondrial fission, apoptosis, and DNA fragmentation of LSC-enriched AML blasts. Primary CD34+CD38– AML blasts (n = 4) were treated with DMSO (VEH), TGN (1 μM), VEN (20 nM), or combination of TGN and VEN for 24 hours. (B) FAO levels. (C) OXPHOS levels. (D) Mitochondria length. Left, represented TEM images. Right, quantification of mitochondria length. (E) Levels of apoptosis (left) and DNA fragmentation (right). (F-G) Synergistic effects of TGN and VEN on MllPTD/WT/Flt3ITD/ITD AML mouse model. (F) Experimental design for TGN and VEN combined treatment. Normal B6 WT recipients were IV injected with 0.5 × 106 MllPTD/WT/Flt3ITD/ITD BM MNCs. The transplanted mice were then randomly divided into 4 groups (n = 10 per group) and treated with either VEH, TGN (75 mg/kg, once a day, oral gavage, 21 days), VEN (50 mg/kg, once a day, oral gavage, 21 days) or TGN/VEN at the same doses of single agents. On day 21, 106 BM MNCs cells from each treatment group were harvested for secondary transplant. (G) Left, Kaplan–Meier survival curve of primary transplanted leukemic mice treated with VEH (purple line, MS 55 days), VEN (green line, MS 55 days), TGN (blue line, MS 67 days), or TGN/VEN (red line, MS 75 days). Right, Kaplan–Meier survival curve of secondary transplanted leukemic mice treated with VEH (purple line, MS 25 days), VEN (green line, MS 25.5 days), TGN (blue line, MS 33 days), or TGN/VEN (red line, MS 42 days). (H-I) Synergistic effects of TGN and VEN on FLT3-WT PDX AML model. (H) Experimental design for TGN and VEN combined treatment. hCD45+ BM FLT3-WT AML cells (1 × 106 cells per mouse) were transplanted into NSG mice to generate a cohort of AML bearing PDX mice. The transplanted mice were treated with either VEH, TGN (75 mg/kg, once a day, oral gavage, 21 days), VEN (50 mg/kg, once a day, oral gavage, 21 days) or TGN/VEN at the same doses of single agents. On day 21, 106 BM MNCs cells from each treatment group were harvested for secondary transplant. (I) Left, Kaplan–Meier survival curve of primary transplanted leukemic mice treated with VEH (purple line, MS 37 days), VEN (green line, MS 41 days), TGN (blue line, MS 54 days), or TGN/VEN (red line, MS 62 days). Right, Kaplan–Meier survival curve of secondary transplanted leukemic mice treated with VEH (purple line, MS 32 days), VEN (green line, MS 39 days), TGN (blue line, MS 44 days), or TGN/VEN (red line, MS 53 days). (J-K) Synergistic effects of TGN and VEN on inv(16) PDX AML model. (J) Experimental design for TGN and VEN combined treatment. hCD45+ BM inv(16) AML cells (1 × 106 cells per mouse) were transplanted into NSGS mice to generate a cohort of AML bearing PDX mice. The transplanted mice were treated with either VEH, TGN (75 mg/kg, once a day, oral gavage, 21 days), VEN (50 mg/kg, once a day, oral gavage, 21 days) or TGN/VEN at the same doses of single agents. On day 21, 106 BM MNCs cells from each treatment group were harvested for secondary transplant. (K) Left, Kaplan–Meier survival curve of primary transplanted leukemic mice treated with VEH (purple line, MS 57 days), VEN (green line, MS 62 days), TGN (blue line, MS 80 days), or TGN/VEN (red line, MS 97 days). Right, Kaplan–Meier survival curve of secondary transplanted leukemic mice treated with VEH (purple line, MS 38 days), VEN (green line, MS 50 days), TGN (blue line, MS 61.5 days), or TGN/VEN (red line, MS 78 days). Max, maximum; OCR, oxygen consumption rate; inv(16), chromosomal inversion 16 (inv(16)(p13.1q22)).
While our findings indicate that TGN-1062 downregulates METTL proteins, further studies are needed to determine whether this is a direct effect on these proteins or part of broader transcriptional repression mediated by CDK7 inhibition. The specific roles of METTL3/14 vs METTL16 downregulation in TGN-1062's antileukemic effects also require further elucidation. Additionally, the upregulation of genes associated with angiogenesis and inflammation observed in our RNA-sequencing data underscores the complexity of TGN-1062's effects, potentially reflecting the interplay between tumor microenvironmental factors and signaling pathways influenced by CDK7 inhibition. Nonetheless, our findings that TGN-1062 selectively targets AML cells while sparing normal hematopoietic stem cells and disrupts RNA modification–mitochondrial metabolism cross talk via METTL/BCL-2 signaling support its specific MOA. Ongoing toxicity profiling and investigational new drug-enabling studies aim to expedite clinical translation.
Healthy donor–derived normal hematopoietic stem cells and AML specimens were sourced from the City of Hope National Medical Center in accordance with approved banking protocols (number 06229, 03162, 07047, or 18067) sanctioned by the City of Hope Institutional Review Board. These protocols adhere to the guidelines set forth by the Department of Health and Human Services and are compliant with the principles outlined in the Declaration of Helsinki. Prior to specimen acquisition, written informed consent was obtained from donors (number 06229) or patients (number 03162, 07047, or 18067).
Acknowledgments: The authors would like to thank the Animal Resources Center and the various core facilities, including Analytical Cytometry, Bioinformatics, Light Microscopy, Electron Microscopy, Integrated Mass Spectrometry Shared Resource, and Integrative Genomics and DNA/RNA Core, at the City of Hope Comprehensive Cancer Center for their invaluable support. This support was made possible by the National Cancer Institute at the National Institutes of Health under award number P30CA33572. The authors’ heartfelt appreciation also goes out to the City of Hope Comprehensive Cancer Center, the patients, and their physicians for providing the essential materials for this study. This study was supported by the Integrated Drug Development Venture program, City of Hope’s unique internal funding mechanism of selected scientific discoveries, enabling preclinical and clinical development to speedily advance products toward commercialization, such as TGN-1062.
Contribution: H.K., L.Z., M.R.K., M.V., D.H.H., T.T., A.W., K.P., L.N., Y.S., W.L., N.P.H., B.L., L.G., and Z.L. conducted experiments; J.C., B.Z., P.P., and Y.-H.K. reviewed data and the manuscript; S.S. provided the TGN-1062; L.X.T.N., G.M., and S.S. designed experiments, analyzed data, wrote the manuscript, and provided administrative support; and all authors read and approved the final manuscript.
Conflict-of-interest disclosure: The authors declare no competing financial interests.
Correspondence: Le Xuan Truong Nguyen, Department of Hematologic Malignancies Translational Science, City of Hope Medical Center and Beckman Research Institute, 1500 E Duarte Rd, Duarte, CA 91010; email: lenguyen@coh.org; Guido Marcucci, Department of Hematologic Malignancies Translational Science, City of Hope Medical Center and Beckman Research Institute, 1500 E Duarte Rd, Duarte, CA 91010; email: gmarcucci@coh.org; and Sunil Sharma, Applied Cancer Research and Drug Discovery, Translational Genomics Research Institute, 445 N 5th St, Phoenix, AZ 85004; email: ssharma@tgen.org.
References
Author notes
H.K. and L.Z. contributed equally to this study.
RNA-sequencing data have been submitted to Gene Expression Omnibus database (accession number GSE282364).
All data sets generated during this study are available on reasonable request from the corresponding authors, Le Xuan Truong Nguyen (lenguyen@coh.org), Guido Marcucci (gmarcucci@coh.org), and Sunil Sharma (ssharma@tgen.org).
The full-text version of this article contains a data supplement.


![Impact of TGN-1062 (TGN) on leukemic stem cells and leukemogenesis through inhibition of RNA methylation and mitochondrial metabolism. (A) Effects of TGN (1 μM) on proliferation and apoptosis of LSC-enriched AML blasts. CD34+CD38– cells were isolated from primary MNCs (n = 4) or AML blasts (n = 5). Left, levels of cell proliferation. Right, levels of apoptosis. (B) Effects of TGN on colony forming of LSC-enriched AML blasts. CD34+CD38– AML blasts or MNCs (1 × 105 cells per 1.5 mL, n = 3) were treated with dimethyl sulfoxide (DMSO) control VEH or indicated dose of TGN for 24 hours before plating on methylcellulose. After 14 days, colonies were imagined under light microscope and counted. Data are presented as mean ± standard error, with triplicate determination. Number of colonies are presented as bar graph. Asterisk indicates a statistically significant difference based on unpaired t test analysis. (C-D) Primary CD34+CD38– AML blasts were treated with DMSO control (VEH) or dose-dependent TGN for 24 hours. (C) Effects of TGN on METTL protein regulated m6A RNA methylation. Left, levels of global m6A RNA methylation by triple quadrupole mass spectrometry assay. Right, METTL and BCL-2 protein expression by immunoblotting. N = 2 biological replicates. (D) Effects of TGN on METTL protein regulated m6A BCL-2 mRNA and BCL-2 mRNA decay. Left, levels of m6A BCL-2 mRNA determined by m6A RNA immunoprecipitation assay. Right, levels of BCL-2 mRNA over time following treatment with Act D. N = 2 biological replicates. (E-H) Primary CD34+CD38– AML blasts were treated with VEH or TGN (1 μM) for 24 hours. The effects of TGN on levels of FAO as measured by 3H-palmitate levels (E, left), OXPHOS as indicated by OCR levels (E, right), and ROS (F) are shown. The effects of TGN on mitochondria length (G) and mitochondria membrane potential (MMP) (H) are also presented. (G) Left, TEM was performed to image mitochondria with enlarged images. Scale bar, 1 μm. Right, quantification of mitochondria length. Asterisk indicates significantly different, based on unpaired t test analysis. (H) The treated cells were stained with JC1 probes. The decrease of MMP levels is indicated by the ratio of lower ratio of red (polymer) to green (monomer) JC-1 fluorescence. (I) Effects of TGN on the expression of BCL-2 protein and signaling. Primary CD34+CD38– AML blasts were treated with VEH or TGN (1 μM) for 24 hours. Immunoblotting of indicated antibodies are shown. (J) Effects of TGN on BCL-2/HMGB1 interaction. Primary CD34+CD38– AML blasts were treated with VEH or TGN (1 μM) for 12 hours. Cell lysate was immunoprecipitated with anti-BCL-2 and immunoblotted with anti-HMGB1 antibodies. Input loading controls are shown. (K) Effects of TGN on BCL-2–regulated HMGB1 function. Primary CD34+CD38– AML blasts were treated with VEH or TGN (1 μM) for 24 hours. Left, ubiquitination assay. Cell lysate was immunoprecipitated with anti-HMGB1 and immunoblotted with anti-ubiquitin antibodies. Middle, ChIP assay. Cell lysate was immunoprecipitated with anti-HMGB1 antibody and the binding levels of HSPB1 promoter were measured by quantitative polymerase chain reaction. Right, levels of HSPB1 mRNA. N = 2 biological replicates. (L) Effects of TGN on NRF2 ubiquitination and the expression of NRF2 downstream proteins. Left, cell lysate was immunoprecipitated with anti-NRF2 and immunoblotted with anti-ubiquitin antibodies. Middle, expression of HO-1, NQO-1, and DRP1 by immunoblotting. Right, IM-TEM images of DRP1 expression in mitochondria with enlarged images. Scale bar, 1 μm. (M) Effects of TGN on leukemic cell growth in vivo. Molm-13 cells (0.5 × 106 per mouse) were subcutaneously injected into nude mice. After 7 days of injection, mice were treated with VEH or TGN (75 mg/kg, oral gavage, 21 days). Leukemia growth was determined by tumor size and weight 21 days after the start of treatment. n = 3 mice per group. Left, images of tumor (top) and tumor weight (bottom). Middle, levels of PARP cleavage, PCNA, and DNA fragmentation. Right, phalloidin staining of slide sections from tumors isolated from VEH or TGN-treated mice. N = 2 biological replicates. (N) Effects of TGN on leukemic cell growth in vivo using FLT3-WT AML PDX model. hCD45+ BM FLT3-WT AML cells (1 × 106 cells per mouse) were transplanted into NSG mice to generate a cohort of AML bearing PDX mice, which were randomly divided into 2 groups and treated with VEH (n = 10) or TGN (75 mg/kg, oral gavage, n = 10) for 21 days. On day 21, 106 BM MNCs cells from each treatment group were harvested for secondary transplant. Left, FAO and OXPHOS levels in hCD45+ BM cells isolated from primary treated mice (each, n = 3). Right, Kaplan–Meier survival curve of primary treated and secondary transplanted leukemic mice. Primary transplant, VEH (purple line, n = 10, median survival [MS] 29 days) or TGN (blue line, n = 10, MS 47 days). Secondary transplant, VEH (purple line, n = 10, MS 40 days) or TGN (blue line, n = 10, MS 50 days). Act D, actinomycin D; ChIP, chromatin immunoprecipitation; CON, control; DAPI, 4′,6-diamidino-2-phenylindole; DRP1, dynamin-related protein 1; FCCP, carbonyl cyanide-4-(trifluoromethoxy)phenylhydrazone; HO-1, heme oxygenase 1; IP, immunoprecipitation; IB, immunoblotting; IgG, immunoglobulin G; IM-TEM, immuno-TEM; NQO-1, NAD(P)H quinone dehydrogenase 1; ns, nonsignificant; OCR, oxygen consumption rate; PARP, poly (ADP-ribose) polymerase; PCNA, proliferating cell nuclear antigen; TEM, transmission electron microscope.](https://ash.silverchair-cdn.com/ash/content_public/journal/bloodadvances/9/8/10.1182_bloodadvances.2024014225/2/m_blooda_adv-2024-014225-gr1mn.jpeg?Expires=1769953790&Signature=nfLu~69~LTCtCsVzcX0Rsvt-C3ULulluwWdMa4uSD-y0nJVZOVJPHGYBHoWgi715lbYCttRPCSpIvxB97z2AJBUsUiS3lFAymTujKqt~rjYni8PYMagt25vlAZ3ZIBHhTR24pYWzMOctGM1p3BnfAjqElqtyf2HZbxVdNVrDYQrzw-Ekz24hcPERk5SP~wB8Vt90JhyLexX-fchTgaLcscrn5zyNtZG~lfldmFivWGk9~rSeNcx18~2ywtP6lWLahivxY-p0b1Y9F8TbKawKI1qTE9JAr13PhtOwN9tmoJqWUyl3Ip6PLn5eVIAYlfRXvLsK~WOBNqojNK8mVpM3UA__&Key-Pair-Id=APKAIE5G5CRDK6RD3PGA)
