Key Points
miR-150-5p acts as tumor suppressor by repressing the lymphomagenic-driver E2F3, leading to cell cycle disruption in PBL.
E2F3 and survivin could serve as promising therapeutic targets for the management of PBL.
Visual Abstract
Plasmablastic lymphoma (PBL) is an uncommon and aggressive B-cell lymphoma with a poor prognosis. Some studies have described genetic alterations in PBL, but its transcriptome has been scarcely studied, and molecular mechanisms driving lymphomagenesis remain poorly understood. Our goal was to delineate transcriptomic profiles to identify potential biomarkers for novel targeted therapy in PBL. RNA sequencing uncovered an enrichment of cell cycle–related genes, including MYC and E2F targets, and genes involved in G2/M checkpoint in PBL. Microarray analyses discovered 2 microRNA expression signatures depending on the presence of MYC translocation. Interestingly, miR-150-5p was downregulated, whereas E2F3 and BIRC5 (survivin), a cell cycle activator and an antiapoptotic regulator, respectively, were upregulated. Increasing miR-150-5p in PBL-1 cells induced G1 cell cycle arrest, suppressed proliferation by transcriptionally repressing E2F3, and promoted apoptosis by the downregulation of BIRC5. Interestingly, the miR-150-5p tumor suppressor activity was diminished in E2F3-knockdown cells. The combined inhibition of E2F3 and survivin attenuated lymphomagenesis in PBL cells and suppressed tumor growth in a chorioallantoic membrane–derived xenograft model of PBL. Overall, our study highlights the pivotal role of the miR-150-5p/E2F3/survivin axis in boosting PBL lymphomagenesis and unveils new therapeutic targets for this lymphoma.
Introduction
Plasmablastic lymphoma (PBL) is an uncommon B-cell lymphoma, more frequent among men with immunodeficiency and commonly associated with HIV infection.1 Furthermore, 50% of patients harbor an MYC translocation (MYC-t) that results in a negative prognostic impact in these patients,2,3 and 70% present Epstein-Barr virus (EBV) infection in the tumor cells.4 This lymphoma mainly affects the oral cavity and gastrointestinal tract and has an aggressive clinical behavior.4 The standard chemotherapy regimens used for PBL treatment exhibit limited efficacy in most patients, and these patients have a poor prognosis.5
Recently, some studies have shed light on the PBL genetic landscape. In particular, the JAK-STAT and RAS-MAPK have surfaced as central mutated signaling pathways, including TP53, MYC, NRAS, and SOCS1 as the main mutated genes.6-9 The occurrence of these mutations seems to be influenced by the presence of EBV and HIV infections in these patients.6-9 In addition, the transcriptomic profile of PBL, explored in small cohorts, also seems to differ depending on EBV infection status. Ramis-Zaldivar et al described an attenuated expression of p53 signaling pathway–related genes and a tendency toward a decreased expression of genes in the NF-κB pathway in EBV-negative patients.7 EBV infection also affects PI3K/Akt/mTOR signaling pathway, the major histocompatibility class I antigen presentation pathway, and cell cycle regulation.8 In contrast, PBL exhibits variations in microRNA (miRNA) expression depending on the presence of HIV infection, although the miRNome of PBL remains practically unexplored.10
Although different studies have delineated the genetic landscape and transcriptome signatures, the molecular mechanisms of PBL lymphomagenesis remain incompletely elucidated. Understanding these mechanisms is imperative for identifying biomarkers for new therapeutic approaches. In this study, we disclosed the miRNA expression profile of PBL, revealing a downregulation of miR-150-5p, a miRNA with opposite roles in different cancers.11 We demonstrated that this miRNA plays a tumor suppressor role in PBL by repressing the cell cycle regulators E2F3 and BIRC5 (survivin), which are upregulated in this lymphoma. In addition, our gene expression analysis uncovered an enrichment of cell cycle–associated genes, particularly E2F transcription factors, which are linked to increased proliferation in PBL. These findings support the notion that E2F family members and survivin represent bona fide therapeutic targets, as has been described in other cancer types.12,13 Our in vitro and in vivo investigations point out that E2F3 and survivin may represent a new promising venue for PBL treatment.
Methods
Patients’ samples
Formalin-fixed, paraffin-embedded samples of 66 PBL patients and 14 reactive lymph nodes (included as a control group) were included in the study (supplemental Methods).
RNA-seq
For the gene expression study, RNA sequencing (RNA-seq) was performed using 2 μg of total RNA from formalin-fixed, paraffin-embedded samples. A total of 41 PBL and 14 control samples were sequenced in a paired-end run (2 × 150 bp) on the NovaSeq 6000 S4. Approximately 80 million paired-end reads were obtained per sample (supplemental Methods).
Microarrays
For miRNA expression studies, 560 ng of total RNA from 66 PBL and 14 control samples were analyzed using the GeneChip miRNA 4.0 Array from Affymetrix (Thermo Fisher Scientific, Waltham, MA; supplemental Methods).
CAM assay
The chorioallantoic membrane (CAM) assay was used as an in vivo model to evaluate the involvement of E2F3 in tumor proliferation and the effect of inhibitors HLM006474 (H) and S12 (S) on tumors formed by PBL-1 wild-type (WT) and E2F3mut cells. Hematoxylin-eosin staining and immunohistochemistry studies were performed in tumor samples (supplemental Methods).
All preclinical studies are detailed in supplemental Methods.
Results
Clinical features of the PBL cohort
The main clinical characteristics of the patients are shown in supplemental Table 1. Among patients with clinical data information, a higher percentage of HIV-negative patients was found (63% negative vs 37% positive), approximately half of PBL patients were EBV positive (42% negative vs 58% positive), and a similar proportion was observed for MYC-t (52% negative vs 48% positive). International Prognostic Index score (IPI) of intermediate/high was more frequent than IPI low among patients positive for these 3 variables, reaching statistical significance in individuals with HIV (P = .001; 83% IPI intermediate/high vs 17% IPI low).
E2F-mediated cell cycle disruption in PBL
To further explore the transcriptomic landscape of PBL, we conducted RNA-seq analysis. Principal component analysis delineated distinct clustering between PBL and control samples, exhibiting greater dispersion among PBL patients (supplemental Figure 1A), indicating the heterogeneity within PBL. Differential expression analysis identified 1619 upregulated and 1337 downregulated coding genes between PBL and control groups (log2 fold change >|1|; adjusted P < .05; Figure 1A; supplemental Data 1). Functional enrichment analysis revealed an induction of cell cycle genes associated with the upregulation of MYC targets, E2F targets, and G2M checkpoint genes, as well as higher metabolic demands, encompassing glycolysis, cellular respiration, oxidative phosphorylation, and the mTORC pathway. These hallmarks were enriched in both EBV- and MYC-t–positive and –negative patients, compared independently to controls (Figure 1B; supplemental Data 2). Interestingly, when PBL patients were compared with controls based on the presence of EBV and MYC-t, an enrichment of genes involved in epithelial-mesenchymal transition was identified. On the contrary, PBL exhibited a downregulation of immune response activation (Figure 1C), with immune evasion mechanisms seemingly independent of EBV and HIV infection (supplemental Figure 1B; supplemental Data 2). After these results, we predicted the infiltration of immune cells in the tumor using the immune cell deconvolution method CIBERSORT. This analysis revealed lower infiltration of activated CD4+ T cells and natural killer cells than resting ones and more protumorogenic M2 macrophages than proinflammatory M1 macrophages in PBL tumors (Figure 1D).
MYC, E2F targets, and cell cycle–related gene upregulation in PBL. (A) Volcano plot showing differentially expressed genes in PBL vs control (log2 fold change [log2FC] > |1|; adjusted P [P.adj] < .05), with significantly upregulated genes highlighted in red (1619 genes) and downregulated genes in blue (1337 genes). Log2FC is depicted in the x-axis and log10(Padj) in the y-axis. (B) GSEA of hallmark data set for upregulated genes in PBL. The figure includes different comparisons between PBL and controls depending on the presence of EBV and MYC-t in tumoral cells. Both, NES and Padj are represented by color and symbol size, respectively. (C) GO analysis for downregulated genes in PBL. The figure shows NES (x-axis) and the gene sets with Padj <.0001 (y-axis). (D) Infiltrating immune cells (%) in PBL according to CIBERSORT immune deconvolution analysis. (E) Heat map displaying the expression of upregulated E2F targets in PBL, involved in the cell cycle. PBL and controls (top) are identified in purple and pink, respectively. The color of the heatmap is represented by the z-score. (F) Correlation between the expression of E2F and their 20 targets associated with G2M checkpoint in PBL patients according to hallmark and GO data sets. R value is represented with color heatmap and P value by circle size. (G) GSEA based on hallmark gene set in EBV-positive vs EBV-negative PBL including all coding genes. P value and gene counts are represented by color and symbol size, respectively. (H) Differential expression of the E2F members (top) and the E2F targets BIRC5 and CSKS2 (bottom) depending on EBV infection. Statistical analysis was performed using Spearman test for correlation analysis in panel F; Dunn multiple comparisons test in panel H; ∗P < .05; ∗∗P < .01; ∗∗∗P < .001. DC, dendritic cell; GO, gene ontology; GSEA, gene set enrichment analysis; NES, normalized enrichment score; NK, natural killer; ns, not significant; PC, plasma cell; Th, T-helper; TNFA, tumor necrosis factor alpha; Treg, regulatory T cell.
MYC, E2F targets, and cell cycle–related gene upregulation in PBL. (A) Volcano plot showing differentially expressed genes in PBL vs control (log2 fold change [log2FC] > |1|; adjusted P [P.adj] < .05), with significantly upregulated genes highlighted in red (1619 genes) and downregulated genes in blue (1337 genes). Log2FC is depicted in the x-axis and log10(Padj) in the y-axis. (B) GSEA of hallmark data set for upregulated genes in PBL. The figure includes different comparisons between PBL and controls depending on the presence of EBV and MYC-t in tumoral cells. Both, NES and Padj are represented by color and symbol size, respectively. (C) GO analysis for downregulated genes in PBL. The figure shows NES (x-axis) and the gene sets with Padj <.0001 (y-axis). (D) Infiltrating immune cells (%) in PBL according to CIBERSORT immune deconvolution analysis. (E) Heat map displaying the expression of upregulated E2F targets in PBL, involved in the cell cycle. PBL and controls (top) are identified in purple and pink, respectively. The color of the heatmap is represented by the z-score. (F) Correlation between the expression of E2F and their 20 targets associated with G2M checkpoint in PBL patients according to hallmark and GO data sets. R value is represented with color heatmap and P value by circle size. (G) GSEA based on hallmark gene set in EBV-positive vs EBV-negative PBL including all coding genes. P value and gene counts are represented by color and symbol size, respectively. (H) Differential expression of the E2F members (top) and the E2F targets BIRC5 and CSKS2 (bottom) depending on EBV infection. Statistical analysis was performed using Spearman test for correlation analysis in panel F; Dunn multiple comparisons test in panel H; ∗P < .05; ∗∗P < .01; ∗∗∗P < .001. DC, dendritic cell; GO, gene ontology; GSEA, gene set enrichment analysis; NES, normalized enrichment score; NK, natural killer; ns, not significant; PC, plasma cell; Th, T-helper; TNFA, tumor necrosis factor alpha; Treg, regulatory T cell.
Members of the E2F family (E2F1-8) are pointed as pivotal regulators of the cell cycle.13 All members, except E2F5, exhibited upregulation in PBL (supplemental Figure 2A). The relevance of E2F members, particularly E2F1 and E2F4, and MYC as regulators of gene expression in PBL was disclosed through gene set enrichment analysis of transcription factor targets (supplemental Figure 2B). E2Fs are activated after the phosphorylation and inactivation of retinoblastoma and alteration in that mechanism has been associated with the development of several cancers.13,14 Nevertheless, only lower E2F1 levels, but not the rest of E2F genes, were associated with high RB1 expression. These results suggest that RB1 infraexpression is probably not the cause of the potentiation of the E2F family in PBL (supplemental Figure 2C).
Among E2F targets upregulated in PBL, most of them play critical roles in cell cycle progression, including G1/S transition (CDC25A, CCNE1, MYC, RRM2, and CDK4) and G2/M phases (BIRC5, AURKB, CDCA8, and EZH2; Figure 1E). Furthermore, 20 E2F targets overlapped with genes associated with the G2M checkpoint (recorded in both hallmark and gene ontology databases), including BIRC5, CDC25A, CKS1B, MK67, and MYBL2. A correlation analysis between the expressions of these 20 genes and E2F1-8 revealed a positive association between E2F1-3 and E2F8 and the proliferation marker MKI67 (Ki67; Figure 1F).
Moreover, we evaluated the impact of EBV presence in tumoral cells in the disruption of gene expression. In this regard, EBV-positive PBL also exhibited an enrichment of E2F targets compared with EBV-negative PBL and a significant overexpression of E2F6 and E2F8, as well as the E2F targets BIRC5 and CKS2, compared with controls (Figure 1G-H).
Altogether, our data suggest that E2Fs may represent new lymphomagenic drivers in PBL, resulting in uncontrolled cell cycle progression and abnormal proliferation, and EBV could be involved in E2F targets abnormal expression.
miRNA expression profile in PBL
miRNA expression pattern is associated with MYC-t
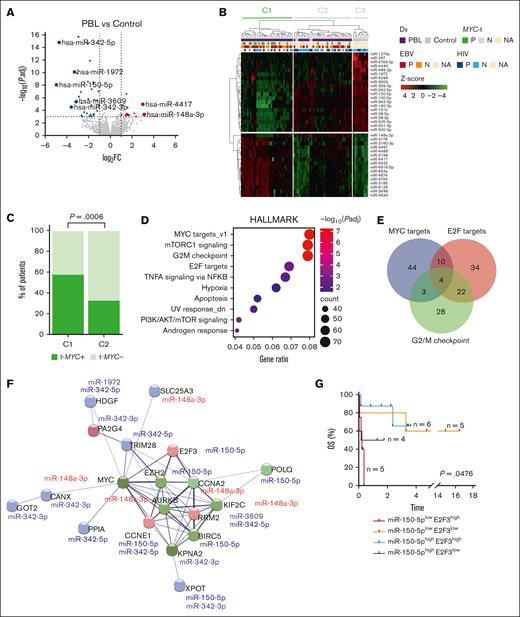
To gain deeper insight into the transcriptome of PBL, we performed a miRNA array study. We identified 56 differentially expressed miRNAs (DEMs), with miR-148a-3p and miR-4417 being the most upregulated and miR-150-5p, miR-342-5p, miR-342-3p, miR-1972, and miR-3609 the most downregulated (Figure 2A; supplemental Data 3). Considering the 36 DEMs with validated targets according to Affymetrix annotations, we distinguished 3 clusters: 1 control-associated (C3) and 2 PBL-associated clusters (C1 and C2), pointing to a heterogeneity among PBLs regarding miRNA expression (Figure 2B). Interestingly, C1 was significantly associated with MYC-t (58% MYC-t positive vs 42% MYC-t negative) compared to C2 (33% MYC-t positive vs 67% MYC-t negative; P = .0006; Figure 2C). The increased messenger RNA (mRNA) levels of MYC due to MYC-t (supplemental Figure 3A) could orchestrate an alteration of the miRNA expression pattern in PBL. We also examined the expression of the miR-17-92 cluster, which is activated by c-Myc and functions as one of the well-described pathogenic mechanisms associated with this oncoprotein.15,16 However, no significant changes in miR-17-92 cluster expression were detected in this lymphoma compared to controls (supplemental Data 3), nor between MYC-t–positive and MYC-t–negative PBL (data not shown).
miRNA landscape in PBL. (A) Volcano plot highlighting DEMs in PBL compared to controls, with significantly upregulated genes (red) and downregulated genes (blue; log2FC > |1|; Padj < .001). (B) Heatmap displaying unsupervised analysis between PBL (purple) and controls (gray) of 36 DEMs with validated targets based on Affymetrix annotations (log2FC > |1|; Padj < .001). On top, patients are classified depending on Dx, HIV and EBV infections, and MYC-t. The color of the heat map is represented by the z-score. Three clusters are highlighted on top, PBL-associated clusters (C1 and C2; green) and control-associated cluster (C3; gray). (C) This figure exhibits the proportion of patients in clusters C1 and C2, depending on MYC-t. (D) Enrichment analysis of miRNA targets that were differentially expressed (log2FC > |1|; Padj < .001) based on hallmark gene sets. Bubble color and size represent –log10(Padj) and gene count, respectively. (E) Venn diagram illustrating the number of overlapping enriched gens between G2/M checkpoint (green), MYC targets (blue), and E2F targets (pink) hallmark data sets. (F) miRNA target network performed with STRING (version 12.0) including the most DEMs (log2FC > |3|; Padj < .001) and their validated targets according to Affymetrix annotations (represented in circles; log2FC > |1|; Padj < .05). The colors of the circles represent the hallmark data sets in which each gene is involved, according to the colors of the Venn diagram in panel E. The color of miRNAs represents the downregulation (blue) or upregulation (red). (G) OS of PBL depending on miR-150-5p and E2F3 expression (median normalized expressions, 6.50 and 8.43, respectively). Statistical analysis was performed using Fisher exact test in panel C and the log-rank test in panel G. Dx, diagnosis; N, negative; NA, not available; OS, overall survival; P, positive; TNFA, tumor necrosis factor alpha.
miRNA landscape in PBL. (A) Volcano plot highlighting DEMs in PBL compared to controls, with significantly upregulated genes (red) and downregulated genes (blue; log2FC > |1|; Padj < .001). (B) Heatmap displaying unsupervised analysis between PBL (purple) and controls (gray) of 36 DEMs with validated targets based on Affymetrix annotations (log2FC > |1|; Padj < .001). On top, patients are classified depending on Dx, HIV and EBV infections, and MYC-t. The color of the heat map is represented by the z-score. Three clusters are highlighted on top, PBL-associated clusters (C1 and C2; green) and control-associated cluster (C3; gray). (C) This figure exhibits the proportion of patients in clusters C1 and C2, depending on MYC-t. (D) Enrichment analysis of miRNA targets that were differentially expressed (log2FC > |1|; Padj < .001) based on hallmark gene sets. Bubble color and size represent –log10(Padj) and gene count, respectively. (E) Venn diagram illustrating the number of overlapping enriched gens between G2/M checkpoint (green), MYC targets (blue), and E2F targets (pink) hallmark data sets. (F) miRNA target network performed with STRING (version 12.0) including the most DEMs (log2FC > |3|; Padj < .001) and their validated targets according to Affymetrix annotations (represented in circles; log2FC > |1|; Padj < .05). The colors of the circles represent the hallmark data sets in which each gene is involved, according to the colors of the Venn diagram in panel E. The color of miRNAs represents the downregulation (blue) or upregulation (red). (G) OS of PBL depending on miR-150-5p and E2F3 expression (median normalized expressions, 6.50 and 8.43, respectively). Statistical analysis was performed using Fisher exact test in panel C and the log-rank test in panel G. Dx, diagnosis; N, negative; NA, not available; OS, overall survival; P, positive; TNFA, tumor necrosis factor alpha.
miRNAs regulate cell cycle control and tumor progression–associated pathways
To understand how these miRNAs may disrupt cellular processes in PBL, we conducted an enrichment analysis of the validated targets of DEMs. Consistent with the findings in gene expression analysis, these miRNAs regulate MYC and E2F targets, as well as genes involved in G2/M checkpoint (Figure 2D). Additionally, these miRNAs are implicated in oncogenic mechanisms, including apoptosis and signaling pathways involved in proliferation, such as NF-κB and PI3K-Akt-mTOR.
Given the cell cycle disruption observed in PBL according to both transcriptomic analyses, we focused on interactions between miRNAs and their overexpressed targets in PBL involved in cell cycle–related enriched hallmark data sets (Figure 2E-F). Specifically, miR-148a-3p and miR-150-5p mainly regulate E2F targets and G2/M-associated genes, including MYC, AURKB, and CCNA2 (regulated by miR-148a-3p), as well as BIRC5, CCNE1, and EZH2 (regulated by miR-150-5p). On the contrary, MYB is a well-established target of miR-150-5p, as documented in previous studies,17-19 and it plays a role in G2/M cell cycle progression.20 Although a prior cohort reported enrichment of MYB targets in PBL,21 our analysis revealed no overexpression of MYB compared with controls (supplemental Data 1) and no negative correlation between miR-150-5p and MYB expression (supplemental Figure 3B). We used predictive tools such as miRDB, miRmap, and TargetScan to identify additional potential targets of the most DEMs. Notably, E2F3 was predicted to be a target of the most downregulated miRNA, miR-150-5p, an interaction previously demonstrated by Meng et al.22 Analyzing the prognostic impact of miRNA targets in PBL, we found that patients with low miR-150-5p and high E2F3 expressions exhibited the poorest overall survival, with a median survival of 0.2 years (P = .0486; Figure 2G).
miR-150-5p acts as a tumor suppressor in PBL
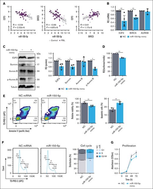
Given the downregulation of miR-150-5p, the relevance of E2F as gene expression regulators, and the prognostic impact of miR-150-5p/E2F3 expression in PBL, we focused on investigating the role of this interaction in PBL lymphomagenesis. Firstly, we hypothesized that miR-150-5p could act as a tumor suppressor miRNA in this disease. To address this goal, we analyzed miR-150-5p correlation with its validated target genes and with proliferation. A significant negative correlation was found between miR-150-5p and E2F3 (P = 2.32 × 10–6) and BIRC5 (P = 4.87 × 10–8). BIRC5 is transcriptionally activated by E2F323; hence, we observed a positive correlation between E2F3 and BIRC5 (P = 1.17 × 10–6) in PBL (Figure 3A). Expression of both genes positively correlated with the proliferation marker MKI67, in an opposite manner to that of miR-150-5p (supplemental Figure 4B). The miR-150-5p/E2F3/BIRC5 axis expression was validated at mRNA and protein levels by quantitative reverse transcription polymerase chain reaction and immunohistochemistry, respectively (supplemental Figure 4B-D).
Tumor suppressor role of miR-150-5p in PBL. (A) Spearman correlation between the expression of miR-150-5p and its targets BIRC5 and E2F3, as well as correlation between E2F3 and BIRC5 (E2F3 target). PBL and controls are represented in purple and gray, respectively. (B) Relative E2F3, BIRC5, and AURKB gene expression by reverse transcription polymerase chain reaction (RT-qPCR) at 72 hours. (C) E2F3, survivin, Aurora B, and p-Aurora B protein expression by western blot at 72 hours (left) and relative protein expression (right). (D) Relative luciferase activity (RQ) normalized to Renilla activity comparing HEK-293T cells transfected with miR-150-5p mimic or with NC miRNA and plasmid that contains luciferase gene followed by BIRC5 3′untranslated region. (E) Flow cytometry plots (left) of apoptosis at 24 hours by annexin V (Pacific Blue)/TO-PRO-3 (APC) staining and flow cytometry; plots (right) of relative viability and percentage of apoptotic cells (early plus late) of cells nucleofected with miRNA NC and miR-150-5p mimic, normalized to PBL-1 nontreated cells. (F) Cell cycle at 24 hours by flow cytometry and staining with TO-PRO-3 and flow cytometry. The percentage of cells in each phase of the cell cycle is shown. (G) 3-(4,5-dimethylthiazol-2-yl)-2,5-diphenyltetrazolium bromide assay indicates cell proliferation of cells treated with NC miRNA or miR-150-5p mimic at 0 hour and after 24, 48, and 72 hours of treatment. All figures represent PBL-1 nucleofected with NC miRNA in gray and with miR-150-5p mimic in blue. The t test was used for statistical analysis; ∗P < .05; ∗∗P < .01; ∗∗∗P < .001. All experiments were performed in triplicates unless otherwise specified. NC, negative control; RQ, relative quantity.
Tumor suppressor role of miR-150-5p in PBL. (A) Spearman correlation between the expression of miR-150-5p and its targets BIRC5 and E2F3, as well as correlation between E2F3 and BIRC5 (E2F3 target). PBL and controls are represented in purple and gray, respectively. (B) Relative E2F3, BIRC5, and AURKB gene expression by reverse transcription polymerase chain reaction (RT-qPCR) at 72 hours. (C) E2F3, survivin, Aurora B, and p-Aurora B protein expression by western blot at 72 hours (left) and relative protein expression (right). (D) Relative luciferase activity (RQ) normalized to Renilla activity comparing HEK-293T cells transfected with miR-150-5p mimic or with NC miRNA and plasmid that contains luciferase gene followed by BIRC5 3′untranslated region. (E) Flow cytometry plots (left) of apoptosis at 24 hours by annexin V (Pacific Blue)/TO-PRO-3 (APC) staining and flow cytometry; plots (right) of relative viability and percentage of apoptotic cells (early plus late) of cells nucleofected with miRNA NC and miR-150-5p mimic, normalized to PBL-1 nontreated cells. (F) Cell cycle at 24 hours by flow cytometry and staining with TO-PRO-3 and flow cytometry. The percentage of cells in each phase of the cell cycle is shown. (G) 3-(4,5-dimethylthiazol-2-yl)-2,5-diphenyltetrazolium bromide assay indicates cell proliferation of cells treated with NC miRNA or miR-150-5p mimic at 0 hour and after 24, 48, and 72 hours of treatment. All figures represent PBL-1 nucleofected with NC miRNA in gray and with miR-150-5p mimic in blue. The t test was used for statistical analysis; ∗P < .05; ∗∗P < .01; ∗∗∗P < .001. All experiments were performed in triplicates unless otherwise specified. NC, negative control; RQ, relative quantity.
Next, we conducted miR-150-5p overexpression experiments by transfecting PBL-1 cells with miR-150-5p mimics (supplemental Figure 5A). The overexpression of miR-150-5p elicited significant repression of E2F3 and BIRC5 (survivin) transcription (Figure 3B), leading to a 37% and 39% decrease in their protein levels, respectively (Figure 3C). To validate the union of miR-150-5p with the BIRC5 3′ untranslated region, we conducted a luciferase assay in HEK-293T cells, demonstrating a significant 20% reduction in luciferase activity (Figure 3D; supplemental Figure 5). Although we confirmed that miR-150-5p can bind to the BIRC5 3′untranslated region, it does not seem to strongly repress this gene. Moreover, survivin is activated by Aurora B (AURKB), another overexpressed gene in PBL. Both proteins are components of the chromosomal passenger complex, which is essential for ensuring the chromosomal segregation during mitosis.24 miR-150-5p overexpression did not change Aurora B mRNA or protein levels but impaired its activation by decreasing the phosphorylated state (Figure 3B-C). These results suggest that miR-150-5p may also contribute indirectly to the inactivation of its protein. Additionally, we analyzed whether STAT3, a mutated gene in PBL and a regulator of BIRC5, could be responsible for BIRC5 overexpression. Nevertheless, no positive correlation between the expression of both genes was detected in PBL patients (supplemental Figure 3B). The cells overexpressing miR-150-5p showed reduced viability and increased apoptosis rates compared to those transfected with negative control miRNA (Figure 3E). In addition, miR-150-5p deregulated the cell cycle, leading to an arrest at the G1 phase in PBL-1 after 24 hours (Figure 3F). Consequently, there was a 20% reduction in cell proliferation at 72 hours after transfection (Figure 3G). These findings collectively suggest that miR-150-5p could prevent tumor progression by repressing E2F3 and BIRC5, thereby promoting apoptosis and preventing cell cycle progression.
E2F3 drives lymphomagenesis in PBL
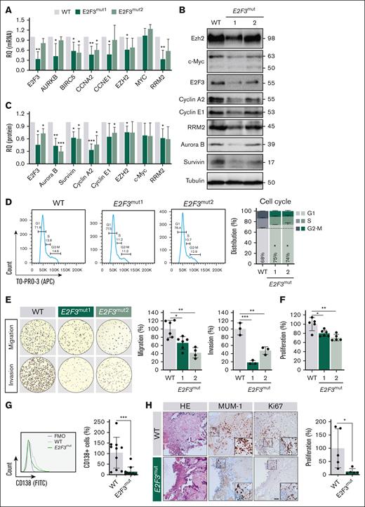
After the previous results, we next explored the involvement of E2F3 in the pathogenesis of PBL. To address this goal, E2F3 mutants (E2F3mut1 and E2F3mut2) in the DNA binding domain (supplemental Figure 6; supplemental Methods) were generated in PBL-1 cells by CRISPR-Cas9 editing tool. Both E2F3mut1 and E2F3mut2 resulted in E2F3 knockdown cell lines (Figure 4A-C). Exploring cell cycle–related gene expression revealed significantly reduced mRNA and protein levels of BIRC5/survivin, cyclin A2, and Aurora B in the 2 E2F3mut cell lines compared with PBL-1 WT cells (Figure 4A-C). To a lesser extent, decreased expression of EZH2, RRM2, and cyclin E1 was detected. Moreover, both E2F3 mutant cell lines displayed significant G1 phase arrest and proliferation inhibition (Figure 4D,F). Next, we assessed the implication of E2F3 in the migratory and invasive capabilities of PBL-1 cells. Both E2F3mut1 and E2F3mut2 cells exhibited a substantial loss of invasive potential (80% and 63%, respectively) and a moderate decline in migratory capacity (34% and 58%, respectively; Figure 4E).
E2F3 contributes to lymphomagenesis of PBL. (A) Relative mRNA expression of E2F3 and target genes involved in cell cycle, in PBL-1 E2F3mut1 and E2F3mut2 (green) normalized to WT cells (gray). (B) Representative western blot images of E2F3 and its targets involved in cell cycle, in PBL-1 WT, E2F3mut1, and E2F3mut2 cells. (C) The relative protein expression normalized to PBL-1 cells. (D) Cell cycle was assessed by flow cytometry through TO-PRO-3 (APC) staining (left), and the percentage of cells in each cell cycle phases are shown in PBL-1 WT, E2F3mut1, and E2F3mut2 cells (right). (E) Migration and invasion of WT, E2F3mut1, and E2F3mut2 cells were determined at 48 hours in 5-μm-pore membranes of transwell inserts. The cells that migrated and invaded the lower chamber were fixed, stained with Giemsa, and counted (left). Relative migration and invasion plots (%) are shown (right). (F) Cell proliferation was determined by 3-(4,5-dimethylthiazol-2-yl)-2,5-diphenyltetrazolium bromide assay and relative proliferation of E2F3 mutant cells normalized to WT ones is shown. (G) PBL-1 cells were inoculated in the chicken CAM in vivo model. The number of tumoral cells in the tumors developed after 7 days after cell inoculation was assessed by CD138-FITC staining. Flow cytometry plot of cells expressing CD138 (left) and the relative CD138+ cells in E2F3mut tumors normalized to WT ones (right). (H) Representative images of hematoxilin-eosin (HE), MUM-1, and Ki67 immunohistochemistry staining from formalin-fixed, paraffin-embedded sections of CAM samples (left); and relative proliferation of WT and E2F3mut tumors (right). All in vitro experiments were performed in biological triplicates and technical duplicates unless otherwise specified; in vivo CAM experiments were performed in 5 to 10 eggs. Statistical significance was determined by t test or analysis of variance (ANOVA) test or t test. ∗P < .05; ∗∗P < .01; ∗∗∗P < .001. FITC, fluorescein; HE, hematoxylin and eosin.
E2F3 contributes to lymphomagenesis of PBL. (A) Relative mRNA expression of E2F3 and target genes involved in cell cycle, in PBL-1 E2F3mut1 and E2F3mut2 (green) normalized to WT cells (gray). (B) Representative western blot images of E2F3 and its targets involved in cell cycle, in PBL-1 WT, E2F3mut1, and E2F3mut2 cells. (C) The relative protein expression normalized to PBL-1 cells. (D) Cell cycle was assessed by flow cytometry through TO-PRO-3 (APC) staining (left), and the percentage of cells in each cell cycle phases are shown in PBL-1 WT, E2F3mut1, and E2F3mut2 cells (right). (E) Migration and invasion of WT, E2F3mut1, and E2F3mut2 cells were determined at 48 hours in 5-μm-pore membranes of transwell inserts. The cells that migrated and invaded the lower chamber were fixed, stained with Giemsa, and counted (left). Relative migration and invasion plots (%) are shown (right). (F) Cell proliferation was determined by 3-(4,5-dimethylthiazol-2-yl)-2,5-diphenyltetrazolium bromide assay and relative proliferation of E2F3 mutant cells normalized to WT ones is shown. (G) PBL-1 cells were inoculated in the chicken CAM in vivo model. The number of tumoral cells in the tumors developed after 7 days after cell inoculation was assessed by CD138-FITC staining. Flow cytometry plot of cells expressing CD138 (left) and the relative CD138+ cells in E2F3mut tumors normalized to WT ones (right). (H) Representative images of hematoxilin-eosin (HE), MUM-1, and Ki67 immunohistochemistry staining from formalin-fixed, paraffin-embedded sections of CAM samples (left); and relative proliferation of WT and E2F3mut tumors (right). All in vitro experiments were performed in biological triplicates and technical duplicates unless otherwise specified; in vivo CAM experiments were performed in 5 to 10 eggs. Statistical significance was determined by t test or analysis of variance (ANOVA) test or t test. ∗P < .05; ∗∗P < .01; ∗∗∗P < .001. FITC, fluorescein; HE, hematoxylin and eosin.
To confirm the role of E2F3 in tumor proliferation, 2 chicken CAM-derived PBL models, by engrafting both PBL-1 WT and E2F3mut cells (clone 1) were generated (supplemental Methods). The tumors formed by E2F3mut cells showed a remarkable reduction in PBL CD138+ cells (Figure 4G), along with an 87% reduction in their proliferative capacity (Figure 4H). These findings support our earlier in vitro findings that suppressing E2F3 attenuates PBL-1 cell proliferation.
miR-150-5p/E2F3–negative regulatory loop
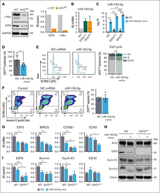
Considering the negative correlation between miR-150-5p and E2F3, we next investigated whether E2F3 might also regulate miR-150-5p in a negative regulatory loop. The precursor miR-150 is repressed by MYC,25 which is transcriptionally activated by E2F3. Indeed, the expression of miR-150-5p was associated with an increased MYC expression, including controls and PBL samples, but miR-150-5p was not overexpressed in PBL MYC-t–positive patients compared with negative ones (supplemental Figure 3B-C). To address whether E2F3 and MYC cooperate to downregulate the tumor suppressor miR-150-5p, we also generated a MYC knockout (MYCKO) in PBL-1 cells using CRISPR-Cas9 editing tool. We confirmed that E2F3 downregulation leads to decreased c-Myc protein levels (Figure 4B-C), and the loss of MYC lead to reduced E2F3 ones (Figure 5A). Both MYCKO and E2F3mut cell lines harbored higher miR-150-5p levels than WT cells (Figure 5B). In addition, both MYCKO and E2F3mut reached higher miR-150-5p levels when cells were nucleofected with miR-150-5p mimic than WT cells (Figure 5C). These findings reinforce our hypothesis of a negative regulatory loop between E2F3 and miR-150-5p mediated by c-Myc.
The antitumoral effect of miR-150-5p is diminished in E2F3mut cells. (A) Protein expression of E2F3, c-Myc, and in PBL-1 (WT; gray) and MYCKO (orange) cells showing the western blot plots (left) and relative expression (RQ; right) normalized to GAPDH. (B) Relative expression (RQ) of miR-150-5p in WT (gray), E2F3mut (green), or MYCKO (orange) cells. (C) Comparison of miR-150-5p expression when cells are transfected with NC miRNA (gray) or miR-150-5p mimic (blue) into WT, E2F3mut, or MYCKO cells, measured by RT-qPCR. (D) Cell proliferation was evaluated by 3-(4,5-dimethylthiazol-2-yl)-2,5-diphenyltetrazolium bromide assays in NC miRNA and miR-150-5p mimic–transfected E2F3mut cells. (E) Cell cycle stages were assessed by flow cytometry with TO-PRO-3 staining and flow cytometry at 72 hours in E2F3mut cells transfected with NC miRNA or miR-150-5p mimic; figures show the percentage of cells in each stage. (F) Flow cytometry plots of apoptosis (left) evaluated by annexin V (Pacific Blue)/TO-PRO-3 (APC) staining 24 hours after transfection. Plots of relative viability of miR-150-5p transfected cells normalized to NC miRNA transfected ones; and percentage of apoptotic (early plus late) E2F3mut cells. (G) Gene expression (RT-qPCR) of miR-150-5p targets in WT vs E2F3mut transfected cells with NC or miR-150-p mimic. (H) Western blot plots of the protein expression of miR-150-5p targets in WT vs E2F3mut transfected cells with NC or miR-150-p mimic. (I) Relative protein expression of miR-150-5p targets. All experiments were performed in biological triplicates and technical duplicates, unless otherwise specified. Statistical significance was determined by t test. ∗P < .05; ∗∗P < .01; ∗∗∗P < .001. GAPDH, glyceraldehyde-3-phosphate dehydrogenase; ns, not significant.
The antitumoral effect of miR-150-5p is diminished in E2F3mut cells. (A) Protein expression of E2F3, c-Myc, and in PBL-1 (WT; gray) and MYCKO (orange) cells showing the western blot plots (left) and relative expression (RQ; right) normalized to GAPDH. (B) Relative expression (RQ) of miR-150-5p in WT (gray), E2F3mut (green), or MYCKO (orange) cells. (C) Comparison of miR-150-5p expression when cells are transfected with NC miRNA (gray) or miR-150-5p mimic (blue) into WT, E2F3mut, or MYCKO cells, measured by RT-qPCR. (D) Cell proliferation was evaluated by 3-(4,5-dimethylthiazol-2-yl)-2,5-diphenyltetrazolium bromide assays in NC miRNA and miR-150-5p mimic–transfected E2F3mut cells. (E) Cell cycle stages were assessed by flow cytometry with TO-PRO-3 staining and flow cytometry at 72 hours in E2F3mut cells transfected with NC miRNA or miR-150-5p mimic; figures show the percentage of cells in each stage. (F) Flow cytometry plots of apoptosis (left) evaluated by annexin V (Pacific Blue)/TO-PRO-3 (APC) staining 24 hours after transfection. Plots of relative viability of miR-150-5p transfected cells normalized to NC miRNA transfected ones; and percentage of apoptotic (early plus late) E2F3mut cells. (G) Gene expression (RT-qPCR) of miR-150-5p targets in WT vs E2F3mut transfected cells with NC or miR-150-p mimic. (H) Western blot plots of the protein expression of miR-150-5p targets in WT vs E2F3mut transfected cells with NC or miR-150-p mimic. (I) Relative protein expression of miR-150-5p targets. All experiments were performed in biological triplicates and technical duplicates, unless otherwise specified. Statistical significance was determined by t test. ∗P < .05; ∗∗P < .01; ∗∗∗P < .001. GAPDH, glyceraldehyde-3-phosphate dehydrogenase; ns, not significant.
E2F3 is an essential target of miR-150-5p in the regulation of the cell cycle and apoptosis
To elucidate the relationship between miR-150-5p and E2F3 in the pathogenesis of PBL, we evaluated the effect of miR-150-5p overexpression in E2F3mut. miR-150-5p overexpression in E2F3mut cells was associated with impaired proliferation (Figure 5D). However, it did not alter the cell cycle or trigger apoptosis when compared with negative control miRNA-treated group (Figure 5E-F) because no changes in E2F3, BIRC5, and CCNE1 were induced in E2F3mut (Figure 5G-I). These results indicate that miR-150-5p reduces its role as a tumor suppressor under E2F3-reduced conditions, suggesting that E2F3 might be a relevant miR-150-5p target in the regulation of cell cycle progression and apoptosis repression in PBL.
E2F3 and survivin as potential therapeutic targets of PBL-1
Given the involvement of the miR-150-5p/E2F3/survivin axis in PBL malignancy, we assessed the potential of E2F3 and survivin as therapeutic targets. We selected the E2F family inhibitor H and the survivin dimerization inhibitor S and determined their 50% inhibitory concentration (IC50) values in PBL-1 (H, 7 μM; S, 25 μM; supplemental Figure 7A). The 2 treatments and the combination decreased both E2F3 and survivin protein levels at their IC50 doses, which was more accentuated with the combination treatment (Figure 6A; supplemental Figure 7B). Both H and S inhibitors, as monotherapy or in combination, reduced viability and induced apoptosis in a dose-dependent manner in PBL-1, with the combination therapy proving most effective (Figure 6B; supplemental Table 2).
E2F3 and survivin as possible therapeutic targets against PBL. (A) Effect of H and S inhibitors, alone or in combination, in PBL-1 cells at IC50 dose on E2F3 and survivin protein levels, as assessed by western blot. (B) The effect of the indicated inhibitors on viability and apoptosis was assessed by flow cytometry at 24 hours by annexin V/TO-PRO-3 staining in PBL-1 cells. Relative viability (%; left) and apoptosis (proportion; right) of treatments normalized to DMSO are shown. (C) Figure shows the distribution of cells in the cell cycle phases at 24 hours, which was evaluated by flow cytometry and TO-PRO-3 staining at different doses specified in the supplemental Materials and supplemental Table 2. (D) Effect of H, S, and H + S in cell proliferation measured by 3-(4,5-dimethylthiazol-2-yl)-2,5-diphenyltetrazolium bromide assay in PBL-1 cells. (E) Scheme followed to evaluate the effect of the H and S inhibitors alone and in combination in the chicken CAM based on the engraftment of PBL-1 cells on day 9, followed by 2 administrations of H, S, or H + S combination on days 12 and 14, and the collection of samples on day 16. (F) Tumors are weighted on day 16 (n = 7-14 eggs per group). Images of tumors under different conditions (top); and the relative reduction of tumor growth with the treatments (bottom). (G) Hematoxilin-eosin (HE), MUM-1, and Ki67 immunohistochemical (IHC) staining from sections of formalin-fixed, paraffin-embedded tumors from CAM under different treatment conditions (n = 5 eggs per group). (H) Relative proliferation of tumoral cells under different treatment conditions measured by Ki67 IHC staining. (I) The presence of CD138+ cells in tumors formed without treatment or treated with H, S, or H+S assessed by CD138 (APC) staining and flow cytometry (n = 5 eggs per group). (J) The relative percentage of CD138+ cells depending on the treatment of PBL-1 CAM model. All in vitro experiments were performed in biological triplicates. ANOVA test was used for statistical analysis. ∗P < .05; ∗∗P < .01; ∗∗∗P < .001. C, control; DMSO, dimethyl sulfoxide; H, HLM006474; IL-6, interleukin-6; S, S12.
E2F3 and survivin as possible therapeutic targets against PBL. (A) Effect of H and S inhibitors, alone or in combination, in PBL-1 cells at IC50 dose on E2F3 and survivin protein levels, as assessed by western blot. (B) The effect of the indicated inhibitors on viability and apoptosis was assessed by flow cytometry at 24 hours by annexin V/TO-PRO-3 staining in PBL-1 cells. Relative viability (%; left) and apoptosis (proportion; right) of treatments normalized to DMSO are shown. (C) Figure shows the distribution of cells in the cell cycle phases at 24 hours, which was evaluated by flow cytometry and TO-PRO-3 staining at different doses specified in the supplemental Materials and supplemental Table 2. (D) Effect of H, S, and H + S in cell proliferation measured by 3-(4,5-dimethylthiazol-2-yl)-2,5-diphenyltetrazolium bromide assay in PBL-1 cells. (E) Scheme followed to evaluate the effect of the H and S inhibitors alone and in combination in the chicken CAM based on the engraftment of PBL-1 cells on day 9, followed by 2 administrations of H, S, or H + S combination on days 12 and 14, and the collection of samples on day 16. (F) Tumors are weighted on day 16 (n = 7-14 eggs per group). Images of tumors under different conditions (top); and the relative reduction of tumor growth with the treatments (bottom). (G) Hematoxilin-eosin (HE), MUM-1, and Ki67 immunohistochemical (IHC) staining from sections of formalin-fixed, paraffin-embedded tumors from CAM under different treatment conditions (n = 5 eggs per group). (H) Relative proliferation of tumoral cells under different treatment conditions measured by Ki67 IHC staining. (I) The presence of CD138+ cells in tumors formed without treatment or treated with H, S, or H+S assessed by CD138 (APC) staining and flow cytometry (n = 5 eggs per group). (J) The relative percentage of CD138+ cells depending on the treatment of PBL-1 CAM model. All in vitro experiments were performed in biological triplicates. ANOVA test was used for statistical analysis. ∗P < .05; ∗∗P < .01; ∗∗∗P < .001. C, control; DMSO, dimethyl sulfoxide; H, HLM006474; IL-6, interleukin-6; S, S12.
Consistent with E2F and survivin roles as cell cycle regulators, H and S treatments led to an increased proportion of cells in the G1 (14%) and G2/M phases (16%) of the cell cycle, respectively (Figure 6C). The combination also induced cell cycle arrest in G2/M phases (18%). Consequently, a reduction of proliferation in a dose-dependent manner was observed with different treatments, reaching higher inhibition with the H + S combination than either treatment alone (Figure 6D).
To further validate the antitumoral effect of H + S combination in PBL, we tested it in diffuse large B-cell lymphoma (DLBCL) cell lines, a closely related entity to PBL. Firstly, we confirmed that DLBCL cell lines exhibited lower E2F3 protein levels than PBL-1 (supplemental Figure 7C). Consequently, treatment with the H + S inhibitor combination induced higher cytotoxicity at lower doses in PBL-1 than in DLBCL cells (supplemental Figure 7D).
To further assess the efficacy of these agents, we evaluated their antitumor properties in the previously described PBL-CAM model (Figure 6E). After 9 days of embryo development, PBL-1 cells were seeded onto the chicken membrane, compounds were administered topically at the IC50 dose at days 12 and 14, and the tumors were harvested at day 16. Notably, the treatment with H + S combination significantly impaired tumor growth (Figure 6F). After our in vitro findings, both H and S treatments led to a reduced proliferation of PBL-1 cells in vivo (Figure 6G-J). Altogether, these data suggest that targeting E2F3 and survivin might represent a promising therapeutic approach for PBL treatment.
Discussion
To our knowledge, this report constitutes the most extensive transcriptomic and preclinical investigation conducted in PBL so far. Using RNA-seq analyses, significant disruptions in the cell cycle genes were identified. In particular, the transcription factors MYC and E2F play a key role in gene expression regulation and cell cycle disruption in this lymphoma. Genetic alterations such as amplifications or deletions of E2F have been associated with cancer development and with shorter overall survival.13,14,26-28 In PBL, the transcription factors E2F were enriched, with some associated with the potentiation of the proliferation marker MKI67. In addition, the negative prognostic impact of high E2F3 and low miR-150-5p expressions evoke the potential role of E2F as lymphomagenic drivers of PBL for the first time.
Our analyses uncover an increased metabolic activity in PBL, characterized by enriched oxidative phosphorylation, which has been involved in chemotherapy resistance across various lymphoproliferative disorders.29,30 Thus, targeting the mitochondrial oxidative phosphorylation system might be a potential therapeutic strategy for PBL treatment.31,32 Lymphomas associated with HIV and EBV exhibit a more permissive microenvironment.33-35 Nevertheless, we detect immune evasion in PBL, irrespective of EBV or HIV infections. These findings strengthen the notion that the tumor itself harbors gene signatures that enable evasion of immune recognition.
The functionality of miR-150-5p in cancer remains controversial. This miRNA has been characterized both as an onocmiR36,37 and as a tumor suppressor miRNA in various cancers.11,38,39 The in vitro overexpression of miR-150-5p in PBL-1 results in the repression of target genes such as E2F3 and BIRC5, leading to programmed cell death, inhibition of proliferation, and cell cycle G1/S transition, confirming the tumor suppressor role of miR-150-5p in this lymphoma. Cell cycle arrest in G1 phase induced by the precursor miR-150 has also been described in follicular lymphoma.25 miR-150-5p has been shown to impair the phosphorylation of Aurora B, an activator of survivin, both of which are part of the chromosomal passenger complex, essential for mitosis progression.24 Our results point to miR-150-5p could prevent an uncontrolled mitosis by directly repressing E2F3 and BIRC5 and could partially impair survivin activation by avoiding Aurora B phosphorylation.
The MYC/miRNA network has been involved in cancer development, including different lymphomas.40,41 Several miRNAs regulate MYC expression, whereas MYC, in turn, may repress tumor suppressor miRNAs or activate oncomiRNAs.42,43 To our knowledge, this is the most comprehensive miRNA expression study, and it reveals that PBL exhibits different miRNA expression profiles depending on MYC-t. This finding suggests that the modulation of the miRNA landscape could be a mechanism of MYC-driven lymphomagenesis in PBL. In this study, we demonstrated that c-Myc induces miR-150-5p repression, as evidenced by increased miR-150-5p levels in MYCKO cells. In this sense, Myc impairs miR-150 maturation by activating LIN28, as described in acute myeloid leukaemia with MLL rearrangement.17 However, in this PBL cohort, LIN28A showed no detectable expression (median count <5), suggesting that other c-Myc–activated mechanisms might be responsible for the underexpression of miR-150-5p in PBL.
Despite the upregulation of miR-150-5p in E2F3 knockdown cells, no effects were observed on E2F3, BIRC5, and CCNE1 expression, apoptosis, or cell cycle, suggesting that E2F3 is essential for miR-150-5p’s tumor suppressor role by controlling these cellular processes. Thus, the repression of BIRC5 and CCNE1 upon miR-150-5p upregulation may be indirectly mediated by E2F3 downregulation rather than a direct targeting by miR-150-5p. However, miR-150-5p can prevent proliferation independently of E2F3 loss, probably by repressing other proliferation-related genes.
Considering previous discoveries, we hypothesized that E2F3 might play a significant role as a PBL-lymphomagenic driver. We demonstrate that E2F3 knockdown leads to the repression of CCNE1 and CCNA2 transcription, both key regulators of G1/S transition, and a downregulation of BIRC5/survivin and AURKB, essential regulators of mitosis. It is worth noting that survivin is also relevant for G1/S transition in cell cycle progression, independent of mitogen signaling in B cells.44 The Aurora B/survivin/mTOR axis has been linked to the G1-S transition in T cells.45 These findings align with the increased percentage of cells in G1 phase in E2F3 knockdown cells. Loss of E2F3 may trigger compensatory mechanisms that increase the levels of E2F1 and E2F2,46 which would explain the lack of more pronounced accumulation of cells in G1 in E2F3 knockdown cells. Moreover, reduced levels of E2F3 in PBL-1 exhibited limited migratory and invasive capacity in vitro and a decreased cell proliferation in vitro and in vivo. These findings collectively suggest that the suppression of E2F3 attenuates lymphoproliferative mechanisms in PBL-1, thereby reinforcing the notion that E2F3 is implicated in PBL malignancy.
High levels of survivin47,48 and E2F49 have been associated with poor prognosis in various cancers. Consequently, targeting survivin with the inhibitor S50,51 and E2F with H52,53 were proposed as potential therapeutic strategies in different cancers. Treatment of PBL-1 cells with these inhibitors results in cell cycle arrest and decreased proliferation. Although some studies have suggested that H inhibitor acts directly against E2F4 and increases E2F3 levels,52,53 our results demonstrated a dose-dependent inhibition of E2F3 in PBL-1 cells. The combination of H and S inhibitors results in heightened sensitivity in PBL-1 cells. The G1 cell cycle arrest caused by the combination of inhibitors may result from the faster action of H than S or possibly because of increased disruption of the G1 phase transcriptional program. The synergy between the inhibitors likely comes from disrupting the transcription and activity of many genes controlling proliferation, cell cycle progression, and apoptosis, among others. These findings collectively indicate that targeting jointly E2F3 and survivin could be a promising therapeutic strategy for PBL treatment.
In conclusion, our comprehensive study provides new perspectives on the molecular pathogenesis of PBL, underscoring the tumor suppressor role of miR-150-5p and the dysregulation of cell cycle control orchestrated by E2Fs. Furthermore, our findings shed light on the involvement of the miR-150-5p/E2F3/survivin axis in tumor progression in PBL. Ultimately, targeting E2F and survivin may hold potential as a therapeutic strategy for PBL treatment.
Acknowledgments
The authors thank all patients and physicians for trial participation. MicroRNA expression studies were performed in the Microarrays Unit of the Josep Carreras Leukaemia Research Institute (Badalona, Spain); RNA sequencing was performed in the Centro Nacional de Análisis Genómico (Barcelona, Spain).
This study was supported by a grant from Instituto de Salud Carlos III, Ministerio de Economia y Competitividad (PI19/01588) and by the Josep Carreras Foundation, Spain.
Authorship
Contribution: M.V.-B. designed the research, interpreted RNA sequencing and microarray data, performed and analyzed in vitro and in vivo studies, performed statistical analysis, and wrote the manuscript; M.J.B. acquired clinical data and extracted RNA of formalin-fixed, paraffin-embedded samples and designed the research; M.L.R. supported the preclinical design and supervised the study; A.M.L. performed bioinformatical analysis; M.E. contributed to bioinformatics studies; G.R. supported the preclinical design; N.P.-P. and M.P. performed in vivo studies; G.T., J.L.M., and I.A. performed the diagnostic review of samples; P.A., J.C., M.B.-O., J.M., M.A., E.G.-B., F.C., A.S., G.O., F.F., and G.L. provided plasmablastic lymphoma samples and clinical data of patients; J.-T.N. designed the research and supervised the study; and all authors read and approved the final manuscript.
Conflict-of-interest disclosure: J.-T.N. received research grants not related to this study from Gilead and EUSA Pharma/Recordati Rare Diseases, and honoraria not related to this study from AstraZeneca, Blueprint Medicines, EUSA Pharma/Recordati Rare Diseases, Novartis, and Roche. G.L. received research grants not related to this study from Agios, Aquinox, AstraZeneca, Bayer, Celgene, Gilead, Janssen, MorphoSys, Novartis, Roche, and Verastem, and honoraria not related to this study from ADC Therapeutics, AbbVie, Amgen, AstraZeneca, Bayer, BeiGene, Bristol Myers Squibb, Celgene, Constellation, Genase, Genmab, Gilead, Hexal/Sandoz, Immagene, Incyte, Janssen, Karyopharm, Lilly, Miltenyi, MorphoSys, Merck Sharp & Dohme, NanoString, Novartis, Pentixapharm, Pierre Fabre, Roche, and Sobi. G.R. reports research grants from Onconova Therapeutics. The remaining authors declare no competing financial interests.
The current affiliation for M.J.B. is Swedish Orphan Biovitrum, Stockholm, Sweden.
The current affiliation for M.L.R. is PharmaMar, Madrid, Spain.
Correspondence: José-Tomás Navarro, Josep Carreras Leukaemia Research Institute, Ctra de Can Ruti, Camí de les Escoles, s/n, 08916 Badalona, Spain; email: 2149684@uab.cat.
References
Author notes
G.T.G. and J.-T.N. contributed equally as senior authors to this study.
Microarray data have been deposited in the Gene Expression Omnibus (accession number GSE261612); RNA sequencing data have been deposited in the Sequence Read Archive (accession number PRJNA1090853).
The full-text version of this article contains a data supplement.

![MYC, E2F targets, and cell cycle–related gene upregulation in PBL. (A) Volcano plot showing differentially expressed genes in PBL vs control (log2 fold change [log2FC] > |1|; adjusted P [P.adj] < .05), with significantly upregulated genes highlighted in red (1619 genes) and downregulated genes in blue (1337 genes). Log2FC is depicted in the x-axis and log10(Padj) in the y-axis. (B) GSEA of hallmark data set for upregulated genes in PBL. The figure includes different comparisons between PBL and controls depending on the presence of EBV and MYC-t in tumoral cells. Both, NES and Padj are represented by color and symbol size, respectively. (C) GO analysis for downregulated genes in PBL. The figure shows NES (x-axis) and the gene sets with Padj <.0001 (y-axis). (D) Infiltrating immune cells (%) in PBL according to CIBERSORT immune deconvolution analysis. (E) Heat map displaying the expression of upregulated E2F targets in PBL, involved in the cell cycle. PBL and controls (top) are identified in purple and pink, respectively. The color of the heatmap is represented by the z-score. (F) Correlation between the expression of E2F and their 20 targets associated with G2M checkpoint in PBL patients according to hallmark and GO data sets. R value is represented with color heatmap and P value by circle size. (G) GSEA based on hallmark gene set in EBV-positive vs EBV-negative PBL including all coding genes. P value and gene counts are represented by color and symbol size, respectively. (H) Differential expression of the E2F members (top) and the E2F targets BIRC5 and CSKS2 (bottom) depending on EBV infection. Statistical analysis was performed using Spearman test for correlation analysis in panel F; Dunn multiple comparisons test in panel H; ∗P < .05; ∗∗P < .01; ∗∗∗P < .001. DC, dendritic cell; GO, gene ontology; GSEA, gene set enrichment analysis; NES, normalized enrichment score; NK, natural killer; ns, not significant; PC, plasma cell; Th, T-helper; TNFA, tumor necrosis factor alpha; Treg, regulatory T cell.](https://ash.silverchair-cdn.com/ash/content_public/journal/bloodadvances/9/12/10.1182_bloodadvances.2025016180/3/m_blooda_adv-2025-016180-gr1.jpeg?Expires=1769081858&Signature=oL2GEZ4YjRY4gxPFJIj2WjKWK~kdkPgyN-8F43nRYqxxfUcXqxgMe-gUAdZvDJcVZe8A5fU0A-Zbdzc4Srlw8BclsE4f~1Ptkg1aszBDs0g6ZMB8uuxwvhObQkppndqseB6AF~Z~CsBOfvmVkgphomOSJ-9nDn9lg6HtcZbj5hVK~7-JskLU7d57RXuq0omi6lm0BD0gkPRr7RHXToR~weK4G2vHZwPnep1A5pABzLYUW7UJjylC-keY5~vnuiyL3NE1bwwhkbZnzdEuk1ISx4N2hHvGP40wcvwFd13Oh-Ptxb3j56RYPWR9oWViTFRaW-2zk0hWuqX~qlrhSJCUmA__&Key-Pair-Id=APKAIE5G5CRDK6RD3PGA)




