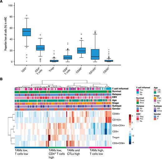
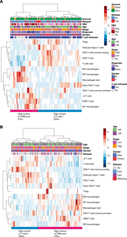
In the color legends for Figures 2B, 3A, 4B and 5A, the colors for “Alive” and “Dead” under “Survival” were transposed. “Dead” should be orange, and “Alive” should be green. The corrected Figures 2-5 are shown below.