Key Point
Natural ligand SECTM1-based CD7 CAR showed incomplete fratricide without additional gene editing and exhibited efficacy potential.
Abstract
CD7 has been found to be a promising chimeric antigen receptor (CAR) T cell target in several clinical trials. However, its expression on normal T cells poses additional challenges in CD7-directed CAR therapy, such as complete fratricide, contamination with malignant cells, and immune suppression due to T-cell aplasia. By taking advantage of evolved affinity between ligand and receptor, we constructed a CD7-directed CAR with the extracellular domain of SECTM1, a natural ligand of CD7, as the recognition domain. SECTM1 CAR T cells killed the majority of T cells with high CD7 expression in vitro. However, SECTM1 CAR T cells with low or negative CD7 expression survived, expanded, and showed strong cytotoxicity to CD7+ malignant cell lines and primary leukemic blasts from patients with T-cell acute lymphoblastic leukemia and acute myelogenous leukemia in vitro. It also exhibited efficacy in inhibiting xenograft tumor growth in vivo. More exploration is needed for clinical efficacy potential to patients with CD7+ malignancies.
Introduction
Acute lymphoblastic leukemia (ALL) can be categorized into B-cell ALL (B-ALL) and T-cell ALL (T-ALL).1,2 Compared with B-ALL, T-ALL is more aggressive and chemoresistant, with discouraging outcomes.3 Therefore, it is crucial to develop a new therapeutic strategy for T-ALL. Chimeric antigen receptor (CAR) T cell technology is a novel promising therapy for tumors. The general CAR composition includes an extracellular antigen recognition domain, usually a single-chain variable fragment (scFv) derived from a monoclonal antibody,4 linked by a hinge to a transmembrane domain, and an intracellular domain containing a T cell signal transduction domain and costimulatory domains.5,6 CAR T cells are cytotoxic to tumor cells via the perforin and granzyme axis, the Fas and Fas ligand axis, and through the release of cytokines.7 The US Food and Drug Administration (FDA) approved 6 CAR T cell therapies since 2017, all of which target CD19 or B-cell maturation antigen, and showed unparalleled clinical efficacy to refractory or relapsed B-cell hematologic malignancies and multiple myeloma.8-13 However, achieving successful treatment of T-cell malignancies with CAR T cell therapy has been more challenging because of issues related to fratricide, product contamination with malignant T lymphoblasts, and the associated risk for T-cell aplasia.14,15
CD7 is overexpressed in >95% of T-ALL, approximately 30% of acute myelogenous leukemia (AML), and a subset of lymphoma.16,17 In addition, unlike the T cell lineage–specific marker CD3, which is frequently absent on the T cell surface in patients with ALL,18 CD7 is stably expressed in newly diagnosed disease, relapsed disease, and minimal residual disease after chemotherapy.19 Accordingly, there are several studies that have used scFv to prepare CD7-directed CAR T cells and have achieved promising efficacy in preclinical and clinical studies.20-24 However, CD7-directed CAR T cell therapy faces a series of challenges similar to other CAR T cells targeting T-cell malignancies. The most challenging problem in previously reported scFv-based CAR T cell therapy is complete fratricide due to CD7 expression on normal T cells, which results in failure of CAR T cell expansion. Diminishing CD7 protein expression on the T-cell surface through gene editing such as CRISPR–CRISPR-associated protein 9 or protein expression blocker was required to avoid fratricide19-21; however, more steps in preparation of CD7-directed CAR T cells may compromise CAR T cell quality. Another obstacle in CD7 CAR T cell therapy is T-cell aplasia, which causes immunosuppression in patients. Unlike CAR T cell therapy in B-cell malignancy, in which B-cell aplasia can be treated by immunoglobulin replacement,25,26 T-cell aplasia–induced immunosuppression is a severe condition for patients and it is widely accepted that CD7 CAR T cell administration needs to be followed by hematopoietic stem cell transplantation to restore the immune system.27 In addition, contamination with malignant T cells is difficult to avoid during autologous CAR T cell preparation for T-ALL. Therefore, it is critical to develop a novel CD7-directed CAR strategy to overcome these challenges.
In addition to scFv, natural ligands/receptors have also been used as the recognition domain in CARs, with potential advantages, and some in clinical trials.28-31 SECTM1 is the only reported natural ligand of CD7 and CD7 is the only reported receptor of SECTM1.32,33 In this study we developed a CD7-directed CAR by taking advantage of SECTM1 as the extracellular domain. Naturally evolved affinity between SECTM1 and CD7 allowed selective expansion of CD7– and a subset of CD7-low T cells that may facilitate CAR T cell production in vitro and alleviate immunosuppression by T-cell aplasia in vivo. Furthermore, it endowed CAR T cells with strong cytotoxicity to malignant cell lines, primary leukemic cells, and mouse xenograft tumors. Our study provides an alternative CD7-directed CAR T cell strategy with potential advantages.
Materials and methods
Plasmid construction and lentiviral packaging
An extracellular target-recognizing domain comprising the SECTM1 domain (amino acids 19-145) was synthesized (BGI, Guangdong, China) and ligated into a CAR backbone comprising a human CD8 hinge spacer and transmembrane domain, a 4-1BB costimulatory domain, and a CD3ζ signaling domain (BBz), which was linked to a fluorescent tag mkate2 protein via T2A. All encoding sequences of the CAR are shown in supplemental Table 1. The sequences were cloned into the lentiviral vector pTomo (Addgene, MA) between the XbaI and SalI restriction sites to replace mRFP1-IRES-EGFP, and was named SECTM1 CAR, and the vector without the antigen recognition domain was named MOCK. Nontransduced (NT) T cells and T cells transduced with the MOCK were used as controls throughout the experiments. The lentiviral vector pEZ-CMV-CD7-mEGFP-PGK-puro, which was used for overexpression of CD7 in K562 cells, was purchased from GeneCopoeia (Guangdong, China). For CD7-specific short hairpin RNA (shRNA) plasmids, target sequences were cloned into a pLKO.1-TCR cloning vector obtained from Addgene per the manufacturer's protocol (https://www.addgene.org/protocols/plko/). The target sequences are shown in supplemental Table 2. For lentiviral packaging, each lentiviral plasmid was cotransfected into HEK-293T cells with 2 packaging plasmids pCMV-dR8.91 and pMD2.G (Addgene) at a ratio of 10:5:2. Lentiviruses were harvested as described previously.34
Cell lines and culturing
T-ALL cell lines CCRF-CEM and MOLT4, lymphoma cell line Raji, and chronic myeloid leukemia cell line K562, were cultured in RPMI 1640 (Thermo Fisher, MA) supplemented with 10% fetal bovine serum (FBS; Thermo Fisher). AML cell line KG-1a was cultured in Iscove modified Dulbecco's medium (Thermo Fisher) supplemented with 20% FBS; AML cell line Kasumi-3 was cultured in RPMI 1640 supplemented with 20% FBS. HEK-293T cells were cultured in Dulbecco's modified Eagle medium (Thermo Fisher) containing 10% FBS. Cells were authenticated by short tandem–repeat profiling and tested negative for mycoplasma contamination. All the cells were cultured at 37°C in a humidified incubator with 5% CO2.
Generation of SECTM1 CAR T cells
Primary T cells were isolated from the peripheral blood of healthy donors using RosetteSep human T-cell enrichment cocktail (STEMCELL Technologies, Vancouver, Canada) per the manufacturer's protocol. The purity of the isolated T cells was evaluated by PE mouse antihuman CD3 antibody (552127, BD Bioscience, CA) by flow cytometry. Isolated T cells were cultured in cytotoxic T-lymphocyte medium composed of Advanced RPMI 1640 medium (Thermo Fisher) supplemented with 10% FBS and 200 U/mL IL2 (PeproTech, NJ). To generate CAR T cells, T cells were activated with CD3/CD28 beads (Thermo Fisher) at a ratio of 1:1 for 72 hours and then transduced with lentiviral particles at a multiplicity of infection of 10 in the presence of LentiBOOST (Sirion Biotech, Munich, Germany) at a 1:100 ratio.
Flow cytometry
Cells (1 × 106) were collected, washed twice with 1× phosphate-buffered saline (PBS), and resuspended in 1 mL 1× PBS containing 2% FBS. Then, labeled primary antibodies were used to stain cells following the manufacturer’s instruction for 1 hour at 4°C in the dark followed by washing twice and detection by flow cytometry. The following primary antibodies were used: CD7 antibody (BioLegend catalogue# 343104; CA), CD4 antibody (BioLegend catalogue# 357408), CD8 antibody (BioLegend catalogue# 344714), CD45RO antibody (BioLegend catalogue# 304206), CCR7 antibody (BioLegend catalogue# 353214), programmed cell death protein 1 antibody (BioLegend catalogue#329932), and mucin domain containing 3 antibody (BioLegend catalogue#345008). All flow cytometry data were obtained with a BD LSRFortessa system (BD Biosciences) and analyzed with FlowJo software (FlowJo, OR).
In vitro cytotoxicity assay
Tumor cells were stained with carboxyfluorescein succinimidyl ester (CFSE; Thermo Fisher) per the manufacturer’s instruction, and cocultured with NT), MOCK T cells, or SECTM1 CAR T cells at effector-to-target (E:T) ratios of 0.5:1, 1:1, 2:1, or 4:1. After 20 hours of coculture in cytotoxic T-lymphocyte medium, cells were collected by centrifugation and resuspended in 300 μL 1× PBS containing 2% FBS and then 7-aminoactinomycin D (7-AAD; BD Biosciences) was added to label dead cells at a 1:1000 ratio for detection by flow cytometry.
Cytokine secretion assay
The effector cells (NT, MOCK T cells, or SECTM1 CAR T cells) were cocultured with tumor cells for 20 hours and the supernatant was collected by centrifugation, the concentration of interferon γ (IFNγ) (Thermo Fisher) and tumor necrosis factor α (TNFα) (BD Biosciences) was measured using specific enzyme-linked immunosorbent assay (ELISA) kits following the manufacturer’s instructions.
RNA isolation and real-time PCR
Total RNA was isolated from the cells as previously described.35 CD7 relative expression of T and tumor cells were detected by real-time polymerase chain reaction (polymerase chain reaction [PCR] analysis utilizing SYBR Green qPCR Kit [Thermo Fisher]). 18S rRNA was used as a negative control. To investigate the persistence of transduced T cells in the macaque, real-time PCR analysis was performed using SECTM1 CAR–specific primers to determine the copy number of SECTM1 CAR DNA in blood samples, glyceraldehyde-3-phosphate dehydrogenase (GAPDH) was used as a negative control. All the primers are shown in supplemental Table 3.
Western blotting
NT, MOCK T, and SECTM1 CAR T cells were collected at day 6 after transduction and lysed with RIPA buffer supplemented with protease inhibitors and phosphatase inhibitor cocktails (Thermo Fisher) and 0.1 mg/mL phenylmethylsulfonyl fluoride (PMSF, Sigma) at 4°C for 30 minutes. The protein samples were subjected to standard sodium dodecyl sulfate–polyacrylamide gel electrophoresis electrophoresis and immunoblotted. Mouse β-actin monoclonal antibody (1:1000, Santa Cruz Biotechnology) and recombinant rabbit CD7 monoclonal antibody (1:1000, HUABIO, Zhejiang, China) were used.
Primary blasts cytotoxicity assay
Fresh peripheral blood mononuclear cells (PBMCs) from patients at West China Hospital of Sichuan University was isolated and cocultured with NT, MOCK, or SECTM1 CAR T cells at an E:T ratio of 4:1 for 48 hours. 7-AAD was added to label dead cells, remaining live tumor cells were quantified with CountBright Absolute Counting Beads (Thermo Fisher), and the supernatant was collected by centrifugation for cytokine release assay.
In vivo xenograft mouse model
Seven-week-old female NOD-PrkdcscidIL2rgtm1/Bcgen (B-NSG) mice were purchased from GemPhamotech (Jiangsu, China). The cell lines CCRF-CEM and KG-1a were transduced with the ptomo-luciferase-puro lentivirus at a multiplicity of infection of 100 and selected for stable expression of luciferase using puromycin (Thermo Fisher) at a concentration of 2 μg/mL for 2 weeks. Then, 1 × 106 CCRF-CEM-luc and KG-1a-luc cells in 200 μL sterile saline was injected into B-NSG mice intravenously via tail vein. Four days later to establish the CCRF-CEM T-ALL model, and 7 days later to establish the KG-1a AML model, a single dose of 5 × 106 NT T cells (n = 4), MOCK T cells (n = 4), or SECTM1 CAR T cells (n = 6) in 200 μL sterile saline were injected via the tail vein. The tumor burden was monitored by in vivo bioluminescence imaging at different time points. Briefly, the mice were anesthetized with 2.5% avertin by intraperitoneal injection (15 μL/g), after which they were intraperitoneally injected with D-luciferin (BioVision, PA) at a dose of 150 mg/kg body weight and imaged after 10 to 15 minutes using an IVIS Spectrum in vivo imaging system, followed by analysis using Living Image software (Caliper Life Science, MA). The survival of mice was calculated from T-cell infusion to mice hind-limb paralyzed or died.
Statistical analysis
All statistical analysis were performed by GraphPad Prism software (GraphPad Inc, CA) and represented as the mean ± standard deviation (SD). Statistical significance between 2 groups was calculated using 2-tailed unpaired Student t test with Welch correction applied when appropriate. Statistical differences among ≥3 groups were analyzed by one-way analysis of variance with Sidak correction. Statistical significance in Kaplan-Meier survival curves was assessed with the Mantel-Cox log rank test. The levels of statistical significance were set at ns, no significance; P < .05 (∗); P < .01 (∗∗); P < .001 (∗∗∗).
Ethics declaration
All materials and methods involving human participants were approved by the ethics committee of the West China Hospital of Sichuan University with written informed consent, in accordance with the Declaration of Helsinki. All mouse studies were conducted in accordance with the guidelines for care and use of laboratory animals of Sichuan University and approved by the animal ethics committee of the West China Hospital of Sichuan University.
Results
SECTM1 CAR T cells showed fratricide
To construct a ligand/receptor–based CD7-directed CAR, SECTM1 CAR and MOCK CAR were designed (Figure 1A). T cells were successfully lentivirally transduced, and the proportions of mkate2+ cells were between 50% and 70% for MOCK T cells and 70% and 90% for SECTM1 CAR T cells; representative data are showed in Figure 1B. Considering the expression of CD7 on normal T cells,36 fratricide will be observed if the SECTM1 CAR effectively targets CD7-expressing cells. Indeed, on day 3 after transduction, there were between ∼75% and 80% fewer SECTM1 CAR T cells than the 2 types of control cells (Figure 1C). This fratricide was accompanied by the release of the cytokine IFNγ (Figure 1D), which confirmed T cell activation in the SECTM1 CAR T cell population. As shown by flow cytometry, T cells with relatively high CD7 expression were eliminated specifically in the SECTM1 CAR T cell group (Figure 1E). These data proved that SECTM1-based CD7-directed CAR T cells showed fratricide and may have promising cytotoxicity toward CD7+ hematologic malignancies.
SECTM1 CAR expression led to fratricide of CD7+ cells. (A) Schematic presentation of the MOCK and SECTM1 CAR domains. (B) Representative CAR expression of the T cells was detected by flow cytometric on day 3 after transduction, and the percentage of positive cells is presented in the histogram. (C). The number of T cells was counted on day 3 after transduction. (D) IFNγ secreted into the supernatant of transduced T cell culture medium was measured by ELISA on day 3 after transduction. (E) CD7 expression of NT, MOCK, and SECTM1 CAR T cells was measured by flow cytometry on day 3 after transduction. The percentage of positive cells compared with an isotype control (ISO) is presented in the histogram. Data in panels C and D are presented as the mean ± SD of triplicates.
SECTM1 CAR expression led to fratricide of CD7+ cells. (A) Schematic presentation of the MOCK and SECTM1 CAR domains. (B) Representative CAR expression of the T cells was detected by flow cytometric on day 3 after transduction, and the percentage of positive cells is presented in the histogram. (C). The number of T cells was counted on day 3 after transduction. (D) IFNγ secreted into the supernatant of transduced T cell culture medium was measured by ELISA on day 3 after transduction. (E) CD7 expression of NT, MOCK, and SECTM1 CAR T cells was measured by flow cytometry on day 3 after transduction. The percentage of positive cells compared with an isotype control (ISO) is presented in the histogram. Data in panels C and D are presented as the mean ± SD of triplicates.
The subset of CD7low/negative T cells, including CAR T cells, evaded fratricide and expanded
The previous scFv-based CD7-directed CAR T cells could not be expanded in vitro because of complete fratricide,19-21 or only between 3% and 10% naturally selected CD7– CAR T cells expanded.37 In contrast, in this study, between ∼15% and 20% of SECTM1 CAR T cells that evaded fratricide expanded with a proliferative ability like that of control T cells, as shown by cell counting every 3 days (Figure 2A-B). After the first large decrease as detected on day 3, the percentage of CD7+ cells decreased slowly and then remained stable from day 9 (supplemental Figure 1A). Importantly, CAR expression was maintained in the surviving T cells, comparable with that measured at the beginning (supplemental Figure 1B). Recently reported naturally selected scFv-based CD7 CAR T cells only showed CD7– expression on cell surface because of antigen masking upon CAR expression.37 We detected the CD7 expression of transduced T cells by western blotting at day 0, 6, 9, 12 after transduction. Surprisingly, CD7 expression in SECTM1 CAR T cells was decreased, shown not only on the cell surface by flow cytometry (supplemental Figure 1C) but also by decreased protein levels (supplemental Figure 1D). Furthermore, we sorted the CD7– and CD7low SECTM1 CAR T cells and detected CD7 expression by western blotting. The data showed that CD7 expression in the subset of CD7low SECTM1 CAR T cells was reduced compared with expression in NT and MOCK T cells at a protein level, CD7 expression was higher in the subset of CD7low SECTM1 CAR T cells than in the CD7– subset (supplemental Figure 1E), demonstrating that the decreased CD7 cell surface expression in SECTM1 CAR T cells was due to decreased gene transcription and translation rather than antigen masking. Considering the possible exhaustion caused by persistent antigen stimulation of SECTM1 CAR T cells, we detected programmed cell death protein 1, T-cell immunoglobulin, and mucin domain containing 3 of NT, MOCK, and SECTM1 CAR T cells at day 6 after transduction; no difference was observed between these 3 groups (supplemental Figure 1F). These data demonstrated that we obtained a subset of naturally selected CD7low/negative CAR T cells without increased exhaustion.
Expansion of SECTM1 CAR T cells. (A) Fold change in the proliferation of NT, MOCK, and SECTM1 CAR T cells were measured by cell counting every 3 days after transduction. (B) Total number of T cells were calculated by cell counting every 3 days after transduction. (C) Data and statistical analysis results of representative CD4/CD8 expression of T cells, measured by flow cytometry on day 3 after transduction. (D) Data and statistical analysis results of naive-like (naive: CCR7+CD45RO−), central memory (CM: CCR7+CD45RO+), effector memory (EM: CCR7−CD45RO+), and effector ( CCR7−CD45RO–) T cells were measured via CD45RO and CCR7 staining by flow cytometry on day 3 after transduction. Data in panels A, B, C, and D are presented as the mean ± SD of triplicates.
Expansion of SECTM1 CAR T cells. (A) Fold change in the proliferation of NT, MOCK, and SECTM1 CAR T cells were measured by cell counting every 3 days after transduction. (B) Total number of T cells were calculated by cell counting every 3 days after transduction. (C) Data and statistical analysis results of representative CD4/CD8 expression of T cells, measured by flow cytometry on day 3 after transduction. (D) Data and statistical analysis results of naive-like (naive: CCR7+CD45RO−), central memory (CM: CCR7+CD45RO+), effector memory (EM: CCR7−CD45RO+), and effector ( CCR7−CD45RO–) T cells were measured via CD45RO and CCR7 staining by flow cytometry on day 3 after transduction. Data in panels A, B, C, and D are presented as the mean ± SD of triplicates.
Because normal CD7– T cells in human blood are richer in a CD4+ population and in CD45RO+CD45RA- memory phenotype,38 we detected the phenotype of the survived SECTM1 CAR T cells at day 3 after transduction. The results showed that SECTM1 CAR T cells contained more CD4+ cells and fewer CD8+ cells than control T cells (Figure 2C). Analysis of memory phenotypes showed more effector memory (EM) and less naive, central memory (CM), and effector T cells in SECTM1 CAR T cells than in control cells (Figure 2D).
SECTM1 CAR T cells eradicated CD7+ ALL and AML cell lines in vitro
To test whether CD7low/negative SECTM1 CAR T cells still maintain the capacity to kill tumor cells, the CD7+ T-ALL cell lines CCRF-CEM and MOLT4, and AML cell lines KG-1a and Kasumi-3 were used as targets in in vitro cytotoxicity assay. The CD7– K562 and Raji cell lines were used as negative controls. The CD7 expression in these cell lines was confirmed by flow cytometry (Figure 3A; supplemental Figure 2B) and real-time PCR (supplemental Figure 2A). T cells were cocultured with CFSE-labeled tumor cells at initial E:T ratios of 0.5:1, 1:1, 2:1, and 4:1, and cytotoxicity was analyzed after 20 hours by flow cytometry. SECTM1 CAR T cells showed strong cytotoxicity toward the CD7+ tumor cell lines in a dose-dependent manner (Figure 3B) but not to the CD7– K562 and Raji cell lines (supplemental Figure 2C), and NT and MOCK T cells did not show specific cytotoxicity to any of the tested cell lines. Furthermore, we detected robust production of IFNγ and TNFα by SECTM1 CAR T cells when cocultured with CCRF-CEM, MOLT4, KG-1a, or Kasumi-3 cells at an E:T ratio of 2:1 (Figure 3C), which demonstrated the specific cytotoxic efficacy of SECTM1 CAR T cells.
Lysis of CD7+ ALL and AML cells by SECTM1 CAR T cells. (A) CD7 expression in ALL cell lines (CCRF-CEM and MOLT4), and AML cell lines (KG-1a and Kasumi-3) was analyzed by flow cytometry. (B) Tumor cells were cocultured with CAR T cells at various E:T ratios, and cytotoxicity was measured at 20 hours by flow cytometry. (C) Cytokines released into the coculture supernatant described in panel B of an E:T ratio of 2:1 was detected by ELISA. Left, the IFNγ level; right, the TNFα level. Data in panels B and C are presented as the mean ± SD of triplicates.
Lysis of CD7+ ALL and AML cells by SECTM1 CAR T cells. (A) CD7 expression in ALL cell lines (CCRF-CEM and MOLT4), and AML cell lines (KG-1a and Kasumi-3) was analyzed by flow cytometry. (B) Tumor cells were cocultured with CAR T cells at various E:T ratios, and cytotoxicity was measured at 20 hours by flow cytometry. (C) Cytokines released into the coculture supernatant described in panel B of an E:T ratio of 2:1 was detected by ELISA. Left, the IFNγ level; right, the TNFα level. Data in panels B and C are presented as the mean ± SD of triplicates.
SECTM1 CAR T cells preferentially lyse tumor cells rather than normal T and NK cells in vitro
Next, as previous studies have demonstrated a higher density of CD7 expression on tumor cells than on normal T cells,19 we decided to investigate whether SECTM1 CAR T cells preferentially kill tumor cells when tumor cells and normal T cells coexist. Flow cytometric analysis confirmed that the median fluorescence intensity of CD7 expression level on the T-ALL cell line CCRF-CEM was higher than that on normal T cells from a healthy donor (supplemental Figure 3A). Subsequently, CFSE-labeled CCRF-CEM tumor cells and violet-labeled T cells were mixed at a 1:1 ratio and cocultured with SECTM1 CAR T cells at E:T ratios of 1:1, 2:1, 4:1, and 8:1 for 20 hours. The SECTM1 CAR T cells lysed more tumor cells than normal T cells at various E:T ratios, and MOCK T cells did not present cytotoxicity against either tumor or normal cells (supplemental Figure 3B). Furthermore, natural killer (NK) cells from healthy donors were ∼95% CD7+, but the median fluorescence intensity, detected by flow cytometry, of NK cells was much less than that of CCRF-CEM (supplemental Figure 3C). Coculturing NT cells and MOCK T and SECTM1 CAR T cells with NK cells and CCRF-CEM at an E:T ratio of 4:1 for 20 hours, SECTM1 CAR T cells showed cytotoxicity to both NK cells and the CCRF-CEM cell line, but the efficacy against NK cells is ∼20% less than that of CCRF-CEM cells (supplemental Figure 3D). These data suggest that the SECTM1 CAR can target tumor cells with high CD7 expression while sparing a subset of normal T cells and NK cells with low or negative CD7 expression.
SECTM1 CAR T cells targeted tumor cells in a CD7-dependent manner
To further confirm the specific cytotoxicity of SCETM1 CAR T cells, we tested changes in cytotoxicity upon alteration of CD7 expression. First, we overexpressed CD7 in CD7– K562 cells (K562 CD7 cells), as confirmed by flow cytometry (Figure 4A) and real-time PCR (supplemental Figure 4A). Then, K562 CD7 cells were cocultured with SECTM1 CAR T cells at an E:T ratio of 2:1. The SECTM1 CAR T cells robustly lysed 63.1% of K562 CD7 cells compared with 16.1% of K562 control cells (Figure 4B), and this lysis was accompanied by significant IFNγ release in cocultures with K562 CD7 cells but not in cocultures with K562 control cells (Figure 4C).
SECTM1 CAR T cells lysed tumor cells in a CD7-dependent manner. (A) CD7 expression of K562 CD7 and control cells were detected by flow cytometry. (B) The cytotoxicity of SECTM1 CAR T cells toward K562 CD7 and control cells, percentage of dead cells were calculated. (C) IFNγ concentration in the coculture supernatant described in panel B was detected by ELISA. (D) CD7 expression in CD7-knockdown and shRNA control CCRF-CEM cells were detected by flow cytometry. (E) The cytotoxicity of SECTM1 CAR T cells toward control and shCD7 CCRF-CEM cells, percentage of dead cells were calculated by flow cytometry. (F) IFNγ released by the SECTM1 CAR T cells in the experiment described in panel E was detected by ELISA. Data in panels B, C, E, and F are presented as the mean ± SD of triplicates.
SECTM1 CAR T cells lysed tumor cells in a CD7-dependent manner. (A) CD7 expression of K562 CD7 and control cells were detected by flow cytometry. (B) The cytotoxicity of SECTM1 CAR T cells toward K562 CD7 and control cells, percentage of dead cells were calculated. (C) IFNγ concentration in the coculture supernatant described in panel B was detected by ELISA. (D) CD7 expression in CD7-knockdown and shRNA control CCRF-CEM cells were detected by flow cytometry. (E) The cytotoxicity of SECTM1 CAR T cells toward control and shCD7 CCRF-CEM cells, percentage of dead cells were calculated by flow cytometry. (F) IFNγ released by the SECTM1 CAR T cells in the experiment described in panel E was detected by ELISA. Data in panels B, C, E, and F are presented as the mean ± SD of triplicates.
In contrast, lentiviral particles that induced CD7 knockdown were used to transduce normal T cells, and the decreased CD7 expression level was confirmed by real-time PCR (supplemental Figure 4B) and flow cytometry (supplemental Figure 4C). The optimal constructs shCD7#3 and shCD7#5 were chosen for cytotoxicity assays (Figure 4D; supplemental Figure 4D). As expected, SECTM1 CAR T cells exhibited lower cytotoxicity to CCRF-CEM-shCD7 cells (57.5% for shCD7#3% and 48.9% for shCD7#5) than to control CCRF-CEM-shCOO2 cells (80.3%) (Figure 4E). In addition, IFNγ release by SECTM1 CAR T cells was lower in coculture with CD7-silenced tumor cells than with control tumor cells (Figure 4F). All these data indicated that the cytotoxicity of SECTM1 CAR T cells to tumor cells was CD7 dependent.
SECTM1 CAR T cells eliminated CD7+ primary T-ALL and AML cells
To evaluate the cytotoxicity of SECTM1 CAR T cells to the primary T-ALL leukemic blasts, PBMCs were collected from 4 patients with T-ALL for further analysis, the basic details are shown in supplemental Table 4. The percentage of CD7+ cells, as measured by flow cytometry, ranged from 34.6% to 94.9% among the patients (Figure 5A). A robust reduction in the count of CFSE-labeled cells of SECTM1 CAR T cells was observed compared with coculture with NT and MOCK T cells, as shown by absolute count bead after 48 hours culture (Figure 5B). Consistently, the amount of IFNγ and TNFα released by SECTM1 CAR T cells was much higher than that released by NT or MOCK T cells (Figure 5C).
SECTM1 CAR T cells eradicated CD7+ primary T-ALL cells. (A) CD7 expression level of primary leukemic blasts from 4 patients with T-ALL, the percentage of CD7+ cells were showed compared with ISO. (B) The remaining live tumor cells were calculated to detect the cytotoxicity of SECTM1 CAR T cells against T-ALL primary leukemic blasts. (C) IFNγ and TNFα released by the CAR T cells in the experiment described in panel B was detected by ELISA. Left, the IFNγ level; right, the TNFα level. Data in panels B and C are presented as the mean ± SD of triplicates.
SECTM1 CAR T cells eradicated CD7+ primary T-ALL cells. (A) CD7 expression level of primary leukemic blasts from 4 patients with T-ALL, the percentage of CD7+ cells were showed compared with ISO. (B) The remaining live tumor cells were calculated to detect the cytotoxicity of SECTM1 CAR T cells against T-ALL primary leukemic blasts. (C) IFNγ and TNFα released by the CAR T cells in the experiment described in panel B was detected by ELISA. Left, the IFNγ level; right, the TNFα level. Data in panels B and C are presented as the mean ± SD of triplicates.
In addition, we collected PBMCs from 3 patients with AML, whose basic details are shown in supplemental Table 4. The percentage of CD7+ cells ranged from 30.0% to 71.0% (supplemental Figure 5A). SECTM1 CAR T cells showed cytotoxicity to the AML primary blasts after coculturing with CFSE-labeled cells (supplemental Figure 5B), accompanied by a significantly high cytokine IFNγ and TNFα release (supplemental Figure 5C). These data showed that SECTM1 CAR T cells had promising potential for treating patients with CD7+ T-ALL or AML.
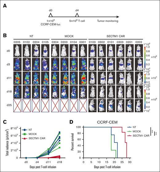
SECTM1 CAR T cells exhibited antileukemic effects in mouse xenograft models
To explore the antitumor capacity of SECTM1 CAR T cells in vivo, xenograft mouse models of T-ALL were established by intravenous injection of 1 × 106 CCRF-CEM-luc cells into B-NSG mice, and the tumor burden was monitored by bioluminescence imaging at different time points (Figure 6A). Tumor growth was inhibited in the SECTM1 CAR T cell group compared with the 2 control groups (Figure 6B-C). Furthermore, mouse survival was significantly prolonged with SECTM1 CAR T cell therapy compared with NT and MOCK T-cell therapy (Figure 6D). Thus, these data demonstrated the cytotoxicity of SECTM1 CAR T cells to T-ALL in vivo. The efficacy of SECTM1 CAR T cells on an AML xenograft model established by intravenous injection of 1 × 106 KG-1a-luc cells was analyzed per a similar protocol, except with CAR T cell infusion at day 7 after tumor cell injection. The data showed that KG-1a cells were eliminated in vivo, and no tumor relapse was observed untill the end of the experiment at day 120 after T-cell infusion (supplemental Figure 6).
SECTM1 CAR T cells eradicated T-ALL in a mouse xenograft model. (A) Schematic of the experiment timeline. (B) The tumor burden was monitored at different time points by bioluminescence imaging. (C) Quantification of the total radiance in the images shown in panel B. (D) Kaplan-Meier survival curves for all mice.
SECTM1 CAR T cells eradicated T-ALL in a mouse xenograft model. (A) Schematic of the experiment timeline. (B) The tumor burden was monitored at different time points by bioluminescence imaging. (C) Quantification of the total radiance in the images shown in panel B. (D) Kaplan-Meier survival curves for all mice.
Discussion
In this study, a new SECTM1-based CAR was designed to target CD7. Although CD7-directed CAR T cells based on scFv have been developed and have shown promising results in clinical trials,24,39 there are still several challenges that need to be addressed.
First, the previously reported CD7-directed CAR T cells exert complete fratricide to normal T cells, making it difficult to expand during CAR T cell preparation.19,20 Usually, CD7 expression could be eliminated by gene editing, protein expression blockers or pharmacologic inhibitors, or natural selection to expand CAR T cells.19,20,37,40,41 Except for recently reported naturally selected CD7 CAR, other approaches require 2 gene engineering steps, first eliminating CD7 on the T-cell surface and then expressing the CAR on the T cells, which is more complicated and may compromise CAR T cell quality. In our study, T cells armed with a SECTM1 CAR showed incomplete fratricide, and the CAR T cells that evaded fratricide could expand for clinical use. T cells maintain highly positive CAR expression, the same as a naturally selected scFv-based CD7 CAR, but the decreased CD7 expression is not due to antigen masking compared with scFv-based CD7 CAR.37 Our CAR T cells showed less fratricide that resulted in an easy and stable method for CAR T cell preparation within notably less time. This probably resulted from the evolved moderate affinity between receptor and ligand compared with scFv, Keq of 38 nM for SECTM1-CD7 binding42 vs usually between 1 and 10 nM for scFv, so that not only CD7– T cells, which is similar to other scFv-based CARs, but also a subset of CD7low T cells could survive. Most importantly, CD7low/negative CAR T cells were very efficient in killing malignant tumor cell lines in vitro and in vivo, as well as primary leukemic blasts from patients, demonstrating that CD7low/negative CAR T cells still maintain normal cytotoxic function to CD7+ tumor cells as verified in recent studies.37,43 The SECTM1-based CAR made the preparation of CAR T cells much easier and simpler and showed a considerably therapeutic value for CD7+ hematologic malignancies. But there is a drawback about our SECTM1 CAR, the efficacy against T-ALL in xenograft mouse models is a little bit weaker than that of scFv-based CD7 CARs, probably because of a lower affinity between natural ligand/receptor. Thus, more, or multiple, infusions may be needed in clinical settings.
Another challenge in the clinical use of CD7-directed CAR T cells is the immunodeficiency resulting from T-cell aplasia.14 Previous CD7-directed CAR T-cell therapies reportedly killed all CD7+ T cells because of the shared antigen on malignant and normal T cells, which results in the complete deficiency in T-cell immunity, commonly defined as T-cell aplasia.44 Typically, hematopoietic stem cell transplantation is required to address the induced immunodeficiency,27 although a clinical trial indicated that CD7– T cells expanded and repopulated the system after CD7 CAR T cell therapy.24 Nevertheless, major issues may present before immunity recovers, such as challenges related to different kinds of infection. Usually, <20% of CD3+ T cells and an absolute lymphocyte count of <3000/mm3 were regarded as the lowest threshold for severe combined immunodeficiency diagnosis.45 Approximately 20% of T cells would be resistant to SECTM1 CAR T cells and expand because of negative or low CD7 expression in vitro, whereas other scFv-based CAR T cells spared between 3% and 10% of CD7– T cells.24,37 This suggests that it probably takes much less time to reconstitute immunity after lymphodepletion, which is meaningful for patients with T-cell lineage hematologic malignancies receiving CAR T cell therapy. Also, because of the heterogeneity of antigen density in tumor cells, our SECTM1 CAR may fail to clear all malignant cells in patients with CD7low expression.
Besides the above-mentioned challenges, the preparation of autologous CAR T cells for T-lineage hematologic malignancies presents a specific obstacle compared with other CAR T cell therapies: T cells prepared from patients may contain malignant T cells that result in contamination of CAR T cell products. On one hand, CD7 expression on the normal T-cell surface is reduced by gene editing or other methods to prevent fratricide, CD7 expression on malignant T cells may also be decreased that allows their escape from CAR T cell cytotoxicity.15 On the other hand, CD7 expression by tumor cells would decrease after CAR expression because of antigen masking in scFv-based CD19 and CD7 CAR.37,46 Considering the much higher level of CD7 expression on malignant cells than on normal T cells19 and that no antigen masking was observed in SECTM1 CAR, transduced or nontransduced malignant T cells contaminated in the CAR T cell product will be killed by SECTM1 CAR T cells and therefore not be present in the final CAR T cell product, as demonstrated by our observation when normal T cells mixed with malignant T cells were incubated with SECTM1 CAR T cells. Because of the antigen heterogeneity of tumor cells in patients, this advantage may only adapt to a subset of patients with CD7high expression. Therefore, SECTM1 CAR T cells may overcome the contamination of malignant T cells that may provide advantages in safety for a proportion of patients.
In summary, our study provides a new CD7-directed CAR based on the natural CD7 ligand SECTM1, and CAR T cells enriched in CD7low/negative subsets may provide another choice for those T-cell malignancies.
Acknowledgments
The authors thank Dandan Liang at the West China Hospital, Sichuan University for their aid during mouse experiments; Li Chai, Yi Li, and Xing Xu at Core Facilities of the West China Hospital, Sichuan University for their technical support in flow cytometry.
This work was supported by the 1.3.5 Project for Disciplines of Excellence, the West China Hospital, Sichuan University under Grant [ZYYC20002]
Authorship
Contribution: X.D. and W.W. designed the research; W.W., D.Y., H.M., B.S., J.T., Y.Z., Z.H., X.O., J.L., and X.C. performed the research; W.W. wrote original manuscript draft; T.L., L.Z., and X.D. revised the manuscript; and all authors read and approved the final manuscript.
Conflict-of-interest disclosure: The authors declare no competing financial interests.
Correspondence: Xudong Zhao, West China Hospital, Sichuan University, No 37, Guoxue Alley, Chengdu, 610041, China; e-mail: zhaoxudong@wchscu.cn; Liqun Zou, Department of Medical Oncology of Cancer Center, West China Hospital, Sichuan University, No 37, Guoxue Alley, Chengdu, 610041, China; e-mail: zouliqun1971@wchscu.cn; and Ting Liu, Department of Hematology, Institute of Hematology, West China Hospital of Sichuan University, No 37, Guoxue Alley, Chengdu, 610041, China; e-mail: liuting@scu.edu.cn.
References
Author notes
∗W.W., H.M., and D.Y. contributed equally to this study.
Data are available on request from the corresponding author, Xudong Zhao (zhaoxudong@wchscu.cn).
The full-text version of this article contains a data supplement.






