TO THE EDITOR:
Hemophagocytic lymphohistiocytosis (HLH)–like toxicities are increasingly being recognized as complications of chimeric antigen receptor (CAR) T-cell therapy. Clinical features and pathophysiology overlap with severe forms of cytokine release syndrome (CRS),1 more distal complications (recently termed as immune effector cell–associated HLH-like syndrome),2 and underlying mechanisms require further study.
In general, secondary HLH (sHLH) can be triggered by infection, malignancy, or autoimmune-autoinflammatory disease, and it is identified based on the clinicopathologic features of HLH without a clear genetic predisposition. Its pathogenesis is frequently associated with elevations in interferon gamma (IFN-γ) and interleukin-18 (IL-18).3-6 Linking this syndrome with CAR T-cell complications, we previously demonstrated increases in IFN-γ and total IL-18 in patients receiving CD22 CAR T cells who developed HLH-like toxicities.7 However, increases in IL-18 occurred in conjunction with a rise in its endogenous antagonist, IL-18 binding protein (IL-18BP), and changes in free IL-18 have not been investigated until now. Elevated free IL-18 is associated with disease activity in HLH driven by pathologic inflammasome activation, such as NLRC4 gain-of-function or systemic juvenile idiopathic arthritis.8-10 We hypothesize that dysregulated inflammasome activation occurs during CAR T-cell therapy and increases in free IL-18 could partially drive CAR T-cell HLH-like complications. Therefore, we sought to explore the dynamics of free IL-18 in a subset of patients receiving CD22 CAR T cells and compared results between those with and without HLH-like toxicities.
After a comprehensive clinical characterization and cytokine profiling of patients enrolled in a phase 1 clinical trial evaluating CD22 CAR T cells (NCT02315612) for B-cell malignancies,11 we further analyzed samples from 10 patients with CRS for total IL-18, free IL-18, and IL-18BP, comparing results from those with and without HLH-like toxicities (termed as “carHLH” per our prior nomenclature). CRS was defined per consensus guidelines, and carHLH definitions are as previously described (supplemental Methods).7 Serum was collected at CAR T-cell infusion, day +1, and every other day until day +13. A follow-up sample was collected after day +20 (range, from day +21 to day +28). The follow-up timepoint was normalized to day +25 to allow for comparisons, as shown in Figure 1. Free IL-18 was measured using a sandwich enzyme linked immunoassay developed by AB2 Bio as previously described.8 Total IL-18 and IL-18BP were assayed via enzyme linked immunoassay (MBL International, MA; R&D Systems, MN, respectively). Linear mixed regression models were used to compare longitudinal changes in biomarkers after CAR T-cell infusion. IL-18–associated biomarkers were compared with cytokines previously reported7 using a Spearman correlation matrix and heatmap with unsupervised clustering. Statistical analyses were conducted using R-software (version 4.1.0) The CD22 CAR T-cell trial and the correlative objective to evaluate IL-18 was approved by the National Institutes of Health Institutional Review Board. All patients were prospectively enrolled in the study.
Individual and cumulative trends in IL-18 axis biomarkers across all time points and normalized to the onset of CRS and inflammatory complications. (A) Individual trends in total IL-18 (blue line) and free IL-18 (red line) in patients with carHLH. (B) Longitudinal trend of IL-18, IL-18BP, and free IL-18 at all time points tested for control patients with CRS only (blue) compared with that for patients with carHLH (red). Biomarker levels at each time point are represented by median with standard error bars. (C) IL-18 associated biomarkers were then normalized to onset of CRS and plotted from time points before CRS and during the inflammatory episodes (CRS ± carHLH). Dots correspond to individual patient values and slopes with standard error represent regression lines of the trends of each group over time. Linear mixed regression models were used to compare the longitudinal changes per time point between the 2 groups. P values represent the mixed regression model, comparing the interaction of the biomarker change per time point between the groups.
Individual and cumulative trends in IL-18 axis biomarkers across all time points and normalized to the onset of CRS and inflammatory complications. (A) Individual trends in total IL-18 (blue line) and free IL-18 (red line) in patients with carHLH. (B) Longitudinal trend of IL-18, IL-18BP, and free IL-18 at all time points tested for control patients with CRS only (blue) compared with that for patients with carHLH (red). Biomarker levels at each time point are represented by median with standard error bars. (C) IL-18 associated biomarkers were then normalized to onset of CRS and plotted from time points before CRS and during the inflammatory episodes (CRS ± carHLH). Dots correspond to individual patient values and slopes with standard error represent regression lines of the trends of each group over time. Linear mixed regression models were used to compare the longitudinal changes per time point between the 2 groups. P values represent the mixed regression model, comparing the interaction of the biomarker change per time point between the groups.
Ten patients with a median age of 16 years (range, 4-30 years) were included. Four patients were female (40%), and all developed CRS, ranging from grade 1 to grade 3. CRS onset varied slightly between groups, with a median onset of day +7 (range, days 5-9) in the CRS+/carHLH+ group compared with day +9 (range, days 6-10) in the CRS+/carHLH– group (supplemental Table 1). Six patients received tocilizumab, including all who subsequently developed carHLH. Of the 5 patients with carHLH, 3 also received anakinra and 4 received corticosteroids as additional therapy. Among those with carHLH, 4 courses were complicated because of late-onset bacteremia (from day +18 to day +25), and 1 patient developed bacteremia before carHLH onset but did not have late recurrence of bacteremia. No patients died from complications related to CRS or carHLH.
Circulating total IL-18 and IL-18BP were detected at all time points. Patients with CRS+/carHLH+ had detectable free IL-18 at 28 of 45 time points (62.2%) compared with only 14 of 45 timepoints (31.1%) for those with CRS+/carHLH– (χ2; P = .003; supplemental Table 2). To compare dynamic changes during CRS and carHLH, time points were normalized to CRS onset, and linear mixed models were used to evaluate changes in biomarkers per timepoint between groups. Total IL-18 increased by 397 pg/mL (P = .0001) per time point in CRS+/carHLH+ compared with that in CRS+/carHLH– (Figure 1A-C). A similar pattern was noted in IL-18BP, with an increase of 10 512 pg/mL (P = .041) per time point, although this difference was less pronounced because there was an increase in IL-18BP in CRS alone. Importantly, in CRS+/carHLH+, free IL-18 significantly increased by 0.64 pg/mL (P = .010) per time point compared with that in patients with only CRS. There was individual variation in free IL-18 dynamics, with notable increases often occurring after receiving tocilizumab. In fact, tocilizumab was administered on 6 occasions between the collection time points, and free IL-18 consistently increased from the pretocilizumab sample to the posttocilizumab sample, with an average increase of +5.3 pg/mL (range, 0.75-11.0 pg/mL). One patient with CRS+/carHLH+ who developed bacteremia at CRS onset (before carHLH) had minimal detectable free IL-18; however, infection might have impacted cytokine profiling and the clincal course.
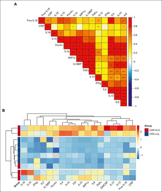
Trends in IFN-γ and associated chemokines (CXCL9 and CXCL10) showed an increase in both groups. However, other downstream markers of inflammasome and myeloid cell activation, such as IL-1β, IL-12, tumor necrosis factor α, IL-6, and macrophage inflammatory protein 1 α, were specifically increased in those with carHLH (supplemental Figure 1). CAR T-cell expansion in the peripheral blood at day +14 was similar between groups, but there was a trend toward maintained CAR T-cell proliferation at day +21 in the CRS+carHLH+ group, as previously described (supplemental Figure 2).7 A correlation matrix incorporating IL-18–associated biomarkers and previously reported cytokines was constructed using the average biomarker levels per patient during the inflammatory episode, which was defined as the time of CRS onset until the time point before a response to anti-inflammatory treatment, as indicated by downtrending levels of total IL-18, IL-18BP, and free IL-18. Free IL-18 levels significantly correlated with IL-1β, IL-6, IL-12, CRP, IL-15, and ferritin levels (Figure 2A). Comparatively, total IL-18 and IFN-γ showed few significant associations. A heatmap with unsupervised clustering demonstrated that patients with CRS+/carHLH+ formed separate clusters from those with CRS alone (Figure 2B). Interestingly, patients with CRS+/carHLH+ formed 2 unique clusters, suggesting notable differences in biomarker profiles even within this small cohort. A sensitivity analysis using peak biomarker levels to create the heatmap demonstrated the same clustering pattern (supplemental Figure 3). There was interindividual variation in cytokine patterns of some patients with carHLH, also demonstrating notably increased granulocyte-macrophage colony–stimulating factor, IL-12, and IL-13.
Correlation matrix and heatmap with unsupervised clustering comparing the relationship of IL-18 axis biomarkers and other cytokines during CRS and carHLH. Multiparameter Spearman correlation matrix, comparing the average biomarkers levels per patient from their inflammatory course (A). Heatmap with unsupervised clustering analysis demonstrates the patients with carHLH cluster separately from those with CRS only but form 2 distinct clusters (B). Biomarker levels represent averages from inflammatory course beginning at CRS onset and ending at the timepoint before the response to anti-inflammatory therapy, as defined based on the downtrending levels of total IL-18, IL-18BP, and free IL-18. Analysis was performed in R using the FactoMineR, factoextra, and pheatmap packages. Matrix in panel A was created in R using corrplot package, and significant associations are denoted by ∗P < .05; ∗∗P < .01; ∗∗∗P < .001.
Correlation matrix and heatmap with unsupervised clustering comparing the relationship of IL-18 axis biomarkers and other cytokines during CRS and carHLH. Multiparameter Spearman correlation matrix, comparing the average biomarkers levels per patient from their inflammatory course (A). Heatmap with unsupervised clustering analysis demonstrates the patients with carHLH cluster separately from those with CRS only but form 2 distinct clusters (B). Biomarker levels represent averages from inflammatory course beginning at CRS onset and ending at the timepoint before the response to anti-inflammatory therapy, as defined based on the downtrending levels of total IL-18, IL-18BP, and free IL-18. Analysis was performed in R using the FactoMineR, factoextra, and pheatmap packages. Matrix in panel A was created in R using corrplot package, and significant associations are denoted by ∗P < .05; ∗∗P < .01; ∗∗∗P < .001.
The IFN-γ–IL-18 axis is consistently implicated in the pathogenesis of primary and sHLH, and recent data support its role in carHLH.4-6 Pathologic T-cell activation and IFN-γ are major drivers of primary HLH from cytotoxicity defects; however, increased free IL-18 is more associated with HLH caused by pathologic inflammasome activation.3,9 In patients with CD22-associated carHLH, we identified a significant increase in free IL-18 compared with that in those experiencing only CRS. Elevations in free IL-18 occurred with carHLH onset and correlated better with downstream markers of inflammasome activation than that in total IL-18.
In vitro studies have identified inflammasome activation in macrophages cocultured with CAR T cells and tumor cells.12 This activity is partially driven by tumor cell pyroptosis and release of cell free DNA, which can activate the AIM2 inflammasome within macrophages.12 In carHLH, massive tumor cell death combined with unknown risk factors may lead to dramatic IL-18 release, overwhelming the regulatory capacity of IL-18BP. This is supported by the significant increase, specifically, in free IL-18 because both total IL-18 and IL-18BP levels also rise in patients with carHLH. Inflammasome-associated proteins (IL-1β and IL-6) and markers of myeloid cell activation (IL-12, tumor necrosis factor α, and macrophage inflammatory protein 1 α) were uniquely increased in carHLH, consistent with dysregulated macrophage activation, whereas IFN-γ and associated chemokines increased in all patients. Cytokines, such as granulocyte-macrophage colony–stimulating factor and IL-13, were also elevated in a few patients with carHLH. These markers have been intermittently linked with sHLH.13,14 However, they can also be released during cell lysis and necrosis,15 and it is unclear whether their increase is related to carHLH pathogenesis or a more general, severe toxic inflammatory state. We previously described possible cellular risk factors for carHLH, including natural killer-cell lymphopenia before infusion and an increased bone marrow T-cell to natural killer-cell ratio.7 It is also possible that increases in IL-15, as observed in our cohort, could drive expansion and survival of antigen-specific CAR T cells while also propogating IL-18 release, leading to more severe T helper type 1 (Th1)/IFN-γ-mediated inflammation16,17; however, detailed mechanistic studies are required to evaluate these and other hypotheses.
CRS treatment with tocilizumab did not prevent carHLH, and, in fact, most patients developed increases in free IL-18 after tocilizumab. Although this may reflect the natural course of carHLH, the possibility that IL-6 receptor blockade could influence carHLH risk should also be considered. Tocilizumab has been associated sHLH development in systemic juvenile idiopathic arthritis, a rheumatologic condition characterized by chronically elevated IL-18.18-22 Mechanistically, IL-6 has immunomodulatory functions, and blockade can enhance CD8 T-cell cytotoxicity and IFN-γ release in patients with solid-tumors and mouse models treated with programmed death-ligand 1 (PD-L1) inhibitors.22-24 A similar mechanism could occur in patients who are at risk and receiving CAR T cells, and this amplified cytotoxicity could drive greater tumor cell pyroptosis and pathologic inflammasome activation, creating an immune environment favoring carHLH development. Detailed studies are vital to explore this hypothesis because it may influence the approach to CAR T-cell–associated complications. Indeed, recent consensus guidelines on management of HLH-like toxicities after CAR T cells encourage the avoidance of tocilizumab for treatment of HLH-like manifestations.2 Patients with carHLH frequently require additional immunosuppression to control their hyperinflammatory syndrome, and it is unlikely that 1 therapy can provide universal benefit, given the heterogeneity in mechanisms of hyperinflammation.
Limitations of this study include the small sample size; the inclusion only of patients receiving CD22-directed CAR T-cell therapy in our analysis, which may limit generalizability to other CAR constructs; and limited sampling beyond day +13 from infusion, which effects detailed longitudinal characterization of this hyperinflammatory syndrome. Prospective, longitudinal studies of CAR T-cell complications with an extended time of sampling is essential to identify risk factors and determine the optimal management approach.
However, the implication of free IL-18 in carHLH provides a potential new therapeutic target. IL-18 has already been proposed as a potential treatment target for immune effector cell–associated neurotoxicity syndrome.1 Treatment with human recombinant IL-18 binding protein (hrIL-18BP) is currently being studied in primary HLH-associated with inflammasome activation and high levels of total IL-18 and free IL-18.25 Case reports have identified therapeutic benefit with hrIL-18BP in these settings, which is associated with a restoration of balance between IL-18 and IL-18BP.10,26 Although hrIL-18BP is not yet approved by the Food and Drug Administration, it deserves consideration in future clinical trials for the management of CAR T-cell–associated HLH-like toxicities.
Acknowledgments: The analytical activities were supported by AB2 Bio.
This work was supported, in part, by the Intramural Research Program of the National Institutes of Health (NIH), National Cancer Institute, Center for Cancer Research and the Warren Grant Magnuson Clinical Center. All funding was provided by the NIH Intramural Research Program (ZIA BC 011823) (N.N.S.). The content of this publication does not necessarily reflect the views or policies of the Department of Health and Human Services, nor does the mention of trade names, commercial products, or organizations imply endorsement by the US Government.
Contribution: J.M.R. and N.N.S. wrote the first version of the manuscript and analyzed the data; J.M.R., J.I., B.Y., D.A.L., Y.W., and N.N.S. designed the research and provided expertise and input on the conduct of the study; L.G. conducted the experiments, with the support of AB2 Bio central laboratory (Medizinische Laboratorien München GmbH, MLM); and all authors have examined the analysis results and contributed to the final version of the manuscript.
Conflict-of-interest disclosure: D.F., L.G., and E.J.S. are employees of AB2 Bio Ltd. The remaining authors declare no competing financial interests. L.G. has since left AB2 Bio before submission and is currently affiliated.
The current affiliation for L.G. is Neuroimmunology and Neuroinflammation, Lundbeck, Valby, Denmark.
Correspondence: Joseph Rocco, National Institute of Allergy & Infectious Diseases, National Institutes of Health, Bethesda, MD 20892; e-mail: joseph.rocco@nih.gov; and Nirali N. Shah, Pediatric Oncology Branch, National Cancer Institute, National Institutes of Health, 9000 Rockville Pike, Bldg 10CRC, Room 1W-5750, 10 Center Dr, Bethesda, MD 20892; e-mail: nirali.shah@nih.gov.
References
Author notes
Data are available on request from the corresponding author, Nirali N. Shah (nirali.shah@nih.gov)
Qualified researchers may request access regarding free IL18 detection through AB2 Bio by contacting Eduardo Schiffrin (Eduardo.Schiffrin@ab2bio.com).
The full-text version of this article contains a data supplement.



