TO THE EDITOR:
TP53 mutations are found in 5% to 10% of patients with de novo acute myeloid leukemia (AML) and myelodysplastic syndromes (MDSs). TP53 mutations are enriched even further in therapy-related myeloid neoplasms1,2 because they confer resistance to conventional chemotherapeutics.3 Consequently, patients with TP53-mutant AML/MDS have inferior response rates and extremely poor survival with standard induction chemotherapy1,4,5 and even after allogeneic hematopoietic stem cell transplantation.6
Recently, the hypomethylating agents (HMAs) decitabine and azacitidine, with or without the BCL-2 inhibitor venetoclax, have emerged as promising therapeutics for patients with TP53-mutant myeloid neoplasms.7 However, the various clinical studies testing HMAs, with or without venetoclax, in patients with TP53-mutant AML/MDS have yielded conflicting results7–18 about whether TP53 mutations are predictive for superior outcomes (summarized in supplemental Table 1), and several preclinical studies suggested that, indeed, TP53 loss increases sensitivity to HMAs.19,20
Therefore, we set out to clarify the impact of the TP53 mutational status on the response to treatment with HMAs, with or without venetoclax, by taking advantage of recently generated3 isogenic human AML cell lines harboring the 6 most frequent TP53 missense mutations and null (knockout [KO]) and wild-type (WT) alleles (Figure 1A; supplemental Table 2), as well as novel isogenic AML cell line models. Unlike xenograft assays with primary AML/MDS patient samples, the isogenic nature of these CRISPR/Cas9-engineered cell lines allowed us to control for possible genetic confounders.
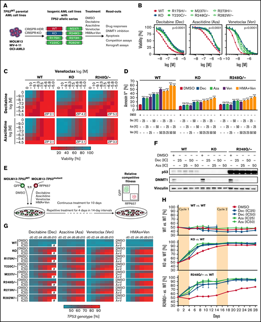
TP53 mutations confer increased resistance to hypomethylating agents as well as BCL-2 inhibition in vitro. (A) Graphical representation of the experimental workflow for generating MOLM13-TP53 isogenic cell lines and MV4-11 and OCI-AML3 TP53KO cell lines. (B) MOLM13-TP53 isogenic AML cell lines were treated with DMSO, decitabine, azacitidine, or venetoclax at increasing concentrations for 72 hours, after which cell viability was assessed using a CellTiter-Glo luminescent assay (symbols represent averages from 3 independent experiments; error bars indicate standard error of the mean). (C) MOLM13-TP53 isogenic AML cell lines were treated with HMAs in combination with venetoclax at increasing concentrations for 72 hours, after which cell viability was assessed using a CellTiter-Glo luminescent assay, and viabilities were plotted within a drug synergy matrix (data points represent averages of results from 2 independent experiments). Average zero interaction potency (ZIP) scores were calculated to assess potential synergism. (D) MOLM13-TP53 isogenic AML cell lines were treated with DMSO, decitabine (Dec), azacitidine (Aza), venetoclax (Ven), or a combination thereof at IC25 and IC50 for 48 hours. At this point, cells were stained with annexin V and analyzed by flow cytometry to assess total apoptotic cells (bar graphs represent averages of 3 independent experiments; error bars indicate standard error of the mean. (E) Experimental workflow for in vitro competition assays in MOLM13-TP53 isogenic AML cell lines. MOLM13-TP53mutant RFP657+ cells were mixed with MOLM13-TP53WT GFP+ cells at a 1:1 ratio and cultured in the presence of DMSO or the indicated drugs for 10 days, during which repetitive flow cytometric measurements were performed. (F) MOLM13-TP53 isogenic AML cell lines with TP53WT, TP53KO, or TP53R248Q/− were treated with DMSO, Dec, or Aza at IC25 or IC50 for 24 hours, after which whole-cell protein lysates were collected, run on a polyacrylamide gel, and immunoblotted for p53, DNA methyltransferase 1 (DNMT1), and vinculin (3 independent experiments; 1 representative image is shown). (G) Heat maps depicting results from in vitro competition assays in MOLM13-TP53 isogenic AML cell lines. Equivalent (1:1) numbers of MOLM13-TP53mutant (RFP657+) and MOLM13-TP53WT (GFP+) cells were seeded and cocultured in the continued presence of the indicated doses of decitabine (D), azacitidine (A), or venetoclax (V) alone or HMAs + venetoclax (in this case at IC25). Cell survival was monitored by flow cytometry to track RFP657+ and GFP+ cells (average results from 2-4 independent experiments are shown). (H) Outgrowth of TP53mutant MOLM13-TP53 isogenic cell lines seeded in a 1:1 ratio with TP53WT cells and treated with 2 repetitive cycles of DMSO, Dec, or Aza at IC25 and IC50 (symbols represent averages from 3-6 independent experiments). ***P < .001, 1-way ANOVA. CRISPR-HDR, CRISPR-Cas9–mediated homology directed repair; CRISPR-KO, CRISPR-Cas9–mediated gene knockout; d0, day 0; d2, day 2; d4, day 4; d6, day 6; d8, day 8; d10, day 10; ns, not significant; #, not applicable because of cell death.
TP53 mutations confer increased resistance to hypomethylating agents as well as BCL-2 inhibition in vitro. (A) Graphical representation of the experimental workflow for generating MOLM13-TP53 isogenic cell lines and MV4-11 and OCI-AML3 TP53KO cell lines. (B) MOLM13-TP53 isogenic AML cell lines were treated with DMSO, decitabine, azacitidine, or venetoclax at increasing concentrations for 72 hours, after which cell viability was assessed using a CellTiter-Glo luminescent assay (symbols represent averages from 3 independent experiments; error bars indicate standard error of the mean). (C) MOLM13-TP53 isogenic AML cell lines were treated with HMAs in combination with venetoclax at increasing concentrations for 72 hours, after which cell viability was assessed using a CellTiter-Glo luminescent assay, and viabilities were plotted within a drug synergy matrix (data points represent averages of results from 2 independent experiments). Average zero interaction potency (ZIP) scores were calculated to assess potential synergism. (D) MOLM13-TP53 isogenic AML cell lines were treated with DMSO, decitabine (Dec), azacitidine (Aza), venetoclax (Ven), or a combination thereof at IC25 and IC50 for 48 hours. At this point, cells were stained with annexin V and analyzed by flow cytometry to assess total apoptotic cells (bar graphs represent averages of 3 independent experiments; error bars indicate standard error of the mean. (E) Experimental workflow for in vitro competition assays in MOLM13-TP53 isogenic AML cell lines. MOLM13-TP53mutant RFP657+ cells were mixed with MOLM13-TP53WT GFP+ cells at a 1:1 ratio and cultured in the presence of DMSO or the indicated drugs for 10 days, during which repetitive flow cytometric measurements were performed. (F) MOLM13-TP53 isogenic AML cell lines with TP53WT, TP53KO, or TP53R248Q/− were treated with DMSO, Dec, or Aza at IC25 or IC50 for 24 hours, after which whole-cell protein lysates were collected, run on a polyacrylamide gel, and immunoblotted for p53, DNA methyltransferase 1 (DNMT1), and vinculin (3 independent experiments; 1 representative image is shown). (G) Heat maps depicting results from in vitro competition assays in MOLM13-TP53 isogenic AML cell lines. Equivalent (1:1) numbers of MOLM13-TP53mutant (RFP657+) and MOLM13-TP53WT (GFP+) cells were seeded and cocultured in the continued presence of the indicated doses of decitabine (D), azacitidine (A), or venetoclax (V) alone or HMAs + venetoclax (in this case at IC25). Cell survival was monitored by flow cytometry to track RFP657+ and GFP+ cells (average results from 2-4 independent experiments are shown). (H) Outgrowth of TP53mutant MOLM13-TP53 isogenic cell lines seeded in a 1:1 ratio with TP53WT cells and treated with 2 repetitive cycles of DMSO, Dec, or Aza at IC25 and IC50 (symbols represent averages from 3-6 independent experiments). ***P < .001, 1-way ANOVA. CRISPR-HDR, CRISPR-Cas9–mediated homology directed repair; CRISPR-KO, CRISPR-Cas9–mediated gene knockout; d0, day 0; d2, day 2; d4, day 4; d6, day 6; d8, day 8; d10, day 10; ns, not significant; #, not applicable because of cell death.
First, we performed drug-sensitivity assays for monotherapies with decitabine, azacitidine, or venetoclax. MOLM13-TP53 isogenic cell lines with missense or null alleles demonstrated significantly increased resistance to all 3 drugs (Figure 1B), whereas there was no difference between MOLM13-TP53 isogenic cells with missense or null alleles.
HMAs are being widely used in combination with venetoclax in patients with AML who are deemed unfit for standard induction chemotherapy, including those with TP53 mutations. Combining venetoclax with decitabine or azacitidine resulted in an additive, but no synergistic, drug effect, irrespective of the TP53 genotype, as indicated by zero interaction potency21 scores < 10 (Figure 1C). However, combined efficacy was reduced in the context of TP53 mutations (Figure 1C). Similarly, combined HMA and venetoclax treatment increased apoptosis in an additive manner in all TP53 genotypes. However, the apoptotic response was greatly reduced in isogenic MOLM13 cell lines with TP53 mutations compared with cell lines with TP53WT alleles (Figure 1D; supplemental Figure 1C), corroborating recently published preclinical data.22
To validate these findings in another cellular context, we CRISPR-engineered additional isogenic AML cell lines with TP53WT or TP53KO alleles from parental MV4-11 and OCI-AML3 cell lines. Drug-sensitivity assays revealed a significantly enhanced resistance to HMAs, similar to the MOLM13-TP53 cell lines (supplemental Figure 1A-B).
Given that multiple HMA treatment cycles are often required to achieve clinical effects,23 we tested the activity of HMAs, with or without venetoclax, over extended periods of time and in direct comparison with isogenic TP53WT cells. Fluorescently labeled isogenic MOLM13-TP53 cell lines were seeded at a 1:1 ratio with MOLM13-TP53WT cells and cocultured in the continuous presence of dimethyl sulfoxide (DMSO), decitabine, azacitidine, venetoclax, or HMA + venetoclax combinations at 25% inhibitory concentration (IC25) and IC50 values for 10 days (Figure 1E). Notably, the chosen IC25 and IC50 values for decitabine and azacitidine, approximating average serum concentrations in HMA-treated patients,24,25 were sufficient to induce full depletion of DNA methyltransferase 1 protein, the main target of HMAs26 (Figure 1F). The increased resistance of TP53-mutant cells to decitabine, azacitidine, or venetoclax observed in the short-term drug-sensitivity assays translated into a strong competitive advantage over TP53-WT cells during the 10-day monotherapy period (Figure 1G; supplemental Figure 2A). Notably, combination therapies using decitabine + venetoclax or azacitidine + venetoclax did not prevent clonal expansion of TP53-mutant AML cells, but they did lead to significantly accelerated outgrowth (Figure 1G, right panel; supplemental Table 3). Moreover, treatment with 2 repetitive cycles of HMAs, interspersed with recuperation periods, over a period of 28 days resulted in the rapid and sustained outgrowth of cells with TP53null or TP53missense mutations, with the latter exemplified by the R248Q variant, over TP53WT cells (Figure 1H). Collectively, these data demonstrate that TP53 mutations confer resistance to monotherapy with decitabine, azacitidine, or venetoclax, as well as to combination therapies with HMAs + venetoclax, in AML cell lines in vitro.
Last, to assess the therapeutic efficacy of HMA treatment in vivo, we performed xenograft experiments. First, we engrafted NSG mice with a 1:1 mixture of fluorescently labeled TP53WT and TP53KO or TP53R248Q/− isogenic MOLM13 AML cells, followed by treatment with vehicle, venetoclax, decitabine, azacitidine, decitabine + venetoclax, or azacitidine + venetoclax (Figure 2A). All treatment regimens favored selective outgrowth of MOLM13 AML cells with TP53 mutations (Figure 2B-D). Next, NSG mice were engrafted with TP53WT, TP53KO, or TP53R248Q/− isogenic MOLM13 AML cells expressing luciferase, followed by treatment with one 5-day cycle of decitabine at a clinically relevant dosage of 1 mg/kg of body weight (BW) per day, corresponding to ∼20 mg/m2 body surface, or with one 7-day cycle of azacitidine at a clinically relevant dosage of 3.5 mg/kg of BW per day, corresponding to ∼75 mg/m2 body surface. Moreover, 7-day azacitidine plus 14-day venetoclax (at 75 mg/kg of BW per day) was directly compared with 7-day azacitidine monotherapy, thereby mimicking the VIALE-A trial.27 Leukemia burden in engrafted mice was evaluated on specified days via bioluminescence imaging, and Kaplan-Meier survival analyses were performed. Decitabine treatment of mice engrafted with MOLM13-TP53KO or MOLM13-TP53R248Q/− cells did not prevent rapid progression of leukemia in vivo, as measured by bioluminescence (Figure 2E-F), or accelerated lethality compared with untreated mice (Figure 2G). Yet, mice injected with MOLM13-TP53WT cells and treated with decitabine exhibited a reduced AML burden (Figure 2E-F) throughout the experiment, which resulted in a significant prolongation of survival (Figure 2G). By contrast, treatment with azacitidine resulted in a decreased AML burden (Figure 2H-I) and prolonged survival (Figure 2K) of mice engrafted with AML cells from all TP53 genotypes. However, consistent with the results from decitabine-treated mice, leukemia burden was higher and survival was reduced in mice engrafted with TP53KO or TP53R248Q/− AML cells and treated with azacitidine compared with azacitidine-treated mice engrafted with TP53WT AML cells (Figure 2H-K). These differences between decitabine and azacitidine treatment are most likely due to the shorter half-life paired with the shorter treatment schedule of decitabine compared with azacitidine. Finally, the addition of venetoclax to azacitidine yielded the greatest reduction in leukemia burden and an enhanced survival benefit in mice engrafted with MOLM13-TP53WT cells, whereas those engrafted with MOLM13-TP53KO or MOLM13-TP53R248Q/− cells experienced an inferior, yet still significantly prolonged, survival upon the addition of venetoclax to azacitidine (Figure 2L-N), a finding in line with clinical results from the VIALE-A trial.27 Housing and experimental procedures on all animals were performed in accordance with the Cantonal Veterinary Office (Zurich, Switzerland) under license number ZH194/18, and we adhered to all ARRIVE guidelines (Animal Research: Reporting of In Vivo Experiments).
In vivo therapeutic efficacies of HMAs and/or BCL-2 inhibition depend on TP53 mutational status. (A) Experimental workflow for in vivo competition AML xenograft assay. Isogenic MOLM13-TP53mutant (RFP657+) and MOLM13-TP53WT (GFP+) AML cells were transplanted at a 1:1 ratio into sublethally irradiated NSG mice. After a 7-day (7d) engraftment period, treatment with vehicle, decitabine (Dec), azacitidine (Aza), venetoclax (Ven), Dec + Ven, or Aza + Ven commenced at the indicated concentrations and treatment periods. At the end of the treatment period, relative competitive fitness was measured via flow cytometric analysis as the percentage of GFP+ or RFP657+ cells within human CD45 leukemia burden in bone marrow. (B) Gating examples of flow cytometric analysis of the in vivo competition assay. Numbers adjacent to gates indicate percentages. (C) Percentage of chimerism of MOLM13-TP53KO RFP657+ cells relative to MOLM13-TP53WT GFP+ in bone marrow pretransplant as well as posttreatment. Symbols represent averages; error bars indicate standard error of the mean (SEM). Animals per group: vehicle, n = 5; Ven, n = 5; decitabine (Dec), n = 4; azacitidine (Aza), n = 5; Dec+Ven, n = 5; Aza+Ven, n = 5. ***P < .001, 1-way analysis of variance. (D) Percentage of chimerism of MOLM13-TP53R248Q/− RFP657+ cells relative to MOLM13-TP53WT GFP+ cells in bone marrow pretransplant as well as posttreatment. Symbols represent averages; error bars indicate SEM. Animals per group: vehicle, n = 5; Ven, n = 5; Dec, n = 4; Aza, n = 5; Dec+Ven, n = 3; Aza+Ven, n = 5. ***P < .001, 1-way analysis of variance. (E) Representative bioluminescent images of mice, treated with Dec (1 mg/kg of BW per day) or phosphate-buffered saline (PBS) control (ctrl.) for 5 consecutive days, at days 7 and 16 postinjection of MOLM13-TP53-GFP-luciferase cells of the indicated TP53 genotypes. (F) Quantification of bioluminescent signal (total flux per second) for each group of mice. Mice were treated with Dec (1 mg/kg of BW per day) or PBS (ctrl.) for 5 consecutive days. Animals per group: WT ctrl., n = 5; WT Dec, n = 5; KO ctrl., n = 8; KO Dec, n = 9; R248Q/− ctrl., n = 5; R248Q/− Dec, n = 5. Symbols represent averages; error bars indicate SEM. *P < .001, 2-tailed Student t test. (G) Survival analysis of NSG mice engrafted with MOLM13-TP53-GFP-luciferase isogenic cell lines with the indicated genotypes and treated with Dec (1 mg/kg of BW per day) or PBS daily for 5 consecutive days, as indicated. Numbers of mice per group are as in (F). *P < .05, WT Dec vs WT ctrl. (H) Representative bioluminescent images of mice, treated with Aza (3.5 mg/kg of BW per day) or PBS for 7 consecutive days, at days 7 and 16 postinjection of MOLM13-TP53-GFP-luciferase cells of the indicated TP53 genotypes. (I, J) Quantification of bioluminescent signal (total flux per second) for each group of mice. Mice were treated with Aza (3.5 mg/kg of BW per day) or PBS for 7 consecutive days. Animals per group: WT ctrl., n = 7; WT Aza, n = 7; KO ctrl., n = 7; KO Aza, n = 7; R248Q/− ctrl., n = 5; R248Q/− Aza, n = 5. Symbols represent averages; error bars indicate SEM. *P < .001; 2-tailed Student t test. (J) Survival analysis of NSG mice engrafted with MOLM13-TP53-GFP-luciferase isogenic cell lines with the indicated genotypes and treated with Aza (3.5 mg/kg of BW per day) or PBS daily for 7 consecutive days, as indicated. **P < .01, ***P < .001, WT Aza vs KO or R248Q/− Aza; KO or R248Q/− Aza vs WT, KO, or R248Q/− ctrl.). (K) Representative bioluminescent images of mice, treated with Aza (3.5 mg/kg of BW per day) for 7 consecutive days or with Aza (7 days) + venetoclax (A+V; 75 mg/kg of BW per day) for 14 consecutive days, at days 7 and 16 postinjection of MOLM13-TP53-GFP-luciferase cells of the indicated TP53 genotypes. (L) Quantification of bioluminescent signal (total flux per second) for each group of mice. Mice were treated with Aza for 7 consecutive days or a combination of Aza for 7 days and Ven for 14 days (A+V). Animals per group: WT Aza, n = 7; WT A+V, n = 7; KO Aza, n = 7; KO A+V, n = 7; R248Q/− Aza, n = 7; R248Q/− A+V, n = 7. Symbols represent averages; error bars indicate SEM. **P < .01, ***P < .001, 2-tailed Student t test. (M) Survival analysis of NSG mice engrafted with MOLM13-TP53-GFP-luciferase isogenic cell lines with the indicated genotypes and treated with Aza (3.5 mg/kg of BW per day) or Aza (3.5 mg/kg of BW per day) for 7 consecutive days in combination with Ven (75 mg/kg of BW per day) for 14 consecutive days, as indicated. ***P < .001, WT A+V vs WT Aza; WT Aza vs KO or R248Q/− A+V; KO or R248Q/− A+V vs KO or R248Q/− Aza). FACS, fluorescence-activated cell sorting; i.p., intraperitoneally; ns, not significant; p.o., by mouth; SSC, side scatter.
In vivo therapeutic efficacies of HMAs and/or BCL-2 inhibition depend on TP53 mutational status. (A) Experimental workflow for in vivo competition AML xenograft assay. Isogenic MOLM13-TP53mutant (RFP657+) and MOLM13-TP53WT (GFP+) AML cells were transplanted at a 1:1 ratio into sublethally irradiated NSG mice. After a 7-day (7d) engraftment period, treatment with vehicle, decitabine (Dec), azacitidine (Aza), venetoclax (Ven), Dec + Ven, or Aza + Ven commenced at the indicated concentrations and treatment periods. At the end of the treatment period, relative competitive fitness was measured via flow cytometric analysis as the percentage of GFP+ or RFP657+ cells within human CD45 leukemia burden in bone marrow. (B) Gating examples of flow cytometric analysis of the in vivo competition assay. Numbers adjacent to gates indicate percentages. (C) Percentage of chimerism of MOLM13-TP53KO RFP657+ cells relative to MOLM13-TP53WT GFP+ in bone marrow pretransplant as well as posttreatment. Symbols represent averages; error bars indicate standard error of the mean (SEM). Animals per group: vehicle, n = 5; Ven, n = 5; decitabine (Dec), n = 4; azacitidine (Aza), n = 5; Dec+Ven, n = 5; Aza+Ven, n = 5. ***P < .001, 1-way analysis of variance. (D) Percentage of chimerism of MOLM13-TP53R248Q/− RFP657+ cells relative to MOLM13-TP53WT GFP+ cells in bone marrow pretransplant as well as posttreatment. Symbols represent averages; error bars indicate SEM. Animals per group: vehicle, n = 5; Ven, n = 5; Dec, n = 4; Aza, n = 5; Dec+Ven, n = 3; Aza+Ven, n = 5. ***P < .001, 1-way analysis of variance. (E) Representative bioluminescent images of mice, treated with Dec (1 mg/kg of BW per day) or phosphate-buffered saline (PBS) control (ctrl.) for 5 consecutive days, at days 7 and 16 postinjection of MOLM13-TP53-GFP-luciferase cells of the indicated TP53 genotypes. (F) Quantification of bioluminescent signal (total flux per second) for each group of mice. Mice were treated with Dec (1 mg/kg of BW per day) or PBS (ctrl.) for 5 consecutive days. Animals per group: WT ctrl., n = 5; WT Dec, n = 5; KO ctrl., n = 8; KO Dec, n = 9; R248Q/− ctrl., n = 5; R248Q/− Dec, n = 5. Symbols represent averages; error bars indicate SEM. *P < .001, 2-tailed Student t test. (G) Survival analysis of NSG mice engrafted with MOLM13-TP53-GFP-luciferase isogenic cell lines with the indicated genotypes and treated with Dec (1 mg/kg of BW per day) or PBS daily for 5 consecutive days, as indicated. Numbers of mice per group are as in (F). *P < .05, WT Dec vs WT ctrl. (H) Representative bioluminescent images of mice, treated with Aza (3.5 mg/kg of BW per day) or PBS for 7 consecutive days, at days 7 and 16 postinjection of MOLM13-TP53-GFP-luciferase cells of the indicated TP53 genotypes. (I, J) Quantification of bioluminescent signal (total flux per second) for each group of mice. Mice were treated with Aza (3.5 mg/kg of BW per day) or PBS for 7 consecutive days. Animals per group: WT ctrl., n = 7; WT Aza, n = 7; KO ctrl., n = 7; KO Aza, n = 7; R248Q/− ctrl., n = 5; R248Q/− Aza, n = 5. Symbols represent averages; error bars indicate SEM. *P < .001; 2-tailed Student t test. (J) Survival analysis of NSG mice engrafted with MOLM13-TP53-GFP-luciferase isogenic cell lines with the indicated genotypes and treated with Aza (3.5 mg/kg of BW per day) or PBS daily for 7 consecutive days, as indicated. **P < .01, ***P < .001, WT Aza vs KO or R248Q/− Aza; KO or R248Q/− Aza vs WT, KO, or R248Q/− ctrl.). (K) Representative bioluminescent images of mice, treated with Aza (3.5 mg/kg of BW per day) for 7 consecutive days or with Aza (7 days) + venetoclax (A+V; 75 mg/kg of BW per day) for 14 consecutive days, at days 7 and 16 postinjection of MOLM13-TP53-GFP-luciferase cells of the indicated TP53 genotypes. (L) Quantification of bioluminescent signal (total flux per second) for each group of mice. Mice were treated with Aza for 7 consecutive days or a combination of Aza for 7 days and Ven for 14 days (A+V). Animals per group: WT Aza, n = 7; WT A+V, n = 7; KO Aza, n = 7; KO A+V, n = 7; R248Q/− Aza, n = 7; R248Q/− A+V, n = 7. Symbols represent averages; error bars indicate SEM. **P < .01, ***P < .001, 2-tailed Student t test. (M) Survival analysis of NSG mice engrafted with MOLM13-TP53-GFP-luciferase isogenic cell lines with the indicated genotypes and treated with Aza (3.5 mg/kg of BW per day) or Aza (3.5 mg/kg of BW per day) for 7 consecutive days in combination with Ven (75 mg/kg of BW per day) for 14 consecutive days, as indicated. ***P < .001, WT A+V vs WT Aza; WT Aza vs KO or R248Q/− A+V; KO or R248Q/− A+V vs KO or R248Q/− Aza). FACS, fluorescence-activated cell sorting; i.p., intraperitoneally; ns, not significant; p.o., by mouth; SSC, side scatter.
In summary, using multiple independent isogenic CRISPR/Cas9-engineered TP53-mutant human AML cell line models, we demonstrate that the efficacies of monotherapy with the HMAs decitabine and azacitidine or the BCL-2 inhibitor venetoclax, as well as combination therapies of HMAs + venetoclax, depend on the TP53 mutational status of AML cells. TP53 mutations confer resistance to HMAs, with or without venetoclax, in vitro and in vivo that translates into clonal expansion of TP53-mutant over TP53WT cells, as well as decreased survival of leukemic mice. Of note, the efficacy of HMAs, with or without venetoclax, does not differ between isogenic MOLM13-TP53KO cells and those harboring TP53 missense mutations, suggesting that the loss of p53 function, a functional consequence shared between TP53null and TP53missense alleles,3 rather than the precise allelic configuration of TP53, determines the inferior efficacy of HMAs. Our preclinical data strongly support the emerging clinical observation that, although HMAs, with or without venetoclax, retain clinically meaningful activity in patients with TP53-mutant AML, TP53 mutations still predict inferior responses and survival compared with AML patients with a WT TP53 status. Thus, to overcome the negative impact of TP53 mutations in AML, novel therapeutic approaches are urgently needed.
Acknowledgments: This work was supported by research grants from the Fondation Peter Anton & Anna Katharina Miescher pour la Recherche en Hématologie and the Swiss Society of Hematology (S.B.); Instrumentarium Science Foundation, Sigrid Jusélius Foundation, and Finnish Cultural Foundation (K.J.K.); the Swiss National Science Foundation (310030B_166673/1) (M.G.M.), and EMDO Stiftung (Zurich, Switzerland) (R.S.).
Contribution: R.S. designed, performed, and analyzed experiments and wrote the manuscript; L.V.K., N.K., J.F., S.M.S., J.M., and F.C. helped to perform experiments; K.J.K, B.L.E., and M.G.M. designed experiments and discussed data; and S.B. directed the study, performed experiments, and wrote the manuscript.
Conflict-of-interest disclosures: B.L.E. has received research funding from Celgene, Deerfield, Novartis, and Calico and consulting fees from GRAIL. He is a member of the scientific advisory board for, and is shareholder in, Neomorph Therapeutics, TenSixteen Bio, Skyhawk Therapeutics, and Exo Therapeutics. The remaining authors declare no competing financial interests.
Correspondence: Steffen Boettcher, Department of Medical Oncology and Hematology, University of Zurich and University Hospital Zurich, Comprehensive Cancer Center Zurich, Raemistrasse 100, CH-8091 Zurich, Switzerland; e-mail: steffen.boettcher@usz.ch.
References
Author notes
Requests for data sharing may be submitted to Steffen Boettcher (steffen.boettcher@usz.ch).
The full-text version of this article contains a data supplement.


